Hotel Capacity Planning Using Queuing Systems and Meta-Heuristic Algorithms

Hotel Capacity Planning Using Queuing Systems and Meta-Heuristic Algorithms

Paitoon ChetthamrongchaiMaria Jade Catalan Opulencia Sergei Mironov Marina Yurievna Aleynikova Evgeniy V. Kostyrin

Faculty of Business Administration, Kasetsart University, Bangkok 10900, Thailand

College of Business Administration, Ajman University, Ajman 00000, United Arab Emirates

Candidate of Medical Sciences, Department of Propaedeutics of Dental Diseases, Sechenov First Moscow State Medical University, Moscow 119991, Russia Federation

Candidate of Economic Sciences, Audit and Corporate Reporting Department, Financial University under the Government of the Russian Federation, Moscow 125993, Russian Federation

Department of Finance, Bauman Moscow State Technical University, Moscow 105005, Russian Federation

Corresponding Author Email: 
fbusptc@ku.ac.th
Page: 
1192-1200
|
DOI: 
https://doi.org/10.18280/mmep.090505
Received: 
18 June 2022
|
Revised: 
14 August 2022
|
Accepted: 
29 August 2022
|
Available online: 
13 December 2022
| Citation

© 2022 IIETA. This article is published by IIETA and is licensed under the CC BY 4.0 license (http://creativecommons.org/licenses/by/4.0/).

OPEN ACCESS

Abstract: 

Deciding on optimal hotel capacity is strategically important and even very sensitive for investors in the hospitality industry. This article is an attempt to determine optimal hotel capacity with a novel approach, and then present a mathematical optimization model based on queuing theory. In that respect, upon simulating the hotel check-in system via the models of queuing and making use a limited two-dimensional backpack pattern, the optimal capacity and the hotel rooms number are acquired. Given the fact that the suggested model has high complexity in large scales, a meta-innovative approach is utilized to solve the problem of optimal hotel capacity determination. Contrary to previous models and approaches, merely applied to a specific hypothetical situation, the queuing theory, thanks to the existence of various models and the power to generate new patterns utilizing Markov chains, makes it possible to adapt the proposed model to different real conditions. There exist several queuing models, which can be implemented based on different conditions. Such models are progressively increasing and being expanded according to various requirements for modeling real environments. It seems necessary and innovative to expand the model proposed in the present study, employing non-Markov queuing models along with the general distribution functions.

Keywords: 

optimal hotel capacity, backpack problem, queuing theory, genetic algorithm, non-Markov queuing models

1. Introduction

Being as a dynamic global and social phenomenon, the tourism (viz. travel) industry is nowadays characterized by its own intricacies beyond the scope of an industry. There are 4 major features of tourism, and those include inseparability, perishability, intangibility, and variability that are against those of physical goods that are produced, stored, later sold, and stilled later consumed.

Over recent years, the industry concerned has significantly influenced economic and sociocultural situation worldwide through job creation, higher rates of foreign exchange, regional balance, world peace, cultural heritage investments, and improved environmental performance.

Today, tourism is known as the largest industry in the service sector and even one of the three major and profitable industries, following the oil and automotive industries, which will be ranked first according to the forecasts in terms of revenue generation in less than two decades.

The tourism elements and activities directly and indirectly shape this industry. The most important elements, in this sense, are hotels. Indeed, hotel management and tourism complement each other, so bolstering each one will be vital for the development and progress of the other.

Even though the term "tourism" is often associated with economic prosperity plus social development, some objective observations in the most popular tourist cities in Iran (e.g., Mashhad, Shiraz, etc.) draw attention to the large number of travelers accommodated during peak periods as well as the positive output of such tourist cities when travel demand is at its highest or the number of closed or empty hotels when travel demand is at its lowest. This issue can be considered and expanded from both macro and micro perspectives.

From the macro perspective, this issue can be addressed using strategic and long-term plans, as to whether or not the arrival rate of travelers and tourists (by road, rail, sea, and air) to these cities, as well as their length of stay in the hotels in various times of the year, matches the existent capacity of the hotels in terms of their reception and accommodation.

In other words, the following questions can be raised:

- What level of service does current hotel capacity provide to travelers at different times of the year?

- What is the possibility of encountering hotel capacity shortages at various times?

- Is there a need to change the existing capacity of hotels according to the forecasts made regarding the arrival rate of travelers and the length of stay for the coming years?

Reflecting on this issue from the micro perspective, the question is that what capacity and how many rooms should be considered to create, buy, or rent a hotel to maximize one's profits by people applying to do so according to their ability to attract travelers through various means (e.g., phone, internet, intermediaries, tourism companies, and travel agencies).

Overall, this article intends to discover that if there is a model by which investors in the hospitality industry can be advised in choosing the most favorable capacity to create, purchase, or rent a hotel. To address that, this article attempts to present a combined model of the queuing theory basics and planning for this purpose to obtain hotel optimal capacity.

Over the course of this study, the hotel check-in system is first simulated utilizing the queuing theory basics. Following that, through defining a cost function and considering the investors' financial constraints and the spatial limitations of the hotel location; a backpack model is developed to determine optimal hotel capacity. Given the results, queuing theory can facilitate adapting the proposed model to different real conditions.

2. Literature Review

Capacity management has been thus far investigated by some researchers as demand management or demand capacity management. Nevertheless, both need to be taken into account as two separate items. During demand management, much effort is to control the time of announcing customer demands as well as the volume of goods demanded via marketing strategies [1, 2]. Capacity management, on the other hand, ensures sufficient capacity to meet market demands [3, 4]. Moreover, decision-making capacity is among the most important strategic concerns of the managers of different industries, affecting the way industries respond to current and future market demands [5, 6]. Considering capacity measurement, previous research has mainly examined it in various industries based on a specific approach. For example, most researchers in the tourism industry have explored a revenue management approach, and then focused on capacity management [7, 8]. However, there is the lack of broad-spectrum analysis in the literature in the field of the capacity management of different industries [9, 10]. Of note, the number of such studies on the service sector is smaller. As service capacity has a significant impact on customer satisfaction and the level of services provided, in areas, including parking lots, hospitals, hotels and restaurants, the issue of calculating optimal capacity has become of utmost importance. In the production sector, much work has been done in this respect, including proposing models for determining the warehouse optimal capacity.

For example, White and Francis [11] established optimal warehouse capacity for both definite and probable warehouse demands, using the theory of duality in linear programming as well as the network equilibrium model. They further considered the costs of building the warehouse, keeping the products there, and meeting demands from the external warehouse. Rao and Rao [12] also presented a warehouse capacity model as a product, and then examined some variable costs over a given period, investment savings, and operating costs in the probable terms. They similarly developed a structure to acquire the most desirable solution and demonstrated that the issue of the static size of the warehouse and its extensions could be simply resolved without the implementation of common linear programming procedures. They even resolved the dynamic size issue facing the warehouse through network flow algorithms, and ultimately discussed concave costs by dynamic programming.

In the field of hospitals, several research has been so far fulfilled to calculate the optimal number of operating rooms due to the high costs of preparing and equipping them. For this purpose, various methods have been proposed to establish their optimal capacity, including discrete-event simulation, random simulation, queuing theory, and combined techniques [13]. As an example, Kokangul [14] presented a model for optimizing the bed capacity of a hospital ward, recruiting a mixture of random and deterministic methods, in which the number of patients admitted and the length of stay of each patient were modeled as random processes.

In the field of restaurant capacity management, Hwang et al. [15] modeled a local restaurant system employing the relevant queuing models, and then solved it with the aim of maximizing profits and augmenting customer satisfaction.

Some studies have been also conducted to determine hotel optimal capacity. In this regard, Gu [16] used an inventory model to optimize and analyze the capacity of Las Vegas casinos. He also practiced this model to obtain hotel optimal capacity, arguing that both features of the possible single-period inventory model, namely, perishable items and potential demand ones, could be applied to the hotels. If empty rooms to receive travelers every night were considered as a hotel product, the guest was not accepted, and the rooms remained empty, the empty rooms would thus play the role of perishable items in the production units. The main drawback of this model was that a period had been simply planned for a period. If this period had been regarded as one year, the demand included in the model would be in the form of potential annual demand, while this industry was highly seasonal and the demand varied in different months of the year. In other research, Chen and Lin [17] used the data collected from tourist hotels in Taiwan, between 1998 and 2008, to examine the effects of demand uncertainty on hotel capacity. They initially applied an autoregressive model to estimate the random demand of each period using the former one, and then combined this random demand with several other factors affecting the capacity of a hotel into another regression equation in order to estimate the capacity needed for the new period [18].

Pullman and Rodgers [9] also reviewed some studies on hotel capacity management. They accordingly categorized capacity management into two areas: physical capacity and staff capacity. Capacity management decision-making was also examined in two sections: strategic and short-term. They additionally sorted the studies in terms of their solution methods. In another article, Pan [19] presented a model for determining the optimal number of hotel rooms, considering the drastic changes in room demand and hotel capacity.

Of note, many models have been thus far proposed to determine the optimal number of hotel rooms and hotel revenue management [18, 20], but not much research has been done to reflect on optimal hotel capacity. Among the domestic studies, no case has been so far reported to be directly dealing with optimal hotel capacity, but the issue of hotel capacity has been briefly described in several articles. For example, Tirkolaee et al. [21], using optimization methods, to measure the efficiency of some decision-making units, found that the capacity and scale were among the cases for measuring the efficiency of such units and their perspectives. The application of optimization to evaluate system conditions has been further observed in other studies, too [22-24].

Besides, Goli et al. [24] examined the quality of services and customer satisfaction via investigating hotels in Mashhad, and reported that the capacity of the hotels to receive travelers was one of the criteria in relation to the services. Goli and Malmir [25] also researched the current capacity of hotels in Shiraz in terms of receiving travelers, and reported lost profits due to insufficient hotel capacity.

In this article, using fuzzy queuing models, a two-dimensional backpack model is presented to determine optimal hotel capacity. Given the importance of the backpack problem, several algorithms are correspondingly reported to solve it, which can be further divided into two general groups: approximation and exact algorithms.

Given the fact that the backpack problem is an NP-complete one, exact algorithms, typically using the branch-and-cut method or combined and dynamic programming, are complex in the worst case and are not favorable for viable usage. Hence, several approximation algorithms have been reported to address this issue. Much research has also solved the one-dimensional backpack problem (m=1) and many efforts have been further made to approximate the multidimensional backpack problems. Although approximation algorithms to solve multidimensional backpack problems are iterative, they do not guarantee optimal responses, but produce acceptable approximate ones in most cases. One of the iterative algorithms considered by researchers in many studies [13, 22] is the genetic algorithm (GA). Therefore, it was used in this article to solve the proposed two-dimensional backpack model.

A review of the studies on capacity management also indicates the relative dearth of research in this area. It should be noted that the models presented in these studies have been merely used for a series of specific assumed conditions, which might have lost their effectiveness with the slightest changes in the problem assumptions. Consequently, in this article, using fuzzy queuing models, a backpack model is presented to determine optimal hotel capacity. It is possible to adapt the proposed model to different real conditions because queuing models, thanks to their high diversity and power to generate new patterns utilizing Markov chains, are employed.

3. Methodology

Considering the fact that the suggested model is on the basis of the queuing concepts, the hotel and its reception and accommodation system should be adapted to the queuing system components [13, 22].

Accordingly:

- Travelers are queuing as customers in this system of queuing, getting to the hotel to stay in the type-j rooms at the rate of λj.

- The rooms pf hotel are service suppliers in this system of queuing, hence the rooms’ number is the same as the service suppliers number.

- Travelers' mean length of stay in the type-j rooms is equal to the service rate, viz. the queuing service suppliers to its customers, displayed as μj.

- The mean number of full rooms in the hotel is equal to that of customers in the queuing system simulated, represented by Lj.

3.1 Basic assumptions

- The time interval between the arrival of travelers applying for an accommodation in the type-j rooms of the hotel and their length of stay has an exponential distribution.

- Investors have limited capital to construct a hotel, but can invest up to Bmax currency.

- Investors have limited space to construct a hotel and the maximum space available is Smax square meters.

- Hotels have 3 kinds of rooms to accommodate travelers (suites (j=1), single-bed rooms (j=2), and double rooms (j=3)).

3.2 Model symbols

Bmax: Maximum initial capital for hotel construction

Smax: Maximum initial space available for hotel construction

aj: Space required for building a type-j room

bj: Capital required for building a type-j room

kj: Capacity and number of rooms in a type-j hotel

πnj: Probability that n rooms will be filled with j-type rooms in the long run (the percentage when the hotel has n rooms with j-type travelers)

λj: Rate at which a traveler visits a hotel to stay in j-type rooms

μj: Mean length of stay in j-type rooms

Pj: Profits from each type-j room for one-night stay

i: Interest rate

N: Number of courses along the planning horizon

Based on the given assumptions and symbols, the reservation and reception system for each of the three hotel rooms is an M/M/kj queuing system, in which the time interval between the arrival of the guests and their length of stay is distributed, and the number of kj servers (the type-j room) is intended to serve the customers of this queuing system (viz. travelers). Here, it is aimed to get the optimal number of each type of hotel room, i.e., kj*, so that the restrictions on the amount of capital and the space available are covered, and the costs imposed on investors are minimized.

The proposed model in this research is formulated as follows:

$\operatorname{Min} C_T=\sum_{j=1}^3\left[\left[\frac{i \cdot(1+i)^N}{(1+i)^N-1}\right] \cdot \sum_{n=0}^{k_j}\left(K_j-n\right) \cdot \pi_{n_j} \cdot b_j+\sum_{n=K_j+1}^{\infty}\left(n-K_j\right) \cdot \pi_{n_j} \cdot P_j\right]$      (1)

$\sum_{j=1}^3 a_j K_j \leq S_{\max }$       (2)

$\sum_{j=1}^3 b_j K_j \leq B_{\max }$       (3)

$K_j \geq$ 0Integer $\quad \forall j \in J$      (4)

According to Eq. (4), the capacity of triple rooms, as the response variable of the problem, must be an integer and a positive number.

Eqns. (2) and (3) are also associated with the maximum space and capital constraints, respectively, which lead to the total space and the cost required for creating the optimal capacities of triple rooms, not exceeding the maximum space and the available capital.

Eq. (1) refers to the cost function of the proposed model, which is to be minimized.

The cost function concerned consists of the sum of two opposing types of costs. The cost of the first part is due to the creation of too much optimal capacity (k>k*). In fact, if a hotel with a very high capacity is constructed, part of it will be left empty most of the time, and it will cost investors much money due to capital sedimentation and the loss of other investment opportunities. At the same time, such a hotel with such a large number of rooms will not be very efficient. This cost is known as the cost of excess capacity, obtained using the Eq. (5):

$\sum_{n=0}^{K_j}\left(K_j-n\right) \cdot \pi_{n_j} \cdot b_j$      (5)

The second cost is caused by the construction of a hotel with a capacity less than the optimal capacity (k<k*). In fact, if a hotel is built with a low capacity, that will be full most of the time, and there will be no capacity to receive and accommodate more travelers. In this case, a lost profit for each lost customer occurs, known as the cost of a capacity shortage, obtained from the Eq. (6):

$\sum_{n=K_j+1}^{\infty}\left(n-K_j\right) \cdot \pi_{n_j} \cdot P_j$      (6)

As the hotel capacity changes, both costs fluctuate in opposite directions. In fact, higher capacity increases the cost of excess capacity and decreases the cost of a capacity shortage and vice versa (Figure 1).

Figure 1. The process of changing costs by increasing warehouse capacity

The total cost function (CT) resulting from the construction of a hotel with non-optimal capacity (k≠k*) is further obtained from the sum of the costs of excess capacity and a capacity shortage. Moreover, the cost of excess capacity is imposed only once at the beginning of the planning horizon when building, buying, or renting a hotel, while the cost of a capacity shortage during the planning horizon must be paid in each period. The cost of excess capacity is multiplied by the capital recovery factor (CRF) (Eq. (7)).

$C R F=\left(\frac{A}{P}, i, N\right)=\left[\frac{i \cdot(1+i)^N}{(1+i)^N-1}\right]$       (7)

Finally, this cost function is added for all three types of hotel rooms (per j=1, 2, 3) (Eq. (8)):

$C_T=\sum_{j=1}^3\left[\left[\frac{i \cdot(1+i)^N}{(1+i)^N-1}\right] \cdot \sum_{n=0}^{k_j}\left(K_j-n\right) \cdot \pi_{n_j} \cdot b_j+\sum_{n=K_j+1}^{\infty}\left(n-K_j\right) \cdot \pi_{n_j} \cdot P_j\right]$       (8)

Note that the values of probabilities (πnj) in the objective function are obtained by the Markov chain of the queuing model (M/M/kj), and based on the Eqns. (9) and (10):

$\pi_{n_j}= \begin{cases}\left(\frac{\lambda_j}{\mu_j}\right)^{n_j} \frac{\pi_{0_j}}{n_{j} !} ; & n_j< \\ \left(\frac{\lambda_j}{\mu_j}\right)^{n_j} \frac{\pi_{0_j} k_j^{k_j-n_j}}{k_{j} !} ; & n_j \geq\end{cases}$      (9)

$\pi_{0_j}=\left[1+\sum_{n=1}^{k_j-1}\left(\frac{\lambda_j}{\mu_j}\right)^n \frac{1}{n !}+\sum_{n=k_j}^{\infty}\left(\frac{\lambda_j}{\mu_j}\right)^n \frac{1}{k_{j} !} * \frac{1}{k_j^{n-k_j}}\right]^{-1}$        (10)

The code to solve the proposed model from a micro perspective is developed in MATLAB, and applied in the numerical results. Considering that the proposed backpack model is one of the NP-complete problems [25, 26], solving it using accurate solution methods, especially for large-scale problems, is not possible within a reasonable computational time. Therefore, the model is solved on a large scale utilizing a meta-innovative approach based on the GA.

4. Suggested Model

The GA is known as an efficient method to solve optimization problems. Most of the novel meta-heuristic, viz. evolutionary, methods are thus an extended form of this algorithm. Evolutionary computation was first proposed by Richenberg in 1960, when he was researching evolution strategies. His theory was later explored by many researchers until the GA was put forward by Holland in 1975 at the University of Michigan [5, 16, 23].

In 1992, Coza used the GA to solve and optimize advanced engineering problems [17, 21, 24], and even translated this type of algorithm for the first time into a computer language, and developed a programming language specifically for it, called genetic programming. The details of the proposed GA are described in this section:

4.1 Chromosome definition (response display code)

Duplicate metaheuristics need some structures to display (namely, encode) the solutions. Coding has also affected the efficiency and effectiveness of metaheuristics as well as their design. To create the initial response, three discrete numbers (the number of room types) between zero and n (the maximum number of rooms of each type) are established (Figure 2).

Figure 2. How to display the responses

4.2 Initial population

A prevalent method for producing the initial population is to generate a random population because of the execution speed, and then create variety in the responses. Therefore, a random response to the number of populations is generated, and the value of the objective function for each one is calculated.

4.3 Crossover

To create a crossover, three random numbers (equal to the number of hotel rooms) from a uniform distribution between -1 gamma and +1 gamma are initially created. Then, new children are produced by multiplying these numbers in the parents and rounding them (Figures 3-9).

Figure 3. First parent's chromosome

Figure 4. Second parent's chromosome

Figure 5. Random numbers generated

Figure 6. First child's chromosome

Figure 7. Second child's chromosome

4.4 Mutation

The mutation operator is used to make random changes in the chromosome genes. This operator also barricades premature convergence and decreases the probability of getting entrapped in the optimal local response. To generate a mutation, a random normal number of 10% of the amplitude of the response is added to a number of randomly selected genes, and a new response is obtained by comparing it with the minimum and maximum acceptable ones.

Figure 8. Current response

Figure 9. New response after mutation

4.5 Evaluation and selection

In each generation, chromosomes are evaluated by measuring their degree of optimality according to the main objective function. Since a minimization problem is considered here, the value of the objective function of each chromosome is converted into its fit function, so that a better chromosome can have a better fit. In this article, three types of selection mechanisms are assumed.

4.6 Roulette wheel

The main idea of a roulette wheel lies in the following two points:

- Better chromosomes have a better chance of selection.

- The chance of choosing each chromosome is proportional to its degree of optimality.

First, the fit value is calculated for each chromosome in the population, so highly fit chromosomes have a better chance of being selected. Then, the cumulative fit is computed and the fit of each chromosome is divided by it. In this method, a random number between 0 and 1 is generated, as the probability of chromosome selection is determined. The chromosomes (arranged in an ascending order) are subsequently examined from the beginning, and the first chromosome, whose cumulative distribution is greater than or equal to the number produced, is selected.

4.7 Random method

Regardless of the degree of optimality, the simplest way to select chromosomes is to randomly choose and transfer them to the genetic pool. Implementing this method is uncomplicated; in contrast, it has a very little efficiency. In some cases, part of the selection process can be done randomly because both good and bad chromosomes have an equal chance of being selected in this method. It should be noted that incorporating a bad chromosome can lead to better chromosome production in some cases.

4.8 Tournament selection

A subset of the attributes of a population (here the value of the objective function) is selected, and then the members of that subset compete according to the desired attribute. Finally, a certain number of members (viz. tournament size) from each subset are chosen for reproduction purposes.

4.9 Stop condition

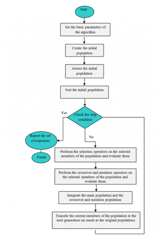
By increasing the number of the algorithm iterations, there is enough time to solve the model, and as a result, larger values of this parameter can lead to better results. Of note, selecting larger values increases the number of such iterations. For the proposed GA, 200 iterations are considered, and the algorithm stops upon reaching 200 iterations. To summarize the performance of the proposed algorithm, its flowchart is presented in Figure 10.

Figure 10. The flowchart of solving the problem using the GA

5. Numerical Results

5.1 A numerical example for the problem of the optimal capacity of a small hotel

Table 1. The data related to a numerical example

Parameter values

Problem parameters

365=3650×10

N

0.05%

i

200000

$B_{\max }$

1000

$S_{\max }$

30, 40, 60

$a_1, a_2, a_3$

4500, 5500, 7000

$b_1, b_2, b_3$

90, 150, 200 $

$P_1, P_2, P_3$

(5,2,3)

$\lambda_1, \lambda_2, \lambda_3$

(3,5,2,5,4)

$\frac{1}{\mu_1}, \frac{1}{\mu_2}, \frac{1}{\mu_3}$

Suppose a number of investors in the tourism industry decide to build a five-star hotel. After finding the location, they need to agree on the hotel capacity. They accordingly obtain the optimal capacity to build it, taking into account a 10-year time horizon. Upon collecting and analyzing the data from several hotels in the surrounding areas, the data needed to determine the optimal capacity of the hotel is given in Table 1.

Using the code developed in MATLAB, the values of the cost function of the proposed model are obtained for different capacities, and then, those meeting the constraints and bringing the least amount of cost function to the investors are proposed as the optimal capacities to create different types of suites as well as single-bed and double rooms.

The MATLAB outputs for this example show the optimal number of the suites equal to 12 units and the optimal number of single-bed and double rooms equal to 4 and 8 units, respectively.

In MATLAB, the value of the upper limit of the second sigma in the cost function should be set to a large number instead of (∞) infinite. This large number must be also chosen so that the sum of the probabilities is very close to one. In this example, the number is set as 1,000.

$\sum_{n=0}^{1000} \pi_{n_1}=0.9999 \cong 1$       (11)

$\sum_{n=0}^{1000} \pi_{n_2}=0.9998 \cong 1$       (12)

$\sum_{n=0}^{1000} \pi_{n_3}=0.9999 \cong 1$       (13)

According to the values related to the arrival and stay rates in this example, the maximum number of rooms that can be built for each type of triple room is 50 (kj<50). If this problem is to be solved by considering more rooms for each of the triple rooms due to the rate of more arrivals, then the code developed in the previous step will no longer be responded in a reasonable time. Therefore, the proposed meta-heuristic method should be used in situations wherein the problem is viewed from a macro perspective.

5.2 A numerical example for the problem of the optimal capacity of a large hotel

Table 2. The data for the large-scale capacity measurement problem

Parameter values

Problem parameters

365=3650×10

N

0.05%

i

500000

$B_{\max }$

3000

$S_{\max }$

30, 40, 60

$a_1, a_2, a_3$

4500, 5500, 7000

$b_1, b_2, b_3$

90, 150, 200 $

$P_1, P_2, P_3$

(25,15,10)

$\lambda_1, \lambda_2, \lambda_3$

(3,5,2,5,4)

$\frac{1}{\mu_1}, \frac{1}{\mu_2}, \frac{1}{\mu_3}$

The input data for this example is provided in Table 2. Compared with the numerical example in Section 5.1., the arrival rate and also the capital and space available for the construction of the hotel has risen in that instance. Hence, it seems reasonable to expect that the optimal capacity for each of the three types of hotel rooms is more than 50. The maximum capacity, allocated to each of the three rooms as 1,000 is thus considered here, and there is an attempt to address the issue applying the GA.

To solve the problem with the help of the GA, it is first necessary to set the parameters used in this algorithm.

The Taguchi method is employed to adjust the GA parameters. In an efficient parameter design, the first objective is to identify and adjust the factors that minimize the changes in the response variables, and the second objective is to identify the controllable and uncontrollable factors. The ultimate objective in the Taguchi method is to find the optimal combination of the values for the controllable factor [21]. For the proposed GA, the parameters of crossover rate, mutation rate, mutation percentage, and selection mechanism must be accordingly set. Three levels are thus selected for each of the input factors, with reference to previous research as well as trial and error. Table 3 shows the selected levels of the GA parameters.

Table 3. The selected levels of the GA parameters

High

Medium

Low

Level

3

2

1

Parameter

0.9

0.8

0.7

Crossover rate

0.3

0.2

0.1

Mutation percentage

0.1

0.05

0.02

Mutation rate

Random

Tournament

Roulette wheel

Selection mechanism

According to the standard Taguchi table, two L9 and L27 designs can be used by considering four three-level factors. In this sense, the L9 design is used due to its simplicity and less computation. First, the value of the objective function is measured in different experiments, and then this criterion is scaled using the relative percentage deviation, as follows:

$\mathrm{RPD}=\frac{\mid \text { each response }-\text { better response } \mid * 100}{\text { the best response }}$      (14)

Figure 11. The comparison of mean responses

It should be noted that the smallest value in Eq. (11) is equal to the best response. Figure 11 illustrates the mean response for each compound. As the "smaller is better" option is selected for different levels of the response variable, lower response values are considered. Accordingly, the appropriate compounds based on the mean response factor are as follows:

Crossover rate: 0.9%, Mutation percentage: 0.3, Mutation rate: 0.02, Selection mechanism: Roulette wheel.

Figure 12 depicts the stability factor of the response for each compound. The stability factor in the response accordingly indicates the power of the factors intended to minimize the variability in the process by controlling other uncontrollable factors; therefore, the higher the stability of a combination, the more suitable the combination. Accordingly, the appropriate compounds based on the stability factor are as follows:

Crossover rate: 0.9, Mutation percentage: 0.3, Mutation rate: 0.02, Selection mechanism: Roulette wheel.

Figure 12. The stability comparison of the responses

In addition to adjusting the parameters discussed here, the number of the algorithm iterations and the size of the population used to run it must be adjusted. By increasing the number of the algorithm iterations, the model is allowed to have enough time to solve. As a result, the larger values of this parameter bring better results. It should be noted that the number of the algorithm iterations augments by selecting larger values. For the proposed GA, 200 iterations are considered and the algorithm stops upon reaching 200 iterations. As the population size increases, the algorithm searches for more points in the response space and the quality and distribution of the responses also elevate. Accordingly, a population size of 30 is considered for the proposed algorithm.

After adjusting the parameters and solving the model with the GA, the MATLAB outputs show the optimal number of the suites equal to 64 and that of single-bed and double rooms equal to 37 and 32, respectively.

To compare the responses obtained from the two methods of accurate and meta-innovative solution in MATLAB, the problem is solved from different perspectives, as summarized in Table 4.

Table 4. The comparison of the solution methods for the problem of hotel capacity measurement

GA-based meta-innovative method

Exact solution method

 

 

Solution time

Difference in the value of objective function

Function value

Solution time

Target function value

 valuekjMaximum 

81

0%

736

42

736

10

Small

84

0%

1450

113

1450

15

92

2%

295

251

288

20

99

3%

475

484

459

30

Medium

102

5%

199

753

190

40

108

4%

1140

1152

1093

50

188

-

894

-

-

100

 Large

223

-

570

-

-

500

302

-

1230

-

-

1000

6. Conclusion

In order to determine optimal hotel capacity in this article, a backpack model based on the queuing theory is presented. In the proposed approach, the hotel check-in system is first simulated using the queuing theory basics. Then, by defining a cost function and taking into account the investors' financial constraints and the spatial limitations of the hotel location; a backpack model is developed to determine optimal hotel capacity. Due to the complexity of the backpack model, a meta-heuristic approach based on the GA is used to solve the problem on a large scale. It should be noted that the basic parameters of the GA are adjusted by the Taguchi method.

Unlike previous models and approaches, merely applied to a specific hypothetical situation, the queuing theory, thanks to the existence of various models and the power to create new models using Markov chains, makes it possible to adapt the proposed model to different real conditions. There are also many queuing models, which can be implemented based on different conditions. Such models are progressively increasing and being expanded according to different needs for modeling real environments. It is thus suggested to expand the model proposed in this article, using non-Markov queuing models with general distribution functions (such as the G/G/1 model), for situations where travelers arrive at a hotel, or the length of stay, because it provides better distributions other than Poisson and exponential ones. Definitely, some more complex cases fail to be fully adapted to the conventional types of queuing models, so it is suggested to utilize a combination of such models via simulation. Furthermore, it is recommended to employ better crossover operators in the GA to search for more parts of the response in future research.

  References

[1] Taylor, G.D. (1980). How to match plant with demand: A matrix for marketing. International Journal of Tourism Management, 1(1): 56-60. https://doi.org/10.1016/0143-2516(80)90021-3 

[2] Heo, C.Y., Lee, S. (2011). Influences of consumer characteristics on fairness perceptions of revenue management pricing in the hotel industry. International Journal of Hospitality Management, 30(2): 243-251. https://doi.org/10.1016/j.ijhm.2010.07.002 

[3] Klassen, K.J., Rohleder, T.R. (2002). Demand and capacity management decisions in services: How they impact on one another. International Journal of Operations & Production Management. https://doi.org/10.1108/01443570210425165

[4] Becerra, M., Santaló, J., Silva, R. (2013). Being better vs. being different: Differentiation, competition, and pricing strategies in the Spanish hotel industry. Tourism Management, 34: 71-79. https://doi.org/10.1016/j.tourman.2012.03.014 

[5] Getz, D. (1983). Capacity to absorb tourism: Concepts and implications for strategic planning. Annals of Tourism Research, 10(2): 239-263. https://doi.org/10.1016/0160-7383(83)90028-2 

[6] Abrate, G., Fraquelli, G., Viglia, G. (2012). Dynamic pricing strategies: Evidence from European hotels. International Journal of Hospitality Management, 31(1): 160-168. https://doi.org/10.1016/j.ijhm.2011.06.003 

[7] Crandall, R.E., Markland, R.E. (1996). Demand management-today's challenge for service industries. Production and Operations Management, 5(2): 106-120. https://doi.org/10.1111/j.1937-5956.1996.tb00389.x 

[8] Milne, E., Whitty, P. (1995). Calculation of the need for paediatric intensive care beds. Archives of Disease in Childhood, 73(6): 505-507. http://dx.doi.org/10.1136/adc.73.6.505 

[9] Pullman, M., Rodgers, S. (2010). Capacity management for hospitality and tourism: A review of current approaches. International Journal of Hospitality Management, 29(1): 177-187. https://doi.org/10.1016/j.ijhm.2009.03.014 

[10] Lee, C.G. (2011). The determinants of hotel room rates: Another visit with Singapore's data. International Journal of Hospitality Management, 30(3): 756-758. https://doi.org/10.1016/j.ijhm.2010.09.010 

[11] White, J.A., Francis, R.L. (1971). Normative models for some warehouse sizing problems. AIIE Transactions, 3(3): 185-190. https://doi.org/10.1080/05695557108974805 

[12] Rao, A.K., Rao, M.R. (1998). Solution procedures for sizing of warehouses. European Journal of Operational Research, 108(1): 16-25. https://doi.org/10.1016/S0377-2217(97)00159-8 

[13] Kao, E.P., Tung, G.G. (1981). Bed allocation in a public health care delivery system. Management Science, 27(5): 507-520. https://doi.org/10.1287/mnsc.27.5.507 

[14] Kokangul, A. (2008). A combination of deterministic and stochastic approaches to optimize bed capacity in a hospital unit. Computer Methods and Programs in Biomedicine, 90(1): 56-65. https://doi.org/10.1016/j.cmpb.2008.01.001

[15] Hwang, J., Gao, L., Jang, W. (2010). Joint demand and capacity management in a restaurant system. European Journal of Operational Research, 207(1): 465-472. https://doi.org/10.1016/j.ejor.2010.04.001 

[16] Gu, Z. (2003). Analysis of Las Vegas strip casino hotel capacity: an inventory model for optimization. Tourism Management, 24(3): 309-314. https://doi.org/10.1016/S0261-5177(02)00073-0 

[17] Chen, C.M., Lin, Y.C. (2013). The influence of uncertain demand on hotel capacity. International Journal of Hospitality Management, 34: 462-465. https://doi.org/10.1016/j.ijhm.2012.11.008 

[18] Modarres, M., Najafi, M. (2010). Robust optimization of stochastic revenue management in hotel industry. International Journal of Industrial Engineering & Production Management, 20(4): 11-21.

[19] Pan, C.M. (2007). Market demand variations, room capacity, and optimal hotel room rates. International Journal of Hospitality Management, 26(3): 748-753. https://doi.org/10.1016/j.ijhm.2006.04.004 

[20] Aziz, H.A., Saleh, M., Rasmy, M.H., ElShishiny, H. (2011). Dynamic room pricing model for hotel revenue management systems. Egyptian Informatics Journal, 12(3): 177-183. https://doi.org/10.1016/j.eij.2011.08.001 

[21] Tirkolaee, E.B., Goli, A., Weber, G.W., Szwedzka, K. (2020). A novel formulation for the sustainable periodic waste collection arc-routing problem: A hybrid multi-objective optimization algorithm. In Logistics Operations and Management for Recycling and Reuse, pp. 77-98. Springer, Berlin, Heidelberg. https://doi.org/10.1007/978-3-642-33857-15 

[22] Zhang, H., Zhang, J., Lu, S., Cheng, S., Zhang, J. (2011). Modeling hotel room price with geographically weighted regression. International Journal of Hospitality Management, 30(4): 1036-1043. https://doi.org/10.1016/j.ijhm.2011.03.010

[23] Guo, X., Ling, L., Yang, C., Li, Z., Liang, L. (2013). Optimal pricing strategy based on market segmentation for service products using online reservation systems: An application to hotel rooms. International Journal of Hospitality Management, 35: 274-281. https://doi.org/10.1016/j.ijhm.2013.07.001 

[24] Goli, A., Khademi-Zare, H., Tavakkoli-Moghaddam, R., Sadeghieh, A., Sasanian, M., Malekalipour Kordestanizadeh, R. (2021). An integrated approach based on artificial intelligence and novel meta-heuristic algorithms to predict demand for dairy products: A case study. Network: Computation in Neural Systems, 32(1): 1-35. https://doi.org/10.1080/0954898X.2020.1849841. 

[25] Goli, A., Malmir, B. (2020). A covering tour approach for disaster relief locating and routing with fuzzy demand. International Journal of Intelligent Transportation Systems Research, 18(1): 140-152. https://doi.org/10.1007/s13177-019-00185-2

[26] Deva, K., Mohanasel vi, S. (2022). Picture fuzzy Choquet integral based geometric aggregation operators and its application to multi attribute decision-making. Mathematical Modelling of Engineering Problems, 9(4): 1043-1052. https://doi.org/10.18280/mmep.090422