New Approach for Monitoring the Underground Coal Mines Atmosphere Using IoT Technology

New Approach for Monitoring the Underground Coal Mines Atmosphere Using IoT Technology

Abhishek Kumar Tripathi* Mangalpady Aruna Sandeep Prasad Jonnalagadda Pavan Ramesh Kant Chandan Kumar Choubey

Department of Mining Engineering, Aditya Engineering College, Surampalem 533437, Andhra Pradesh, India

Department of Mining Engineering, National Institute of Technology, Surathkal 575025, Karnataka, India

Department of Mining Engineering, AKS University, Satna 485001, Madhya Pradesh, India

Department of Electrical and Electronics Engineering, Aditya Engineering College, Surampalem 533437, Andhra Pradesh, India

Department of Mining Engineering, AMET University, Chennai 603103, Tamilnadu, India

Department of Electronics & Telecommunication, Symbiosis Institute of Technology, Symbiosis International (Deemed University), Pune 411057, India

Corresponding Author Email: 
abhishekkumar@aec.edu.in
Page: 
29-34
|
DOI: 
https://doi.org/10.18280/i2m.220104
Received: 
12 January 2023
|
Revised: 
9 February 2023
|
Accepted: 
18 February 2023
|
Available online: 
28 February 2023
| Citation

Special Issue: Technology Innovations and AI Technology in Healthcare

© 2023 IIETA. This article is published by IIETA and is licensed under the CC BY 4.0 license (http://creativecommons.org/licenses/by/4.0/).

OPEN ACCESS

Special Issue
Abstract: 

Because the atmosphere in underground coal mines contains toxic and flammable gasses, assessing the well-being of miners at all times while working in underground coal mines is an important task. The hazardous environment in underground coal mines reduces the miners' performance, which negatively affects the overall productivity of the mines. Therefore, it is necessary to regularly monitor the environment of underground mines so that appropriate safety measures can be taken. In this work, an IoT-based system was proposed using sensors to detect the concentration of mine gasses, air temperature, and humidity in the environment of underground mines. The developed wireless monitoring system was tested under laboratory conditions for measuring carbon dioxide, carbon monoxide, methane gas, air temperature, and humidity. The proposed monitoring system allows to store the measurement data that will help in predicting future hazardous conditions through artificial neural network and machine learning. The results of this research will help to introduce an innovative monitoring technology in underground coal mines so that miners' safety can be improved by changing safety measures from preventive to predictive.

Keywords: 

IoT, miners, sensors, humidity, air temperature, underground coal mines

1. Introduction

The atmosphere in underground mines is considered one of the most dangerous places, where there is always a possibility of a fatal accident. In general, the atmosphere in underground mines consists of oxygen, nitrogen, carbon dioxide, carbon monoxide, methane, sodium hydroxide, hydrogen, and sulfur dioxide. These gasses can be classified as toxic and poisonous gasses [1]. The methane (CH4) is one of the harmful gases, emanating from the strata and entrapped in the coal seam [2]. The methane is also known as fire damp that causes explosion and fire, when it reaches 5.4 to 14.8% in mixture of oxygen of 12.5 to 21% [3]. Further, the gasses like carbon monoxide (CO) and carbon dioxide (CO2) are treated as the key toxic gasses. Whenever the percentage of CO and CO2 increases, in mines environment, the percentage of O2 reduces. This reduction of oxygen causes improper respiration to the miners and creates an uncomfortable situation to work [4]. Moreover, the degree of contamination of the mine air mainly depends on the various factors such as the length of working, mined rocks or minerals those content gas, the tendency of mineral or rocks to absorb oxygen and the method of working in the coal seam [5].

Thus, the mine air can be regarded as the constitute of three parts namely, atmospheric air, active gasses and dead air. The active gasses are toxic or explosive gasses that are formed or released in underground mines and mix with atmospheric air. The dead air is a mixture of carbon dioxide and nitrogen contained in the mine air in a quantity exceeding their contained in atmospheric air.

The main objective of this paper is to facilitate the use of IoT technology in an underground environmental monitoring system. For this purpose, an IoT-based automatic gas and humidity monitoring system is developed, which is able to provide a warning signal in case of emergency (when the measured gasses and humidity exceed the allowable limit). In addition, the developed system is tested in the laboratory to measure methane, carbon monoxide, carbon dioxide and humidity. Then, the readings are compared with digital multi-gas detectors and hygrometers to verify the accuracy of the developed gas monitoring system. The monitoring system is characterized by its uniqueness: It is real-time, wireless, and low-cost. This system would provide sufficient data storage to help predict the mine environment and allow mine officials to take the necessary preventive measures when it comes down to it.

2. Background and Context

Any change in the permissible limits for mine gasses can be harmful to miners working in this atmosphere. The constant operation of heavy machinery and the absorption of oxygen in the coal seam cause oxygen levels to drop, resulting in unpleasant conditions for miners underground. This uncomfortable condition reduces the miners' performance and affects the overall production rate. Therefore, fresh air must be supplied to the atmosphere underground to bring the oxygen content up to the required level. At all points in the mine where people must work or pass, the air must not contain less than 19% oxygen or more than 0.5% carbon dioxide or other harmful gasses in quantities that could affect miners' health. To calculate the amount of air drawn in (which is directly dependent on the capacity of the fan), it is necessary to know the percentage of underground mine gasses (such as CH4, CO and CO2) so that effective ventilation can take place [6].

Therefore, before installing a ventilation fan, it is very important to know the percentage of harmful and toxic gasses present in the atmosphere of underground mines. There are various techniques and instruments to determine the presence of the above gasses. These instruments are portable devices carried by miners to detect mine gasses. However, the major disadvantage of these gas detection devices is that the person has to enter the hazardous underground mine environment to detect the percentage of gasses, which is called discontinuous gas monitoring system [7]. The discontinuous gas monitoring system does not provide the actual information about the atmospheric gasses in the underground mines at any time of mining. Another disadvantage of these measurements is that the data recorded by the instrument cannot be stored in the detector device [8]. Thus, these measurement techniques do not provide real-time monitoring data on the gasses in the underground mines.

Subsequently, it is necessary to use a continuous gas monitoring system for underground mining to improve miners' safety. The continuous gas monitoring system uses technology that provides real-time gas monitoring data at any point during the work. Continuous gas monitoring systems can be divided into mechanical and electronic gas monitoring systems. In the mechanical gas monitoring system, there is no way to report a hazard to no countermeasures and mine safety measures are taken when the gas exceeds the allowable limits [9]. In addition, there is no suitable way to store the data of the measured gasses to predict future hazards. Thus, mechanical technology also does not seem to be an alternative solution that can take predictive safety measures for underground work, as it is limited and does not meet the legal requirements.

In addition, humidity and air temperature in underground mines play a very important role in optimizing the performance of man, machine and material [10]. In previous literature, it has been found that humidity has a greater effect than air temperature in underground work. If a miner is exposed to excessive humidity for a prolonged period of time, it can lead to heat stroke and dehydration. This affects the overall work in underground mines [11]. Therefore, it is necessary to control the humidity in underground mines by using appropriate humidity measurement methods at regular intervals.

The safety of underground structures can be improved by shifting safety features from preventive to predictive measures by using appropriate measurement techniques. The preventive measurements help in predicting future accidents and thus contribute to improving the safety of miners in hazardous conditions. Therefore, there is a need for a suitable technology that can perform continuous monitoring of gasses and is also capable of storing the measurement data to assess the future risk of actions. The introduction of the Internet of Technology (IoT) into the underground gas monitoring system provides an opportunity to shift safety functions from preventive to predictive measures. The use of IoT technology in the gas monitoring system for coal mines helps to inform the safety personnel about the danger and is also able to take countermeasures against the gasses when they exceed the permissible limit. IoT technology is an emerging concept that has sufficient potential to run everything in a virtual environment [12, 13]. It offers the flexibility to enable an automatic alarm signal both underground and at the surface of a mine. The application of IoT technology facilitates the work and improves the quality of the work [14-17].

IoT technology is nothing but web connectivity of physical devices used in daily life. It basically consists of electronic devices, Internet connectivity, and other forms of hardware such as sensors. These devices and sensors can communicate with the cloud through certain connectivity features [18]. Once the data is transferred to the cloud, the software processes the data and triggers an action, such as sending an alert or automatically controlling the devices or sensors, without the need for a third party or user. The IoT can be used in the mining industry (due to its wide range of applications) in a number of ways, such as optimizing costs, improving productivity, ensuring the safety of people and equipment, switching from preventive to predictive maintenance, improving rapid decision-making, etc. The biggest advantage of IoT in mining is that it facilitates the use of artificial intelligence (AI), which transforms mining operations from human-centric to process-centric [19-21].

3. System Architecture and Development of Monitoring System

Typically, the IoT monitoring system consists of two main sections, the transmitter section and the receiver section. Both sections are powered by a battery and the receiver is connected to PC or a cloud server (as shown in Figure 1). Normally, various functions are performed in the transmitter section, such as sensing, signal processing, computational core, and radio receiver. The required information is acquired by the transmitter unit and transmitted to the receiver area, where decoding of the acquired information is performed. Basically, the function of the receiver section is almost identical to that of the transmitter section [22-24].

An automatic IoT-based gas monitoring system was designed and developed to monitor the atmosphere in underground mines, and the experiment was conducted to verify its efficiency. The proposed system was specifically designed to collect information about atmospheric parameters in underground mines. The block diagram and system architecture of the proposed monitoring system are shown in Figure 1 and Figure 2. The developed monitoring system consists of four units, namely, an extraction unit, an analysis unit, a transmission unit, and an automatic control unit. The suction unit collects the gas samples through the sampling tube and transfers them to the analysis unit, where the required sensor node detects the respective gasses. The extraction unit draws in the sample air using a vacuum pump so that the sample air can be passed to the analysis unit to measure the percentage of gasses in the sample air. The analysis unit is positioned at the surface where it has access to sufficient internet to do its job. After the analysis unit, the information about the measured gasses is forwarded to the transceiver unit, which is called the transmitter unit and consists of a Wi-Fi and a GSM module.

Figure 1. Block diagram of proposed monitoring system

The sensing node is one that consists of all sensor for measuring the atmosphere of the mine environment. Its basic function is to sense and measure the atmospheric information such as gasses, air temperature and humidity the mine environment. Usually, sensing node are comprised of sensor modules, a microcontroller, and wireless transmitters. In this study, sensing node Arduino UNO was used as microcontroller that facilities the intermediate service between sensors and transmitters. Selection of appropriate sensors for monitoring a mine environment is a relatively complicated task. It demands consideration of several factors, such as measurement range, accuracy, and sensitivity. The technical specification of the sensors usage for the current study is presented Table 1.

Table 1. Characteristics of sensors used in the experimentation

Characterstic

Sensor Module

 

MQ2

MQ7

MQ135

DTH-11

Sensor Type

MOS

MOS

MOS

Negative Temperature Coefficient sensor

Target gas

Methane

Carbon monoxide

Carbon dioxide

Temperature and Humidity

Typical detection range

100-1000 ppm

10-10000 ppm

10-1000 ppm

20-90% RH

0-50°C

Accuracy

±5%

±5%

±5%

±5% RH

±2°C

Sensitive material

SnO2

SnO2

SnO2

-

Sensitivity

High

High

High

±0.7°C

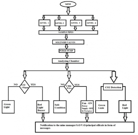
The automatic control unit is directly connected to the Arduino microcontroller, which automatically starts its work and controls the gasses when they exceed the preset value. The flowchart and block diagram of the entire gas monitoring system are shown in Figure 3, which shows the workflow of all four units. In addition, the operation of the gas analysis unit is shown in Figure 4, which provides a good overview of the overall operation of the gas monitoring system. Here you can find the construction details of the four main components of the gas monitoring system, such as the suction unit, the analysis unit, the transmission unit and the automatic control unit. The suction unit collects sample air through the sample lines using a vacuum pump connected to a relay unit. The sample lines are powered by 12 volts DC. The analysis unit, which detects the presence of gasses, analyzes the collected air samples and activates a warning signal when the gas concentration exceeds the allowable limit.

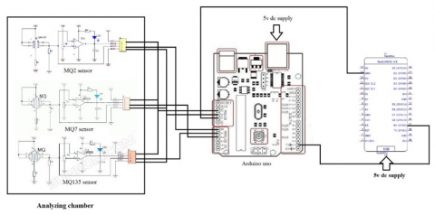
The analysis chamber consists of three gas sensors, one temperature and one humidity sensor, such as MQ2, MQ7, MQ135 and DHT-11 sensor for the analysis of methane, carbon monoxide, carbon dioxide, air temperature and humidity respectively. The analog pins of the sensors are connected to the analog pins of the Arduino and the VCC and GND pins of the Arduino are used for power supply. The sensors transmit the data to the Arduino, which forwards the data to the control unit via the transmitter unit. Of all the sensors, most sensor modules are based on metal oxide (SnO2), which behaves well against volatile gasses. Therefore, they can be considered more reliable and efficient for gas monitoring. In addition, these sensors are suitable for both gas monitoring and temperature monitoring, and provide a low-cost and low-power solution that has no impact on the environment during its operation.

Figure 2. System architecture of proposed monitoring system

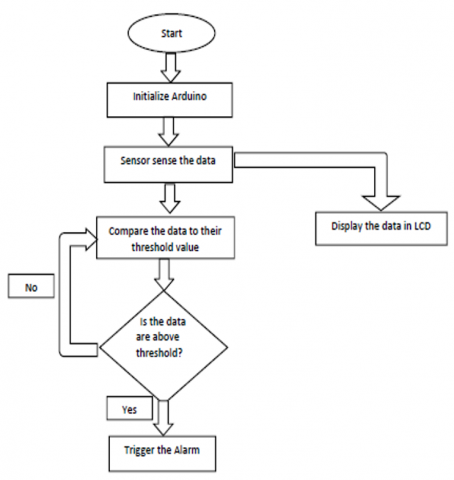
Figure 3. Flow chart of the gas monitoring system

The transmission unit consists of the node MCU (i.e. microcontroller unit). It is used for data transmission from the Arduino to the Thing Speak over a wireless network, so that the analyzed data can be forwarded to the relevant authorities to take appropriate action in case of danger. Figure 5 shows the electrical schematic of the gas analysis system.

Figure 4. Operational characteristic of gas monitoring system

Figure 5. Circuit diagram of analysis unit

The sensor (in the analysis unit) transmits data via analog pins to the Arduino, which passes it on to the node's MCU, as shown in Figure 5. In order for the sensors and serial communication to work properly, the code is passed to the Arduino using the Arduino IDE software. The construction of the automatic monitoring system was built on a wooden platform, whose photographic view can be seen in Figure 6.

Figure 6. Photographic view of automatic gas monitoring system

4. Results and Discussion

To test the developed monitoring system under real-time conditions using a wireless sensor network, an experimental study is conducted in the laboratory. The experiments are conducted in such a way that it can measure the main gasses of underground coal mining. For a first implementation, we have designed the complete system on a breadboard, as shown in Figure 7.

Figure 7. Photographic view of real time monitoring automatic system

This section deals exclusively with the experimental analysis of the developed IOT-based gas monitoring system. The developed gas monitoring system was tested in a laboratory in a closed chamber under controlled environmental conditions with varying gas level by changing the position of the sensor and controlling the valve gas sources (such as diesel engine and liquid gas cylinder). As mentioned earlier, the MQ2, MQ7 and MQ135 sensors were used for the detection of methane, carbon monoxide and carbon dioxide.

Table 2. Comparison of readings of methane gas

Sl.

No.

As obtained by monitoring system (PPM)

As obtained by multi gas detector (PPM)

1

196

190

2

203

205

3

199

201

4

197

192

5

183

181

6

183

180

7

182

181

8

180

179

Table 3. Comparison of readings of carbon monoxide and carbon dioxide

Sl.

No.

Carbon Monoxide

Carbon Dioxide

As obtained by monitoring system (PPM)

As obtained by multi gas detector (PPM)

As obtained by monitoring system (PPM)

As obtained by multi gas detector (PPM)

1

359

360

103

105

2

368

370

104

106

3

367

369

106

106

4

374

375

108

109

5

117

114

110

111

6

112

110

114

113

7

106

108

116

118

8

103

104

118

120

Figure 8. Monitoring of methane gas in real time

Figure 9. Monitoring of carbon monoxide gas in real time

Figure 10. Monitoring of air temperature and humidity in real time

Readily available liquefied petroleum gas (LPG) was used for the methane gas and diesel engines were used to generate carbon monoxide and carbon dioxide. The concentration of the above gasses was also measured using a digital multi-gas detector (model: MSA ALTAIR 4XR). The measured values of the gas monitoring system and the multigas detector are presented in Table 2 and Table 3 for comparison.

As can be seen in Table 2 and Table 3, the gas concentrations recorded by the gas monitoring system are very close to the values detected by the multigas detector. The same pattern can be seen in Figure 8 and Figure 9. It can be concluded that the developed gas monitoring system is reliable and can be used in underground coal mines to monitor the mine environment.

In order to measure the air temperature and relative humidity by the developed monitoring system eight different observations were recorded. The complete observation (for humidity and temperature measurement) was recorded with at different time (varying interval of 7 minute) and the observed readings are plotted against the time which can be seen from Figure 10. It can be observed that the measured reading from the developed model is capable of measuring the air temperature and humidity of the environment. This monitoring system will help in maintain the record of underground mines atmosphere in real time.

5. Conclusions

The safety of miners in underground coal mines is always at high risk. Miners must perform their work under the influence of many toxic and flammable mine gasses. In order to maintain the safety of people, machines and materials, it is necessary to detect future hazardous conditions in advance. This is where continuous monitoring and recording of the mine atmosphere could play an important role. This study provides a way to implement artificial intelligence in the rugged environment of underground coal mines. In this work, an IoT-based gas, temperature, and humidity monitoring system was developed to assess atmospheric conditions in underground coal mines. The developed system consists of multiple metal oxide sensor modules for real-time monitoring of gasses, temperature, and humidity in underground mines. The monitored data can be transmitted via Wi-Fi to the relevant mine officials so that they can take appropriate precautionary measures in the event of an emergency. The developed IoT-based monitoring system has been tested and validated in the laboratory for measuring carbon dioxide (CO2), carbon monoxide (CO), methane (CH4), air temperature and humidity.

While the monitoring results indicate accurate prediction, there are still some limitations in this study. These limitations include the harsh atmospheric conditions in underground mines (temperature and humidity effects) and the combined output of multisensor modules. In addition, this study only addressed the monitoring of five atmospheric parameters in underground mines and ignored the other parameters that may contribute to the changes in climate in underground mines.

Acknowledgment

Authors would like to thank the management of Aditya Engineering College, Surampalem for providing necessary support while conducting the present research work.

  References

[1] Singh, H., Mallick, J. (2015). Utilization of ventilation air methane in Indian coal mines: Prospects and challenges. Procedia Earth and Planetary Science, 11: 56-62. https://doi.org/10.1016/j.proeps.2015.06.008

[2] Thielemann, T., Krooss, B.M., Littke, R., Welte, D.H. (2001). Does coal mining induce methane emissions through the lithosphere/atmosphere boundary in the Ruhr Basin, Germany?. Journal of Geochemical Exploration, 74(1-3): 219-231. https://doi.org/10.1016/S0375-6742(01)00186-8

[3] Baldocchi, D., Penuelas, J. (2019). The physics and ecology of mining carbon dioxide from the atmosphere by ecosystems. Global Change Biology, 25(4): 1191-1197. https://doi.org/10.1111/gcb.14559

[4] Toraño, J., Torno, S., Menendez, M., Gent, M., Velasco, J. (2009). Models of methane behaviour in auxiliary ventilation of underground coal mining. International Journal of Coal Geology, 80(1): 35-43. https://doi.org/10.1016/j.coal.2009.07.008

[5] Tripathy, D.P., Parida, S., Khandu, L. (2021). Safety risk assessment and risk prediction in underground coal mines using machine learning techniques. Journal of The Institution of Engineers (India): Series D, 102(2): 495-504. https://doi.org/10.1007/s40033-021-00290-1

[6] Tong, L., Liu, L., Qiu, Y., Liu, S. (2013). Tunneling in abandoned coal mine areas: Problems, impacts and protection measures. Tunnelling and Underground Space Technology, 38: 409-422. https://doi.org/10.1016/j.tust.2013.07.020

[7] Liang, Y., Zhang, J., Wang, L., Luo, H., Ren, T. (2019). Forecasting spontaneous combustion of coal in underground coal mines by index gases: A review. Journal of Loss Prevention in the Process Industries, 57: 208-222. https://doi.org/10.1016/j.jlp.2018.12.003

[8] Mishra, P.K., Kumar, S., Kumar, M., Kumar, J. (2019). IoT based multimode sensing platform for underground coal mines. Wireless Personal Communications, 108(2): 1227-1242. https://doi.org/10.1007/s11277-019-06466-z

[9] Wu, Y., Chen, M., Wang, K., Fu, G. (2019). A dynamic information platform for underground coal mine safety based on internet of things. Safety Science, 113: 9-18. https://doi.org/10.1016/j.ssci.2018.11.003

[10] Sunkpal, M., Roghanchi, P., Kocsis, K.C. (2018). A method to protect mine workers in hot and humid environments. Safety and Health at Work, 9(2): 149-158. https://doi.org/10.1016/j.shaw.2017.06.011

[11] Maurya, T., Karena, K., Vardhan, H., Aruna, M., Raj, M.G. (2015). Effect of heat on underground mine workers. Procedia Earth and Planetary Science, 11: 491-498. https://doi.org/10.1016/j.proeps.2015.06.049

[12] Refaai, M.R.A., Dattu, V.S., Niranjana Murthy, H.S., Pramod Kumar, P., Kannadasan, B., Diriba, A. (2022). An artificial intelligence mechanism for the prediction of signal strength in drones to IoT devices in smart cities. Advances in Materials Science and Engineering, 2022: 7387346. https://doi.org/10.1155/2022/7387346

[13] Taqwa, A., Kusumanto, R.D. (2019). IoT technology monitoring, controlling and data logging for ATS on grid connected solar-wind hybrid system. Journal of Physics: Conference Series, 1167(1): 012021. https://doi.org/10.1088/1742-6596/1167/1/012021

[14] Jo, B., Khan, R.M.A. (2018). An internet of things system for underground mine air quality pollutant prediction based on azure machine learning. Sensors, 18(4): 930. https://doi.org/10.3390/s18040930

[15] Prathibha, S.R., Hongal, A., Jyothi, M.P. (2017). IoT based monitoring system in smart agriculture. In 2017 international conference on recent advances in electronics and communication technology (ICRAECT), Bangalore, India, pp. 81-84. https://doi.org/10.1109/ICRAECT.2017.52

[16] Kelly, S.D.T., Suryadevara, N.K., Mukhopadhyay, S.C. (2013). Towards the implementation of IoT for environmental condition monitoring in homes. IEEE Sensors Journal, 13(10): 3846-3853. https://doi.org/10.1109/JSEN.2013.2263379

[17] Zhao, L., Matsuo, I.B.M., Zhou, Y., Lee, W.J. (2019). Design of an industrial IoT-based monitoring system for power substations. IEEE Transactions on Industry Applications, 55(6): 5666-5674. https://doi.org/10.1109/TIA.2019.2940668

[18] Salam, A. (2020). Internet of things for sustainable mining. In Internet of Things for Sustainable Community Development. Internet of Things. Springer, Cham. https://doi.org/10.1007/978-3-030-35291-2_8

[19] V Gowtham Deekshithulu, N., Mali, J., Vamsee Krishna, V., Surekha, D. (2021). Design, development and implementation of real time canal and weather monitoring devices. http://libraryaplos.com/xmlui/handle/123456789/7687.

[20] Kavitha, M., Raju, S.H., Waris, S.F., Koulagaji, A. (2020). Smart gas monitoring system for home and industries. In IOP Conference Series: Materials Science and Engineering, 981(2): 022003. https://doi.org/10.1088/1757-899X/981/2/022003

[21] Sunny, A.I., Zhao, A., Li, L., Sakiliba, S.K. (2020). Low-cost IoT-based sensor system: A case study on harsh environmental monitoring. Sensors, 21(1): 214. https://doi.org/10.3390/s21010214

[22] Ragam, P., Devidas Sahebraoji, N. (2019). Application of MEMS‐based accelerometer wireless sensor systems for monitoring of blast‐induced ground vibration and structural health: a review. IET Wireless Sensor Systems, 9(3): 103-109. https://doi.org/10.1049/iet-wss.2018.5099

[23] Prashanth, R., Nimaje, D.S. (2019). Development of blast-induced ground vibration wireless monitoring system. In Mining Goes Digital. CRC Press. pp. 595-602.

[24] Asthana, N., Bahl, R. (2019). IoT device for sewage gas monitoring and alert system. In 2019 1st International Conference on Innovations in Information and Communication Technology (ICIICT), Chennai, India, pp. 1-7. https://doi.org/10.1109/ICIICT1.2019.8741423