Power and Bandwidth Allocation Optimization in Off-Grid Renewable Mobile Base Station Using Lagrange Multiplier

Power and Bandwidth Allocation Optimization in Off-Grid Renewable Mobile Base Station Using Lagrange Multiplier

Mohammed Hasan Alwan* Raad S. Alhumaima Abdulla Amer


Corresponding Author Email: 
mohammedhasan_eng@uodiyala.edu.iq
Page: 
2005-2020
|
DOI: 
https://doi.org/10.18280/mmep.120616
Received: 
29 November 2024
|
Revised: 
3 February 2025
|
Accepted: 
13 February 2025
|
Available online: 
30 June 2025
| Citation

© 2025 The authors. This article is published by IIETA and is licensed under the CC BY 4.0 license (http://creativecommons.org/licenses/by/4.0/).

OPEN ACCESS

Abstract: 

The rapid expansion of interconnected devices and data traffic has driven a critical need for robust mobile networks, particularly in rural regions where grid power is unreliable. This paper presents an optimization framework for off-grid green mobile base stations, utilizing renewable energy, such as solar and wind. This work targets optimizing resources allocation such as power and bandwidth to ensure high data rates and reliable connectivity. The problem has been solved using Lagrange multiplier method, it integrates sequential quadratic programming (SQP), active set, and interior point algorithms to solve such nonlinear problem, with nonlinear constraints. The findings reveal that the interior point algorithm is effectively allocating up to 15% more power to high-priority users than SQP, all the while preserving system efficiency. Conversely, SQP is shown to adopt a more balanced approach to resource distribution, achieving up to 12% higher fairness in power allocation among users under proportional and priority-based schemes. Notably, both algorithms surpass the active set method in terms of adaptability to dynamic user requirements and system stability maintenance. The optimized solution of such system in rural areas provides significant improvements in mobile network performance while reducing dependence on fossil fuels. This research contributes to the field by proposing an energy-efficient, sustainable solution for rural connectivity, reducing operational costs and environmental impact. It also considers user’s criteria, such as varying profile, varying allocation, fluctuating channel conditions and varying bandwidth. The paper also assumes different network sizes, one base station and multi tired scenarios are considered. Subsequently, the Hessian test for convexity-concavity has been implemented to show the characteristics and type of the produced problem, by which, the type of the solver is chosen. However, the practical implication of such network is underscored via the integration of renewable-powered base stations to demonstrably enhance mobile coverage and facilitated access to critical services and applications.

Keywords: 

off grid, mobile, base station, hybrid station, Lagrange multiplier, sequential quadratic programming (SQP), optimization, renewable energy

1. Introduction

The burgeoning demand for robust and high-capacity mobile networks has become a prevalent concern in the modern era of communications, precipitated by the exponential proliferation of interconnected devices and data traffic [1, 2]. To meet the data rates demand, more base stations (BSs) are geographically deployed, which guides to increased power consumption [3, 4]. Nonetheless, connecting the users in rural areas is further challenging, first because the in-grid power is not always available, second, providing the required quality service is not always easy. There are several reasons for this claim: 1- providing higher data rates is challenging due to sparse population density, geographical hurdles, topographical issues, and infrastructure constraints. These challenges encompass terrain complexities, distance, and signal propagation. 2- regulatory frameworks can be non-supportive of new technology deployment, exacerbating technological barriers such as outdated infrastructure and elevated maintenance costs. 3- higher operational expenses result from extensive coverage necessities and logistical intricacies, and 4- rural users often possess obsolete or less sophisticated devices, incompatible with advanced technologies [5, 6].

To tackle these issues, a synthesis of technological innovation, policy backing, and focused investment is demanded. However, the potential solutions may involve utilizing alternative technologies, governmental subsidies, and community-driven efforts to enhance rural connectivity. These strategies aim to ameliorate the digital divide and foster equitable access to high-speed connections. One of the solutions that relaxes the power demand is the deployment of autonomous off-grid mobile BSs that derive power from renewable energy sources, presents a viable solution to cater to the network coverage and service quality enhancement requirements, particularly in remote and under-served regions [7]. Not to mention, the anticipation is that future mobile networks must be powered by green energy to reduce their environmental impact [8].

Subsequently, the significance of off-grid BSs is amplified in locales, characterized by weak or non-existent electrical grid infrastructure in rural areas, islands, and regions affected by natural disasters. Their utilization offers a sustainable and scalable alternative to traditional grid-dependent BSs, thereby addressing the challenge of extending network coverage in a cost-effective and eco-friendly manner. Note that the International Telecommunication Union (ITU) underscores the essential nature of these solutions to bridge the digital divide and realize the goal of information and communication technologies (ICTs) [9]. A practical example of off-grid BSs has yielded substantial benefits, exemplified by the successful deployment of solar-based BSs in India’s rural expanses, which has significantly bolstered mobile connectivity while diminishing reliance on costly diesel generators. Similarly, in Africa, the integration of solar and wind-powered base stations has played a pivotal role in extending network coverage to distant communities, thereby enabling access to essential services such as mobile banking and telemedicine [10].

However, the integration of green sources with an operational framework of off-grid BSs comprises several critical components: solar panels, energy storage systems, and sophisticated power management units. Solar photovoltaic systems have emerged as the preferred choice due to their adaptability to various geographical contexts, declining costs, and scalability. Energy storage systems, primarily batteries, serve the crucial function of storing excess energy generated during peak periods [11]; for subsequent utilization during low or absent energy production. Power management systems are tasked with optimizing the exploitation of renewable energy to uphold network reliability and performance [12, 13].

Furthermore, the allocation of users’ resources within off-grid base stations, encompassing power, bandwidth, and other network elements, poses a complex challenge. This complexity arises from the nature of green supplies, the variability of user demands, and the imperative to maintain stringent QoS standards. Note that effective strategies for resource allocation must consider crucial metrics, such as

a) Energy efficiency, ensuring the judicious use of both generated and stored energy to minimize waste and guarantee uninterrupted operation.

b) Bandwidth management, provisioning adequate bandwidth to users, contingent upon their requirements, while preventing congestion and upholding high data rates. Moreover.

c) Load balancing includes distributing user connections equitably among multiple sectors to preclude overloading and guarantee consistent service quality.

d) QoS assurance by prioritizing critical services to ensure the maintenance of predefined performance thresholds.

Beyond enhancing connectivity, these implementations demonstrate a commitment to environmental sustainability by lowering greenhouse gas emissions and reducing dependence on fossil fuels.

This environmental consciousness resonates with global directions towards combating the climate change. In summary, there are two main metrics to be considered to guarantee effective resource allocation within the energy efficiency problem while considering renewable energy source, data rate optimisation and power consumption mitigation. To tackle the intricacies of resource allocation, a multitude of optimization techniques have been found, spanning from classical optimization Methods to cutting-edge machine learning and artificial intelligence algorithms. These methodologies aim to enhance the efficiency and sustainability of resource utilization in these systems. For instance, the resource allocation is optimised at the edge users [14, 15]. The resource block allocations in enhanced to improve the QoS among users in Kukade et al. [16], and the LTE service is enhanced in Chai et al. [17]. In the context of energy utilization, modelling, planning and configuration, review papers such as Hussain et al. [18], and Siddaiah and Saini [19] are beneficial. In addition, the voltage profiles during off-peak to peak periods are enhanced by Ahmadi et al. [20]. A hybrid energy grid was used in the LTE system in Yaacoub’s study [21].

Based on that, the optimisation of resource allocation in off-grid green mobile base stations is a critical area of research that combines renewable energy technologies with advanced optimization algorithms.

Based on the previous discussion, there are several questions to be answered:

a). How can renewable energy sources be effectively integrated into off-grid base stations?

b). What are the optimal resource allocation strategies for power and bandwidth in off-grid stations?

c). How do different optimisation algorithms, such as SQP, active set, and interior-point methods, compare in terms of performance and efficiency?

d). What impact do geographical and topographical challenges have on the deployment of off-grid mobile BSs for rural areas?

e). How can dynamic user behaviour and variability in renewable energy supply be managed over time? 6. What are the environmental benefits of deploying off-grid green mobile base stations?

f). How can advanced power management systems optimize the exploitation of renewable energy sources?

g). What are the key factors influencing the carbon footprint?

To answer these questions, this research endeavor seeks to establish and substantiate a holistic optimization framework for the allocation of resources of off-grid green mobile BSs. The proposed work presents a multi-objective nonlinear problem, containing energy efficiency, CO2 emission, maintenance and QoS metrics.

The essential objective of the proposed work relies on enhancing energy efficiency by optimizing the use of green energy under operational network parameters, such as bandwidth and user power. Integrating renewable energy systems, that is a combination of solar panels and batteries facilitates energy storage, managed by a sophisticated power management system; and plays a pivotal role in optimizing power systems that are adaptively allocated considering user demand and environmental dynamics. The objective is to sustain network efficiency through judicious distribution of both renewable and stored energy, thereby achieving energy optimization, carbon reduction, and preserving QoS. Furthermore, it aims to diminish carbon emissions by integrating green energy sources and energy management practices that are both effective and efficient. To ensure QoS, the framework will optimize power and bandwidth to users in a manner that is commensurate with their specific requirements.

Additionally, the framework is designed to dynamically adjust these allocations in response to fluctuations in user demand, bandwidth, and channel conditions, thereby facilitating balanced load distribution and mitigating the risk of network congestion. The overarching goals of this framework are to minimize carbon footprint, guarantee QoS, manage the variability of renewable energy supply over time, and sustain high data rates along with reliable connectivity and guaranteed maintenance. The study is designed to ascertain the most proficient algorithms capable of addressing the inherently non-linear optimization challenges that arise in the context of such BSs.

The Lagrange multiplier method has been implemented to find the optimal solution mathematically. In addition, three algorithms are used and compared to tackle this problem numerically. The following points highlight the contributions of this research:

a). Formulating an optimization framework designed for off-grid green mobile base stations integrates solar energy to serve rural telecommunication networks with unreliable grid connections. The framework’s uniqueness arises from its emphasis on adaptive resource allocation and dynamic responsiveness to varying user demands, with the ultimate objective of optimizing power and bandwidth distribution while ensuring energy efficiency and service quality.

b). Contrary to prior research that has either examined renewable energy generally or considered mobile base station deployment without explicitly tackling off-grid challenges, this work distinguishes itself by comparing the efficacy of three numerical algorithms: SQP, active set, and interior point in addressing the specific non-linear optimization problems inherent to such a scenario. Through empirical analysis, it highlights the performance of these algorithms in these context studies, the superiority of SQP and interior point algorithms in managing such complexities is established, thereby contributing to enhanced network performance and resource utilization in remote settings.

c). Moreover, the research underscores practical significance by presenting case studies of real-world solar and wind-powered base station implementations in rural environments. These examples exemplify not only technical optimization but also environmental sustainability, particularly in the reduction of operational costs and carbon emissions.

The current investigation aims to fill the identified lacunae within the existing literature through a comprehensive analysis of the following areas:

1. This research provides a comparative evaluation of three sophisticated algorithms, specifically designed to address the multi-objective, non-linear optimization challenges inherent to off-grid base stations (BSs). This approach diverges from earlier studies by focusing on algorithms tailored to the nuanced requirements of such systems.

2. Unlike the prevalent static resource allocation paradigms presented in existing research, this study incorporates dynamic user behavior patterns, real world fluctuations in renewable energy sources, and multi-tiered BS architectures to enhance the practicality and relevance of the proposed solutions.

3. Incorporating environmental metrics, such as carbon emissions, into the optimization framework represents a significant advancement over prior research that has frequently neglected such environmental impacts. 

4. To substantiate the theoretical foundations of the study, real-world case studies are presented, detailing the implementation of solar- and wind-powered BSs. These empirical analyses serve to demonstrate the feasibility and sustainability of the proposed optimization framework, thereby bridging the gap between abstract models and tangible implementations.

1.1 Related works

The reviewed literature provides an extensive overview of the currently available works, highlighting both theoretical advancements and practical implementations. Continued innovations and collaborations are essential to unleash the full potential of off-grid green mobile base stations in achieving sustainable and inclusive mobile network coverage. Several studies have explored different aspects of this field, offering insights into effective strategies and methodologies. In a thorough academic investigation, the researchers scrutinized the incorporation of solar and wind power into mobile BSs, emphasizing the substantial prospects for diminishing carbon emissions and operational expenses. They presented a conceptual framework for a hybrid solar-wind configuration supplemented with battery storage, aiming to guarantee an uninterrupted power supply even amidst periods characterized by limited renewable energy production, but there is no consideration for the CO2 emission [22].

Subsequently, a stochastic queue model is proposed to evaluate the solar-powered BSs, focusing on metrics such as energy utilization, outage probability, and discharge depth. A novel CAPEX minimization algorithm was used to achieve about 12.1% more performance in comparison with traditional systems [23]. In addition, a wireless communication network driven by renewable energy sources was proposed, comprising a capacity-bound green energy supplier with anticipated mobile user demand. The BS operates on a mix of renewable and conventional power. A queuing model is introduced to analyse decentralized decision-making and detect inefficiencies. Furthermore, an incentive-compatible mechanism is presented to ensure accurate energy demand reporting [24].

The energy consumption in mobile networks is escalating, prompting operators to enhance energy efficiency through cell deactivation during low-traffic periods. This presents a challenging optimisation scenario, which can be framed as binary integer programming with constant interference. A switch-off scheme based on a genetic algorithm was used, demonstrating linear complexity and superiority over the NP-hard bin-packing problem [25]. Moreover, Hammadi et al. [26] examined reinforcement learning for adaptive resource management in renewable energy-driven base stations. Their findings indicated that these algorithms effectively optimise real-time allocation, responding to varying network demands and energy supply.

Subsequently, green energy models for network architecture have been analysed and optimised, outlining fundamental principles and challenges in optimizing these eco-friendly systems proposed by Han and Ansari [8]. Based on solar energy in South Africa, Aderemi et al. [27] studied that solar irradiance levels of 4.5-6.5 kWh/m2 can lower operational costs by 49% in contrast to diesel generators. However, in Asia, particularly in northern Pakistan. The study constructs models for solar panels and wind turbines, considering temporal fluctuations and traffic dynamics. An energy cooperation scheme is proposed to optimize cost savings across various BSs [28].

Whereas in Bangladesh, the viability of biomass hybrid and solar photovoltaic systems was analysed. Implementing an energy-sharing mechanism and a low resistance path enhances efficiency for Mobile BSs [29]. Subsequently, green energy is used to diminish the carbon footprint and operational expenses of the telecommunications sector. An algorithm for time-based allocation of collected green energy is proposed, incorporating both delay and green energy considerations. The methodology exhibits enhanced performance relative to established benchmarks across BS deployment scenarios [30].

Another algorithm was proposed in this context, targeting the mitigation of electricity grid burdens and operational costs. The proposed approach assesses the energy efficiency of both hybrid and homogeneous storage systems. Numerical examples are provided to illustrate the comprehensive analysis conducted by Kuaban et al. [31], yet the environmental impact was ignored in these systems. Subsequently, an innovative approach to optimize the deployment of large-scale solar panels and base stations within urban landscapes was proposed, reducing BS deployment costs by up to 35% and 52% in connecting cable costs by Deheyab et al. [32]. Moreover, an off-grid green cellular BS integrating solar power was proposed, in which the storage system’s discharging and charging dynamics were analysed by Kuaban et al. [33]. In addition, a flexible resource optimization approach aimed at minimizing operational costs for 5G BS was proposed with constraints and diverse decentralized resources. The research demonstrates that 5G BS involvement in demand side management decreases overall energy consumption and costs [34]. In the same context, energy cooperation work was modelled as a multi-objective linear programming problem while managing and balancing the future BS load and energy harvesting [35].

Despite significant progress, the extant literature underscores certain omissions with respect to the synthesis of environmental metrics, the consideration of multifaceted BS challenges, and the optimization of systems under real-world dynamic conditions. This research endeavor aims to mitigate these shortcomings by introducing a comprehensive optimization framework that is specifically designed to:

1. Enhance energy efficiency within the system architecture.

2. Diminish the carbon footprint associated with the operation of these structures.

3. Ensure the maintenance of Quality of Service (QoS) parameters under varying demand patterns and energy scenarios.

4. Exhibit the efficacy of the proposed algorithms in practical, operational contexts.

By systematically addressing these gaps, the current study significantly advances the state of the art and offers tangible recommendations for the implementation of sustainable and high-performance off-grid BSs.

2. System Model

The mathematical model considers aspects such as energy efficiency, car- bon footprint, operational costs including maintenance, user QoS, dynamic user behavior, and renewable energy variability. It was assumed that the BS is operated using hybrid power, i.e. in case of absence of the green power, the traditional type of power is used, and vice versa. In terms of power, it was assumed that the Psolar(ς) denotes the solar panels generated power at time ς, Po(ς) denotes the overall consumed power by off-grid BS at time ς. Moreover, Estorage(ς) represents battery stored energy at time ς, and η represents the energy storage system efficiency.

2.1 Energy generation and connected users

The solar panels generated power at any time ς is given by the following formula presented by Markvart and Castañer [36]:

$P_{ {solar }}(\varsigma)=A G_{ max }(\varsigma)\left(1-G_{ {var}}(\varsigma)\right) \eta_{\nu y}$           (1)

where, Gmax(ς) denotes the maximum solar irradiance for the ς, and Gvar(ς) denotes the irradiance variability at ς, A represents solar panels’ area, and ηpv symbolises solar panels’ efficiency.

Subsequently, the dynamic number of users connected to the off-grid base station, accounting for new users entering Uenter(ς) and existing users leaving the system Uleave,

$U_o(s+1)=U_o(s)+U_{ {enter }}(s)-U_{ {leave }}(s)$                 (2)

where, Uo(ς) denotes the off-grid users count connected at ς. The next time slot users are denoted using the term Uo(ς+1).

In addition, the power and bandwidth of all users connected to the off-grid base station at time t are respectively given by:

$P_{{alloc } o}(\varsigma)=\sum_{u=1}^{U_o(\varsigma)} P_{u s e r, u}(\varsigma)$          (3)

and

$B_{ {alloc }_o}(\varsigma)=\sum_{u=1}^{U_o(\varsigma)} B_{ {user }, u}(\varsigma)$                    (4)

It was also assumed that the total available bandwidth and power are equally distributed among all users, as follows:

$B_{ {user }, u}(\varsigma)=\frac{B_{ {total }}}{U_o(\varsigma)}$          (5)

$P_{ {user }, u}(\varsigma)=\frac{P_{ {total }}}{U_0(\varsigma)}$              (6)

where, the total available bandwidth is denoted as Btotal, Ptotal symbolises the total available power, Utotal represents users’ total number. Subsequently, Buser,u(ς) symbolises the allocated bandwidth of uth user at ς, while Puser,u(ς) denotes uth user’s allocated power at ς.

Furthermore, the proposed model can support unequal power and bandwidth allocation among users, despite its current assumption of equitable resource distribution. Facilitating inequitable allocation, contingent on varying user requirements or priorities is assumed. A weighted approach can be employed, wherein priority users are allocated more resources, contemplating factors like QoS needs, proximity to the base station, or service type (e.g., prioritizing emergency services). The pertinent equations for band- width and power allocation can be adjusted accordingly:

$B_{ {user }, u}(\varsigma)=w_u \frac{B_{{total }}}{U_o(\varsigma)}$             (7)

$P_{ {user }, u}(\varsigma)=v_u \frac{P_{ {total }}}{U_o(\varsigma)}$           (8)

where, wu and vu denote the weights assigned to user u for bandwidth and power, respectively, which can be determined by their specific conditions or priorities.

2.2 Channel capacity with interference

The data rate of each user considers the allocated bandwidth, signal power, noise power, and interference, as follows:

$R_{ {user }, u}(\varsigma)=B_{ {user }, u}(\varsigma) \log _2\left(1+\frac{S_{ {user }, u}(\varsigma)}{N_{ {user }, u}(\varsigma)+I_{ {user }, u}(\varsigma)}\right)$               (9)

where, the total data rate of the off-grid base station is calculated as follows:

$R_o(\varsigma)=\sum_{u=1}^{U_o(\varsigma)} R_{ {user }, u}(\varsigma)$        (10)

where, Ruser,u(ς) has been used to assign the uth user’s capacity at time ς, Rmin,u(ς) denotes the minimum uth user data rate at ς, and Ro(ς) denotes the overall data rate required by the off-grid base station at time ς. In addition, Suser,u(ς) denotes the received signal of uth user in ς, Nuser,u(ς) symbolizes AWGN noise for uth user at ς, and Iuser,u(ς) denotes interference power of uth user at ς.

2.3 Energy consumption and energy balance

The overall consumed power by off-grid BS, which is sum of power consumption of all connected users, adjusted for network components’ energy efficiency.

$P_o(\varsigma)=\sum_{u=1}^{U_o(\varsigma)} \frac{R_{u s e r, u}(\varsigma)}{\eta_{e f f}}$                 (11)

where, ηeff  is network components’ energy efficiency.

The battery’s stored energy, accounting for power generated by solar panels and consumed power of the off-grid BS, with adjustments for the efficiency of the storage system is given by:

$E_{ {storage }}(\varsigma+1)=E_{ {storage }}(\varsigma)+\left(P_{ {solar }}(\varsigma)-P_o(\varsigma)\right) \Delta \varsigma n$                 (12)

It was further assumed the total network capacity is the data rates sum for all users, while the network utilization is formulated as the ratio of data demand to total network capacity.

$C_o(\varsigma)=\sum_{u=1}^{U_o(\varsigma)} R_{ {user }, u}(\varsigma)$                (13)

$U(\varsigma)=\frac{D(\varsigma)}{C_o(\varsigma)} \cdot 100 \%$                  (14)

2.4 Operational cost and maintenance

The total operational cost, which includes a function of power consumption, data rate, and other factors, plus the maintenance cost is calculated as follows:

$C_{o p}(\varsigma)=f\left(P_o(\varsigma), R_o(\varsigma)\right)+C_{ {maint }}(\varsigma)$                (15)

where, Cop(ς) denotes the operational cost at ς, while Cmaint(ς) is maintenance cost at ς.

To further elaborate on the f (Po(ς), Ro(ς)), the direct model has been assumed, i.e., the operational cost is linearly proportional to the system’s power and data rate, as follows:

$f\left(P_o(\varsigma), R_o(\varsigma)\right)=\epsilon\left(P_o(\varsigma)+R_o(\varsigma)\right)$             (16)

where, ϵ is the increasing/decreasing constant of the cost.

2.5 Carbon footprint calculation

The carbon footprint is formulated based on the power consumption of the off-grid BS and emission factor of grid electricity is given by:

$C O_{2 { emitted }}=P_o(\varsigma) \Delta \varsigma \cdot E F_{ {grid }}$               (17)

This formulation denotes instantaneous off-grid power consumption, measurement timeframe, and grid electricity’s emission factor, denoted as EFgridin kgCO2/Wh. Its aim is to quantify carbon emissions from energy use in real-time, offering a tangible and operational metric to guide sustainability initiatives at off-grid base stations.

2.6 Multi-objective optimization problem

Lagrange multiplier’s function is extracted to incorporate the objective function and constraints. The objective function aims to:

  1. Maximize energy efficiency ηeff.
  2. Minimize carbon emissions CO2emitted.
  3. Minimize operational costs Cop(ς).
  4. Ensure user QoS Ruser,u(ς) ≥ Rmin,u(ς).

$\begin{aligned} & \max \left(\propto \eta_{ {eff }}-\beta C O_{2 { emitted }}-\gamma C_{ {op }}(\varsigma)\right. +\delta \sum_{u=1}^{U_o(\varsigma)} \frac{R_{ {user}, u}(\varsigma)-R_{ {min }, u}(\varsigma)}{R_{ {min }, u}(\varsigma)}\end{aligned}$               (18)

Constraints:

$E_{ {storage }}(\varsigma+1)=E_{ {storage }}(\varsigma)+\left(P_{ {solar }}(\varsigma)-P_o(\varsigma)\right) \cdot \Delta \varsigma \cdot \eta$

$\begin{aligned} P_{ {alloc_o }}(\varsigma) & =\sum_{\substack{u=1 \\ U_o(\varsigma)}}^{U_o(\varsigma)} P_{ {user }, u}(\varsigma) \\ B_{ {alloc_o }}(\varsigma) & =\sum_{u=1} B_{ {user }, u}(\varsigma) \\ R_{ {user }, u}(\varsigma) & \geq R_{ {min }, u}(\varsigma)\end{aligned}$

To construct the Lagrangian, we introduce Lagrange multipliers for each imposed constraint. Let λ denote the multiplier associated with the energy balance constraint, µu for the power allocation constraint, νu for the band- width allocation constraint, and ξu for the QoS constraint.

$\begin{aligned} \mathcal{L}=\alpha \frac{R_o(\varsigma)}{P_o(\varsigma)}-\beta & P_o(\varsigma) \cdot \Delta \varsigma \cdot E F_{ {grid }}-\gamma C_{ {op }}(\varsigma) +\delta \sum_{u=1}^{U_o(\varsigma)} \frac{B_{ {user }, u}(\varsigma)-R_{ {user }, u}(\varsigma)}{R_{ {min }, u}(\varsigma)} +\lambda\left(E_{ {storage }}(\varsigma+1)-E_{ {storage }}(\varsigma)\right. \\ & -\left(P_{{solar }}(\varsigma)-P_o(\varsigma) \Delta t_\eta\right. +\sum_{u=1}^{U_o(\varsigma)} \mu_u\left(P_{ {alloc }}(\varsigma)-\sum_{u=1}^{U_o(\varsigma)} P_{ {user }, u}(\varsigma)\right) +\sum_{u=1}^{U_o(\varsigma)} v_u\left(B_{{alloc }}(\varsigma)-\sum_{u=1}^{U_o(\varsigma)} B_{ {user }, u}(\varsigma)\right) \\ & +\sum_{u=1}^{U_o(\varsigma)} \xi_u\left(R_{ {min }, u}(\varsigma)\right. \left.-B_{ {user }, u}(\varsigma)\right) \log 2(1 \left.+\frac{S_{ {user }, u}(\varsigma)}{N_{ {user}, u}(\varsigma)+I_{ {user }, u}(\varsigma)}\right)\end{aligned}$

The optimal solution is found by satisfying the Karush-Kuhn-Tucker (KKT) conditions:

$\begin{array}{rlrl}\frac{\partial \mathcal{L}}{\partial P_{ {user }, u}(\zeta)}=0, & \frac{\partial \mathcal{L}}{\partial B_{\text {user }, u}(\zeta)}=0 \\ \frac{\partial \mathcal{L}}{\partial \lambda}=0, & \frac{\partial \mathcal{L}}{\partial \mu_u}=0, & \frac{\partial \mathcal{L}}{\partial v_u}=0, & \frac{\partial \mathcal{L}}{\partial \xi_u}=0\end{array}$

That is:

$\begin{aligned} & \lambda\left(E_{ {storage }}(\varsigma+1)-E_{ {storage }}(\varsigma)-P_{ {solar }}(\varsigma)-P_o(\varsigma) \cdot \Delta \varsigma \cdot \eta=0\right. \\ & \mu_i\left(P_{ {alloco }_o}(\varsigma)-\sum_{u=1}^{U_o(\varsigma)} P_{ {user }, u}(\varsigma)\right)=0 \\ & v_u\left(B_{ {alloco }_o}(\varsigma)-\sum_{u=1}^{U_o(\varsigma)} B_{ {user }, u}(\varsigma)\right)=0 \\ & \xi_u\left(R_{ {min }, u}(\varsigma)-B_{ {user }, u}(\varsigma)\right) \log 2\left(1+\frac{s_{ {user }, u}(\varsigma)}{N_{ {user }, u}(\varsigma)+I_{ {user }, u}(\varsigma)}\right)=0\end{aligned}$

The system arising from the KKT conditions necessitates numerical resolution due to the problem’s intricate nature and nonlinearity. This process employs iterative methods and sophisticated optimization solvers adept at addressing multi-objective, constrained scenarios, suggesting the SQP, active set and interior point algorithms. In addition, given the potential nonlinearity, a numerical analysis is conducted to determine convexity and concavity via the definiteness of the Hessian through the computation of the eigenvalues associated with the Hessian matrix. Specifically, if the entirety of these eigenvalues is positive in value, it is indicative of a positive definite Hessian; conversely, if they are all negative, this suggests a negative definite Hessian.

3. Two-Tier Method

By considering two off-grid green mobile BSs, it is possible to encapsulate the interactions that occur among various network constituents. This holistic approach enables the optimization of resource allocation within a more complicated system, thereby addressing the delicate balance between energy efficiency, carbon footprint reduction, operational expenditures, and user QoS. The nature of the optimization challenge remains multi-objective, which is essential for simultaneously considering the multifaceted aspects of the network’s performance.

The subsequent elaboration of this formulation incorporates the presence of two distinct off-grid mobile BSs, which are identified as BS1 and BS2. To account for the dual nature of this configuration, the mathematical constructs, including the relevant equations and variables, are adapted to reflect the interplay between both BSs. Accordingly, the following parameters are assumed: Po,1(ς) is the BS1 power consumed at ς; Po,2(ς) is BS2 power consumed at ς; Estorage,1(ς) denotes the BS1 battery’s stored energy at ς;

Estorage,2(ς) is the BS2 battery’s stored energy at time ς; and λ1 symbolises the Lagrange multiplier for BS1. In addition, λ2is the Lagrange multiplier for BS2; Uo,1(ς) presents the users count of BS1 at ς; while Uo,2(ς) presents the users count of BS2 at ς. Following, Puser,1,u(ς)= uth user allocated power in BS1; Puser,2,j(ς)= user jth allocated power in BS2; Buser,1,u(ς)= and width allocated to user u at BS1; Buser,2,j(ς)= user’s bandwidth j at BS2. And so on for the other formulation after one BS scenario. For instance:

$\begin{gathered} { Psolar, } 1(\varsigma)=A 1 \cdot G { max }(\varsigma) \cdot(1-G {var}(\varsigma)) \cdot \eta p v \\ { Psolar, } 2(\varsigma)=A 2 \cdot G { max }(\varsigma) \cdot(1-G {var}(\varsigma)) \cdot \eta p v \\ { Estorage, } 1(\varsigma+1) = { Estorage, } 1(\varsigma)+(P{ solar }, 1(\varsigma)-P o, 1(\varsigma) \cdot \Delta \varsigma \cdot \eta \\ { Estorage, } 2(\varsigma+1) = { Estorage, } 2(\varsigma)+(P { solar }, 2(\varsigma)-P o, 2(\varsigma)) \cdot \Delta \varsigma \cdot \eta\end{gathered}$

3.1 Optimization of two base stations

The optimization problem now involves maximizing the overall system efficiency and minimizing carbon emissions for both BSs, while ensuring the constraints are met, as follows:

$\begin{aligned} \max \left(\alpha\left(\eta_{ {eff }, 1}+\right.\right. & \left.\eta_{ {eff }, 2}\right)-\beta\left(C O_{\text {2emitted }, 1}+C O_{ {2emitted }, 2}\right) \\ & -\gamma\left(C_{ {op }, 1}(\varsigma)+C_{ {op }, 2}(\varsigma)\right) +\delta\left(\sum_{i=1}^{U_{o, 1}(\varsigma)} \frac{R_{ {user }, 1, i}(\varsigma)-R_{ {min }, u}(\varsigma)}{R_{ {min }, u}(\varsigma)}\right. \\ & \left.+\sum_{j=1}^{U_{o, 2}(\varsigma)} \frac{R_{ {user }, 2, j}(\varsigma)-R_{\text {min }, j}(\varsigma)}{R_{ {min }, j}(\varsigma)}\right)\end{aligned}$

Subject to:

$R_{ {user }, 1, u}(\varsigma)=B_{ {user }, 1, u}(\varsigma) \log 2\left(1+\frac{S_{ {user }, 1, u}(\varsigma)}{N_{ {user }, 1, u}(\varsigma)+I_{ {user }, 1, u}(\varsigma)}\right)$

$R_{ {user }, 2, j}(\varsigma)=B_{ {user }, 2, j}(\varsigma) \log 2\left(1+\frac{S_{ {user }, 2, j}(\varsigma)}{N_{ {user }, 2, j}(\varsigma)+I_{ {user }, 2, j}(\varsigma)}\right)$

$R_{o, 1}(\varsigma)=\sum_{i=1}^{U_{o, 1}(\varsigma)} R_{u s e r, 1, u}(\varsigma)$

$R_{o, 2}(\varsigma)=\sum_{j=1}^{U_{o, 2}(\varsigma)} R_{u s e r, 2, j}(\varsigma)$

$P_{o, 1}(\varsigma)=\sum_{u=1}^{U_{o, 1}(\varsigma)} \frac{R_{u s e r, 1, u}(\varsigma)}{\eta_{e f f}}$

$P_{o, 2}(\varsigma)=\sum_{j=1}^{U_{o, 2}(\varsigma)} \frac{R_{\text {user }, 2, j}(\varsigma)}{\eta_{ {eff }}}$

$C O_{2  { emitted }, 1}=P_{o, 1}(\varsigma) \cdot \Delta \varsigma \cdot E F_{{grid }}$

$C O_{2  { emitted }, 2}=P_{o, 2}(\varsigma) \cdot \Delta \varsigma \cdot E F_{t {grid }}$

$\eta_{e f f, 1}=\frac{R_{o, 1}(\varsigma)}{P_{o, 1}(\varsigma)}$

$\eta_{e f f, 2}=\frac{R_{o, 2}(\varsigma)}{P_{o, 2}(\varsigma)}$

$R_{ {user }, 1, u}(\varsigma) \geq R_{\min , u}(\varsigma)$

$R_{ {user }, 2, j}(\varsigma) \geq R_{ {min}, j}(\varsigma)$

The optimal allocations of power and bandwidth can be ascertained to re- solve the KKT conditions. The resulting expressions for Puser,1,u(ς), Puser,2,j(ς), Buser,1,u(ς), and Buser,2,j(ς) offer a methodology to distribute resources in a manner that equilibrates energy efficiency, carbon emissions, operational costs, and user QoS.

Nonetheless, the intricacy of the equations and the necessity for iterative numerical resolutions often necessitate the utilization of optimization software or tailored algorithms capable of addressing the nonlinear character of the problem in practical implementations. This mathematical framework serves as a robust foundation for such computational approaches.

For simplicity, let us assume that each base station supports two users. This assumption can be generalized to accommodate a greater number of users analogously. The Lagrangian function becomes as follows:

$\begin{aligned} & \mathcal{L}=\alpha\left(\eta_{ {eff }, 1}+\eta_{ {eff }, 2}\right)-\beta\left(C_{O_{ {emitted }, 1}}+C O_{ {2emitted }_{ {emin }}}\right) -\gamma\left(C_{ {op }, 1}(\varsigma)+C_{ {op }, 2}(\varsigma)\right) +\delta\left(\sum_{u=1}^{U_{o, 1}(\varsigma)} \frac{R_{\text {user }, 1, u}(\varsigma)-R_{\text {min }, u}(\varsigma)}{R_{\text {min }, u}(\varsigma)}\right. \left.+\sum_{j=1}^{U_{o, 2}(\varsigma)} \frac{R_{\text {user }, 1, j}(\varsigma)-R_{\text {min }, j}(\varsigma)}{R_{\text {min }, j}(\varsigma)}\right) )\end{aligned}$

$\begin{aligned} & R_{ {user }, 1, u}(\varsigma) \geq R_{\min , u}(\varsigma) \\ & R_{ {user }, 2, j}(\varsigma) \geq R_{min , j}(\varsigma)\end{aligned}$

for each base station, the KKT conditions are set as follows:

$\frac{\partial \mathcal{L}}{\partial P_{u s e r, 1, u}(\varsigma)}=0 \forall u, \frac{\partial \mathcal{L}}{\partial P_{u s e r, 2, j}(\varsigma)}=0 \forall j$,

$\begin{gathered}\frac{\partial \mathcal{L}}{\partial B_{ {user }, 1, u}(\varsigma)}=0 \forall u, \frac{\partial \mathcal{L}}{\partial B_{ {user }, 2, u}(\varsigma)}=0 \\ \forall j, \frac{\partial \mathcal{L}}{\partial \lambda_1}=0, \quad \frac{\partial \mathcal{L}}{\partial \lambda_2}=0, \quad \lambda_1 \geq 0, \quad \lambda_2 \geq 0\end{gathered}$

4. Multi-Tier Scenario

The mathematical formulation to a multi-BS scenario considers $N$ BSs. The equations to account for multiple BSs are generalized, each with its own constraints and parameters, as follows: $N$ denotes BSs count, $P_{\text {ok }}(\varsigma)$ denotes the consumed power at BS $k$ at $\varsigma, E_{\text {strage } k}(\varsigma)$ denotes the energy stored in the battery of Base Station $k$ at $\varsigma$. Lagrange multiplier for energy balance constraint of BS $k$ is symbolised as $\lambda_k$, while $U_{0, k}(\varsigma)$ is used to present the users' count connected to BS $k$ at $\varsigma$. In addition, the allocated power to $u$ th user in BS $k$ is denoted as $P_{\text {user but }}(\varsigma)$, while bandwidth allocated to the user of BS $k$ is denoted as $B_{\text {user } \delta_2(\varsigma)}$. The optimization problem involves maximizing the overall system efficiency and minimizing carbon emissions for all base stations, as follows:

$\begin{aligned} max \left(\sum_{k=1}^N \alpha \eta_{ {eff }, k}\right. & -\beta C O_{2 { emitted }, k}-\gamma C_{ {op }, k}(\varsigma) \left.+\delta \sum_{u=1}^{U_{o, k}(\varsigma)} \frac{R_{ {user }, k, u}(\varsigma)-R_{ {min }, k, u}(\varsigma)}{R_{ {min }, k, u}(\varsigma)}\right)\end{aligned}$

subject to:

$\begin{gathered}\log 2\left(1+\frac{S_{\text {user }, k, u}(\varsigma)}{N_{ {user }, k, u}(\varsigma)+I_{ {user }, k, u}(\varsigma)}\right) \forall k, u \\ C O_{2 { emitted }, k}=P_{o, k}(\varsigma) \cdot \Delta \varsigma \cdot E F_{ {grid }} \forall k \\ \eta_{ {eff }, k}=\frac{R_{o, k}(\varsigma)}{P_{o, k}(\varsigma)} \forall k \\ R_{ {user }, k, u}(\varsigma) \geq R_{ {min }, k, u}(\varsigma) \forall k, u\end{gathered}$

The iterative solver approach can be extended to handle N BSs like the two BSs case, adjusting the updated equations and storage arrays accordingly.

5. Performance Evaluation: Single vs Multi Base

5.1 One base station

Figure 1 elucidates the efficiencies and limitations of SQP, Interior Point, and Active Set algorithms in a single BS power allocation scenario using three types of allocations: equal power, proportional and priority-based methods. The equal distribution method uniformly assigns power across all users, thereby ensuring equity yet potentially sacrificing optimal performance for high-demand users due to its indifference towards user-specific requirements. Conversely, the proportional distribution tailors power allocation to individual user needs, which enhances system efficiency for high-demand users, albeit at the expense of equity for lower-demand users.

Figure 1. Power allocation comparison for three algorithms concerning user index, while using three types of allocations

The interior point method distinguishes itself in this context by allocating above W of power, indicating potential superiority in optimizing for high-power-requiring users. However, the priority distribution scheme allocates most of the power to critical users, rendering it most suitable for scenarios where, certain users’ performance is paramount. While the interior point algorithm exhibits superiority in adaptive resource management under varying user demands, both SQP and active set strike a more balanced equilibrium between equity and efficiency, particularly under the priority strategy.

The selection of an algorithm and corresponding strategy hinges on system-specific imperatives: if fairness is paramount, the equal strategy is preferred; for efficiency, the proportional strategy is more apt; and for prioritization, the priority strategy is ideal. Note that more details about the allocation types and strategies, along with different user behaviors, can be found in Section 6.

Note that for the maintenance, cost, and energy storage, the three algorithms show similar behaviour, with 100.4 CO2 kg of CO2 emission, 240 (Cost Unit) maintenance costs, and 2.876 Wh of the energy storage per user when using equal power allocation. These results are obtained using the values of Table 1. Note that the two BSs scenarios have been ignored as knowing the individual and multi-BSs system behaviour is sufficient to conclude the middle case scenario.

Table 1. Parameters and values of one BS

Parameter

Value

Unit

A

100

m2

Gmax

1000

W/m2

Gvar

0.2

%

ηpv

0.15

%

ηstorage

0.9

%

EFgrid

0.3

kg CO2/Wh

Ptotal

10

W

Btotal

100

Hz

Uo

100

-

Rmin

10

Mbps

α

0.5

-

β

0.3

-

γ

0.1

-

δ

0.1

-

ς

1

Hours

tmax

24

Hours

5.2 Multi base station

This scenario becomes more nonlinear than one BS because of the existence of multi-tier allocations. This analysis focuses on the performance of SQP, interior point, and active set methods. SQP is known for its robustness in handling nonlinear optimization problems, as it iteratively solves a sequence of quadratic subproblems to find the optimal solution. It typically converges quickly to a local optimum due to its iterative nature and is effective in handling complex constraints and nonlinearities. However, it may struggle with highly non-convex problems and be computationally intensive. The interior point approach is designed to efficiently tackle large-scale problems by cross passing the feasible region’s interior. They scale well with the size of the problem and can handle a wide range of constraints effectively. However, they may converge slowly near the optimal solution and require good initial feasible points to perform optimally. Active set methods iteratively explore the active constraints for finding its optimal solution. They are efficient for problems with a relatively small number of active constraints and can quickly identify and exploit the structure of the problem more efficiently. Hence, the behaviour of these algorithms reflects on the obtained results, as shown in Figures 2 and 3 after changing the total power allocated to each base station from 10 to 15 W, users’ to 14 and bandwidth to 200 Hz, while using the values of Table 2.

Figure 2. Power allocated concerning the user index

Figure 3. Bandwidth allocated concerning the user index

Table 2. Parameters and values of multi-BSs

Parameter

Value

Unit

N

3

 

A

[100, 100, 100]

m2

Gmax

1000

W/m2

Gvar

0.2

%

ηpv

[0.15, 0.1, 0.12]

%

ηstorage

0.9

%

EFgrid

0.5

kg CO2/Wh

Ptotal

15

W

Btotal

200

Hz

Uo

[50, 50, 50]

-

Rmin

100

Mbps

α

0.5

-

β

0.3

-

γ

0.1

-

δ

0.1

-

ς

1

Hours

tmax

10

Hours

Figure 2 illustrates a comparative analysis of power allocation among three optimization algorithms across three distinct strategies: equal, proportional, and priority. The equal strategy maintains a uniform power allocation of 1W per user. In contrast, the Proportional strategy reveals a higher degree of variability, particularly within the SQP and interior point methods according to individual user demands, leading to a more dynamic system response. The interior point algorithm is notably adept at allocating power efficiently with pronounced peaks, indicating superior performance in scenarios characterized by significant demand fluctuations. The SQP algorithm, on the other hand, demonstrates a more balanced approach by optimizing power distribution while avoiding extreme allocations, thus catering to systems that necessitate a moderate degree of fairness and adaptability. Lastly, the active set algorithm, which is less reactive than its counterparts, appears to adopt a conservative strategy with fewer substantial power shifts, suggesting a preference for systems where stability and predictability are paramount. The Priority strategy further underscores the algorithmic differences, particularly favoring the interior point approach for its aggressive prioritization of certain users. While the interior point algorithm is well-suited for scenarios demanding intense optimization, SQP provides a smoother equilibrium, and the active Set algorithm is more appropriate for systems requiring modest user-specific adjustments.

Subsequently, Figure 3 illustrates the contrast in bandwidth allocation among user indices under three optimization and three distinct strategies. The equal strategy delivers a uniform bandwidth of approximately 20 Hz across all users, emphasizing equity but lacking adaptability to varying user requirements. Conversely, the proportional strategy manifests greater variability, with certain users receiving substantially larger allocations up to 40 Hz, particularly under active set and interior point, which is beneficial in systems characterized by diverse user demands.

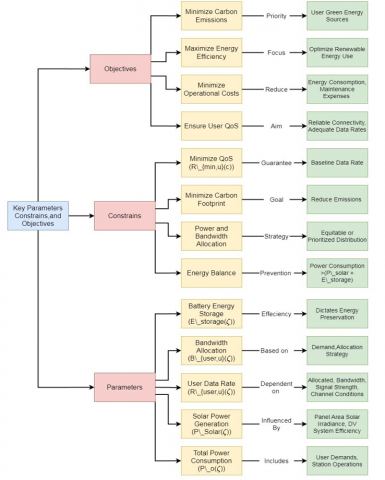
Further information can be seen in Figure 4, where a flow chart that shows the key parameters, constraints and objectives with details.

Figure 4. Flow chart showing the key parameters, constraints and objectives

The interior method showcases pronounced bandwidth fluctuations, prioritizing high-demand users at the expense of lower-demand users, thus being suitable for scenarios where performance maximization for key individuals is paramount. But, SQP offers a more tempered approach, achieving a balance between equitable distribution and optimization with less extreme allocation variances. When considering the priority method, both interior-point and SQP algorithms demonstrate a strong bias towards high-priority users, with interior points exhibiting more assertive allocation for these individuals. Active set, however, maintains a relatively balanced spread with less responsiveness to high-priority demands.

The key parameters, constraints and objectives can be summarized as follows:

1- solar power generation $\left(P_{  {solar }}(\varsigma)\right)$ is contingent upon solar panels' performance at a specific instant ($\varsigma$), influenced by variables including panel area, solar irradiance, and photovoltaic system efficiency. The greater the solar irradiance, the more substantial the energy yield. However, solar power output fluctuates due to weather variability.

2- total power consumption $\left(P_o(\varsigma)\right)$ encompasses user demands and station operational necessities, with the goal of upholding QoS without surpassing power limitations.

3- battery energy storage $\left(E_{  {storage }}(\varsigma)\right)$ serves as a backup energy source, with efficiency dictating the amount of energy preserved and accessible during periods of diminished solar irradiance.

4- bandwidth allocation $\left(B_{{user }, u}(\varsigma)\right)$ pertains to the specific bandwidth designated to a user, contingent on demand and allocation strategy, which may be uniform, proportional, or prioritized.

5- user data rate $\left(R_{u s e r, u}(\varsigma)\right)$ is contingent on the allocated bandwidth, signal strength, and channel conditions, directly impacting user QoS.

Subsequently, the constraints within this framework include:

1- energy balance, which precludes power consumption exceeding the amalgamated solar generation and battery capacity to avoid shortages.

2- power and bandwidth allocation must be managed judiciously, adhering to total constraints while ensuring equitable or prioritized distribution.

3- a minimum QoS $\left(R_{min , u}(\varsigma)\right)$ is guaranteed for each user, maintaining a baseline data rate for consistent service.

4- the system aims to minimize the carbon footprint by reducing energy-related emissions.

On the other hand, the objectives are fourfold: firstly, maximizing energy efficiency seeks to optimize renewable energy utilization and reduce reliance on backup power. Secondly, minimizing carbon emissions prioritizes green energy sources to curb greenhouse gases. Thirdly, ensuring user QoS focuses on reliable connectivity and adequate data rates for all users. Lastly, minimizing operational costs involves reducing energy consumption and system maintenance expenses. This approach integrates environmental considerations and resource optimization into the design and operation of the base station.

6. Results and Analysis

6.1 Varying allocation

The three allocation strategies: proportional allocation, priority-based power and bandwidth distribution made the problem more realistic. The proportional approach allocates resources to users by their respective SINR values, with higher SINR users receiving a larger fraction of the aggregate power and bandwidth. The SINR for user u is mathematically formulated as:

$S I R_u=\frac{S_{ {user }, u}}{N_{ {user }, u}+I_{ {user }, u}}$

where, Suser,u is the received power for uth user, Nuser,u is AWGN noise power for user u, and Iuser,u is the interference power of user u. Moreover, the power allocated to user u is proportional to their SINR, as a fraction of the total available power:

$P_{  {user }, u}=\frac{S I R_u}{\sum_{i=1}^{U_{  {total }}} S I N R_i} \cdot P_{ {total }}$

similarly, the bandwidth allocated to each user is proportional to their SINR:

$B_{ {user }, u}=\frac{S I R_u}{\sum_{i=1}^{U_{  {total }}} S I N R_i} \cdot B_{  {total }}$

Subsequently, in the priority-based allocation, the users are assigned priorities based on certain criteria (such as QoS requirements, subscription level, or other metrics). Resources are then distributed in proportion to the user’s priority. It was assumed that Priorityu represents the priority assigned to user u, where higher values indicate higher priority. The power allocated to each user is proportional to their priority:

$P_{  {user }, u}=\frac{  { Priority }_u}{\sum_{i=1}^{U_{  {total }}}  { Priority }_i} \cdot P_{  {total }}$

similarly, the bandwidth allocated to each user is proportional to their priority:

$B_{  {user }, u}=\frac{  { Priority }_u}{\sum_{i=1}^{U_{ {total }}}  { Priority }_i} \cdot B_{  {total }^{\leftarrow}}$

Once the power and bandwidth are allocated, the data rate for each user Ruser,u is calculated as follows:

$R_{  {user }, u}=B_{  {user }, u} \cdot \log 2\left(1+\frac{S_{  {user }, u}}{N_{  {user }, u}+I_{  {user }, u}}\right)$

The concept of priority-based allocation involves attributing varying importance to users or applications according to predefined criteria, such as QoS necessities, subscription tiers, and service types. This approach ensures that critical or high-priority users are guaranteed sufficient resources even under resource-limited scenarios. Implementing such a system typically requires assigning each user a specific priority value, denoted as Priorityu, which is then used to proportionally distribute power P(user,u) and bandwidth B(user,u).

The advantage of this method lies in its ability to safeguard the performance of crucial services or users, such as emergency responders or premium subscribers, during times of high network congestion. Priorities may be determined by various factors, including but not limited to: QoS requirements, with users demanding low latency and high reliability receiving greater consideration; subscription levels, where premium users are allocated higher priorities compared to basic subscribers; service types, which prioritize bandwidth-intensive applications like video streaming or online gaming; proximity to the base station, potentially favoring users with better channel conditions for efficiency or those further away for fairness; and dynamic adjustments, which adapt priorities based on real-time factors such as network traffic, user mobility, and energy constraints. While the priority-based allocation strategy presents notable benefits, such as preserving QoS and adaptability to network policies and user demands, it also poses significant challenges. One must implement sophisticated algorithms capable of handling the intricacies of dynamic priority adjustments. Additionally, there is a risk of resource starvation for low-priority users, particularly in scenarios where network resources are scarce. This dual nature of prioritization underscores the need for careful consideration and nuanced implementation to balance efficiency with equity in resource distribution.

6.2 Fluctuating channel condition

Fluctuating channel conditions in wireless communications refer to the channels that are time-varying in nature, primarily caused by environmental factors such as multipath fading, interference from neighboring users or devices, and changes in signal propagation due to mobility. These fluctuations impact key parameters such as signal strength, interference, and noise, which in turn affect the SINR and, consequently, the data rates achievable by the users.

Fading refers to the variation in signal strength due to multipath propagation as the signal’s multiple copies reach the destination but with different arrival times, diffraction, or scattering. Fading can be modelled as either slow fading or fast fading. For each user u at time t, the fluctuating signal strength Suser,u(t) due to fading is modelled using a random variable:

Suser,u(t) = Suser,u,0· h(t)

where, Suser,u,0 is the baseline (mean) signal strength for user u, h(t) is a random fading coefficient that varies with time and models the fading. It is often modelled using a Rayleigh or Rician distribution depending on the environment. For Rayleigh fading, h(t) follows a Rayleigh distribution:

h(t)Rayleigh(0, σ2)

where, σ2 is the scale parameter.

For Rician fading, h(t) follows a Rician distribution with a line-of-sight component:

h(t) Rician(ν, σ2)

where, ν is the strength of the line-of-sight signal.

Subsequently, interference refers to the unwanted power received from neighboring BSs or other devices that operate using similar frequency bands. Interference fluctuates over time due to dynamic network conditions, traffic load variations, and mobility. For each user u, the interference power Iuser,u(t) can be modelled as a time-varying random variable:

Iuser,u(t)=Iuser,u,0+δI(t)

where, Iuser,u,0 is the baseline interference power for user u, δI(t) is a random fluctuation in interference power.

The fluctuating channel conditions directly impact the SINR, which in turn affects the power allocation, in which, users with poor SINR may require more power to maintain their data rates. It also affects bandwidth allocation, where bandwidth may need to be adjusted dynamically to compensate for fluctuating channel conditions. Subsequently, users with higher SINR (i.e., better channel conditions) will achieve higher data rates, while those experiencing interference or fading will have reduced data rates.

Figure 5 illustrates the correlation of SINR with data rate under three optimization algorithms and three resource allocation schemes.

Figure 5. SINR concerning the data rate for different algorithms and allocations

The equal allocation strategy delivers consistent data rates of approximately 45-50 Mbps for all algorithms, indicating fairness yet constrained responsiveness to varying SINR conditions. Conversely, proportional allocation reveals pronounced data rate fluctuations, particularly for higher SINR values, with SQP and active set achieving up to 100 Mbps, which is indicative of its proficiency in enhancing performance for users with superior channel conditions, albeit at the expense of stability for those with lower SINR. The priority allocation exacerbates this discrepancy, prioritizing high-priority users and resulting in substantial data rate spikes, particularly notable in SQP and interior point algorithms. The latter demonstrates smoother data rate transitions under equal allocation but exhibits more aggressive peaks under proportional and priority strategies, making it suitable for high-performance systems. Active set and SQP, however, offer a more balanced approach, achieving high data rates while maintaining flexibility across different allocation schemes, thus catering to scenarios where both fairness and efficiency are paramount.

6.3 Different user profile

Practically, the users can have different demands that originate from different operations of the applications and services, which produces users with higher priority than others. In this method, it was assumed that each user has randomly generated data and power demands which will impact the resource allocation. This variation allows us to assess how different users affect resource allocation and the overall objective function.

Figure 6. Power allocation concerning the user index using proportional allocation

Figure 6 presents power allocation patterns for different users under three optimization methods with 200 Hz system bandwidth. The Figure shows how power is distributed among 10 users using proportional allocation. SQP shows a smooth distribution of power across all users, aiming for a balanced allocation that respects constraints while achieving efficiency. The active set has a more varied power distribution, with noticeable spikes in power for certain users, prioritizing some users over others. The interior point demonstrates some irregularities in the distribution of power but remains relatively balanced like SQP but with more abrupt shifts between users. The comparative analysis shows that SQP is generally smoother and more consistent across users, while Active set is more sensitive to user demands or priorities. In turn, interior point balances power allocation but responds more dynamically to variations, being adjusted more frequently to the feasible solution space.

6.4 Varying bandwidth

To assess the robustness and adaptability of the optimization algorithms, some key parameters such as total available power, total bandwidth, and energy storage capacity are modified. By varying these parameters, it is possible to evaluate how each algorithm responds to different resource constraints and how efficiently they adapt to changes in the available resources.

Figure 7 illustrates the impact of bandwidth allocation strategies on the objective function, employing three optimization algorithms. The data rate accounts for allocated bandwidth, signal strength, and interference, thus reflecting user capacity in response to bandwidth allocation decisions.

Figure 7. Total bandwidth allocation vs. objective function using three types of allocations and algorithms

The priority-based strategy generally outperforms equal and proportional strategies across all algorithms, particularly under increasing bandwidth, as it efficiently meets QoS demands by strategic bandwidth distribution to high-priority users. The interior point method exhibits consistent superiority in terms of performance across various bandwidth ranges, effectively addressing the complexities associated with non-linear system constraints such as interference, noise, and solar energy variability. In contrast, the SQP algorithm demonstrates steady performance under equal and proportional strategies, adeptly balancing energy and bandwidth constraints to enhance overall system efficiency. The active set algorithm, however, shows less robustness, particularly with priority allocation, which stems from its heightened sensitivity to constraints.

6.5 CO2 emissions, maintenance costs, and energy storage

CO2 emissions are closely tied to BSs’ power consumption, which is based on the number of users and energy sources used. The optimization algorithms aim to minimize power consumption, thereby reducing CO2 emissions. On the other side, maintenance costs in off-grid BSs are influenced by the wear and tear on both the energy storage systems (batteries) and the base station equipment, as well as the operational efficiency of the system. In addition, energy storage systems are critical for handling the variability in renewable energy production.

Figure 8 depicts a relationship of CO2 emissions with the objective function for the SQP algorithm under three distinct allocation strategies equal, proportional, and priority. The CO2 emissions exert a negative im- pact on the objective function, as it is designed to penalize systems with higher carbon footprints, with the emission factor (EFgrid) representing the magnitude of this penalty. It is observed that as the EFgridincreases, the objective function decreases linearly, irrespective of the algorithm type or al- location approach. This suggests that carbon emissions are a dominant and detrimental factor affecting the system’s performance. The model under- scores the importance of minimizing environmental costs to optimize overall efficiency, thereby highlighting the substantial potential benefits of incorporating low-carbon energy sources in all scenarios.

Figure 8. CO2 emission factor variation vs objective function

In the realm of resource allocation, strategies such as proportional, priority-based, and equal distribution schemes have been extensively analyzed within technical frameworks. Proportional allocation, which allocates resources like power and bandwidth in accordance with user demands and SINRs, presents a notable fairness versus performance tradeoff. While it effectively serves high-demand users with superior channel conditions, it may potentially disadvantage those with lower demand, especially in scenarios of unequal distribution. Conversely, priority-based allocation methodologies, which are tailored to the QoS requirements, prioritize resources to high-priority users, thereby ensuring the maintenance of essential communication services during peak load periods or emergencies. This approach, however, may also introduce limitations in adaptability due to its uniform nature, particularly in heterogeneous user environments.

Considering adaptation to varying conditions, dynamic user behavior necessitates resource allocation algorithms that can handle user entry, exit, and demand fluctuations. Priority-based strategies can be particularly useful here, as they allow for the prioritization of new users during network congestion while safeguarding the QoS of existing users. The integration of renewable energy sources introduces further complexity, as the allocation system must dynamically balance between the use of generated and stored energy to optimize efficiency. During periods of reduced solar power generation, for instance, stored energy can be distributed judiciously using proportional allocation to maximize system performance.

Subsequently, proportional allocation schemes generally exhibit greater variability in bandwidth allocation, with high-demand users receiving substantially more resources, particularly under conditions of high variability as seen in Figure 3. Similarly, power distribution trends reveal that priority-based allocation, especially when optimized using the interior point algorithm, can lead to pronounced shifts in power allocation, prioritizing high-priority users. These insights underscore the importance of selecting an appropriate resource allocation strategy to meet the diverse requirements of modern communication systems.

7. Conclusion

There are several tangible advantages of off-grid BSs, such as enhanced connectivity, diminished dependence on fossil fuels, and reduced operational expenses. This synergistic integration of renewable energy technologies and sophisticated optimization techniques represents a promising avenue towards sustainable mobile network expansion and provides an overall approach to network optimization in rural areas. This paper introduced a thorough framework designed to optimize resource allocation within off-grid green mobile BSs that harness renewable energy sources. The study underscores the importance of judicious power and bandwidth allocation in enhancing energy efficiency, decreasing carbon footprint, and guaranteeing reliable service quality. Through mathematical elaboration using the Lagrange multiplier method that is aimed at the nonlinear types of problems, and an empirical evaluation of three numerical optimization algorithms, namely SQP, active set, and interior point, it was established that the SQP and interior point algorithms exhibit superior performance in the context of resource allocation challenges in most scenarios. Furthermore, the examination of the Hessian matrix offers pivotal insights into the problem’s convex and concave characteristics, which are instrumental in the formulation of robust optimization strategies. The future research directions may include the refinement of the proposed optimization framework, exploration of novel renewable energy technologies, and catering to the evolving requirements of mobile network users across a spectrum of geographical settings.

Note that, the selected optimization algorithms, namely SQP, active set, and interior point methods, are each justified by their distinct technical merits within the context of resource allocation challenges prevalent in network management scenarios. SQP is particularly adept at addressing nonlinear optimization problems, demonstrating remarkable proficiency in adaptive resource management and constraint handling, while exhibiting desirable convergence properties. However, it may encounter computational intensiveness and difficulties in large-scale contexts or poorly scaled situations. Active set method, on the other hand, excel in problems characterized by a multitude of constraints, as they strategically concentrate on the active subset of constraints to achieve a balance between equity and efficiency, thereby making them suitable candidates for equitable resource distribution. Nonetheless, their performance can degrade in the presence of dense constraints, and the selection of the active set plays a pivotal role in determining their efficacy. Lastly, interior point methods stand out for their efficacy in handling large-scale linear and nonlinear programming issues, facilitating the attainment of high data rates within network frameworks. They are also notable for their robust convergence properties. However, their implementation complexity and sensitivity to problem structures can lead to variable performance outcomes. These algorithms' judicious selection is predicated upon the specific system requirements, which may prioritize fairness, efficiency, or user prioritization within the intricate tapestry of network optimization. The synthesis of their complementary strengths enables the effective management of diverse user demands and the navigation of complex constraints inherent in such environments.

The proposed framework holds significant implications for enhancing rural connectivity, offering vital communication services during emergencies or power failures, decreasing operational costs through energy efficiency and renewable dependency, and minimizing the carbon footprint of mobile networks in accordance with global environmental targets. Further investigation is warranted in the integration of renewable energy sources, such as developing hybrid systems that leverage solar, wind, and biomass energy to ensure continuous operation. Urban deployment presents a unique opportunity to refine the model, considering increased user density and intricate interference patterns inherent in urban settings. Additionally, the integration of machine learning algorithms could significantly enhance the framework by enabling dynamic energy allocation predictions based on user behavior and the availability of renewable resources. Future studies should also examine the scalability and flexibility of the framework across multi-tier networks and diverse geographical and climatic contexts. Researchers must address the challenge of geographical variability by testing the system under various environmental conditions to evaluate its performance in the face of disparate solar irradiance and wind patterns. Moreover, the initial deployment costs of integrating renewable energy infrastructure within existing networks require careful consideration. Lastly, the investigation of advanced energy storage solutions is essential for improving system reliability and lowering maintenance expenses.

  References

[1] Pratap, A., Das, S.K. (2022). Stable matching-based resource allocation for service provider’s revenue maximization in 5G networks. IEEE Transactions on Mobile Computing, 21(11): 4094-4110. https://doi.org/10.1109/TMC.2021.3064047

[2] Jawad, R.K., Ghandour, A., Ahmed, M.A., Azar, A.T., Amin, S.U., Majeed, M.A., Haider, Z., Khan, Z.I., Ibraheem, I.K., Hammadi, Y.I. (2024). A revolutionary 5G-based real-time Filtered-OFDM system for off-band emission reduction. Mathematical Modelling of Engineering Problems, 11(11): 2879-2891. https://doi.org/10.18280/mmep.111101

[3] Deng, G.Q., Zhang, Y.T., Yu, Y., Yan, L., Li, P.C., Han, X., Chen, L., Zhao, D.G., Du, G.T. (2018). Simulation and fabrication of N-polar GaN-based blue-green light-emitting diodes with p-type AlGaN electron blocking layer. Journal of Materials Science: Materials in Electronics, 29(11): 9321-9325. https://doi.org/10.1007/s10854-018-8962-y

[4] Hammadi, Y.I. (2024). Nested phase modulators for millimeter optical wave signal generation. Journal of Optics, 1-7. https://doi.org/10.1007/s12596-024-02314-x

[5] Taher, M.A., Othman, M., Illias, H.A., Latef, T.A., Mohmed Noor Izam, T.F.T., Azam, S.M.K., Ullah, M.U., Alkhatib, M., Hussein, M.I. (2025). Conformal and flexible antennas in ultra-high frequencies: Prospects and challenges for partial discharge diagnostics. IEEE Access, 13: 10139-10159. https://doi.org/10.1109/ACCESS.2025.3529128 

[6] Hammoodi, A., Audah, L., Taher, M.A., AbedMohammed, M., Aljumaily, M.S., Salh, A., Hamzah, S.A. (2021). Novel universal windowing multicarrier waveform for 5G systems. Computers, Materials & Continua, 67(2).‏ https://doi.org/10.32604/cmc.2021.014041

[7] Zhu, B., Wang, Y., Guo, H., Yang, N., Lu, L. (2023). Improved model of base station power system for the optimal capacity planning of photovoltaic and energy storage system. Electronics, 12(23): 4826. https://doi.org/10.3390/electronics12234826

[8] Han, T., Ansari, N. (2014). Powering mobile networks with green energy. IEEE Wireless Communications, 21(1): 90-96. https://doi.org/10.1109/MWC.2014.6757901

[9] Salman, E.H., Taher, M.A., Hammadi, Y.I., Mahmood, O.A., Muthanna, A., Koucheryavy, A. (2023). An anomaly intrusion detection for high-density internet of things wireless communication network based deep learning algorithms. Sensors, 23(1): 206. https://doi.org/10.3390/s23010206‏

[10] Salh, A., Audah, L., Shah, N.S.M., Alhammadi, A., Abdullah, Q., Kim, Y.H., Al-Gailani, S.A., Hamzah, S. A., Esmail, B.A.F., Almohammedi, A.A. (2021). A survey on deep learning for ultra-reliable and low-latency communications challenges on 6G wireless systems. IEEE Access, 9: 55098-55131.‏ https://doi.org/10.1109/ACCESS.2021.3069707

[11] Hsu, C.Y., Ajaj, Y., Ghadir, G.K., Al-Tmimi, H.M., Alani, Z.K., Almulla, A.A., Hussein, M.A., Al-Tameemi, A.R., Mahmoud, Z.H., Ahmed mustafa, M., Kianfar, F., Habibzadeh, S., Kianfar, E. (2024). Rechargeable batteries for energy storage: A review. E-Prime-Advances in Electrical Engineering, Electronics and Energy, 8: 100510. https://doi.org/10.1016/j.prime.2024.100510

[12] Hammadi, Y.I., Mahmood, O.A. (2022). Transmission performance analysis of 67.5 Tbps MC-WDM system incorporating optical wireless communication. Optoelectronics and Advanced Materials-Rapid Communications, 16(3-4): 130-136.

[13] Jahid, A., Monju, M.K.H., Hossain, M.E., Hossain, M.F. (2018). Renewable energy assisted cost aware sustainable off-grid base stations with energy cooperation. IEEE Access, 6: 60900-60920. https://doi.org/10.1109/ACCESS.2018.2874131

[14] Gatti, R., Shivashankar. (2021). Improved resource allocation scheme for optimizing the performance of cell-edge users in LTE-A system. Journal of Ambient Intelligence and Humanized Computing, 12(1): 811-819. https://doi.org/10.1007/s12652-020-02084-x

[15] Alhumaima, R.S. (2020). Energy efficiency and latency analysis of fog networks. China Communications, 17(4): 66-77. https://doi.org/10.23919/JCC.2020.04.007

[16] Kukade, S., Sutaone, M., Patil, R. (2021). Optimal performance of resource allocation in LTE-A for heterogeneous cellular network. Wireless Networks, 27(5): 3329-3344. https://doi.org/10.1007/s11276-021-02635-w

[17] Chai, G., Wu, W., Yang, Q., Liu, R., Kwak, K.S. (2021). Learning to optimize for resource allocation in LTE-U networks. China Communications, 18(3): 142-154. https://doi.org/10.23919/JCC.2021.03.012

[18] Hussain, A.H.A., Taher, M.A., Mahmood, O.A., Hammadi, Y.I., Alkanhel, R., Muthanna, A., Koucheryavy, A. (2023). Urban traffic flow estimation system based on gated recurrent unit deep learning methodology for Internet of vehicles. IEEE Access, 11: 58516-58531.‏ https://doi.org/10.1109/ACCESS.2023.3270395

[19] Siddaiah, R., Saini, R. (2016). A review on planning, configurations, modeling and optimization techniques of hybrid renewable energy systems for off grid applications. Renewable and Sustainable Energy Reviews, 58: 376-396. https://doi.org/10.1016/j.rser.2015.12.281

[20] Ahmadi, B., Ceylan, O., Ozdemir, A. (2021). Distributed energy resource allocation using a multi-objective grasshopper optimization algorithm. Electric Power Systems Research, 201: 107564. https://doi.org/10.1016/j.epsr.2021.107564

[21] Yaacoub, E. (2017). RESCUE: Renewable energy small cells for utility enhancement in Green LTE HetNets. IEEE Systems Journal, 11(4): 2356-2365. https://doi.org/10.1109/JSYST.2015.2496230

[22] Aliyu, A.S., Dada, J.O., Adam, I.K. (2015). Current status and future prospects of renewable energy in Nigeria. Renewable and Sustainable Energy Reviews, 48: 336-346. https://doi.org/10.1016/j.rser.2015.03.098

[23] Wang, H., Li, H., Tang, C., Ye, L., Chen, X., Tang, H., Ci, S. (2015). Modeling, metrics, and optimal design for solar energy-powered base station system. EURASIP Journal on Wireless Communications and Networking, 2015: 1-17. https://doi.org/10.1186/s13638-015-0270-0

[24] Hammoodi, A., Audah, L., Taher, M.A. (2019). Green coexistence for 5G waveform candidates: A review. IEEE Access, 7: 10103-10126.‏ https://doi.org/10.1109/ACCESS.2019.2891312

[25] Alaca, F., Sediq, A.B., Yanikomeroglu, H. (2012). A genetic algorithm based cell switch-off scheme for energy saving in dense cell deployments. In 2012 IEEE Globecom Workshops. Anaheim, CA, USA, pp. 63-68. https://doi.org/10.1109/GLOCOMW.2012.6477545

[26] Hammadi, Y.I., Ahmed, R.K., Mahmood, O.A., Muthanna, A. (2022). New filtering method to reduce PAPR and OOBE of UFMC in 5G communication system. In International Conference on Distributed Computer and Communication Networks. Cham: Springer Nature Switzerland. Springer, Cham, pp. 3-16. https://doi.org/10.1007/978-3-031-23207-7_1

[27] Aderemi, B.A., Chowdhury, S.D., Olwal, T.O., Abu-Mahfouz, A.M. (2017). Solar PV powered mobile cellular base station: Models and use cases in South Africa. In 2017 IEEE AFRICON, Cape Town, South Africa, pp. 1125-1130. https://doi.org/10.1109/AFRCON.2017.8095640

[28] Ahmed, F., Naeem, M., Ejaz, W., Iqbal, M., Anpalagan, A., Kim, H.S. (2018). Renewable energy-assisted traffic aware cellular base station energy co-operation. Energies, 11(1): 99. https://doi.org/10.3390/en11010099

[29] Khudhur, A.M., Alwan, M.H., Al-Omairi, Q., Mahmood, O.A., Hammadi, Y.I., Muthanna, M.S.A., Aziz, A., Muthanna, A. (2023). Convolutional neural network based deep neural network model for electrocardiogram records classification. In Proceedings of the 7th International Conference on Future Networks and Distributed Systems, pp. 787-794. https://doi.org/10.1145/3644713.3644862

[30] Chamola, V., Krishnamachari, B., Sikdar, B. (2018). Green energy and delay aware downlink power control and user association for off-grid solar-powered base stations. IEEE Systems Journal, 12(3): 2622-2633. https://doi.org/10.1109/JSYST.2016.2647378

[31] Kuaban, G.S., Gelenbe, E., Czachórski, T., Czekalski, P., Nkemeni, V. (2024). Energy performance of off-grid green cellular base stations. Performance Evaluation, 165: 102426. https://doi.org/10.1016/j.peva.2024.102426

[32] Deheyab, A.O.A., Alwan, M.H., Rezzaqe, I.K.A., Mahmood, O.A., Hammadi, Y.I., Kareem, A.N., Ibrahim, M. (2022). An overview of challenges in medical image processing. In Proceedings of the 6th International Conference on Future Networks & Distributed Systems, pp. 511-516. https://doi.org/10.1145/3584202.3584278

[33] Kuaban, G.S., Gelenbe, E., Czachórski, T., Czekalski, P. (2023). Modelling the energy performance of off-grid sustainable green cellular base stations. In 2023 31st International Symposium on Modeling, Analysis, and Simulation of Computer and Telecommunication Systems (MASCOTS), Stony Brook, NY, USA, pp. 1-8. https://doi.org/10.1109/MASCOTS59514.2023.10387661

[34] Ma, D., Liu, Z., Guo, M., Jing, W., Jing, F., Li, R., Yang, H., Zheng, H. (2024). Research on decentralized resource operation optimization of virtual power plant with 5G base station. International Journal of Low-Carbon Technologies, 19: 1124-1137. https://doi.org/10.1093/ijlct/ctae057

[35] Tahsin, A., Roy, P., Razzaque, M.A., Mamun-Or-Rashid, M., Siraj, M., AlQahtani, S.A., Hassan, M.R., Hassan, M.M. (2023). Energy cooperation among sustainable base stations in multi-operator cellular networks. IEEE Access, 11: 19405-19417. https://doi.org/10.1109/ACCESS.2023.3247568

[36] Markvart, T., Castañer, L. (Eds.). (2003). Practical Handbook of Photovoltaics: Fundamentals and Applications. Second Edition, Elsevier. https://doi.org/10.1016/C2011-0-05723-X