The Effect of Motivating and Inhibitory Factors on Using the Electronic Commerce by Adopting UTAUT2 and SQB Models

The Effect of Motivating and Inhibitory Factors on Using the Electronic Commerce by Adopting UTAUT2 and SQB Models

Dena Maan Ezzulddin Alsabbagh* Noor Dheyaa Azeez

Business Administration Technologies, Northern Technical University, Mosul 41001, Iraq

Electronic Management Techniques, Northern Technical University, Mosul 41001, Iraq

Corresponding Author Email: 
dr.noor.deah@ntu.edu.iq
Page: 
335-350
|
DOI: 
https://doi.org/10.18280/isi.280209
Received: 
27 December 2022
|
Revised: 
3 March 2023
|
Accepted: 
12 March 2023
|
Available online: 
30 April 2023
| Citation

© 2023 IIETA. This article is published by IIETA and is licensed under the CC BY 4.0 license (http://creativecommons.org/licenses/by/4.0/).

OPEN ACCESS

Abstract: 

E-commerce is the practice of using information technology to do business online. Developing nations have not yet completely adapted to the use of e-commerce, despite wealthy countries having embraced and utilized it. To provide a framework that illustrates the influencing elements (enabling factors and discouraging factors) of e-commerce, this research aims to analyze the key variables that influence e-commerce adoption from the viewpoint of the two-factor theory. The Unified Expanded Technology Acceptance Theory (UTAUT2) components and the Status Quo Bias Theory (SQB) factors were both incorporated into the suggested model in this research. 487 individuals were given a questionnaire to complete to gather data. The study's findings demonstrated that behavioral intention is favorably and substantially influenced by performance expectations, price value, effort expectations, and confidence. Therefore, the present research concluded that it is important to look at the enabling and inhibiting elements that affect e-commerce intention and adoption. Additionally, the last portion will cover the future directions for the research.

Keywords: 

electronic commerce, AUTAUT2, SQB, motivating factors, inhibitory factors, structure equation modeling (SEM)

1. Introduction

The fast adoption and ongoing development of Internet technologies have significantly changed many aspects of everyday life and business. Through direct communication with the online shop, consumers may now conduct informational searches and make purchases of products and services thanks to internet technology. Businesses have benefited from the tremendous opportunity to increase their market presence beyond temporal and geographic restrictions. constraints [1]. The evolution of the Internet was significantly influenced by its introduction. electronic commerce, defined as the completion of commercial transactions over the Internet. The clearest evidence of this is the increase in the volume of trade worldwide between different countries that use the Internet compared to the business that takes place without the Internet. The Internet makes businesses more efficient in terms of speed and accuracy [2]. Many benefits are accessible when adopting e-commerce. For example, electronic commerce provides companies. The use of electronic commerce reduces the costs of establishing commercial organizations such as (the costs of purchasing, repairing, designing, and equipment for buildings), as it is relied on to create a website for companies to complete commercial transactions, buying and selling, and thus providing access to global markets to a wider audience [3]. The tools and techniques used in electronic commerce such as Google Analytics From analyzing the performance of visitors to the website to obtain all the information related to the user's behavior on the site, and with the appropriate analysis of it, the results are used in developing a copy of the website of the organization [1]. It helps companies gain a competitive advantage. Considering the beneficial effects of e-commerce and its growing relevance and impact on many public groups both results and the results, it has generated a lot of attention from academics of the nation as a whole, instances of previous studies on e-commerce factors affecting the spread of e-commerce [4], and the adoption of e-commerce by small and medium-sized enterprises (SMEs) [5] merge.

However, most studies on the adoption of e-commerce have focused on organizations operating in developed countries and economies. Studies focused on developing countries indicated that the adoption of e-commerce has not yet reached its full potential [2, 6]. This means that most organizations have websites that are generally informational but lack interactive facilities for online transactions pointed out [7]. One of the most important factors that stand in front of electronic commerce is the availability of the Internet and its quality in terms of speed and reliability. This barrier is a special concern for business organizations since their business depends more on users in general, and therefore the ease with which the general public can connect to the Internet has an impact Live on their online-based business. In addition to political instability within certain countries, weak cooperation between the private sector and higher education institutions affects research potential, lack of human element and technical resources to deliver programs and conduct research in e- commerce [8]. The scarcity of such studies in developing countries resulted in the generalization of the results reached in developed countries, which failed to provide a real understanding of the phenomenon of electronic commerce in developing countries. The purpose of this research is to delve into the point of view of users of electronic commerce, by taking different perceptions of users and non-users about the influencing factors (enabling and discouraging) should be open to and making advantage of e-commerce. Researchers put in a lot of thought and analysis to determine what matters most to the consumers. It also provides companies with concrete recommendations on how to plan and execute the delivery of e-commerce services. Accessibility, Communication, and Service Risks" are the four perspectives that emerge from the literature evaluation on the acceptability of electronic commerce. The three primary groups into which these four perspectives on the acceptability of e-commerce services for the recipient fall are the merits of these services, the potential drawbacks, and the benefits. There is evidence in the literature to suggest that users of e-commerce platforms have concluded that doing so would be beneficial to their businesses [9, 10]. On the other hand, users were suspicious of electronic commerce services, and the degree of risks inherent in new technologies, such as financial, psychological, physical, or social risks. Users associate various risks with payment transactions, such as security and privacy concerns, and the risks inherent in the online channel [11].

The remaining sections of this document are as follows: In Section 2, we give a literature review on the topic of e-commerce in underdeveloped nations. In Section 3, we'll go through the methodology that was used to conduct the study and evaluate the results. Section 4 documents the data gathering and analysis processes, as well as the findings from the field study. Section 5 extrapolates the findings from the fieldwork. The study's findings are discussed in Section 6, and it is wrapped up in Section 7.

2. Literature Review

2.1 The concept of electronic commerce

Before starting the definition of electronic commerce, we must know that the concept of electronic commerce consists of two sections, the first is trade (Commerce) This section expresses a well-known commercial or economic activity through which goods and services are traded following agreed-upon rules and regulations. electronic second (Electronic) It is intended to carry out "commercial" economic activity using modern communication technology such as the Internet and other electronic means [12] Writers and researchers in the field of electronic commerce introduced various concepts to it, as he defined it [13] they accomplish transactions or exchange of information between vendors in the virtual world. E-commerce allows companies to reach all parts of the world to market their products or services without being restricted by geographical boundaries. while he knew her [14] means the use of computer, Internet, and software technology to share descriptions of merchandise, illustrations, offers, and purchase details, in addition to other information needed to speak to consumers, service providers, employees, or the community. E-commerce consists of selling products or services online, through a website, an electronic shopping cart system, or through the use of electronic payment platforms [2].

2.2 The dual-factor theory

This theory was put forward in 1959 by the psychologist Frederick Herzberg (Frederik Herzberg) Which focused on the factors that affect the behavior of the individual and lead to his satisfaction or dissatisfaction [15]. According to this theory, every human being has two types of needs, the first related to the work environment and conditions, and the second related to the work itself. The theory defends that satisfaction and dissatisfaction are determined by different combinations of factors that can be identified as follows in researches [16]. Examples of Motivating Factors Feeling of Accomplishment: it is important that workers like their work. You might feel proud that you accomplished something challenging yet valuable. Recognition: It is important that employees feel valued in their jobs and that their achievements are acknowledged. This acclaim should come from their supervisors, their peers, and the job itself. Job satisfaction can only be maintained if workers find the work to be both intellectually stimulating and physically demanding. The onus of responsibility rests squarely on the shoulders of each employee. They need to stop blaming others for their lack of progress and start taking responsibility for getting things done. A rising career path: The person should be able to advance in their position. A job that fosters growth allows workers to develop their abilities in meaningful ways. This may happen either formally in a classroom setting or on the job [17, 18]. While determining health factors: The company's rules must be transparent and accessible to all employees. It ought to be comparable to the offerings of similar businesses. Ethical and effective supervision is essential. The worker ought to be granted a fair level of independence. When it comes to interpersonal interactions, bullying in any form is unacceptable. Relationships among coworkers, managers, and employees should be positive, cordial, and acceptable. Job requirements: All tools and facilities must be safe, serviceable, and conducive to productive work. Compensation: The salary system must be equitable and practical. It also has to be able to compete with similar businesses. To keep its current status, the organization must: of all employees within the organization. Meaningful work performance can provide a sense of status. Security: It is important for employees to feel that their job is safe and that they are not at risk of constant layoffs [19].

2.3 UTAUT2

With the rapid progress in technology, especially Despite the rapid development of communication and information technologies and the increasing use of these tools in people's daily lives, the question of whether or not people will embrace these innovations remains unanswered. issue [9]. Over the years, The adoption of new technologies has been extensively researched”. The linkages between technology adoption and its influencing factors, such as TAM and UTAUT, have been the subject of certain research. Numerous technologies, including online communication and instant messaging, have been tried with UTAUT. bulletin boards. The UTAUT model has four major clusters: 1) expectation of effort, 2) expectation of performance, 3) influence on society, and 4) facilitation of the situation [20]. An extension of the Unified Theory of Acceptance and Use of Technology (UTAUT2) was proposed by Venkatesh et al. [21] to explain the acceptance and use of technology for individuals by adding three new factors that were found to be applicable and relevant to the specific situation of individuals using technological innovations. These are (pleasure, habit, and price-value motives) that influence an individual's intention to use new technology. This model is more suitable for testing users' intention to accept technology [22]. In addition, deleting the voluntariness of use variable from the theory to make the model more consistent with the voluntary environment in which the technology is presented in the case of individuals using the technology. An extended version of the original UTAUT model is known as the Unified Theory of Technology Acceptance and Use and is called UTAUT2 [23].

2.4 Model Status Quo Bias (SQB)

A cognitive bias known as the status quo bias makes individuals desire things to remain the same or change as little as possible [24]. Additionally, it is a state in which people choose not to do anything or to keep the current or previous decision unchanged [25]. The status quo bias occurs due to fear of risk, an attitude that makes people want to stick to the familiar, not see the potential benefits of change, lack a model for following through on change, fear of failure, fear of working hard after the change and seeing change as an unnecessary burden [26]. At the level of organizations, only top management has the organizational strength and influence to overcome the status quo; This can be done by taking measures that can get internal customers (employees) in place Measures that beat peers in the industry and being futuristic by focusing on future positioning for the organization. Moreover, leaders can lead by example by doing what they say. This will sow the seeds of culture change that makes implementation and implementation of the organization's goals run smoothly [27]. Moreover, greater force in change is needed against the bias of the status quo; One means is to recognize and reward generously those who demonstrate new cultural norms that overcome status quo bias. This helps to expand the alliance to overcome the status quo in the organizations [27]. Communication is key when one wants to lead change that overcomes the status quo; In the workplace, for example, informing employees about the need to make a change, allowing employees to participate in planning that leads to changes in the organization and letting employees know that they are part of the change, this can help employees overcome the sense of helplessness that can lead to stress and decreased work performance [28].

2.5 Previous studies

Studying and examining the factors influencing the intentions of users and workers and the adoption of electronic commerce has been the focus of interest of scholars and practitioners all over There has been an increase in the number of publications on this topic throughout the globe. to it, there has been an increase in the number of publications on this topic throughout the globe (Table 1).

Based on the above table, Alqahtani et al. [29] investigates the main factors that play a role in the adoption of e-commerce from a consumer perspective, and thus develops a framework that depicts the influencing factors (enabling and disabling factors) of e-commerce. the methodology used is "grounded theory. The goal is to gather relevant information, examine it critically, and use that knowledge to shape the suggested structure. Therefore, semi-structured interviews with Saudi citizens were performed to get insight into the drivers and constraints of e-commerce in the country. According to the findings, security, fraud, piracy, trust, cyber legislation, and awareness are the most influential variables in the spread of e-commerce in Saudi Arabia. The point of the study aims to determine what factors aid and hinder SMEs' adoption of e-commerce in Tanzania (SMEs). Due to its status as a Least Developed Country, researchers have paid little attention to the potential of e-commerce for Tanzania's small and medium-sized enterprises (SMEs). Since it is a qualitative investigation, information was gathered via a series of semi-structured interviews. Thirty-two small and medium-sized business owners and managers were questioned. This research looked on the difficulties encountered by Tanzanian businesses. Factors seen as conducive to e-commerce include business relationships with foreign ICT firms; senior management support; Use technology for interactive purposes and transactions with consumers and suppliers.

Table 1. Previous studies

Ref.

Title

Year

[29]

The Enablers and Disablers of E-Commerce: Consumers’ Perspectives

2012

[30]

Barriers to and Facilitators of E-Commerce for Tanzanian Small and Medium-Sized Businesses

2015

[31]

Find out Some Factors that Influence Erbil's Small and Medium-Sized Businesses Use of E-Commerce

2018

[32]

Challenges Faced by Indian Msmes in Adoption of Internet Marketing and E-Commerce

2019

[33]

E-Commerce Drivers and Barriers and Their Impact on E-Customer Loyalty in Small and Medium-Sized Enterprises (SMEs)

2020

[34]

Mediating Effect of Awareness Factors on the Behavioral Intention to Use in E-Commerce Services in Uzbekistan

2021

[35]

How a Successful Implementation and Sustainable Growth of E-Commerce Can be Achieved in Developing Countries: A Pathway Towards Green Economy

2022

Jameel and Ahmad [31] aims to identify the factors influencing the adoption of e-commerce in Erbil, an extensive review of the literature was conducted and the selection of four factors to be tested as factors affecting the adoption of e-commerce was determined. These factors are ease of use, manager willingness, customer needs, and cost. An approved questionnaire was distributed to 143 SME managers in Erbil. The results show that the expectation of ease of use, manager willingness, and customer needs, are highly significant and directly related to the adoption of e-commerce in Erbil. Mohan and Ali [32] investigated the challenges faced by Indian MSMEs in adopting internet marketing and e-commerce. Qualitative interviews among dozens of companies were followed up by a survey among more than 100 micro-enterprises operating in India. Responses from the interviews and the survey helped to identify some of the major challenges and obstacles faced by Indian SMEs on the extent to which online marketing and e-commerce are adopted for their business. Almahdi et al. [33] aim to examine the effect of e-commerce-related elements on e-customer loyalty; to discover the characteristics that substantially and positively influence the adoption of e-commerce in small and medium-sized businesses; to name the factors that limit the adoption of e-commerce in these businesses. This research drew from two samples totaling 213 SME owners and managers and 163 SME upper-level executives' employees. Data was collected via electronic questionnaires sent to study participants. Abdurakhimovna et al. [34] aim to propose a model that would increase the use of electronic commerce services among students in Uzbekistan. TAM was used to collect a random sample from four state universities in Uzbekistan. The results showed that the perceived ease of use, the perceived usefulness, compatibility, trust, and the technology factor with the awareness factor as the mediator have a positive and significant effect on behavioral intent. An integrated model was created based on the UTAUT theory, and the results of the adoption intentions of consumers in developing countries towards e-commerce [35]. We collected a usable sample of 796 respondents from a developing country. Results of sensitivity analysis showed that Adoption intentions in developing nations are mostly determined by the ease of use of e-commerce platforms and the understanding of the advantages of e-commerce. The results of the research aid authorities in their adoption of sustainable e-commerce, allow multinational corporations to more successfully sell their products online and assist academics in better understanding how people in developing countries use the internet to purchase goods and services. countries become aware of e-commerce.

3. Conceptual Model

Figure 1. Proposed conceptual

UTAUT2 and SQB theories are proposed to explain the acceptability and unacceptability of the technology from the perspective of users. Therefore, in an attempt to choose an appropriate model that includes all the groups through which user intent and adoption of e-commerce is determined, UTAUT2 and SQB models were used as a theoretical basis to suggest the conceptual model be used. Key factors in UTAUT2 are postulated as important and direct user drivers of e-commerce adoption, including Mean Effort (EE) and Performance Expectation (PE), Motive Pleasures (HM), Social Influence (SI), and Price Value (PV). Liked the idea, two factors: both facilitative conditions (FC) and behavioral intent (BI) were identified as major behavioral predictors of e-commerce adoption. instead of what was suggested by Yıldız Durak [36], the current study model does not take into account the role of habit”. “This is because when examining the role of the habit factor, the user must have had experience using the technique. Habit is defined as the degree to which users perform their activities in the system automatically [38]. As noted by Teo et al. [39], once the behavior becomes a habit, or is practiced well and the person becomes aware of its performance, it becomes Automatically implemented without a conscious decision), according to Thomas et al. [40], people about 40-60% of customers buy from the same stores through the force of habit, and also visit websites out of habit and not through a conscious evaluation of the benefits achieved. The respondents in this study are potential users who have either not experienced this technology or have not used this type of system yet”. The main factors in the status quo bias theory are inertia, technology anxiety, perceived value, and regret avoidance. Figure 1 illustrates the conceptual model.

Figure 1 suggested a theoretical framework [41, 42]. Because of this, the impact of the routine was discounted from this analysis.

3.1 Expected performance

Venkatesh defines expected performance as: The degree to which the individual believes that using a particular system will help him achieve gains in job performance [37]. The expected performance represents the first factor of the (UTAUT) theory and one of the important pillars, and it directly affects the intention of the individual. towards the use of new technology. Yıldız Durak [36] determined that five variables explain the concept of expected performance, which are (belief in the usefulness of use, external motives and suitability for the job, comparative advantage, and expected results), so when users use e-commerce, they expect many gains in improving their performance, and accurate results in the implementation of their transactions, in addition to being appropriate to the completion of their activities. In this regard, in a study conducted by Williams et al. [38] on the extent to which this factor affects the intention of individuals to use new technology in organizations, the results show that the expected performance has a clear and significant impact on the individual’s intention to use new technology. Teo et al. [39] confirmed that the expected performance plays an important and essential role when using any new technology, in the same context the study, Thomas et al. [40] mentioned the prominent importance of the expected performance factor in the intention Individuals when they use new and advanced technology in their work, as well as the study, Wang et. al. [41] concluded the importance of this factor and its primary role in the acceptance of modern technology by individuals. Accordingly, the following hypothesis was formulated:

H1: There is no significant effect of the expected effort on the intention to use electronic commerce.

3.2 Effort expectancy

The expected effort represents another important major variable within the UTAUT model, and it was defined as the degree of ease associated with using the system [37]. A positive attitude toward mobile commerce and willingness to use it mean that there is a relationship between the effort required to use electronic commerce and the intention to use this technology [42]. Previous studies have demonstrated that the expected effort has a positive impact on the use of electronic commerce [34, 43]. Based on the above, the following hypothesis can be formulated:

H2: There is no significant effect of the expected effort on the intention to use electronic commerce.

3.3 Social influence

Venkatesh et al. [37] defines it as "the degree to which the individual realizes that others important to him believe that a certain system should be used". In the use of technology, Yıldız Durak [36] indicated that social norms have a direct impact on the actual use of technology, in other words, it is the extent to which the individual prepares for the beliefs of others while using the new system, meaning that the behavior of the individual is affected according to their perceptions of how others will react to use the new technique [44]. Many previous studies, such as the study, Abdurakhimovna et al. [34] concluded that social influence has a great and positive importance on the intention to use the new technology, and indicated that the social influence factor has an important and effective role in the use of the new technology, and previous literature mentioned that the voices of important others constitute the personal intention to use the new technology, as indicated by Madni et al. [45]. Accordingly, the hypothesis represented by:

H3: There is no significant effect of the social influence on the intention to use electronic commerce 3.4 Facilitating conditions.

3.4 Fconcessional conditions

It is the degree to which the user believes that organizational and technical support is necessary to support the use of the system [37], or it is the degree to which individuals believe in the existence of the organizational infrastructure and technology that supports the use of the new system [46]. Users will be more interested in using e-commerce if they have a degree of technical and organizational support at an acceptable level (both for service and resources. Based on study of Abdurakhimovna et al. [34], they found that facilitating conditions have a positive impact on the intention to adopt e-commerce. Getting help from others and support within the framework of facilitating circumstances leads to a high level of behavioral intention to use electronic commerce [13] as well as the study of Al-Tit [13] confirmed that facilitating factors positively affect the use of the new system. Based on the foregoing The following hypothesis can be formulated:

H4: There is no significant effect of the facilitating conditions on the intention to use electronic commerce 3.5 “Hedonic motivation.

3.5 Hedonic motivation

It is understood as “happiness derived from the use of technology” [21]. As a new way of commerce, online commerce is likely to be interesting for users. If it is pleasurable, it is more likely to adopt it. It is the enjoyment derived as a result of using the system [37]. Individuals who feel pleasure and satisfaction when using technology are more likely to adopt it and use it for long periods [47]. Whereas the hedonistic factor motivates individuals towards adopting and using electronic commerce by providing excitement, emotion, pleasure, and aesthetics [40] and relevant studies have indicated, it has been strongly emphasized that the hedonistic motive has a positive effect on the intention to adopt technology [45, 48]. Based on the above, the following hypothesis can be formulated.

H5: The desire to shop online is not much influenced by the prospect of experiencing pleasure.

3.6 Price value

It is defined as the exchange or comparison between the perceived benefits of technology and the material cost of using it, and it may include the costs of the device and data or any other service fees resulting from the use of the new technology [49]. In the context of electronic commerce [50-52] indicated that the perceived benefits of using electronic commerce are greater than the monetary cost of conducting commercial transactions similar in other ways. Since the price value was proposed as part of the UTAUT model, Kofoworola et al. [53] tested the price value and showed a significant correlation between the price value and the behavioral intention to use the new technology. Based on the above, the following hypothesis can be formulated:

H6: There is no significant effect of the price value in the intention to use electronic commerce 3.8 “Behavioral intention”.

3.7 The deliberate pursuit of a course of action

Research in the area of information systems and technology has shown that user behavior intentions have a significant impact in the acceptance and use of new technologies [54, 55]. Accordingly, this study assumes that the adoption of electronic commerce can be significant through users to adopt electronic commerce. This relationship has been proven in several studies related to electronic commerce and electronic purchasing, such as references [10, 13]. The null hypothesis was relied upon, which states that "there is no effect of the behavioral intention to use electronic commerce". If it is rejected, the alternative hypothesis will be accepted, which states that "there is an effect of behavioral intention to use electronic commerce". The following hypothesis was proposed:

H7: There is no significant effect of the behavioral intention to use electronic commerce in the actual use of electronic commerce.

3.8 Inertia

Inertia is one of the reasons why individuals continue with the current action instead of choosing a better alternative [25]. Inertia indicates that the individual prefers to stay in the current situation, that is, for individuals to continue using the current situation as a habit to which they are accustomed, or because converting them to the new situation (i.e., new technology) will impose a lot of burdens on them, such as being very tired and exhausted [56], or because they are not aware of the advantages and benefits of the new technology, etc. It is also expressed as an unwillingness to abandon the status quo regardless. How well alternatives will improve in the future Inertia negatively affects an individual’s intention to use a new system and is a major barrier to the success of new technology [57] conceived of inertia as having behavioural, cognitive, and emotional components Mean inertia based on Behaviour that an individual continues to use the system because they are always using it This may be an expression of an unconscious habit Cognitively based inertia indicates that individuals continue to use the system consciously even though they believe it is It may not be the most efficient or effective way to complete a particular task. Emotion- People exhibit based inertia when they refuse to alter their behaviour in response to new information or evidence, preferring instead to stick with what they know or have been used to. When feeling unmotivated, individuals tend to cling to the security of the familiar. It has been established via research that customers are more likely to make a return online purchase after a lengthy absence (hence we propose the following hypothesis). Previous researchers identified the effect of inertia on resistance to using new technology.

H8: There is no significant effect of inertia in the intention to use electronic commerce.

3.9 Technology anxiety

Technology anxiety is an attitude that applies to technology in various forms. Psychologists have classified generalized anxiety into two domains: trait anxiety and state anxiety [58]. Trait anxiety can be described as “a general predisposition to react to anxiety in a multitude of situations,” while state anxiety refers to “anxiety that we experience in a particular situation” [59]. Computer or information technology anxiety as conditioned anxiety includes “the fear or anxiety that individuals feel when they use computers or new technology, or when they think about the possibility of using them” [60]. Technological anxiety is a negative emotional state or negative perception that an individual experiences when using technology or technological equipment [61]. Technological anxiety is a negative emotional response, such as fear or discomfort that people feel when they think about or use technology [62]. As such, concern about technology is expected to directly influence the use of new technology products and loosen the relationship between technology leadership and the intention to promote the use of information technology in schools.

H9: There is no significant effect of technology anxiety on the intention to use electronic commerce.

3.10 Perceived value

The SQB perspective developed by Samuelson and Zeckhauser [25] showed that loss aversion is a subconstructs of perceptual misconceptions. Loss aversion is when individuals are more likely to weigh losses than gains [63]. In electronic commerce, as the difference between the traditional face-to-face method and the new virtual method increases, with its replacement of the traditional perspective with the new approach is very problematic and costly for traders. Their lack of attachment to the loss of the traditional face-to-face method may seem more important than the benefit gained from the virtual method due to loss aversion [63, 64].

H10: There is no significant effect of the perceived value in the intention to use electronic commerce.

3.11 Avoid remorse

Regret avoidance means the financial, emotional, bodily, and social dangers that come with new ideas [42]. Concerns about security and privacy, as well as those specific to the digital medium, are among the most common worries users have while making a purchase [65, 66].

H11: There is no significant effect of avoiding regret in the intention to use electronic commerce.

4. Methodology

Data were gathered to validate the suggested model, and 487 personal questionnaires were assigned to obtain users' feedback regarding their perception of aspects associated with behavioral intentions and adoption of e-commerce. A 44-item scale was used for this research, measuring the model's foundational components. In particular, the same instruments employed to evaluate UTAUT2's core constructs (EE, PE, FC, SI, PV, HM, and BI) were also utilized here. References [20, 21, 49, 67] to validate their new model (UTAUT2). Principal fixtures measured for SQB (inertia, technology anxiety, perceived value, avoid remorse) were measured with the same ones used by studies [42, 57].

It was determined how people felt about the components of the suggested paradigm by using a five-point Likert scale. At last, four inquiries were assigned to specific demographic subgroups: Age, Sex, educational qualification, years of experience, and training courses in the field of technology. Taking into account the language of the respondents in this study is Because of this, the research questionnaire was translated into Arabic using the backward translation technique.

5. Results

5.1 Respondents’ profile and characteristics

The descriptive statistics indicated that, concerning the percentage of respondents who were researched in drug stores in Nineveh, they were males and females, and their percentage was higher than that of females, with a percentage of (94%). The study showed that almost half of the researched sample, with a rate of (62%), are individuals whose ages range from (26-35 years) and this category has youthful energy, and the age group (36-45 years) came in second place with a rate of (20%) While the remaining percentages were distributed equally among the two age groups (25 years and under) and (46 years and over) with a rate of (9%). While the educational qualification showed that half of the study sample were holders of a bachelor’s degree, with a rate of (38%), while the percentage reached (38%). The percentage of holders of a doctorate is (6%), which is the lowest percentage, and holders of a higher diploma came in second place at a rate of (32%), and holders of a technical diploma came in third place at a rate of (13%), and holders of a master’s degree came in the fourth place. by (11%). The percentage of respondents with experience of several years (1-5 years) is the dominant category, as their percentage reached (43%), and the percentage of respondents with experience of (6-10 years) came in second place with a percentage of (27%), and it came in the second rank The third is the respondents with experience of several years (11-15 years) at a rate of (18%), and in the fourth place came the respondents with experience of several years (16-20 years) at a rate of (8%), and the fifth place came in the respondents with experience with a number years (20 years and over) at a rate of (4%).

5.2 Structural equation modeling analysis

To analyze the collected data, structural equation modeling was used. Two-step SEM analysis is used, the first is measurement model evaluation and the second step is a structural model estimation.

5.2.1 Measurement model: Confirmatory factor analysis

Firstly the (one-dimensionality) model fitness was tested in CFA and then an assessment of the reliability and validity of the constructs was carried out.

5.2.2 Model fitness

Key fitness indices including CMIN/DF, CFI, AGFI, RMSEA, and GFI were tested to assess the fit of the model. The resulting fitness indices for the standard model for electronic commerce use were as follows CMIN/DF = 1.016, AGFI = 0.959, GFI = 0.963, PGFI = 0.851, and NFI = 0.955, RFI = 0.963, RMR = 0.056, as shown in Table 2. The values of the standard regression coefficients (SRW) were examined, which represent the values of the saturation (correlation) of the questions (observed variables) with the dimension that they are, and the majority of their values are supposed to exceed (0.35), depending on the sample size, and from observing the results of the (SRW) values, we find All saturations are greater than (0.35) and are significant because all the probability values corresponding to the saturation values are less than (0.05), except for the first paragraph of the first dimension (expected performance) for the independent variable (motivation factors), whose saturation values were (0.325). which is less than (0.35), so it must be omitted. The process of optimizing the model was adopted to obtain the best matching, some questions that had poor saturation were deleted compared to their counterparts [65]. The CFA test was conducted for the second time, as it is noted that the results for all indicators improved, so the model became eligible for the analysis [64, 65]. CMIN/DF = 1.016, AGFI = 0.960, GFI = 0.964, PGFI = 0.849 and NFI = 0.956, RFI = 0.952, RMR = 0.050. We conclude from the foregoing that the results of the statistical analysis of the confirmatory factor proved that the study scheme and the sample data are identical and can be relied upon in the field of measuring the enabling and inhibiting factors for the use of electronic commerce.

Table 2. Results of the measurement model

Fit indices

Cut-off point

Initial measurement model

Modified measurement model

CMIN/DF

1.016

1.016

1.016

GFI

0.964

0.963

0.964

AGFI

0.960

0.959

0.960

PGFI

0.849

0.851

0.849

NFI

0.956

0.955

0.956

RFI

0.952

0.951

0.952

RMR

0.050

0.056

0.050

Table 3. Results of the effect of combined motivating factors on the intention to use e-commerce

The independent variable

Direction of impact

Dependent variable

Estimate (β)

SRW

95% confidence interval

P-value

Lower

Upper

Motivating factors

Intent to use electronic commerce

1.62

0.554

0.793

2.849

0.013

Figure 2. The effect of combined stimulus factors on the intention to use electronic commerce

5.2.3 Structural model

(1) Combined results of the enabling factors test

Figure 2 and Table 3 show that there is a direct and significant effect of the combined stimulus factors on the intention to use electronic commerce in the researched organization, in terms of the value of the Estimate (β) regression coefficient, which amounted to (1.62) and with a probability value of (0.013), which is less than (0.05), as well as the similarity of the signals of both the lower and upper limits of the confidence interval at a significant level (0.05), which indicates that a change in the stimulus factors by one unit will lead to an increase of (1.62) in The intention to use electronic commerce in the researched organization.

Figure 3. The effect of individual motivating factors on the intention to use e-commerce

Table 4. Results of the effect of individual motivating factors on the intention to use e-commerce

Independent variable

Direction of impact

Dependent variable

Estimate (β)

SRW

95% confidence interval

P-value

Lower

Upper

Expected performance

Intent to use electronic commerce

0.691

.487

.504

1.922

.007

Expected effort

0.447

.340

.152

.891

.012

Social influences

0.514

.508

.307

.791

.007

Available facilities

0.636

.460

.330

1.159

.009

Price value

0.778

.524

.458

1.280

.006

Pleasure motive

0.398

.329

.150

.696

.009

(2) Test the results of the enablers individually

The statistical results shown in Figure 3 and Table 4:

1-The statistical results obtained for the compatibility indicators of the structural model indicate that the structural model is appropriate to the data. In the pathway factor analysis, the causal pathways proposed in the conceptual model were supported to be significant. Accurately, there is a direct and significant statistically significant effect of the expected performance in the intention to use electronic commerce in the researched organization, in terms of the value of the Estimate (β) regression coefficient, which amounted to (0.691) and with a probability value of (0.007), which is less than (0.05), as well as the similarity The signals of both the lower and upper limits of the confidence interval are at a significant level of (0.05), indicating that a change in the expected performance by one unit will lead to an increase of (0.691) in the intention to use electronic commerce.

2-There is a direct and significant statistically significant effect of the expected effort in the intention to use electronic commerce in the researched organization, as indicated by the value of the Estimate (β) regression coefficient, which amounted to (0.447) and with a probability value of (0.012), which is less than (0.05), in addition to the similarity The signals of both the lower and upper limits of the confidence interval are at a significant level of (0.05), indicating that a change in the expected effort by one unit will lead to an increase of (0.447) in the intention to use electronic commerce.

3-There is a direct and significant statistically significant effect of social influences on the intention to use electronic commerce in the researched organization, as indicated “by the value of the Estimate (β) regression coefficient, which amounted to (0.514) and with a probability value of (0.007), which is less than (0.05)”, in addition to the similarity The signals of both the lower and upper limits of the confidence interval at a significant level of (0.05), indicating that a change in social influences by one unit will lead to an increase of (0.514) in the intention to use electronic commerce.

4-There is a direct and significant statistically significant effect of the available facilities on the intention to use electronic commerce in the researched organization, as indicated by the value of the Estimate (β) regression coefficient, which amounted to (0.636) and with a probability value of (0.009), which is less than (0.05), in addition to the similarity The signals of both the lower and upper limits of the confidence interval are at a “significant level of (0.05), indicating that a change in the available facilities by one unit will lead to an increase of (0.636)” in the intention to use electronic commerce.

5-There is a direct and significant statistically significant effect of the price value on the intention to use electronic commerce in the researched organization, as indicated by the value of the Estimate (β) regression coefficient, which amounted to (0.778) and with a probability value of (0.006), which is less than (0.05), in addition to the similarity.

6-There is a direct and significant statistically significant effect of the pleasure motive in the intention to use electronic commerce in the researched organization, as indicated by the value of the Estimate (β) regression coefficient, which amounted to (0.398) and with a probability value of (0.009), which is less than (0.05), in addition to the similarity The signals of both the lower and upper limits of the confidence interval at a significant level of (0.05), indicating that a change in the pleasure motive by one unit will lead to an increase of (0.398) in the intention to use electronic commerce.

We will use the values of the standard regression coefficients in arranging the strength of the influence of the stimulus factors individually in the intention to use e-commerce, as from observing the results of the table (27) above, we find that (price value) came first in terms of the arrangement, in terms of the value of the standard regression coefficient (SRW). ) which amounted to (0.524), followed by the strength of influence (social effects) with a standard regression coefficient value of (0.508), and in the third rank came (available facilities) with a “standard regression coefficient value of” (0.460), while the fourth rank went to (performance The yearning) with a standard regression coefficient value of (0.487), in the fifth place came (expected effort) with a standard regression coefficient value of (0.340), and in the sixth and last place came (pleasure motive) with a standard regression coefficient value of (0.329).

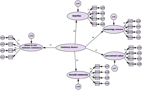
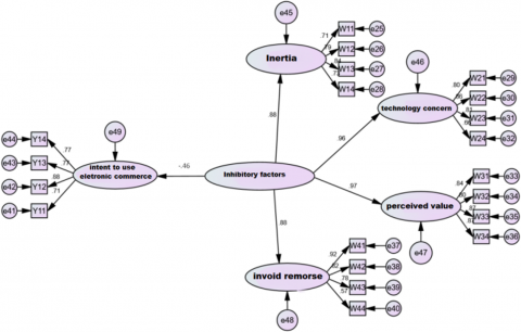
Figure 4. the effect of combined inhibitory factors on the intention to use electronic commerce

Table 5. Results of the effect of combined inhibitory factors on the intention to use electronic commerce

Independent variable

Direction of impact

Dependent variable

Estimate (β)

SRW

95% Confidence Interval

P-value

Lower

Upper

Inhibitory factors

Intent to use electronic commerce

-0.667

-0.46

-0.541

-0.857

0.024

(3) Combined inhibitory factor test results

Figure 4 and Table 5 show the results of the effect of the inhibitory factors on the intention to use e-commerce, as they indicate that there is an opposite and significant effect of the inhibitory factors on the intention to use e-commerce in the researched organization, in terms of the value of the Estimate (β) regression coefficient, which amounted to (-0.667), with a probability value of (0.024), which is less than (0.05), as well as the similarity of the signals of both the lower and upper limits of the confidence interval at a significant level (0.05), which indicates that the change In the inhibitory factors of one unit, it will lead to a decrease of (0.667) in the intention to use electronic commerce.

The statistical results shown in Figure 5 and Table 6 show:

1-According to the statistical findings of the structural model's compatibility indicators, the model is a good fit for the data. Pathway factor analysis is a technique for tracing the causes of an event that proposed in the conceptual model were supported to be significant. Accurately, there is a direct and significant statistically significant effect of the expected performance in the intention to use electronic commerce in the researched organization, in terms of the value of the Estimate (β) regression coefficient, which amounted to (0.691) and with a probability value of (0.007), which is less than (0.05), as well as the similarity. The signals of both the lower and upper limits of the confidence interval are at a significant level of (0.05), indicating that a change in the expected performance by one unit will lead to an increase of (0.691) in the intention to use electronic commerce.

2-There is a direct and significant statistically significant effect of the expected effort in the intention to use electronic commerce in the researched organization, as indicated by the value of the Estimate (β) regression coefficient, which amounted to (0.447) and with a probability value of (0.012), which is less than (0.05), in addition to the similarity The signals of both the lower and upper limits of the confidence interval are at a significant level of (0.05), indicating that a change in the expected effort by one unit will lead to an increase of (0.447) in the intention to use electronic commerce.

3-There is a direct and significant statistically significant effect of social influences on the intention to use electronic commerce in the researched organization, as indicated by the value of the Estimate (β) regression coefficient, which amounted to (0.514) and with a probability value of (0.007), which is less than (0.05), in addition to the similarity The signals of both the lower and upper limits of the confidence interval at a significant level of” (0.05), indicating that a change in social influences by one unit will lead to an increase of (0.514) in the intention to use electronic commerce.

4-There is a direct and significant statistically significant effect of the available facilities on the intention to use electronic commerce in the researched organization, as indicated by the value of the Estimate (β) regression coefficient, which amounted to (0.636) and with a probability value of (0.009), which is less than (0.05), in addition to the similarity The signals of both the lower and upper limits of the confidence interval are at a significant level of (0.05), indicating that a change in the available facilities by one unit will lead to an increase of (0.636) in the intention to use electronic commerce.

5-There is a direct and significant statistically significant effect of the price value on the intention to use electronic commerce in the researched organization, as indicated by the value of the Estimate (β) regression coefficient, which amounted to (0.778) and with a probability value of (0.006), which is less than (0.05), in addition to the similarity The signals of both the lower and upper limits of the confidence interval are at a significant level of (0.05), indicating that a change in the price value by one unit will lead to an increase of (0.778) in the intention to use electronic commerce.

6-There is a direct and significant statistically significant effect of the pleasure motive in the intention to use electronic commerce in the researched organization, as indicated by the value of the Estimate (β) regression coefficient, which amounted to (0.398) and with a probability value of (0.009), which is less than (0.05), in addition to the similarity The signals of both the lower and upper limits of the confidence interval at a significant level of (0.05), indicating that a change in the pleasure motive by one unit will lead to an increase of (0.398) in the intention to use electronic commerce.

Figure 5. The effect of individual motivating factors on the intention to use e-commerce

Table 6. Results of the effect of individual motivating factors on the intention to use e-commerce

Independent variable

Direction of impact

Dependent variable

Estimate (β)

SRW

95% confidence interval

P-value

Lower

Upper

Expected performance

Intent to use electronic commerce

0.691

.487

.504

1.922

.007

Expected effort

0.447

.340

.152

.891

.012

Social influences

0.514

.508

.307

.791

.007

Available facilities

0.636

.460

.330

1.159

.009

Price value

0.778

.524

.458

1.280

.006

Pleasure motive

0.398

.329

.150

.696

.009

We will use the values of the standard regression coefficients in arranging the strength of the influence of the stimulus factors individually in the intention to use e-commerce, as from observing the results of the table (27) above, we find that (price value) came first in terms of the arrangement, in terms of the value of the standard regression coefficient (SRW). ) which amounted to (0.524), followed by the strength of influence (social effects) with a standard regression coefficient value of (0.508), and in the third rank came (available facilities) with a standard regression coefficient value of (0.460), while the fourth rank went to (performance The yearning) with a standard regression coefficient value of (0.487), in the fifth place came (expected effort) with a standard regression coefficient value of (0.340), and in the sixth and last place came (pleasure motive) with a standard regression coefficient value of (0.329).

(4) Combined inhibitory factor test results

Figure 6 and Table 7 show the results Estimate () regression coefficient value indicated that the inhibitory factors had an inverse and statistically significant effect on the desire to use e-commerce in the firm under study. (-0.667), with a probability value of (0.024), which is less than (0.05), as well as the similarity of the signals of both the lower and upper limits of the confidence interval at a significant level (0.05), which indicates that the change In the inhibitory factors of one unit, it will lead to a decrease of (0.667) in the intention to use electronic commerce.

Figure 6. the effect of combined inhibitory factors on the intention to use e-commerce

Table 7. Results of the effect of combined inhibitory factors on the intention to use e-commerce

Independent variable

Direction of impact

Dependent variable

Estimate (β)

SRW

95% confidence interval

P-value

Lower

Upper

Inhibitory factors

Intent to use electronic commerce

-0.667

-0.46

-0.541

-0.857

0.024

(5) Test results for individual inhibiting agents

Figure 7 and Table 8 show the results of the impact of each of the inhibitory factors individually on the intention to use electronic commerce, as follows:

1-There is an adverse and significant statistically significant effect of inertia on the intention to use electronic commerce in the researched organization, as indicated by the value of the Estimate (β) regression coefficient, which amounted to (-0.824) and with a probability value of (0.001), which is less than (0.05), as well as The similarity of the signals of both the lower and upper limits of the confidence interval at a significant level of (0.05), indicating that a change in inertia by one unit will lead to a reduction of (0.824) in the intention to use electronic commerce.

2-There is an adverse and significant statistically significant effect of technology anxiety on the intention to use electronic commerce in the researched organization, as indicated by the value of the Estimate (β) regression coefficient, which amounted to (-0.716) and with a probability value of (0.022), which is less than (0.05), as well as The signals of both the lower and upper limits of the confidence interval are similar at a significant level of (0.05), indicating that a change in technology concern by one unit will lead to a reduction of (0.716) in the intention to use electronic commerce.

3-There is an adverse and significant statistically significant effect of the perceived value of the intention to use electronic commerce in the researched organization, as indicated by the value of the Estimate (β) regression coefficient, which amounted” to (-0.744) and with a probability value of (0.002), which is less than (0.05), as well as The signals of both the lower and upper limits of the confidence interval are similar at a significant level of (0.05), indicating that a change in the perceived value by one unit will lead to a reduction of (0.744) in the intention to use electronic commerce.

4-The existence of an adverse and significant statistically significant effect to avoid remorse in the intention to use electronic commerce in the researched organization, as indicated by the value of the Estimate (β) regression coefficient, which amounted to (-0.783) and with a probability value of (0.008), which is less than (0.05), as well as The similarity of the signals of both the lower and upper limits of the confidence interval at a significant level of (0.05), indicating that the change in avoidance of regret by one unit will lead to a reduction of (0.783) in the intention to use electronic commerce.

5-The numbers between the cells represent the values of the standard regression coefficients (SRW), which represent the values of the saturation (correlation) of the questions (observed variables) with the dimension on which they are, and whose values are supposed to be greater than (0.35), depending on the sample size, and from observing the results of the values of ( SRW) We find that all saturations are greater than (0.35), which is significant because all possible values corresponding to saturation values are less than (0.05).

We will also use the values of the standard regression coefficients in arranging the strength of the influence of the inhibitory factors individually on the intention to use electronic commerce, as from observing the results of table (29) above, we find that (inertia) came first in terms of the arrangement, in terms of the “absolute value of the standard regression coefficient (SRW), which amounted to (0.55), followed by (technology anxiety) with an absolute value of the standard regression coefficient of (0.40), and in the third place came (perceived value) with an absolute value of the standard regression coefficient of (0.39), while the fourth and last place was It was for (avoiding remorse) with an absolute value of the standard regression coefficient (0.35)”.

Figure 7. The effect of individual inhibitory factors on the intention to use e-commerce

Table 8. Results of the effect of individual inhibitory factors on the intention to use e-commerce

Independent variable

Direction of impact

Dependent variable

Estimate (β)

SRW

95% confidence interval

P-value

Lower

Upper

Inertia

Intent to use electronic commerce

-0.824

-0.55

-0.546

-1.224

0.001

Technology concern

-0.716

-0.40

-0.353

-1.012

0.022

Perceived value

-0.744

-0.39

-0.467

-1.113

0.002

Avoid remorse

-0.783

-0.35

-0.525

-1.333

0.008

And test hypothesis 11, states that "there is no significant effect of the behavioral intention to use electronic commerce in the actual use of electronic commerce at the level of significance ≥0.05α".

Figure 8 and Table 9 show the results of the effect of the “inhibitory factors on the intention to use e-commerce, as they indicate that there is an adverse and significant effect of the inhibitory factors on the intention to use e-commerce in the researched organization, in terms of the value of the Estimate (β) regression coefficient, which amounted” to (0.765), with a probability value of (0.016), which is less than (0.05), as well as the similarity of the signals of both the lower and upper limits of the confidence interval at a significant level (0.05), which indicates that the change in Behavioral intention to use e-commerce by one unit will lead to an increase of (0.765) in the use of e-commerce.

Figure 8. The effect of the behavioral intention to use electronic commerce on the use of e-commerce

Table 9. Results of the effect of behavioral intention to use electronic commerce on the use of electronic commerce

Independent variable

Direction of impact

Dependent variable

Estimate (β)

SRW

95% confidence interval

P-value

Lower

Upper

Behavioral intention to use electronic commerce

Dependent variable

0.765

0.793

0.603

1.000

0.016

6. Discussion

The purpose of this study was to investigate the enabling factors and the inhibitory factors affecting e-commerce adoption. The results indicate that the enabling factors that are seen as favorable to e-commerce, we find that (price value) came in first place in terms of the arrangement, in terms of the value of the standard regression coefficient (SRW), which amounted to (0.524). This result indicates that value issues and Price matter to users and greatly affect their decision to reject or adopt electronic commerce, and this result is consistent with the study [53]. It is followed by the strength of influence (social influences) with a standard regression coefficient value of (0.508), which indicates a significant influence of bosses, colleagues, relatives, and friends on the user's decision to use electronic commerce. This is consistent with the study [45], and in third place came (available facilities) with a standard regression coefficient value of (0.460). This indicates interest in obtaining the necessary skills and resources to ensure the successful use of electronic commerce. In fact, in the case of electronic commerce, the required facilities (computers, smartphones, Internet access, Wi-Fi, 4G services, secure applications) are important factors to ensure easy access to its services. This result is consistent with the results of the study [13]. As for the fourth place, it went to (expected performance) with a standard regression coefficient value of (0.487). The effect of the ease of use of the system on individuals’ perception of the usefulness of the system [34], while (expected effort) came in fifth place with a standard regression coefficient value of (0.340). This result indicates that users have no concern that they need to obtain special skills to deal with various e-commerce services. In the same vein. And in sixth and last place came (Hedonic Motivation) with a standard regression coefficient value of (0.329) This result is consistent with the results of the study [48].

As for the inhibitory factors, the statistical results showed that (inertia) came in the first place in terms of arrangement, in terms of the absolute value of the standard regression coefficient (SRW), which amounted to (0.55). Because converting them to the new situation (i.e., new technology) will impose a lot of burdens on them, and this is consistent with the study [57], followed by the power of influence (technology concern) with an absolute value of the standard regression coefficient of (0.40). This result indicates that there is concern among users that they are forced to use trade electronic or dealing with different situations in it, and this result is consistent with study [62]. And in the third place came (perceived value) with an absolute value of the standard regression coefficient of (0.39) and indicates that there is a state of fear among users of the possibility of their loss in the case of using electronic commerce, and this agrees with study [64]. As for the fourth and last place, it went to (avoidance). remorse) with an absolute value of the standard regression coefficient of (0.35), and this result indicates the willingness of users to bear the results or the risk resulting from the use of electronic commerce, and this is consistent with study [66].

7. Conclusions

With so many obstacles standing in the way of the widespread use of this technology, we must learn all we can about electronic commerce. Since there isn't much research that tackles the challenges of analyzing both enabling and inhibiting variables simultaneously, the present study was motivated to do so. Additionally, a theory-study-capable foundation has to be selected. the enabling and inhibiting factors together associated with the use of electronic commerce, so the UTUAT2 and SQB models were chosen in this study.

8. Constraints and Future Directions for Research

This research made several important contributions to the literature on the topic of the widespread use of e-commerce; nevertheless, it also ran into certain problems. In this research, for instance, the permitted sample consisted of a representative cross-section of the working population of only one city in Iraq (Nineveh), which might have undesirable consequences if extrapolated to the rest of the country. The sample demographics revealed that the majority of respondents are middle-class young adults who are comfortable utilizing both mobile devices and the Internet. Thus, this may cause doubts about the generalizability of the results to other groups with potentially different features such as (e.g., gender, age, income, degree of technical expertise, and level of) education. This research relied on cross-sectional data, and a longer-term study would provide more insight into the topic. Since the rate of acceptance of e-commerce is low in Iraq and people have not had enough time to develop favorable habits toward it, this aspect of the model was left out. Long-term, however, if electronic commerce is widely used and individuals grow acclimated to it, they may develop habits towards it, and future research may examine the impact of habits on real behavior and intention.

  References

[1] Kamthania, D., Pawa, A., Madhavan, S.S. (2018). Market segmentation analysis and visualization using K-mode clustering algorithm for E-commerce business. Journal of computing and information technology, 26(1): 57-68. http://dx.doi.org/10.20532/cit.2018.1003863

[2] Alyoubi, A.A. (2015). E-commerce in developing countries and how to develop them during the introduction of modern systems. Procedia Computer Science, 65: 479-483. http://dx.doi.org/10.1016/j.procs.2015.09.127

[3] Rahayu, R., Day, J. (2017). E-commerce adoption by SMEs in developing countries: Evidence from Indonesia. Eurasian Business Review, 7: 25-41. http://dx.doi.org/10.1007/s40821-016-0044-6

[4] Obimgbo, J.I., Abanyam, F.E., Owenvbiugie, R.O. (2022). Exploring electronic commerce technology by business education graduates for employment opportunities and self-reliance in Nigeria. International Journal of Smart Business and Technology, 10(1): 111-130. http://dx.doi.org/10.21742/IJSBT.2022.10.1.08

[5] Wymer, S.A., Regan, E.A. (2005). Factors influencing e‐commerce adoption and use by small and medium businesses. Electronic markets, 15(4): 438-453. 

[6] Kshetri, N. (2018). Rural e-commerce in developing countries. It Professional, 20(2): 91-95. http://dx.doi.org/10.1109/MITP.2018.021921657

[7] White, G.R., Afolayan, A., Plant, E. (2014). Challenges to the adoption of e-commerce technology for supply chain management in a developing economy: A focus on Nigerian SMEs. E-commerce Platform Acceptance: Suppliers, Retailers, and Consumers, pp. 23-39. http://dx.doi.org/10.1007/978-3-319-06121-4_2

[8] Abbad, M., Abbad, R., Saleh, M. (2011). Limitations of e‐commerce in developing countries: Jordan case. Education, Business and Society: Contemporary Middle Eastern Issues. http://dx.doi.org/10.1108/17537981111190060

[9] Agag, G. (2019). E-commerce ethics and its impact on buyer repurchase intentions and loyalty: An empirical study of small and medium Egyptian businesses. Journal of Business Ethics, 154: 389-410. http://dx.doi.org/10.1007/s10551-017-3452-3

[10] Arshad, Y., Chin, W.P., Yahaya, S.N., Nizam, N.Z., Masrom, N.R., Ibrahim, S.N.S. (2018). Small and medium enterprises’ adoption for e-commerce in Malaysia tourism state. International Journal of Academic Research in Business and Social Sciences, 8(10): 1457-1557. http://dx.doi.org/10.6007/IJARBSS/v8-i10/5311

[11] Hallikainen, H., Laukkanen, T. (2021). Trustworthiness in e-commerce: A replication study of competing measures. Journal of Business Research, 126: 644-653. http://dx.doi.org/10.1016/j.jbusres.2019.12.033

[12] Tricahyadinata, I., Za, S.Z. (2017). An Analysis on the use of Google AdWords to increase e-commerce sales. International Journal of Social Sciences and Management, 4: 60-67. http://dx.doi.org/10.3126/ijssm.v4i1.16433

[13] Al-Tit, A.A. (2020). E-commerce drivers and barriers and their impact on e-customer loyalty in small and medium-sized enterprises (SMES). Verslas: Teorija Ir Praktika, 21(1): 146-157. http://dx.doi.org/10.3846/btp.2020.11612

[14] Ahmed, S., Abdullah, A. (2011). E-healthcare and data management services in a cloud. In 8th International Conference on High-capacity Optical Networks and Emerging Technologies, Riyadh, Saudi Arabia, pp. 248-252. http://dx.doi.org/10.1109/HONET.2011.6149827

[15] Herzberg, F. (2017). Motivation to work. Routledge.

[16] Herzberg, F. (2005). Motivation-hygiene theory. Organizational behavior one: Essential theories of motivation and leadership, eds. JB Miner, ME Sharpe Inc, New York, 2(4): 61-74.

[17] Dunaway, L.J., Running, A. (2009). Job satisfaction as self-care within a restrictive regulatory environment: Nevada's study. Journal of the American Academy of Nurse Practitioners, 21(10): 557-564. http://dx.doi.org/10.1111/j.1745-7599.2009.00446.x

[18] Herzberg, C., Condie, K., Korenaga, J. (2010). Thermal history of the earth and its petrological expression. Earth and Planetary Science Letters, 292(1-2), 79-88. http://dx.doi.org/10.1016/j.epsl.2010.01.022

[19] Katt, J.A., Condly, S.J. (2009). A preliminary study of classroom motivators and de-motivators from a motivation-hygiene perspective. Communication Education, 58(2): 213-234. http://dx.doi.org/10.1080/03634520802511472 

[20] Azeez, N.D., Mohammed, N.Y. (2022). Factors influencing adoption of mobile health monitoring system: Extending UTAUT2 with trust. Ingénierie des Systèmes d’Informatio, 27(2): 223-232. https://doi.org/10.18280/isi.270206

[21] Venkatesh, V., Thong, J.Y., Xu, X. (2012). Consumer acceptance and use of information technology: Extending the unified theory of acceptance and use of technology. MIS Quarterly, 36(1): 57-178. http://dx.doi.org/10.2307/41410412

[22] Gunasinghe, A., Hamid, J.A., Khatibi, A., Azam, S.F. (2020). The adequacy of UTAUT-3 in interpreting academician’s adoption to e-Learning in higher education environments. Interactive Technology and Smart Education, 17(1): 86-106. http://dx.doi.org/10.1108/ITSE-05-2019-0020

[23] Tarhini, A., Alalwan, A.A., Shammout, A.B., Al-Badi, A. (2019). An analysis of the factors affecting mobile commerce adoption in developing countries: Towards an integrated model. Review of International Business and Strategy, 29(3): 157-179. https://doi.org/10.1108/RIBS-10-2018-0092

[24] Shefrin, H. (2008). A behavioral approach to asset pricing. Elsevier.

[25] Samuelson, W., Zeckhauser, R. (1988). Status quo bias in decision making. Journal of Risk and Uncertainty, 1: 7-59. http://dx.doi.org/10.1007/BF00055564

[26] Roberts, L.D., Virtue, S., Vidal-Puig, A., Nicholls, A.W., Griffin, J. L. (2009). Metabolic phenotyping of a model of adipocyte differentiation. Physiological Genomics, 39(2): 109-119. http://dx.doi.org/10.1152/physiolgenomics.90365.2008

[27] Wang, Y.F., Tsirka, S.E., Strickland, S., Stieg, P.E., Soriano, S.G., Lipton, S.A. (1998). Tissue plasminogen activator (tPA) increase neuronal damage after focal cerebral ischemia in wild-type and tPA-deficient mice. Nature Medicine, 4: 228-231. http://dx.doi.org/10.1038/nm0298-228

[28] Agarwal, R., Ferratt, T.W. (2001). Crafting an HR strategy to meet the need for IT workers. Communications of the ACM, 44(7): 58-64. http://dx.doi.org/10.1145/379300.379314

[29] Alqahtani, M.A., Al-Badi, A.H., Mayhew, P.J. (2012). The enablers and disablers of e‐commerce: Consumers' perspectives. The Electronic Journal of Information Systems in Developing Countries, 54(1): 1-24. http://dx.doi.org/10.1002/j.1681-4835.2012.tb00380.x

[30] Zhang, H., Cocosila, M., Archer, N. (2010). Factors of adoption of mobile information technology by homecare nurses: A technology acceptance model 2 approach. CIN: Computers, Informatics, Nursing, 28(1): 49-56. http://dx.doi.org/10.1097/NCN.0b013e3181c0474a

[31] Jameel, A.S., Ahmad, M.A.A. (2018). Determine some factors that affect to adoption of e-commerce among small and medium enterprises in Erbil. Polytechnic Journal, 8(1): 42-51. https://doi.org/10.25156/ptj.2018.8.1.146

[32] Mohan, V., Ali, S. (2019). Challenges faced by Indian MSMEs in adoption of internet marketing and e-commerce. Academy of Marketing Studies Journal, 23(1): 1-9.

[33] Almahdi, E.M., Zaidan, A.A., Zaidan, B.B., Alsalem, M.A., Albahri, O.S., Albahri, A.S. (2019). Mobile patient monitoring systems from a benchmarking aspect: Challenges, open issues and recommended solutions. Journal of Medical Systems, 43: 207. http://dx.doi.org/10.1007/s10916-019-1336-z

[34] Abdurakhimovna, T.S., Alzubi, M. M. S., Aljounaidi, A. (2021). The effect of mediating role for awareness factors on the behavioral intention to use in E-commerce services in Uzbekistan. International Journal of All Research Writings, 3(8): IJCIRAS1714.

[35] Mustafa, S., Tengyue, H., Qiao, Y., Sha, S. K., Sun, R. (2022). How a successful implementation and sustainable growth of e-commerce can be achieved in developing countries; a pathway towards green economy. Frontiers in Environmental Science, 10(940659): 10-3389. http://dx.doi.org/10.3389/fenvs.2022.940659

[36] Yıldız Durak, H. (2018). What would you do without your smartphone? Adolescents’ social media usage, locus of control, and loneliness as a predictor of nomophobia. Turkish Green Crescent Society, 5(2): 1-15. http://dx.doi.org/10.15805/addicta.2018.5.2.0025

[37] Venkatesh, V., Morris, M.G., Davis, G.B., Davis, F.D. (2003). User acceptance of information technology: Toward a unified view. MIS Quarterly, 27(3): 425-478. https://doi.org/10.2307/30036540

[38] Williams, M.D., Slade, E.L., Dwivedi, Y.K. (2014). Consumers' intentions to use e-readers. Journal of Computer Information Systems, 54(2): 66-76. http://dx.doi.org/10.1080/08874417.2014.11645687

[39] Teo, A.C., Tan, G.W.H., Ooi, K.B., Hew, T.S., Yew, K.T. (2015). The effects of convenience and speed in m-payment. Industrial Management & Data Systems, 115(2): 311-331. http://dx.doi.org/10.1108/IMDS-08-2014-0231

[40] Thomas, T., Singh, L., Gaffar, K., et al. (2014). Measurement invariance of the UTAUT constructs in the Caribbean. International Journal of Education and Development Using ICT, 10(4): 102-127.

[41] Wang, H., Yan, Y., Hu, Z., Zhang, Y. (2011). Consumer acceptance of IoT technologies in China: an exploratory study. In Third International Conference on Transportation Engineering (ICTE), Chengdu, China, pp. 2430-2435. http://dx.doi.org/10.1061/41184(419)401

[42] Laukkanen, T. (2016). Consumer adoption versus rejection decisions in seemingly similar service innovations: The case of the Internet and mobile banking. Journal of Business Research, 69(7): 2432-2439. http://dx.doi.org/10.1016/j.jbusres.2016.01.013

[43] Dachyar, M., Banjarnahor, L. (2017). Factors influencing purchase intention towards consumer-to-consumer e-commerce. Intangible Capital, 13(5): 946-966. http://dx.doi.org/10.3926/ic.1119

[44] Manchanda, M., Deb, M. (2021). On m-commerce adoption and augmented reality: A study on apparel buying using m-commerce in Indian context. Journal of Internet Commerce, 20(1): 84-112. http://dx.doi.org/10.1080/15332861.2020.1863023

[45] Madni, A.R., Hamid, N.A., Rashid, S.M. (2016). An association between religiosity and consumer behavior: A conceptual piece. Journal of Commerce (22206043), 8(3): 58-65.

[46] Alrawi, M.A.S., Samy, G.N., Yusoff, R.C.M., Shanmugam, B., Lakshmiganthan, R., Maarop, N., Kamaruddin, N. (2020). Examining factors that effect on the acceptance of mobile commerce in Malaysia based on revised UTAUT. Indonesian Journal of Electrical Engineering and Computer Science, 20(3): 1173-1184.

[47] Gao, Y., Li, H., Luo, Y. (2015). An empirical study of wearable technology acceptance in healthcare. Industrial Management & Data Systems, 115(9): 1704-1723. https://doi.org/10.1108/IMDS-03-2015-0087

[48] Wang, X., Ali, F., Tauni, M. Z., Zhang, Q., Ahsan, T. (2022). Effects of hedonic shopping motivations and gender differences on compulsive online buyers. Journal of Marketing Theory and Practice, 30(1): 120-135. http://dx.doi.org/10.1080/10696679.2021.1894949

[49] Gharaibeh, N., Gharaibeh, M.K., Gharaibeh, O., Bdour, W. (2020). Exploring intention to adopt mobile commerce: Integrating UTAUT2 with social media. International Journal of Scientific and Technology Research, 9(3): 3826-3833.

[50] Baptista, G., Oliveira, T. (2015). Understanding mobile banking: The unified theory of acceptance and use of technology combined with cultural moderators. Computers in Human Behavior, 50: 418-430. http://dx.doi.org/10.1016/j.chb.2015.04.024

[51] Martinez-Caro, E., Cepeda-Carrion, G., Cegarra-Navarro, J.G. (2013). Applying a technology acceptance model to test business e-loyalty towards online banking transactions. Proceedings of the European Conference on Knowledge Management, ECKM, 1: 404-412. 

[52] Shaikh, H., Khan, M.S., Mahar, Z.A., Anwar, M., Raza, A., Shah, A. (2019, March). A conceptual framework for determining acceptance of internet of things (IoT) in higher education institutions of Pakistan. In 2019 International Conference on Information Science and Communication Technology (ICISCT), Karachi, Pakistan, pp. 1-5. http://dx.doi.org/10.1109/CISCT.2019.8777431

[53] Kofoworola, O.J., Mallo, M.J., Mu'azu, U.A. (2022). Online shopping trend and consumer buying behavior: A Survey of final year students of the Abubakar Tafawa Balewa University, Bauchi. International Academy Journal of Management, Marketing and Entrepreneurial Studies, 9(1): 29-42.

[54] Xue, L., Yen, C.C., Chang, L., et al. (2012). An exploratory study of ageing women's perception on access to health informatics via a mobile phone-based intervention. International Journal of Medical Informatics, 81(9): 637-648. http://dx.doi.org/10.1016/j.ijmedinf.2012.04.008

[55] Azeez, N.D., Lakulu, M.M. (2018). Evaluation framework of M-government services success in Malaysia. Journal of Theoretical and Applied Information Technology, 96(24): 8194-8226.

[56] Lin, T.C., Huang, S.L., Hsu, C. J. (2015). A dual-factor model of loyalty to IT product–The case of smartphones. International Journal of Information Management, 35(2): 215-228. http://dx.doi.org/10.1016/j.ijinfomgt.2015.01.001

[57] Polites, G.L., Karahanna, E. (2012). Shackled to the status quo: The inhibiting effects of incumbent system habit, switching costs, and inertia on new system acceptance. MIS Quarterly, 36(1): 21-42. http://dx.doi.org/10.2307/41410404

[58] Smith, A.H., Hopenhayn-Rich, C., Warner, M., Biggs, M.L., Moore, L., Smith, M.T. (1993). Rationale for selecting exfoliated bladder cell micronuclei as potential biomarkers for arsenic genotoxicity. Journal of Toxicology and Environmental Health, Part A Current Issues, 40(2-3): 223-234. http://dx.doi.org/10.1080/15287399309531790

[59] Abhayawansa, S., Fonseca, L. (2010). Conceptions of learning and approaches to learning - A phenomenographic study of a group of overseas accounting students from Sri Lanka. Accounting Education: An International Journal, 19(5): 527-550. https://doi.org/10.1080/09639284.2010.502651

[60] King, J., Bond, T., Blandford, S. (2002). An investigation of computer anxiety by gender and grade. Computers in Human behavior, 18(1): 69-84. http://dx.doi.org/10.1016/S0747-5632(01)00030-9

[61] Bozionelos, N. (2001). Computer anxiety: Relationship with computer experience and prevalence. Computers in Human Behavior, 17(2): 213-224. http://dx.doi.org/10.1016/S0747-5632(00)00039-X

[62] Hassan, A., Jones, R., Klinkner, K.L. (2010). Beyond DCG: User behavior as a predictor of a successful search. In Proceedings of the third ACM International Conference on Web Search and Data Mining, New York, United States, pp. 221-230. http://dx.doi.org/10.1145/1718487.1718515

[63] Lee, K., Joshi, K. (2017). Examining the use of status quo bias perspective in IS research: need for re-conceptualizing and incorporating biases. Information Systems Journal, 27(6): 733-752. http://dx.doi.org/10.1111/isj.12118

[64] Bundy, K., Bershady, M.A., Law, D.R., et al. (2014). Overview of the SDSS-IV MaNGA survey: Mapping nearby galaxies at Apache Point observatory. The Astrophysical Journal, 798(1): 7. http://dx.doi.org/10.1088/0004-637X/798/1/7

[65] Lim, N. (2002). Classification of consumers' perceived risk: sources versus consequences. In Proceedings of the Sixth Pacific Conference on Information Systems, Tokyo, Japan, pp. 540-554.

[66] Kuisma, T., Laukkanen, T., Hiltunen, M. (2007). Mapping the reasons for resistance to Internet banking: A means-end approach. International Journal of Information Management, 27(2): 75-85. http://dx.doi.org/10.1016/j.ijinfomgt.2006.08.006

[67] Abushakra, A., Nikbin, D. (2019). Extending the UTAUT2 model to understand the entrepreneur acceptance and adopting Internet of Things (IoT). In Knowledge Management in Organizations: 14th International Conference, KMO 2019, Zamora, Spain, pp. 339-347. http://dx.doi.org/10.1007/978-3-030-21451-7_29