Empirical Study on Enhancing Safety Culture and Behavior in Thailand's Construction Industry Through Safety Interventions

Empirical Study on Enhancing Safety Culture and Behavior in Thailand's Construction Industry Through Safety Interventions

Nuanan Kurakaew* Bonaventura Hadikusumo

Construction Engineering and Infrastructure Management Program, Department of Civil and Infrastructure Engineering, School of Engineering and Technology, Asian Institute of Technology, Pathum Thani 12120, Thailand

Faculty of Engineering and Technology, Rajamangala University of Technology Srivijaya, Trang 92150, Thailand

Corresponding Author Email: 
st123034@ait.ac.th
Page: 
677-686
|
DOI: 
https://doi.org/10.18280/ijsse.150404
Received: 
31 January 2025
|
Revised: 
29 March 2025
|
Accepted: 
9 April 2025
|
Available online: 
30 April 2025
| Citation

© 2025 The authors. This article is published by IIETA and is licensed under the CC BY 4.0 license (http://creativecommons.org/licenses/by/4.0/).

OPEN ACCESS

Abstract: 

The construction industry continues to face high rates of workplace accidents, particularly in building projects. This study investigates the effects of four categories of safety interventions: organizational, culture, attitudinal and belief-based, and behavioral, on safety behavior and culture among construction workers in Thailand. A survey conducted among 98 contractors in Bangkok and surrounding areas was analyzed using Structural Equation Modeling. Results indicate that behavioral interventions, positively influenced by attitudes and beliefs, as well as safety culture interventions, have a direct effect on enhancing safety behavior and culture. The study also suggests that organizational interventions do not directly influence these outcomes but exert their greatest impact indirectly by shaping culture, attitudes, and behaviors as mediators. Importantly, organizational interventions demonstrated the highest total effect in the model, underscoring their foundational role in driving change across other intervention types. Additionally, improvements in safety behavior and culture can be achieved by focusing on five intervention practices: safety training programs, PPE programs, maintenance of safety equipment, thorough safety inspections, and strict maintenance schedules for machinery and equipment. This study provides valuable insights for site management to improve safety behavior and culture through the effective use of safety interventions.

Keywords: 

construction safety, Thai construction industry, safety intervention practices, safety culture, safety behavior, structural equation modeling

1. Introduction

In the construction industry, accidents are undesirable events that can occur in projects of any scale. These accidents have a significant impact and are events that can result from unforeseen circumstances or a lack of adequate control. As a result, they can lead to damage to assets or disruption of the project site. An incident, on the other hand, is an adverse event that occurs but does not affect the project's outcome. However, most accidents or incidents can be anticipated, and methods can be devised to prevent or mitigate the risk [1].

According to the Workers' Compensation Fund [2], construction is the riskiest industry in Thailand. Between 2019 and 2023, residential building construction recorded the greatest incidence of work-related injuries or illnesses, affecting 14,593 employees annually, followed by commercial and industrial construction sectors, which reported 11,104 cases annually. The rising volume of construction activities and the growing emphasis on safety. As Thailand continues to urbanize and expand its infrastructure, the implementation of robust safety measures and management strategies becomes essential for protecting construction workers [3].

Safety is therefore critically important and necessary in the construction industry, with increasing attention being paid to safety at every stage, from design and bidding through to construction, including operation. During the construction phase, During the execution stage, unsafe worker behavior is recognized as a major cause of accidents [4]. As a result, workers’ adherence to safety practices plays a critical role in minimizing accident occurrences [5].

Over the past three decades, researchers have explored numerous dimensions of risks to workers, including risk perception, risk identification, and risk decision-making [6] as well as strategies for understanding and preventing workplace accidents [7]. Previously, accidents were primarily viewed from a technical perspective. However, in more recent years, the importance of culture and organizational factors has been recognized as a crucial additional perspective in accident prevention [8]. This shift highlights the importance of considering complex and diverse methods for reducing workplace accidents [9].

Safety culture fundamentally shapes organizational safety outcomes by requiring active engagement from all organizational members, particularly executives. Effective safety cultures are reinforced through ongoing training, education, resource provision, and comprehensive management commitment [10, 11]. Consequently, safety culture becomes integral to organizational management, significantly influencing safety behaviors and overall performance. To optimize worker efficiency and reduce accident risks, organizational strategies must account for environmental, engineering, and regulatory factors, establishing workplaces that prioritize worker safety.

Research demonstrates that safety behaviors within organizations result from combined personal and collective safety practices, with the effectiveness of safety interventions varying based on their focus on individual attitudes and behaviors versus organizational safety culture [12, 13]. Nevertheless, existing literature has primarily examined broad safety management systems without clearly differentiating between specific intervention practices or evaluating their distinct impacts on worker behavior and organizational safety culture.

To address this gap, the present study uniquely assesses the effectiveness of safety intervention practices categorized into four critical groups: organizational interventions, safety culture interventions, attitude and belief interventions, and behavioral interventions. Unlike prior research, this study explicitly differentiates and evaluates these interventions, providing comprehensive insights into their distinct impacts on enhancing safety culture and worker behavior within the context of Thailand’s construction industry. By synthesizing best practices from these intervention strategies, this research contributes innovative, practical guidelines for improving safety behavior and culture, filling critical gaps in knowledge concerning targeted safety interventions in construction projects.

2. Safety Intervention

Despite significant advancements in technology that have improved operations and worker safety within the construction industry, work-related accidents continue to be a major concern [14, 15]. Asilian-Mahabadi et al. [16] reported that workplace accidents are primarily the result of workers’ failure to follow safe practices, rather than environmental hazards. Actions such as neglecting safety procedures or improper use of PPE often stem from limited training or organizational cultures that prioritize output over safety, thereby increasing the likelihood of accidents. A lack of safety awareness and training, as well as a deficient safety culture, can make these risky behaviors more common [17].

Figure 1. Hypothesized model of safety interventions

There are different types of safety behaviors, including proactive behaviors aimed at preventing accidents, such as following safety procedures [18, 19], reactive behaviors in response to incidents [19], and safety citizenship behaviors that go beyond one's duties, such as participating in safety committees [20]. Factors influencing safety behaviors include personal attributes, organizational safety culture, and the physical and social work environment [21-23]. Strategic safety interventions are crucial for modifying behaviors at both the personal and group levels, necessitating a mix of adjustments in individual attitudes and behavior and organizational cultural shifts. The model includes fundamental constructs and outlines the hypotheses associated with each pathway, as illustrated in Figure 1.

2.1 Organizational interventions

Previous studies have indicated that organizational interventions, including policy changes, training, and resource allocation, can significantly influence employees' attitudes and beliefs about safety, which in turn, affect their behavior [24, 25]. Additionally, scholars emphasize the necessity of accounting for national cultural characteristics when designing and implementing organizational interventions aimed at enhancing safety culture [26]. To summarize, the following hypotheses are proposed:

H1: Organizational interventions positively influence attitudes and beliefs intervention.

H2: Organizational interventions positively influence safety culture intervention.

H3: Organizational interventions positively influence behavior intervention.

H9: Organizational interventions have a direct positive effect on overall safety behavior and culture.

2.2 Safety culture interventions

Interventions aimed at developing a strong safety culture, characterized by active leadership engagement and the promotion of core safety values, have been proven to effectively enhance safety practices within organizations [27]. These interventions positively impact both behavioral and attitudinal dimensions, resulting in overall enhancements to organizational safety culture and practices. Consequently, the following hypotheses are proposed:

H4: Safety culture interventions positively influence behavior intervention.

H5: Safety culture interventions positively influence attitudes and beliefs intervention.

H10: Safety culture interventions have a direct positive effect on overall safety behavior and culture.

2.3 Attitudes and beliefs interventions

Interventions that target individual attitudes and beliefs aim to change employees' perceptions of safety, which can influence their motivation to engage in safe behaviors [28]. Strategies such as educational campaigns, training programs, and workshops are effective in reshaping safety-related attitudes and beliefs, fostering a proactive approach to workplace safety. These interventions directly enhance overall safety culture and behavior, often mediated by their influence on safety behavior interventions. Improved individual safety behaviors lead to a broader cultural shift prioritizing safety, reflected in a shared commitment to safety values, norms, and practices, thereby strengthening the safety climate [25, 29]. Consequently, the following hypotheses are proposed:

H6: Attitudes and belief interventions positively influence behavior intervention.

H7: Attitudes and belief interventions have a direct positive effect on overall safety behavior and culture.

2.4 Safety behavior interventions

Behavioral interventions at the individual level, including reinforcement and behavioral feedback, have been observed to enhance safety compliance and participation in safety programs, thus improving overall safety performance [25]. Based on their study, the following hypothesis were proposed:

H8: Behavior interventions have a direct effect on overall safety behavior and culture.

3. Research Methodology

3.1 Questionnaire structure

The questionnaire was structured based on a comprehensive review of literature concerning safety intervention practices, safety behavior, and safety culture. Drawing from prior journal articles referenced in Table 1, it comprised 35 safety intervention practices distributed across four categories.

Table 1. Categorized safety intervention practices

Constructs of Interventions

Label

Safety Intervention

Supporting Sources

Attitudes and beliefs

AI1

Conducting Safety Awareness Programs and Safety Campaigns.

[34, 35]

AI2

Managing Safety Information and Safety Bulletin Boards.

[35]

AI3

Holding Daily Tailgate and Toolbox Meetings.

[36]

AI4

Implement Safety Awards, Safety Promotion, Safety Incentives.

[17]

AI5

Implementing Penalty and Accident Repeater Punishment Programs.

[9]

AI6

Facilitating Group Discussions.

[37]

Safety behavior

BI1

Providing Safety Training.

[17]

BI2

Making Incident and Accident Investigation.

[34]

BI3

Establishing Feedback Mechanisms.

[9]

BI4

Providing PPE Program.

[17]

BI5

Establishing Safe Work Practices and Safe Operation Procedures.

[38]

BI6

Ensuring Safety Equipment Availability and Maintenance.

[16]

BI7

Implementing Safety Inspections.

[35]

BI8

Scheduling Maintenance for all Machinery and Equipment.

[16]

BI9

Ensuring Requisite Safety Expertise for High-Risk Operations.

[9]

BI10

Implementing Safety Permits for High-Risk Operations.

[36]

BI11

Controlling Movement and Use of Hazardous Substances and Chemicals.

[35]

BI12

Conducting JHA and JSA

[9]

Safety culture

CI1

Establishing In-house Safety Rules and Regulations.

[16]

CI2

Establishing Emergency Response Preparedness.

[16]

CI3

Designing Safe Temporary Structure for Construction.

[39]

CI4

Implementing BBS Programs.

[40, 41]

CI5

Promoting Management-Worker Interaction.

[42]

CI6

Managing Safety Information and Feedback.

[42]

CI7

Performing Workplace Safety Inspections.

[38]

CI8

Maintaining Safety Records.

[35]

Organizational

OI1

Defining Safety Objectives.

[34]

OI2

Setting Safety Policy.

[17]

OI3

Implementing Safety Standards.

[43]

OI4

Forming Safety Committee in Organization.

[34]

OI5

Incorporating Safety Requirements into Contracting.

[38]

OI6

Conducting Safety Audits on Overall SMS.

[36]

OI7

Developing and Implementing Safety Programs.

[42]

OI8

Providing Safety Supervision.

[17]

OI9

Conducting Safety Inductions for New Workers.

[44]

In addition to assessing safety intervention practices, the questionnaire evaluated safety behaviors and culture. Safety behavior was categorized into two dimensions, based on frameworks by Neal and Griffin [30] and He et al. [31]: compliance (3 items) and participation (3 items), as shown in Table 2. Safety culture was assessed using a framework developed by the studies [32, 33], identifying three key dimensions of resilient safety culture: behavioral (7 items), contextual (8 items), and psychological (9 items), also detailed in Table 2.

Table 2. Factors for assessment safety behavior and culture

Factors

Label

Questionnaire

Safety behaviors

Safety compliance

SBC1

Workers use all the necessary safety equipment to do their job.

SBC2

Workers use the correct safety procedures for carrying out their job.

SBC3

Workers ensure the highest levels of safety when they carry out their job.

Safety participation

SBP1

Workers promote the safety program within the organization.

SBP2

Workers put in extra effort to improve the safety of the workplace.

SBP3

Workers voluntarily carry out tasks or activities that help to improve workplace safety.

Safety culture

Behavioral resilience

SC1-1

Listen to feedback from workers.

SC1-2

Draw conclusions when any dangerous events occur.

SC1-3

In incident investigations, aim to prevent similar accidents in the future rather than blame workers for such events.

SC1-4

Conduct site inspections to check changes in work conditions

SC1-5

Pay attention to not sending people to work sites where safety risks are not clearly defined.

SC1-6

Act decisively when faced with regular and irregular safety issues.

SC1-7

React quickly to emergencies.

Contextual resilience

SC2-1

Analyze potential safety risks.

SC2-2

Implement preventive safety measures following changes to work conditions.

SC2-3

Collect and distribute feedback or revisions on safety issues.

SC2-4

Assess needed safety resources.

SC2-5

Assess potential changes in work conditions that might present an accident risk.

SC2-6

Provide up-to-date information about safety risks.

SC2-7

Monitor work conditions.

SC2-8

Provide safety resources related to observed hazards.

Psychological resilience

SC3-1

Tendency to refuse to work when appropriate preventive and protective measures are not provided.

SC3-2

Tendency to refuse to work when it is not clear how to execute the work task.

SC3-3

Awareness of negative consequences resulting from noncompliance with health and safety rules.

SC3-4

Acknowledgement of unexpected hazardous events.

SC3-5

Mindfulness of project hazards even when they are recognized and controlled with preventive measures.

SC3-6

Knowledge and procedure level for identifying potential hazards regarding work tasks.

SC3-7

Heedfulness of coworkers’ activities.

SC3-8

Awareness of major safety concerns on sites.

SC3-9

Tendency to refuse to work when hazards and safety risks related to work task are not clear.

The questionnaire was completed anonymously by respondents, who rated each item on a clearly defined five-point Likert scale, ranging from 1 (Very Poor) to 5 (Very Good).

This structured format enabled respondents to evaluate each item with clarity and consistency, facilitating robust data collection and reliable analysis of safety-related perceptions in construction settings.

3.2 Data collection

In Thailand, the rapid expansion of construction activities and the heightened emphasis on safety—particularly among publicly listed companies. Publicly listed firms are expected to report under Environmental, Social, and Governance (ESG) frameworks, making safety a key element in their operational strategies.

This study collected data on safety intervention strategies and overall safety outcomes, including safety behavior and safety culture, through a structured questionnaire distributed to Thai construction contractors. The sample included firms operating in Bangkok and neighboring provinces, all of which are officially registered with the national business registration authority.

During the initial stage of questionnaire development, a pilot test was conducted with ten building contractors' project managers. Based on the feedback from the respondents, the questionnaire was revised. Following the pilot test, the questionnaire was divided into four parts: Part One includes an introduction with questions related to the profile of the respondents; Part Two focuses on Project Information; Part Three requires respondents to score the frequency of performing variables on intervention practices in their projects (see Table 1); and Part Four asks respondents to specify the safety performance level for each of the two variables on Safety Behavior and the three variables on Safety Culture related to their project, as shown in Table 2.

3.3 Model analysis

The research uses Structural Equation Modeling (SEM) as the primary analytical method to investigate the relationships among safety intervention practices, safety behavior and culture within the context of Thai building contractors. SEM's capability to analyze multiple dependent and independent variables concurrently greatly improves our understanding of the suggested interconnectedness of the hypothesized model [45, 46]. This analytical approach is essential for comprehending the complex interactions between variables, particularly how independent variables might interact with each other before influencing a dependent variable, thereby uncovering the multifaceted factors impacting safety within construction settings.

The use of AMOS (Analysis of Moment Structures) version 23 is vital for conducting a thorough examination of the proposed constructs. AMOS's graphical interface and ability to manage complex model structures make it an excellent tool for analyzing the intricate relationships at play in this study. Using AMOS enables the explicit modeling of latent factors, which are concepts inferred from measured variables. Additionally, AMOS facilitates the evaluation of the dataset, aiming to confirm the hypothesized correlation structure by using 'goodness of fit' measures [47]. These measures are instrumental in assessing how well the empirical data align with the proposed theoretical framework, thereby validating the structural assumptions underlying the research.

3.4 Profile of the sample

Data collection targeted building contractors primarily located in Bangkok and surrounding provinces. Out of 300 companies contacted, 98 responded, resulting in a response rate of 32.7%.

The demographic analysis revealed that a significant proportion of respondents (75.5%) were aged between 30 and 39 years, with males comprising 80.6% of the sample. The majority of respondents held the position of Project Engineer (61.2%), while Site Engineers and Project Managers accounted for 17.3% and 16.3%, respectively.

Regarding work experience, over half of the participants (51%) reported having between 5 and 10 years of experience. Additionally, 25.5% had between 10 and 15 years of experience, and 21.4% reported less than 5 years of experience.

In terms of project size, 26.5% of respondents were involved in projects valued between 10 to 50 million baht, while 22.4% worked on projects ranging from 100 to 500 million baht.

4. Results

The Structural Equation Model (SEM) was developed based on the framework presented in Figure 2. Cronbach’s alpha was used to assess reliability, with values above 0.70 indicating strong internal consistency [48], as supported by previous research. In this study, Cronbach’s alpha values for the hypothesized model were found to range from 0.933 to 0.963, which falls within the suggested parameters. This suggests that the initial SEM model demonstrates acceptable internal consistency. Specifically, Cronbach’s alpha coefficients were 0.941 for Attitude and Belief Intervention with six observed variables, 0.963 for Behavior Intervention with twelve observed variables, 0.933 for Safety Culture Intervention with eight observed variables, and 0.957 for Organization Intervention with nine observed variables.

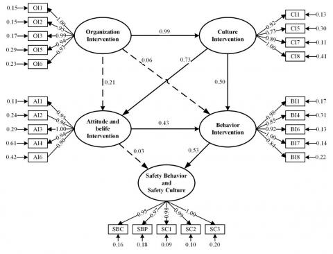
Figure 2. Finalized SEM illustrating path coefficients and associated error terms

4.1 Measurement model

Confirmatory Factor Analysis (CFA) plays a vital role in assessing the adequacy of measurement models. The Root Mean Square Error of Approximation (RMSEA) and the Comparative Fit Index (CFI) are important indicators used for this evaluation. CFA examines whether the associations between observed variables and their underlying constructs align with the data [49].

The RMSEA, which evaluates the model’s fit relative to its degrees of freedom, initially recorded a value of 0.112 and improved to 0.043 in the final fitted model, reflecting a strong fit [50]. Furthermore, the CFI, which compares the proposed model’s fit to that of a baseline model, improved from 0.918 to 0.989, meeting the criteria for a satisfactory fit, as values above 0.95 are considered excellent [51].

Additionally, the chi-square to degrees of freedom ratio ($x^2/df$), which should ideally be below 2.00, improved significantly from 2.211 to 1.181 in the final model, further confirming a better fit.

To evaluate model fit, the study utilized several key statistical indicators:

RMSEA: This index reflects how closely the model, based on optimally estimated parameters, approximates the covariance matrix of the population. An RMSEA value below 0.08 indicates an acceptable model fit, whereas values under 0.05 indicate a close fit [50]. In this study, the RMSEA improved from an initial value of 0.112 to 0.043 in the final model, suggesting a very strong fit.

CFI: This index evaluates how well the model fits relative to an independent (null) model. CFI values above 0.90 are generally viewed as acceptable, while values exceeding 0.95 are considered excellent [52]. In this study, the CFI improved from 0.918 to 0.989, demonstrating that the revised model achieved an excellent fit with the data.

$x^2/df$: This ratio evaluates model parsimony and should ideally be less than 2.00 [51]. The final model’s $x^2/df$ improved from 2.211 to 1.181, supporting the adequacy of the model.

PNFI: This index adjusts for model complexity, balancing goodness of fit with simplicity. While there is no strict cutoff, values above 0.50 are generally acceptable [53]. In this research, the PNFI value decreased slightly from 0.737 in the base model to 0.710 in the final model, suggesting a good balance between model simplicity and explanatory power. These fit indices collectively demonstrate that the SEM model is robust and that the data strongly support the theoretical framework proposed in this study.

4.2 Structural model

Several fit indices were used to evaluate whether the theoretical assumptions were supported by the data. One key index is the $x^2/df$, where values below 2.00 indicate a good fit [51]. In this study, the $x^2/df$ for the SEM model improved from 2.009 in the initial model to 1.575 in the final model, indicating stronger alignment between the theoretical structure and the observed data. The RMSEA, which should be below 0.08 for an acceptable fit [50], decreased from 0.102 to 0.077, confirming a good model fit. The CFI, with values above 0.95 considered excellent [52], improved from 0.910 to 0.953 in the fitted model. Lastly, the Parsimonious Normed Fit Index (PNFI), which balances model simplicity and explanatory power, showed consistency between the base and fitted models, moving from 0.737 to 0.710 [53], demonstrating a balance between complexity and fit. The complete SEM model appears in Figure 2, and its results are outlined in Table 3.

Table 3. Final relationships among safety variables

Hypothesis

Est.

S.E.

C.R.

P

Effect Type

Organization intervention

Culture intervention

0.986

0.096

10.23

0.000

Direct

Culture intervention

Attitude and belief intervention

0.728

0.288

2.523

0.012

Direct

Organization intervention

Attitude and belief intervention

0.212

0.293

0.723

0.470

Indirect

Attitude and belief intervention

Behavior intervention

0.429

0.083

5.179

0.000

Direct

Culture intervention

Behavior intervention

0.497

0.183

2.715

0.007

Direct

Organization intervention

Behavior intervention

0.061

0.154

0.399

0.690

Indirect

Behavior intervention

Safety behavior and culture

0.531

0.238

2.228

0.026

Direct

Attitude and belief intervention

Safety behavior and culture

0.034

0.222

0.155

0.877

Indirect

4.3 Analysis of the path coefficients 

The structural model reveals a cascading influence flowing from high‑level organizational systems down to frontline safety outcomes. Organizational interventions (OI) exert a near‑perfect positive effect on culture interventions (CI) (β = 0.986, p < 0.001), showing that policies, objectives and audit mechanisms rapidly translate into everyday cultural practices on site. This strengthened culture, in turn, substantially enhances attitude‑and‑belief interventions (ABI) (β = 0.728, p = 0.012) and directly reinforces behavioral interventions (BI) (β = 0.497, p = 0.007). Thus, a safety‑oriented culture is pivotal: it both motivates frontline programs aimed at mindset shifts and encourages consistent safe‑work routines.

At the operational level, behavioral interventions are the strongest direct driver of the combined outcome Safety Behavior and Safety Culture (β = 0.531, p = 0.026). Programs such as PPE provision, inspections, and job hazard analyses have an immediate, tangible impact on worker behavior and the shared safety climate. Attitude campaigns alone do not statistically influence the outcome once behavior is taken into account (β = 0.034, p-value greater than 0.05), underscoring the importance of translating positive mindsets into concrete practices. The complete standardized path diagram: including measurement errors is presented in Figure 2, while the numerical estimates, standard errors, critical ratios, and significance levels are consolidated in Table 3. Overall, the results highlight a sequential path: strong organizational frameworks build a robust culture, which shapes attitudes, drives safe behaviors, and ultimately elevates both individual safety actions and collective safety culture.

4.4 Total effects

The total effects of the latent variables on various constructs reveal significant relationships. Organizational intervention has a strong effect on culture intervention (0.974), while attitude and belief intervention are influenced by both organizational (0.915) and culture interventions (0.714). Behavior intervention is affected by organizational (0.954), culture (0.768), and attitude and belief interventions (0.369). Safety behavior is influenced by organizational (0.574), culture (0.461), attitude and belief (0.230), and behavior interventions (0.590). Moreover, safety culture is significantly impacted by organizational (0.527), culture (0.424), attitude and belief (0.211), and behavior interventions (0.542), and it also has a strong direct effect on safety behavior (0.918). The R-squared value for safety behavior is 0.600, demonstrating that the model explains 60% of the variance in safety behavior.

5. Discussion

5.1 Hypotheses results

Organizational intervention: The expected positive effect of organizational interventions on safety-culture interventions (H2: β = 0.986, p < 0.001) was supported. This finding aligns with longitudinal studies that show ongoing top management commitment to safety policies, resource allocation, and auditing practices leads to measurable enhancements in safety-culture indicators [34]. Similarly, Mearns and Yule [26] reported that transformational leadership focused on safety contributes to improvements in safety culture by strengthening safety communication and raising safety awareness among employees. Recent work by Wong et al. [17] further demonstrated that contractors equipped with mature safety‑management systems enjoy significantly lower accident rates. Collectively, these findings reinforce our conclusion that robust organizational frameworks are the primary catalyst for cultivating a resilient safety culture.

Safety culture intervention: The hypothesized positive paths from safety‑culture interventions to both safety‑behavior interventions (H4) and attitudes‑and‑belief interventions (H5) are strongly supported. Guldenmund [27] argued that a shared set of safety values is essential for lasting behavioral improvement. Subsequent empirical work reinforces this view: Asilian‑Mahabadi et al. [16] observed significant reductions in unsafe acts after culture‑focused programs were implemented, while Choudhry [40] showed that sites with proactive safety climates attain higher compliance and participation scores. Systems analyses by Iyer et al. [42] similarly demonstrate that cultural initiatives magnify the effectiveness of downstream behavioral controls. Collectively, these studies: and our own validation of H4 and H5: underscore safety culture interventions as the linchpin that transforms organizational intent into positive attitudes and consistent safe‑work practices.

Attitudes and belief intervention: The predicted positive influence of attitudes and belief interventions on safety behavior interventions (H6) was supported. This conclusion is affirmed by the empirical validation of H6, indicating that interventions targeting these psychological aspects positively impact safety behavior interventions. This finding aligns with [28], which suggests that attitudes toward safety, along with perceived behavioral controls, significantly predict individuals' intentions and behaviors concerning safety.

Behavior intervention: The predicted positive impact of behavior interventions on Safety Behavior & Safety Culture (H8) is corroborated by the SEM results (β = 0.531, p = 0.026). These findings align with extensive literature showing that frontline programs—comprehensive safety training, rigorous PPE policies, regular inspections, and disciplined equipment maintenance—substantially reduce unsafe acts and incidents. Christian et al. [25] demonstrated that workers who receive systematic training and reliable PPE exhibit higher safety compliance and participation. Zaira and Hadikusumo [9] similarly reported that well‑structured training and PPE schemes foster a safety‑oriented culture among Thai construction crews, while Wong et al. [17] found that sites with strong inspection and maintenance regimes achieved lower accident rates and stronger safety climates. Collectively, these studies and our own data confirm that targeted behavioral interventions are indispensable for strengthening both safety culture and onsite behaviors.

Total effect: According to the SEM analysis, behavior intervention directly affects safety behavior and culture. However, organizational intervention has the greatest total effect (0.536), closely followed by behavior intervention (0.531). Safety culture intervention also plays a significant role (0.454), while attitudes and beliefs intervention have the smallest total effect (0.262). These results suggest that organizational strategies are crucial for improving safety behavior and culture. These findings are consistent with those of Zohar [24]. The study indicates that organizational interventions are more valuable compared to other interventions in promoting safety objectives, safety standards, safety policies, contracting strategies (including safety requirements and capabilities), and safety audits within the overall safety management system.

R-squared: It can thus be concluded that the SEM model analyzing the impact of safety interventions on safety behavior and safety culture has yielded significant insights into safety management within building construction companies. The analysis reveals that the four types of safety interventions, namely organizational intervention, safety culture intervention, attitudes and belief intervention, and behavior intervention, collectively account for 60% of the variance observed in safety behavior and safety culture among building contractors. This R-squared value of 0.6 indicates that a substantial portion of safety behavior and culture can be explained by these interventions.

5.2 Implications of the findings

The study indicates that organizational interventions don't directly impact safety culture and behavior. However, they can indirectly improve them through culture, attitude, and behavior interventions as mediators. The study highlights that organizational interventions are more valuable compared to other interventions, in terms of the total effect from the model. The analysis conducted using Structural Equation Modeling (SEM) reveals that organizational interventions positively influence safety culture interventions. This finding aligns with previous research by Neal and Griffin [30], which also confirmed the positive effects of safety culture interventions on attitudes and behaviors intervention.

Furthermore, the analysis strongly supports the expected beneficial outcomes of behavior interventions on both safety culture and behavior. The SEM findings clearly illustrate the immediate and positive contributions of behavioral interventions in enhancing the overall safety culture and behavior within projects. Behavioral interventions are more effective with targeted measures, including comprehensive safety training, the deployment of PPE initiatives, consistent maintenance of safety equipment, and regular safety audits. These strategies collectively emphasize the importance of a proactive approach to safety, reinforcing the thesis that well-designed behavioral interventions are instrumental in advancing safety culture and practices. This is further evidenced by the findings of Zaira and Hadikusumo [9].

Additionally, the study highlights that safety culture interventions play a vital role in shaping safety behaviors and attitudes. Interventions aimed at building a strong safety culture contribute to improved safety practices and increased safety awareness among employees [24, 30]. Similarly, attitudes and beliefs interventions positively influence safety behaviors by addressing the psychological aspects of safety, thus fostering a more safety-conscious workforce. These results emphasize the significance of adopting a multifaceted approach to safety interventions, integrating organizational, cultural, attitudinal, and behavioral strategies to effectively enhance safety performance within construction projects.

This study enriches safety management theory by presenting an integrated framework that links organizational, cultural, attitudinal, and behavioral interventions to safety culture and behavior in construction settings. The findings highlight the indirect influence of organizational strategies through mediating factors such as safety culture, attitudes, and behaviors. These results build on established models like the Theory of Planned Behavior and safety climate theory, showing that psychological and cultural components play a key role in translating organizational intent into practice. The study also offers a clearer understanding of the relative effectiveness of different intervention types, with organizational interventions showing the strongest overall impact. This insight provides a more layered perspective of how multiple safety initiatives interact, supporting a holistic strategy for improving safety performance across complex work environments.

6. Conclusions

This study provides significant insights into workplace safety in the Thai building construction industry, emphasizing the critical role of safety interventions in enhancing safety behaviors and culture. The findings strongly support the direct impact of behavioral interventions on safety behavior and culture in construction projects. Moreover, organizational interventions are identified as the most impactful, demonstrating a profound total effect on safety behavior and culture. The Structural Equation Modeling (SEM) analysis reveals detailed constructs of behavioral interventions, highlighting the necessity for comprehensive safety training, proper use and maintenance of PPE, regular safety inspections, and diligent maintenance of equipment and machinery. Additionally, the SEM analysis underscores the importance of organizational interventions, which include defining safety objectives, setting safety policies, implementing safety standards, incorporating safety requirements into contracting practices, and conducting comprehensive safety audits within the overall safety management system. These aspects are crucial for enhancing safety practices. This study not only fills a gap in the existing literature concerning effective safety interventions within Thailand's construction sector but also serves as a comprehensive guide for construction companies, policymakers, and safety practitioners aiming to address safety challenges. It offers a holistic approach to enhancing workplace safety.

6.1 Recommendations and areas for further study

This study offers practical guidance for contractor companies overseeing large labor forces to enhance both safety behavior and organizational safety culture, emphasizing the importance of prioritizing behavioral and organizational safety interventions for a safer work environment in Thailand. However, its focus on medium to large companies and the Thai context limits its generalizability, highlighting the necessity for future research to involve smaller companies and a wider range of construction sectors, as well as explore how national and cultural differences influence the effectiveness of safety interventions. Expanding the scope internationally would enhance our understanding of adaptable safety strategies for the global construction industry.

6.2 Limitations and future research

While the model explains a substantial share of variance, unmeasured contextual factors (e.g., subcontracting practices, regulatory enforcement) may further influence safety outcomes. Longitudinal studies could test causality and examine whether the cascading effects persist over time. Future research should also explore digital interventions (e.g., wearable sensors) as potential moderators within this framework.

  References

[1] Dyreborg, J., Lipscomb, H.J., Olsen, O., Törner, M., Nielsen, K., Lund, J., Kines, P., Guldenmund, F., Bengtsen, E., Gensby, U. (2015). Protocol: Safety interventions for the prevention of accidents at work. Campbell Systematic Reviews, 11(1): 1-70. https://doi.org/10.1002/CL2.146

[2] Workers’ Compensation Fund. (2024). Situation of Workplace Accidents or Illnesses from 2019 to 2023. Thailand.

[3] Panuwatwanich, K., Roongsrisoothiwong, N., Petcharayuthapant, K., Dummanonda, S., Mohamed, S. (2020). Ambient intelligence to improve construction site safety: Case of high-rise building in Thailand. International Journal of Environmental Research and Public Health, 17(21): 8124. https://doi.org/10.3390/ijerph17218124

[4] Cheng, C.W., Lu, Q.O., Lin, C.C., Yen, N.T H. (2021). The cause-effect analysis of occupational accidents in Taiwan building construction industry. Journal of Labor, Occupational Safety and Health, 29(1): 36-54.

[5] Mohajeri, M., Ardeshir, A., Malekitabar, H. (2023). Diagnostic intervention program based on construction workers’ internal factors for persistent reduction of unsafe behavior. Engineering, Construction and Architectural Management, 30(2): 478-495. https://doi.org/10.1108/ECAM-05-2021-0435

[6] Yu, K., Cao, Q., Xie, C., Qu, N., Zhou, L. (2019). Analysis of intervention strategies for coal miners’ unsafe behaviors based on analytic network process and system dynamics. Safety Science, 118: 145-157. https://doi.org/10.1016/j.ssci.2019.05.002

[7] Winge, S., Albrechtsen, E., Mostue, B.A. (2019). Causal factors and connections in construction accidents. Safety Science, 112: 130-141. https://doi.org/10.1016/j.ssci.2018.10.015

[8] Bisbey, T.M., Kilcullen, M.P., Thomas, E.J., Ottosen, M.J., Tsao, K., Salas, E. (2021). Safety culture: An integration of existing models and a framework for understanding its development. Human Factors, 63(1): 88-110. https://doi.org/10.1177/0018720819868878

[9] Zaira, M.M., Hadikusumo, B.H.W. (2017). Structural equation model of integrated safety intervention practices affecting the safety behaviour of workers in the construction industry. Safety Science, 98: 124-135. https://doi.org/10.1016/j.ssci.2017.06.007

[10] Petitta, L., Martínez-Córcoles, M. (2023). A conceptual model of mindful organizing for effective safety and crisis management. The role of organizational culture. Current Psychology, 42(29): 25773-25792. https://doi.org/10.1007/s12144-022-03702-x

[11] Abari, J.B., Cortez, R.O.F., Sario, J.A. (2024). Safety culture of approved training organizations: Basis for an emergency response plan manual. SIBATIK JOURNAL: Jurnal Ilmiah Bidang Sosial, Ekonomi, Budaya, Teknologi, Dan Pendidikan, 3(7): 817-918. https://doi.org/10.54443/sibatik.v3i7.2168

[12] Nævestad, T.O., Hesjevoll, I.S., Elvik, R. (2021). How can regulatory authorities improve safety in organizations by influencing safety culture? A conceptual model of the relationships and a discussion of implications. Accident Analysis & Prevention, 159: 106228. https://doi.org/10.1016/j.aap.2021.106228

[13] Brown, B., Bermingham, S., Vermeulen, M., Jennings, B., Adamek, K., Markou, M., Bassham, J.E., Hibbert, P. (2021). Surgical safety checklist audits may be misleading! Improving the implementation and adherence of the surgical safety checklist: A quality improvement project. BMJ Open Quality, 10(4): e001593.

[14] Aksorn, T., Hadikusumo, B.H.W. (2008). Critical success factors influencing safety program performance in Thai construction projects. Safety Science, 46(4): 709-727. https://doi.org/10.1016/j.ssci.2007.06.006

[15] Heinrich, H.W., Petersen, D., Roos, N. (1980). Industrial Accident Prevension: A Safety Management Approach. McGraw-Hill, New York, USA.

[16] Asilian-Mahabadi, H., Khosravi, Y., Hassanzadeh-Rangi, N., Hajizadeh, E., Behzadan, A.H. (2020). Factors affecting unsafe behavior in construction projects: Development and validation of a new questionnaire. International Journal of Occupational Safety and Ergonomics, 26(2): 219-226. https://doi.org/10.1080/10803548.2017.1408243

[17] Wong, T.K.M., Man, S.S., Chan, A.H.S. (2020). Critical factors for the use or non-use of personal protective equipment amongst construction workers. Safety Science, 126: 104663. https://doi.org/10.1016/j.ssci.2020.104663

[18] Curcuruto, M., Conchie, S.M., Mariani, M.G., Violante, F.S. (2015). The role of prosocial and proactive safety behaviors in predicting safety performance. Safety Science, 80: 317-323. https://doi.org/10.1016/j.ssci.2015.07.032

[19] Fang, D., Wu, C., Wu, H. (2015). Impact of the supervisor on worker safety behavior in construction projects. Journal of Management in Engineering, 31(6): 04015001. https://doi.org/10.1061/(ASCE)ME.1943-5479.0000355

[20] Didla, S., Wong, K., Flin, R. (2009). Safety citizenship behaviour: A proactive approach to risk management. Journal of Risk Research, 12(3-4): 475-483. https://doi.org/10.1080/13669870903041433

[21] Mullen, J. (2004). Investigating factors that influence individual safety behavior at work. Journal of Safety Research, 35(3): 275-285. https://doi.org/10.1016/j.jsr.2004.03.011

[22] Toppazzini, M.A., Wiener, K.K.K. (2017). Making workplaces safer: The influence of organisational climate and individual differences on safety behaviour. Heliyon, 3(6): e00334. https://doi.org/10.1016/j.heliyon.2017.e00334

[23] Min, Y., Yexiang, F., Weilin, T., Jiajie, Z. (2020). Study on safety behavior planning theory and control strategies for coal chemical workers. Safety Science, 128: 104726. https://doi.org/10.1016/j.ssci.2020.104726

[24] Zohar, D. (2010). Thirty years of safety climate research: Reflections and future directions. Accident Analysis & Prevention, 42(5): 1517-1522. https://doi.org/10.1016/j.aap.2009.12.019

[25] Christian, M., Bradley-Geist, J., Wallace, C., Burke, M. (2009). Workplace safety: A meta-analysis of the roles of person and situation factors. The Journal of Applied Psychology, 94: 1103-1127. https://doi.org/10.1037/a0016172

[26] Mearns, K., Yule, S. (2009). The role of national culture in determining safety performance: Challenges for the global oil and gas industry. Safety Science, 47(6): 777-785. https://doi.org/10.1016/j.ssci.2008.01.009

[27] Guldenmund, F.W. (2000). The nature of safety culture: A review of theory and research. Safety Science, 34(1-3): 215-257. https://doi.org/10.1016/S0925-7535(00)00014-X

[28] Rau, P.L.P., Liao, P.C., Guo, Z., Zheng, J., Jing, B. (2020). Personality factors and safety attitudes predict safety behaviour and accidents in elevator workers. International Journal of Occupational Safety and Ergonomics, 26(4): 719-727. https://doi.org/10.1080/10803548.2018.1493259

[29] Zohar, D., Luria, G. (2005). A multilevel model of safety climate: Cross-level relationships between organization and group-level climates. Journal of Applied Psychology, 90(4): 616.

[30] Neal, A., Griffin, M.A. (2006). A study of the lagged relationships among safety climate, safety motivation, safety behavior, and accidents at the individual and group levels. Journal of Applied Psychology, 91(4): 946-953. https://psycnet.apa.org/doi/10.1037/0021-9010.91.4.946

[31] He, C., McCabe, B., Jia, G., Sun, J. (2020). Effects of safety climate and safety behavior on safety outcomes between supervisors and construction workers. Journal of Construction Engineering and Management, 146(1): 04019092. https://doi.org/10.1061/(ASCE)CO.1943-7862.0001735

[32] Feng, Y., Trinh, M.T. (2019). Developing resilient safety culture for construction projects. Journal of Construction Engineering and Management, 145(11): 04019069. https://doi.org/10.1061/(ASCE)CO.1943-7862.0001720

[33] Trinh, M.T., Feng, Y., Mohamed, S. (2019). Framework for measuring resilient safety culture in Vietnam’s construction environment. Journal of Construction Engineering and Management, 145(2): 04018127. https://doi.org/10.1061/(ASCE)CO.1943-7862.0001602

[34] Nielsen, K.J. (2014). Improving safety culture through the health and safety organization: A case study. Journal of Safety Research, 48: 7-17. https://doi.org/10.1016/j.jsr.2013.10.003

[35] Yu, Q.Z., Ding, L.Y., Zhou, C., Luo, H.B. (2014). Analysis of factors influencing safety management for metro construction in China. Accident Analysis & Prevention, 68: 131-138. https://doi.org/10.1016/j.aap.2013.07.016

[36] Oyewole, S.A., Haight, J.M., Freivalds, A., Cannon, D.J., Rothrock, L. (2010). Statistical evaluation and analysis of safety intervention in the determination of an effective resource allocation strategy. Journal of Loss Prevention in the Process Industries, 23(5): 585-593. https://doi.org/10.1016/j.jlp.2010.05.014

[37] Parker, D., Lawrie, M., Hudson, P. (2006). A framework for understanding the development of organisational safety culture. Safety Science, 44(6): 551-562. https://doi.org/10.1016/j.ssci.2005.10.004

[38] Teo, E.A.L., Ling, F.Y.Y. (2006). Developing a model to measure the effectiveness of safety management systems of construction sites. Building and Environment, 41(11): 1584-1592. https://doi.org/10.1016/j.buildenv.2005.06.005

[39] Hallowell, M.R., Gambatese, J.A. (2010). Qualitative research: Application of the Delphi method to CEM research. Journal of Construction Engineering and Management, 136(1): 99-107. https://doi.org/10.1061/(ASCE)CO.1943-7862.0000137

[40] Choudhry, R.M. (2012). Implementation of BBS and the impact of site-level commitment. Journal of Professional Issues in Engineering Education and Practice, 138(4): 296-304. https://doi.org/10.1061/(ASCE)EI.1943-5541.0000111

[41] Ismail, F., Ahmad, N., Janipha, N.A.I., Ismail, R. (2012). Assessing the behavioural factors’ of safety culture for the Malaysian construction companies. Procedia-Social and Behavioral Sciences, 36: 573-582. https://doi.org/10.1016/j.sbspro.2012.03.063

[42] Iyer, P.S., Haight, J.M., Del Castillo, E., Tink, B.W., Hawkins, P.W. (2004). Intervention effectiveness research: Understanding and optimizing industrial safety programs using leading indicators. Chemical Health & Safety, 11(2): 9-19. https://doi.org/10.1016/j.chs.2003.10.003

[43] Clarke, S. (2013). Safety leadership: A meta-analytic review of transformational and transactional leadership styles as antecedents of safety behaviours. Journal of Occupational and Organizational Psychology, 86(1): 22-49. https://doi.org/10.1111/j.2044-8325.2012.02064.x

[44] Makin, A.M., Winder, C. (2008). A new conceptual framework to improve the application of occupational health and safety management systems. Safety Science, 46(6): 935-948. https://doi.org/10.1016/j.ssci.2007.11.011

[45] Kline, R.B. (2023). Principles and Practice of Structural Equation Modeling. Guilford Publications, New York, NY, USA.

[46] Hair, J.F., Anderson, R.E., Tatham, R.L., Black, W.C. (2010). Multivariate Data Analysis (7th ed.). Pearson Education, Upper Saddle River, NJ, USA.

[47] Schermelleh-Engel, K., Moosbrugger, H., Müller, H. (2003). Evaluating the fit of structural equation models: Tests of significance and descriptive goodness-of-fit measures. Methods of Psychological Research Online, 8(2): 23-74.

[48] Sharma, S. (1995). Applied Multivariate Techniques. John Wiley & Sons, Inc., New York, NY, USA.

[49] Brown, T.A. (2015). Confirmatory Factor Analysis for Applied Research. Guilford Publications, New York, NY, USA.

[50] Steiger, J.H. (2007). Understanding the limitations of global fit assessment in structural equation modeling. Personality and Individual Differences, 42(5): 893-898. https://doi.org/10.1016/j.paid.2006.09.017

[51] Hu, L., Bentler, P.M. (1999). Cutoff criteria for fit indexes in covariance structure analysis: Conventional criteria versus new alternatives. Structural Equation Modeling: A Multidisciplinary Journal, 6(1): 1-55. https://doi.org/10.1080/10705519909540118

[52] Bentler, P.M. (1990). Comparative fit indexes in structural models. Psychological Bulletin, 107(2): 238.

[53] Mulaik, S.A., James, L.R., Van Alstine, J., Bennett, N., Lind, S., Stilwell, C.D. (1989). Evaluation of goodness-of-fit indices for structural equation models. Psychological Bulletin, 105(3): 430.