Determining Conservation Priorities in the Urban Citarum Watershed, West Java: An Ecosystem Services Approach

Determining Conservation Priorities in the Urban Citarum Watershed, West Java: An Ecosystem Services Approach

Irmadi Nahib Widiatmaka Widiatmaka* Suria Darma Tarigan Wiwin Ambarwulan Fadhlullah Ramadhani

Natural Resources and Environmental Management Study Program, Graduate School, IPB University, Bogor 16143, Indonesia

Research Center for Limnology and Water Resources, National Research and Innovation Agency (BRIN), Cibinong 16911, Indonesia

Department of Soil Science and Land Resources, Faculty of Agriculture, IPB University, Bogor 16680, Indonesia

Research Center for Geoinformatics, National Research and Innovation Agency of Indonesia (BRIN), Bandung 40135, Indonesia

Corresponding Author Email: 
widiatmaka@apps.ipb.ac.id
Page: 
195-208
|
DOI: 
https://doi.org/10.18280/ijsdp.200119
Received: 
13 November 2024
|
Revised: 
19 December 2024
|
Accepted: 
3 January 2025
|
Available online: 
24 January 2025
| Citation

© 2025 The authors. This article is published by IIETA and is licensed under the CC BY 4.0 license (http://creativecommons.org/licenses/by/4.0/).

OPEN ACCESS

Abstract: 

Effective conservation ecosystem services (ES) rely on mapping hot spots and cold spots; however, limited studies have assessed their efficiency and compactness, potentially impacting conservation success. Spatial prioritization is essential for robust conservation planning. This study aims to: (1) analyze Landsat-8 OLI imagery to produce a land use/land cover (LULC) map; (2) map ES, such as water yield (WY), soil conservation (SC), and carbon storage (CS); and (3) identify hot spots and cold spots to prioritize conservation areas. It employed the Integrated Valuation of Environmental Services and Tradeoffs (InVEST) software, Getis-Ord (G*) statistics, and ArcGIS. The results showed that paddy field dominated the study area, covering 216,141 ha (31.78%), followed by dry farming (30.20%), plantation forest (11.30%), and settlement (10.62%). The accuracy of the LULC maps was confirmed with a Kappa coefficient of 0.84 and an overall accuracy of 88%. ES mapping revealed WY of 77.93 × 108 m³ year-1, SC of 31.02 × 10³ tons year-1, and CS of 31.65 × 105 tons year-1. The ES analysis identified high-priority conservation areas (2.04%), medium-priority areas (5.54%), and low-priority areas (19.85%) within the Citarum Watershed. Both methods identified the same conservation and non-conservation areas, covering 620,202 ha (89.77%). The results are expected to provide a framework that will help decision-makers prioritize areas for environmental protection based on ecosystem service criteria.

Keywords: 

conservation, ecological, environmental, InVEST model, land use change, natural resources, resources management, sustainability assessment

1. Introduction

Ecosystem capabilities for water conservation serve as indicators of their effectiveness in intercepting precipitation, managing runoff, and maintaining water quality. This capacity stands as a crucial benchmark for assessing the ecological health of other regions [1]. The importance of these functions extends beyond direct water conservation; they are also essential for evaluating overall ecosystem services (ES) and ensuring sustainable long-term water resource development [2]. Among the various aspects of ES studied by researchers, water conservation functions have emerged as a particularly intriguing topic [3].

Effective regional planning of land resources can lead to changes in the spatial distribution of ES. Generally, decisions to modify land use/land cover (LULC) aim to increase agricultural output or meet the demand for wood in development activities. However, these activities often result in trade-offs, leading to a decline in other ES [2]. Understanding how changes in LULC impact ES is essential, particularly as these shifts have effects across various scales. This insight does more than merely expanding our comprehension; it enables us to mitigate risks and promote sustainable regional development [3].

Climate change and population expansion primarily drive changes in ES by reshaping LULC, with additional strain from activities like resource exploitation and deforestation. These shifts often disrupt the spatial distribution of ES hot spots as the areas richest in ecosystem benefits, thus posing a challenge for conservation and sustainability efforts [3]. Moreover, rapid development exacerbates these issues and introduces greater uncertainty around ES hot spots, consequently jeopardizing sustainable management practices [4].

In places like Mepawah, West Kalimantan, mining activities drastically reduce forest cover and convert lands into open areas, undermining groundwater retention services [5]. Similarly, Ejegu et al. [6] observed that agricultural expansion, coupled with forest and shrubland reduction, increased the area’s vulnerability to vegetation loss and reduced ecological integrity by limiting biological functions and fragmenting the landscape.

Mapping and modeling ES play a crucial role in guiding decision-making and helping stakeholders understand and manage these resources. By integrating spatial data into LULC choices, decision-makers can identify zones that offer synergy among ES, economic interests, biodiversity, and conservation goals [7, 8].

One method for assessing ES is the Integrated Valuation of Ecosystem Services and Trade-offs (InVEST) model developed by The Natural Capital Project - Stanford University. It offers several key benefits, including spatial visualization, broad applicability, and the ability to represent ecological processes and the impacts of climate and LULC changes alongside management strategies. In this study, three specific InVEST models were utilized: water yield (WY), soil conservation (SC), carbon storage (CS), and sediment retention (SR) [9].

The InVEST model is particularly well-suited for regional-scale planning and analysis, especially in scenarios where input data is limited [9]. Conversely, it renders more detailed analyses, such as those provided by the Soil & Water Assessment Tool (SWAT) model, impractical. While InVEST excels in data-scarce environments, its usage can be combined with detailed models like SWAT to generate deeper insights when applicable. This integrated approach provides a more comprehensive understanding of ecosystem dynamics and their effects on human well-being [10].

By integrating ES into decision-making processes, the InVEST model establishes a robust framework for regional planning. The capacity to deliver reliable results even with limited data makes InVEST an invaluable tool for planners and decision-makers working in data-constrained settings. This versatility underscores the model's importance in advancing sustainable management practices across diverse contexts [11].

The most valuable areas in terms of biophysical resources, economic value, and service capacity are referred to as "ES hot spots" while areas with fewer attributes are labeled as "cold spots" [12]. Focusing on hot spots allows conservation resources to be strategically allocated for optimal impact, which helps to establish scientifically informed conservation priorities whenever needed, especially amidst limited resources [13].

Understanding ES relies heavily on accurate mapping and modeling with hot spot and cold spot identification is especially critical in regions where economic expansion intersects with fragile ecosystems. As areas with concentrated biophysical value, hot spots demand higher conservation priority to safeguard their crucial services.

Identifying hot spots and cold spots is crucial to scientifically define conservation limits by prioritizing protection areas and managing limited environmental resources. Past research has widely adopted priority-setting approaches to address these needs [13, 14].

Hot spots are found using geostatistical techniques, such as Getis-Ord Gi* (also called Gi* statistics) and Moran's I. However, Gi* statistics are more effective in practice [15]. This is because it considers the value of surrounding features, which allows for the identification of hot spots and cold spots with different degrees of statistical significance. The resultant hot spots exhibit a more consistent surface, indicating landscape connectivity. Gi* statistics-based hot spot analysis has been extensively implemented across various disciplines, including epidemiology, economics, geography, traffic accidents, crime analysis, and demographics [16], and is increasingly used in biodiversity studies [17]. However, it is rarely employed to identify priority areas for ES conservation.

Citarum Watershed is one of the critical watersheds prioritized for intervention. Extensive research on ES has been conducted in this watershed. For instance, Pranoto highlighted the critical role of Citarum Watershed in providing ES, particularly as a regional water supplier and for hydropower generation [18]. Meanwhile, the study by Nahib focused mainly on individual services like WY [19] and SC [20]. While grasping the relationships between Ess area vital for sustainable watershed management.

Understanding the relationships between ESs is vital for sustainable watershed management [21]. However, no research has focused on identifying priority conservation areas using a multi-ES approach in various watersheds across Indonesia, including the Citarum Watershed. Furthermore, the application of hot spot mapping method for determining conservation areas in Indonesia remains limited. Some examples include studies on hot spot mapping and investment prioritization for biodiversity conservation in the Indo-Pacific region [22], mapping oil palm areas in Central Kalimantan [23], and prioritizing biodiversity areas in Sulawesi [24]. Furthermore, limited studies have explored on using hot spot mapping for identifying conservation areas. Therefore, this research aims to address the gap by providing a comprehensive ES-based conservation planning model for the Citarum Watershed and mapping ES hot spots to support conservation areas in tropical regions.

The purpose of this study was to (1) analyze Landsat-8 OLI imagery to produce a LULC map; (2) map ES, including WY, SC, and CS; and (3) identify hot spots and cold spots to determine priority conservation areas based on the overlap of these ES. The findings hope to improve the current understanding and management of ES, thereby supporting more informed decision-making for conservation initiatives.

2. Materials and Methods

2.1 Study area

The study was conducted in the Citarum Watershed, Indonesia (Figure 1).

Figure 1. Research location of the Citarum Watershed, West Java Province, Indonesia

It is located between latitudes 106°51′ - 107°51′E and longitudes 7°19′ - 6°24′S, which spreads throughout eight regions in West Java Province and covers a total area of 690,916 hectares. The area has a tri-monthly dry climate with 2,358 mm of annual rainfall on average. Three large dams (Saguling, Cirata, and Jatiluhur) bridge the Citarum River, which flows through the watershed and is an essential source of fresh water, agriculture, and electricity for many West Javanese [25, 26].

Three landform-based areas define the Citarum Watershed: upstream, middle, and downstream. The Bandung Basin, which is the upstream portion, is situated at an elevation of 625 and 2,600 meters above sea level. The primary components of its geological composition are tuff, lava, lapilli, and breccia. The average annual rainfall in the highland and mountainous regions of the upper region is 4,000 mm, with a minimum temperature of 15.3℃. The upper catchment contains various soil types, including latosol (35.7%), andosol (30.76%), alluvial (24.75%), red-yellow podzolic (7.72%), and regosol (0.86%) [27].

2.2 Data sources

This study used primary data from Landsat-8 OLI imagery (2020) and secondary data from previous research on WY [19], SC [20], and CS [21]. Software like Google Earth Engine (GEE), the InVEST model, and ArcGIS 10.8 were employed for data processing [9, 28]. The InVEST model was utilized as a spatial analysis tool to evaluate ES, including annual WY, SC, and CS. All data were processed using the WGS84 datum with a 30-meter spatial resolution. To date, more consideration is placed on the significant role of ES in decision-making processes for sustainable natural resource management. Therefore, regional development planning should account for ES dynamics resulting from changes in LULC [29].

Changes in LULC can lead to land degradation, hinder the provision of ES in a specific area, and affect the efforts to develop sustainable ecosystems. These changes include modifications to land use types and adjustments in intensity and spatial patterns [1].

The use of 2020 data was part of the evaluation of the West Java Province Long-Term Development Plan (PJP) from 2000 to 2020 [30]. This analysis aims to identify trends over the 20-year period and project changes for the next 20 years, including potential risks, impacts, and trends related to anticipated environmental dynamics [31].

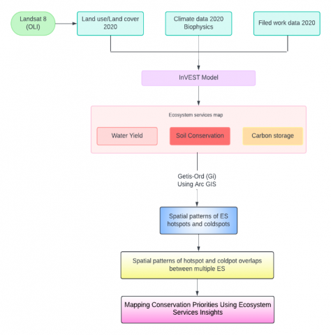
2.3 Methods

The research was executed in four phases, namely (1) analyzing Landsat-8 OLI images; (2) mapping ES (WY, SC, and CS); (3) mapping ES hot spots; and (4) identifying priority areas for conservation. The research workflow is illustrated in Figure 2.

Figure 2. Research framework

2.3.1 Deriving LULC maps

The GEE platform was utilized to generate cloud-free satellite images. The Landsat-8 OLI datasets included atmospherically corrected surface reflectance that was processed using the Landsat Ecosystem Disturbance Adaptive Processing System (LEDAPS) algorithm [28]. Supervised classification with a Random Forest (RF) algorithm on the GEE platform was used to categorize Landsat pixels into LULC 11 classes.

2.3.2 Mapping various ES

The InVEST tool was employed to measure and visualize ES [9]. The circumstances of the region and the accessibility of geographic and spatial data led to the selection of three particular ES: WY, SC, and CS.

WY. Based on the idea of water balance, this module determines each pixel's yearly WY ($W Y_x$) in landscape x by dividing the average annual precipitation by the actual annual evapotranspiration [9] using Eq. (1).

$W Y_x=\left(1-A E T_x / P_x\right) \times P_x$                  (1)

where, $P_x$ is the yearly precipitation on pixel x and $A E T_x $ is the yearly actual evapotranspiration for pixel x. The InVEST user manual contains a detailed computation procedure [9]. The data required for the WY module contains the volumetric plant accessible water content, root limiting layer depth, average annual potential evapotranspiration, plant evapotranspiration coefficient, and LULC map.

CS. The "pool" sizes of four CS—soil organic matter, dead organic matter, belowground biomass, and aboveground biomass—have a major impact on how much carbon is stored in ecosystems. Quantification of CS was done using the carbon module of the InVEST model. The CS in these pools is combined based on the LULC maps in this model. To quantify CS, this study derived data from previous research [32, 33]. Thus, the total CSx for each pixel on the LULC type x was calculated using Eq. (2).

$C S_x=C_{x a}+C_{x b}+C_{x s}+C_{x d}$                 (2)

where, the carbon concentrations in soil (Mg C ha-1), dead matter (Mg C ha-1), aboveground biomass (Mg C ha-1), and belowground biomass (Mg C ha-1) were represented by Cxa, Cxb, Cxs, and Cxd, respectively, for each pixel with LULC type x.

SC. This study evaluated SC using the "sediment delivery ratio" module within the InVEST model. It calculates SC by measuring the difference between potential and actual soil loss before applying the Revised Universal Soil Loss Equation (RUSLE) to estimate soil loss per pixel [9]. The SC for a given pixel x was calculated using Eqs. (3) to (5).

$S C_x=R K L S_x-U S L E_x$                  (3)

$R K L S_x=R_x \cdot K_x \cdot L S_x$                 (4)

$U S L E_x=R_x \cdot K_x \cdot L S_x \cdot C_x \cdot P_x$                   (5)

where, $U S L E_x$ is the actual soil loss for pixel x (ton·ha-1·year-1), $R_x$ is the rainfall erosion factor for pixel x (MJ·mm·ha-1·h-1·year-1), $K_x$ is the soil erosion factor for pixel x (ton·ha·h·ha-1·MJ-1·mm-1), and $S C_x$ is the SC (ton·ha-1·year-1).

$L S_x$ is the slope length and gradient factor (dimensionless) while $C_x$ and $P_x$ represent the vegetation cover and support practice factors (dimensionless, ranging from 0 to 1), respectively. Both Rx and Kx can be estimated by methods defined in the literature [34]. This study assigned C and P values according to existing literature [9, 33, 35].

2.3.3 Mapping ES hot spots

The Getis-Ord statistics (Gi*) were used in this study to determine the hot spots and cold spots for ES. This technique is available in ArcGIS 10.6 and assesses every raster pixel through its surrounding pixels [36, 37]. Such analysis produces a new feature class with matching p-values, z-scores, and confidence levels. Low p-values and high z-scores indicate statistically significant hot spots, whereas low p-values and high negative z-scores suggest statistically significant cold spots.

A spatial analytical method called hot spot analysis explores the features and patterns of high and low ES values. It evaluates statistical significance through the standardization of z-values. Eqs. (6) to (8) were applied for calculating county unit I's (Gi).

$G_i=\frac{\sum_{j=1}^n w_{i j} x_j}{\sum_{j=1}^n x_j}$               (6)

$\left(G_i^*\right)=\frac{\sum_{j=1}^n w_{i j} x_{j-} \bar{x} \sum_{j=1}^n w_{i j}}{S \sqrt{\frac{\left[n \sum_{j=1}^n w_{i j}^2-\left(\sum_{j=1}^n w_{i j}\right)\right]}{n-1}}}$              (7)

$S=\sqrt{\frac{\sum_{j=1}^n x_j^2}{n-1}}-(\bar{x})^2$                (8)

where, Gi* is the county unit I's spatial agglomeration index, Wij is the weight matrix between county units I and J, xi  and xj are the attribute values for the i-th and j-th county units, n is the total number of counties in the research area, x is the average attribute value across all counties, and S is the standard deviation of attribute values across all counties.

2.3.4 Identify priority areas for conservation

The study area was divided into a total of 7,239 planning units, each measuring 1.000 m × 1.000 m. Following the Indonesian National Standard SNI 7645-1:2014 on the classification of medium land cover and [38], medium scale is defined as the classification of land cover at scales of 1:250,000, 1:50,000, and/or 1:25,000. This study falls within the scale of 1:100,000, thus complying with SNI 7645-1:2014.

Based on planning unit (PU), the average ES values were divided into a 1,000 m × 1,000 m grid using ArcGIS, thus creating the planning units. Zonal statistics were calculated for the map of the three ES within the planning units, allowing each grid to obtain values for the three services. To ensure consistent representation, the planning unit values were standardized using Eq. (9).

$S_i=\frac{E_i-\min \left(E_i\right)}{\max \left(E_i\right)-\min \left(E_i\right)}$                   (9)

where, Ei is the i-th ES value, $\max \left(E_i\right)$ and $\min \left(E_i\right)$ are the i-th ES maximum and minimum values, and $S_i$ is the standardized value.

The hot spot and cold spot maps were reclassified using the Getis analysis. All hot spots and cold spots with a 90% confidence level were deemed insignificant and only those with 95% and 99% confidence levels were highlighted [39]. A composite map was generated by overlaying individual ES hot spot map. On each ES map, pixels designated as hot spots and cold spots were given a value of 1 and -1, respectively. Meanwhile, a value of 0 was assigned to every other pixel. After the three layers were integrated, a map representing the number of overlapping hot spots and cold spots was created, with pixel values ranging from -3 to 3 [40].

On the aggregate hot spot map, grids with higher values indicate higher priority for multiple ES protections to determine priority areas. The number of ES hot spots was used to designate priority regions for conservation [41]. In this study, all ESs were assumed to provide equal benefits, so each ES was given similar weight.

In this study, conservation area planning was conducted on a regional scale using the Getis analysis, which provides valuable insights for initial conservation area assessments. Employing Systematic Conservation Planning (SCP) methodologies like Marxan is essential for more detailed and effective regional-scale conservation planning when financial resources are limited.

The Getis analysis method is well-regarded for effectively detecting spatial clusters and hot spots, making it useful for informing conservation planning. It has been applied in several studies to evaluate spatial patterns and support conservation-related decision-making [42].

SCP frameworks utilize algorithms to evaluate multiple spatial solutions for selecting conservation areas, ensuring that critical biodiversity components are represented [43]. New frameworks, such as those developed for municipal ecological conservation in China, incorporate multiple indicators and decision-making scenarios, thus balancing conservation benefits with economic feasibility. The InVEST model, alongside Marxan, exemplifies the integration of ecological and socioeconomic factors in prioritization efforts [44].

By integrating cost considerations, SCP approaches help planners allocate resources efficiently, ensuring that conservation investments target the most effective areas for protecting biodiversity [45]. It identifies regions with high positive z-scores (greater than 0) as hot spots, thus representing significant ecological importance or vulnerability. In contrast, regions with low negative z-scores (less than 0) are cold spots, reflecting low ecological activity or concern. To assess the impact of specific variables, they are excluded one at a time from the analysis before recalculating the Gi* statistics. Comparing these results will provide valuable information on the variables that significantly influence the hot spot and cold spot distributions. This process helps pinpoint the key factors affecting the conservation objectives [46].

3. Results

3.1 LULC characteristics

The 2020 LULC map in the Citarum Watershed obtained from Landsat-8 using GEE is presented in Table 1, and Figure 3. The analysis a Kappa coefficient of 84% and an overall accuracy of 88%. The study area is dominated by the following LULC types: dry farming covering 205,412 ha (23.20%), plantation forest covering 76,854 ha (11.30%), and settlement areas covering 72,264 ha (10.62%).

Table 1. LULC classes in the Citarum Watershed in 2020

LULC Type

Upstream

Middle

Downstream

Watershed

Watershed

 

(ha)

(ha)

(ha)

(ha)

(%)

Virgin Forest

12,674.80

6,346.82

5,696.67

24,718.29

3.63

Plantation Forest

32,988.61

35,295.33

8,570.35

76,854.29

11.30

Shrub

1,704.70

2,551.61

1,442.52

5,698.83

0.84

Estate Crop Plantation

4,615.59

26,955.49

4,602.75

36,173.82

5.32

Settlement Area

41,636.21

15,720.30

14,908.22

72,264.73

10.63

Bare Land

1,246.88

5,044.33

958.43

7,249.64

1.07

Lake

2,252.15

11,551.60

1,452.80

15,256.55

2.24

Dry Farming

80,102.58

70,657.70

54,651.95

205,412.23

30.20

Paddy Field

65,588.83

76,376.09

74,176.98

216,141.91

31.78

Fishpond

0.00

0.00

20,129.37

20,129.37

2.96

Airport

190.77

0.00

0.00

190.77

0.03

Figure 3. LULC map Citarum Watershed

3.2 Variation of ES

Figure 4 and Table 2 show the ES data, which were calculated using Eqs. (1) to (5). Table 2 presents the total amount of ES in different sub-watersheds within the Citarum Watershed for the year 2020.

Figure 4. Spatial distribution of ES in 2020 (a) Mean WY, (b) Mean SC, (c) Mean CS

Table 2. Total amount of ES in the Citarum Watershed in 2020

Name of Sub Watershed

 

WY

SC

CS

Area

(ha)

Mean

(103 m3 ha-1)

Total

(108 m3)

Mean

(103 tons ha-1)

Total

(108 tons)

Mean

(103 tons ha-1)

Total

(106 tons)

Upstream CW

245,413

9.01

21.74

4.89

11.89

51.79

12.60

Middle CW

251,373

14.25

35.36

6.11

15.29

49.47

12.40

Downstream CW

194,130

11.36

20.83

2.10

3.84

35.69

6.65

Citarum

690,916

11.54

77.93

4.49

31.02

45.81

31.65

The value of ES in the Citarum Watershed indicates considerable variation among the three ES. The total WY amounts to 77.93 × 108 m³, SC amounts to 31.02 × 108 tons, and SC storage is 31.65 × 105 tons.

Table 3. Summary of data (1,000 m × 1,000 m) for every ES in the research area for the planning unit

ES

Min

Max

Mean

SD

WY

0.00

2,457.56

1,011.68

536.53

SC

0.00

5,938.68

403.51

532.95

CS

0.00

42.07

4.25

5.84

TES

0.00

1.74

0.48

0.27

*SD = standard deviation

The distribution of these ES varies: WY and SC peak in the middle region, while CS is the highest upstream. This is due to the dominance of vegetative land cover in the upstream area, which increases CS. The ES values are presented based on planning unit (Table 3).

The four ES in the Citarum Watershed showed large variations. WY ranged from 0 to 24.57 m³ ha⁻¹, SC from 0 to 59.38 tons ha⁻¹ year⁻¹, CS from 0 to 0.42 tons ha⁻¹ year⁻¹, and total ecosystem services (TES) from 0 to 0.0174.

3.3 Distribution of spatial patterns for ES hot spots and cold spots

The Getis analysis results indicated a notable distribution of hot spots and cold spots for the three ES (Figure 5 and Table 4).

Based on Table 4, areas classified as "Not Significant" dominated more than 67% of the study area, with a statistical significance and confidence level above 95% across all three ES. Hot spots covered 137,077 ha (19.77%) for WY, 86,433 ha (12.51%) for SC, and 41,454 ha (6.00%) for CS. Meanwhile, TES indicated that hot spots covered 119,666 ha (15.32%). In contrast, cold spots covered 92,306 ha (13.36%) for WY with a confidence level above 95% while no cold spots were reported for SC and CS. Additionally, TES-based hot spots covered 100,735 ha (14.58%).

Figure 5. Hot spots and cold spots for (a) WY, (b) TES, (c) CS, and (d) SC (significant at 95% and 99%)

Table 4. Three ES hot spots and cold spots in the Citarum Watershed

Getis

WY

SC

Mean

(m3ha-1)

Area

Mean

(m3ha-1)

Area

(ha)

(%)

(ha)

(%)

Hot spots *

1,945.81

104.12

15.07

1,664.50

60.94

8.82

Hot spots

1,554.88

32.96

4.77

982.30

25.49

3.69

Not significant

946.62

461.53

66.80

263.10

604.48

87.49

Cold spots

472.70

47.81

6.92

0.00

0.00

0.00

Cold spots*

161.70

44.49

6.44

0.00

0.00

0.00

Total

 

690.92

100.0

2,909.90

690.92

100.00

 

CS

TES

Mean (ton ha-1)

Area

 

Area

(ha)

(%)

(ha)

(%)

Hot spots *

22.86

36.62

5.30

0.98

80.56

11.66

Hot spots

8.33

4.84

0.70

0.75

39.11

5.66

Not significant

3.11

649.46

94.00

0.46

470.51

68.10

Cold spots

0/00

0.00

0.00

0.22

63.29

9.16

Cold spots*

0/00

0.00

0.00

0.06

37.45

5.42

Total

 

690.92

100.00

 

690.92

100.00

3.3.1 ES hot spots and cold spots based on LULC

The LULC results were overlaid with hot spots and cold spots. Table 5 summarizes the hot spot and cold spot analysis results for various LULC types, focusing on four key ES: WY, SC, CS, and TES. It can be observed that most WY points are concentrated in dry farming and paddy fields areas, spanning across 54,556 ha (39.90%) and 4,534 ha (30.30%), respectively. These zones were identified as key contributors to WY.

For SC, 32,931 ha (38%) of hot spots are located in plantation forests, 23,337 ha (27.50%) in virgin forests, and 14,607 ha (16.90%) in dry farming areas. Furthermore, virgin forests offer the widest range of ecosystem benefits, covering 22,976 ha (19.2%). Concerning CS, 24,790 ha of virgin forests (59.80%) and 7,130 ha of lakes (17.2%) exhibit the highest values, making them vital for CS.

The distribution of cold spots indicates that these areas reflect lower contributions to ES. In terms of WY, paddy fields covered 36,737 ha (39.90%) and fishponds covered 20,215 ha (21.9%), indicating reduced capacity in these regions compared to other services.

Table 5. Spatial distribution of hot spots and cold spots based on LULC in the Citarum Watershed

LULC Type

WY

SC

CS

TES

 

(ha)

(%)

(ha)

(%)

(ha)

(%)

(ha)

(%)

Hot spots

 

 

 

 

 

 

 

 

Virgin Forest

10,692.06

7.80

23,337.07

27.00

24,790.07

59.80

22,976.00

19.20

Plantation Forest

12,748.23

9.30

32,931.20

38.10

704.73

1.70

19,266.33

16.10

Shrub

1,644.93

1.20

518.60

0.60

663.28

1.60

1,555.67

1.30

Estate Crop Plantation

5,620.19

4.10

4,062.38

4.70

1492.38

3.60

4,667.00

3.90

Settlement Area

6,716.81

4.90

172.87

0.20

331.64

0.80

2,991.67

2.50

Bare land

548.31

0.40

691.47

0.80

290.18

0.70

359.00

0.30

Lake

137.08

0.10

172.87

0.20

7,130.25

17.20

837.67

0.70

Dry Farming

54,556.94

39.80

14,607.28

16.90

6,052.42

14.60

44,635.66

37.30

Paddy field

41,534.55

30.30

9,939.86

11.50

0.00

0.00

22,377.66

18.70

Fishpond

2,878.63

2.10

-

 

0.00

 

0.00

 

Total

137,077.73

100.00

86,433.59

100.00

41,454.96

100.00

119,666.65

100.00

Cold spots

 

 

 

 

 

 

 

 

Virgin Forest

1,107.68

1.20

0.00

0.00

0.00

0.00

100.74

0.10

Plantation Forest

3,876.87

4.20

0.00

0.00

0.00

0.00

1,208.83

1.20

Shrub

92.31

0.10

0.00

0.00

0.00

0.00

100.74

0.10

Estate Crop Plantation

1,015.37

1.10

0.00

0.00

0.00

0.00

604.41

0.60

Settlement Area

4,892.24

5.30

0.00

0.00

0.00

0.00

9,066.20

9.00

Bare land

3,507.64

3.80

0.00

0.00

0.00

0.00

3,223.54

3.20

Lake

5,723.00

6.20

0.00

0.00

0.00

0.00

5,641.19

5.60

Dry Farming

15,138.25

16.40

0.00

0.00

0.00

0.00

8,361.05

8.30

Paddy field

36,737.94

39.80

0.00

0.00

0.00

0.00

52,583.96

52.20

Fishpond

20,215.10

21.90

0.00

0.00

0.00

0.00

19,844.90

19.70

Total

92,306.38

100.00

0.00

0.00

0.00

0.00

100,735.55

100.00

For SC, no significant values were reported across the LULC types, suggesting weak control in cold spot areas. Similarly, no cold spot values were reported for CS. Finally, in TES, paddy fields and fishponds amounted to 52,583 ha (52.20%) and 19,844 ha (19.70%), respectively, indicating limited diversity in providing multiple ES.

Based on LULC types, virgin forests and plantation forests are critical for CS and SC. Dry farming areas and paddy fields are hot spots for WY but are less effective in supporting other ES. Both fishponds and lakes exhibit significant cold spot characteristics for WY and overall ES, which may indicate limited ecosystem functionality beyond water regulation.

3.3.2 Aggregation of spatial patterns for hot spots and cold spots

Overlapping pixels identified as hot spots for the three ES indicate areas with higher conservation priority. For instance, priority 3 represents areas with the highest conservation priority, priority 2 indicates medium priority, and priority 1 denotes low priority for conservation.

Figure 6 and Table 6 display the outcomes of the three ES overlays. These 68,558 ha regions are highly prioritized for conservation. The next degree of conservation priority is given to areas where two ES overlap. Only 16.6% of hot spots and 1.5% of cold spots had all three ES co-occurring, indicating very little hot spot and cold spot overlap.

Figure 6. Conservation priority area based on: (a) Overlay three ESs, (b) TES

Table 6. Comparison of conservation area extent in the Citarum Watershed, 2020

Conservation and Non-Conservation

Area

 

 

Overlay Three ES

TES

(ha)

(%)

 

 

Conservation

Conservation

96,003.00

13.90

 

 

Non-Conservation

Non-Conservation

524,199.00

75.87

 

 

Sub-Total similarity

620,202.00

89.77

 

 

Conservation

Non-Conservation

51,819.00

7.50

 

 

Non-Conservation

Conservation

18,895.00

2.73

 

 

Sub-Total difference

70,714.00

10.23

 

 

Total

690,916.00

100.00

 

 

Priority Conservation Status

 

 

 

 

Overlay Three ES

TES

(ha)

(%)

(ha)

(%)

Conservation

Conservation

 

 

 

 

High

High

14,123.70

2.04

79,455.34

11.50

Medium

Medium

38,267.59

5.54

35,927.63

5.20

Low

Low

137,133.47

19.85

 

-

Not significant

Not significant

501,391.25

72.57

575,533.04

83.30

Total

Total

690,916.00

100.00

690,916.00

100.00

Areas where hot spots from all three ES overlap are given the highest conservation priority. The ranking system assigns 3 for high priority, 2 for medium priority, and 1 for low priority. The majority of area in the Citarum Watershed is classified as "Not Significant" in both approaches. In the Overlay Three ES approach, the "Not Significant" area covers 501,391.25 ha (72.57%) of the total area, while in the TES approach, this area reaches 576,223.94 ha (83.4%). The TES approach excludes more areas from the conservation classification compared to the Overlay Three ES approach. In the latter, areas with low conservation priority cover 137,133.47 ha (19.85%), whereas no areas are classified as low priority in the former.

For the medium priority class, both approaches show similar coverage of around 5%. Specifically, Overlay Three ES covers 38,267.59 ha (5.54%), while TES covers 35,927.63 ha (5.20%). According to the Overlay Three ES approach, the area with high conservation priority is 14,123.70 ha (2.04%), whereas TES identifies a high-priority area of 79,455.34 ha (11.5%). Overall, the TES approach identifies a smaller total conservation area (16.7%) compared to the Overlay Three ES approach. According to Figure 6, the hot spots overlap for WY, SC, and CS is 14.123,70 (2.04%) of all pixels. The regions where two of these services overlap cover 38.2679 ha (5.54%) of the total pixels. On the other hand, areas with low conservation priority are only found in one ecosystem at 38.267 ha (19.85%).

The overlay of two conservation area maps using the Three ES and TES approaches in the Citarum Watershed demonstrated similar and different results over an area of 620,202 ha (89.77%) and 70,714 ha (10.23%), respectively. The majority of the area (75.87%) is considered insignificant for conservation by both approaches. However, there are areas identified as conservation by only one approach, with approximately 13.90% of the region consistently regarded as conservation by both methods.

In terms of conservation status, there are four combinations of conservation categories: (1) Non-Conservation—Non-Conservation: The majority of the Citarum Watershed area is categorized as non-conservation by both approaches with an area of 524,199 ha (75.87%); (2) Conservation—Conservation: 96,003 ha (13.90%) is consistently designated as conservation areas by both approaches; (3) Non-Conservation (Three ES Overlay)—Conservation (TES): There is a difference of 2.73% in the area categorized as non-conservation by the Three ES Overlay but considered conservation by TES; and (4) Conservation (Three ES Overlay)—Non-Conservation (TES): An area of 51,819 ha (7.50%) is classified as conservation by the Three ES Overlay but as non-conservation by TES. 

4. Discussion

As economic activities and human populations grow, effective LULC management through the ES approach becomes vital for balancing conservation and economic interests [2]. Changes in LULC significantly impact ES, including energy exchange, soil erosion, and water cycles, leading to both direct and indirect effects on ecosystem functionality [47, 48]. Forests and grazing lands typically provide a higher supply of ES, while agricultural and developed areas often exhibit deficiencies [49].

Such models are especially valuable in conflict-prone regions, where economic pressures threaten the delicate balance of natural systems. Shifts in LULC, especially conversion of vegetated to developed or agricultural land, disrupt regional ecological functions by reducing biodiversity, carbon storage, and groundwater supply while increasing soil erosion and habitat fragmentation [50].

LULC management serves as the foundation for the sustainable utilization of ES. Without it, the delicate balance of our environment will become increasingly vulnerable [51]. Spatial analysis is evolving beyond a mere tool; in this context, it is essential for effective decision-making. By allowing for sophisticated, strategic choices informed by the present and mindful of the future, spatial analysis empowers us to unravel the complex web of ecological relationships [52].

In the study area, hot spots are primarily distributed in forest and grassland areas, whereas agricultural and built-up areas are dominated by cold spots (see Table 5). The loss of forest—as seen in cases like the Marghazar Valley where forest cover decreased by 33% while urban areas expanded by 38.4%—clearly demonstrates the pressures of urbanization on natural resources [53].

Although the ES framework offers a path to balance economic and conservation priorities, it is still a challenge to align immediate economic benefits with long-term ecological health. This balance is essential to identify areas at risk from LULC changes for water regulation, biodiversity, and other services [49]. Understanding ES distribution is fundamental for effective LULC management due to its significant implications for human well-being and ecosystem functionality [47, 48].

In conservation planning, areas with greater spatial overlap are more likely to succeed due to the strong spatial connectivity of ES hot spots [40]. Ecosystems that feature interconnected ES areas tend to maintain higher resilience and support stronger service networks [54]. Integrating spatial dynamics improves conservation efforts by targeting key services, such as WY and SC [55]. Although LULC changes typically reduce ES, strategic land-use approaches can enhance resilience and maintain service provision by reinforcing ecosystem adaptability.

In areas with natural vegetation and relatively limited economic activities, hot spots were encountered more frequently (with frequencies of 3 and 2 times) compared to areas with high activity, such as residential zones and shrublands, where hot spots were found only once or were even dominated by cold spots [56].

The interaction between natural vegetation, economic activities, and climate factors plays a crucial role in shaping the distribution of ecological hot spots and cold spots across different landscapes. Areas dominated by natural vegetation with minimal economic activity showed more frequent hot spot occurrences, recorded at three and two instances, respectively. Conversely, regions with intensive activities, such as residential areas and shrublands, exhibited fewer hot spots, often appearing only once or being dominated by cold spots.

This pattern underscores how land use and economic activity influence the spatial distribution of ecological values. Research suggests that urban green spaces, such as Central Park in Helsinki, function as intricate social-ecological systems. These spaces offer a range of ES that can be spatially mapped to identify hot spots and cold spots related to landscape values and visitor activity. Previous findings revealed a low overlap between landscape value hot spots and visitor use, indicating that ecological quality does not always coincide with patterns of human activity [57].

The variability between ES hot spots and cold spots depends largely on the selected ES type. Notably, regions of high ES provision may lack conservation focus, especially if they face intense human activity that degrades their support for regulating services. Conservation funding limitations necessitate prioritization of hot spots with low edge-to-area ratios, enabling focused resource application [12].

Urbanization, agriculture, and agricultural development processes gradually move away from critical ES locations, gradually reducing their ability to provide essential habitats and retain water. According to previous study [58], ecological harmony is disrupted when these critical parts are damaged. Past study reported that prioritizing hot spots with minimal edges increases ecosystem connectivity [59].

Human actions have a significant effect on ES and often diminish their ecological value as ecosystems shift from multifunctional to single-service dominance, which makes conservation efforts more difficult [60]. To address this, multi ES planning aligns conservation strategies with available resources while enhancing ecosystem resilience [61].

The Getis-Ord method is one of the powerful tools that identify high and low ES clusters to explain the spatial patterns of ES distribution [62]. In the Sichuan Basin, spatial modeling has provided important insights by mapping carbon sequestration and soil conservation patterns, conversely revealing how local drivers influence ES distribution and availability [63]. Moreover, monitoring temporal shifts in ES is no longer a luxury; it is a necessity. Tracking these changes can provide a holistic approach to resource management, which is critical for securing water and food resources in a changing world [64].

Hot spots are vital for ES like soil conservation, which can be spatially mapped to identify areas of high service provision. For instance, in Shaanxi Province, hot spots provided 59.7% of total soil conservation services despite occupying only 29.6% of the area. Getis-Ord Gi* statistics can assist ES conservation efforts by identifying multi-functional priority areas for conserving multiple ES and biodiversity [65].

Hot spots are not only abundant in biodiversity but also offer vital ES like carbon sequestration, water purification, and soil fertility. While the spatial overlap between regions rich in biodiversity and those delivering essential ES is typically minimal, focused conservation initiatives can safeguard both [66]. Meanwhile, hot spots are where high biodiversity, ES, and threat overlap cover 0.1 to 7.1% of the area and targeting them will support reactive conservation strategies [67].

Ecologically rich areas, where biodiversity and resilience converge in a delicate balance, are often labeled as overlapping hot spots. These areas are vibrant with life and serve as the important, irreplaceable pillars for the health of ES rests. It demands more resources, strategic management, and attention. Therefore, strengthening the networks that bind ecosystems together is crucial. Prioritizing these areas can boost their resilience to the ever-looming threat of climate change and fortifies the stability of our environment as a whole [68].

The Getis analysis results identified hot spots and cold spots with confidence levels of 90%, 95%, and 99%. In hot spot and cold spot analysis, results with 90% confidence are considered insignificant. Furthermore, the overlay of three ESs revealed that the distribution of hot spots, with frequencies of 3, 2, and 1, corresponds to high, medium, and low conservation priorities, respectively. Higher frequency indicates a greater priority for designating the area as a conservation zone. This is because such areas typically maintain good ES conditions, which implies lower conservation cost allocation [69]. The Getis-Ord Gi* statistics are a crucial tool in this analysis as it evaluates spatial clustering by comparing local sums of feature values to their neighbors, ultimately determining statistical significance through z-scores and p-values [70].

Hot spots deliver vital ES like water filtration, climate regulation, and carbon storage, which are essential for human well-being and survival. Incorporating advanced techniques, such as species distribution modeling and remote sensing, can further improve the identification and management of these critical regions [71]. Preserving these areas ensures the ongoing provision of these services, benefiting both ecosystems and human communities. Directing conservation efforts toward identified hot spots enables the protection of numerous species within a concentrated area, making resource use more efficient [72].

While hot spots are key focal points, it is important to acknowledge that biodiversity also exists beyond these areas. Effective conservation strategies should address not just hot spots but also the broader ecological networks to achieve comprehensive biodiversity protection. Therefore, prioritizing hot spots can help sustain global biodiversity and support local communities reliant on these ecosystems [73].

To avoid oversimplified conclusions that could undermine conservation outcomes, ES mapping requires careful, nuanced interpretation. By prioritizing on overlapping ES hot spots, resource-limited conservation efforts can achieve maximum efficiency across well-connected landscapes [74]. Modeling fidelity, which involves measuring discrepancies between actual spatial ES patterns and model outputs, underscores the importance of environment-specific adjustments. Furthermore, adaptation and adjustment are essential to address the complexities inherent in diverse ecological and urban contexts [75]. Discrepancies in models highlight the importance of environment-specific adjustments to accommodate complex ecological and urban contexts [76].

Identifying cumulative impacts on ES through mapping is essential for pinpointing high-impact areas and informing conservation priorities. This technique reveals regions that are critical for sustaining ES flows and should be incorporated into management strategies [77].

An ES hot spot can denote areas with high levels of a single service or regions providing multiple services. Variations in spatial configurations between hot spot identification methods can introduce uncertainties in decision-making. These differences can also impact the analysis of spatial overlaps between multiple service hot spots and between ES and biodiversity [12].

Conservation strategies highlight the need to prioritize biodiversity hot spots to achieve the best outcomes, especially under resource constraints. This targeted approach ensures that vital ecosystems receive the necessary protection [78].

The policy for implementing conservation area planning prioritizes areas: conservation area planning prioritizes high-value areas with significant ES to minimize costs and maximize ecological benefits. Integrating biodiversity and ES goals enhances efficiency and effectiveness as targeting both can provide substantial benefits without significantly increasing biodiversity losses. This approach emphasizes the importance of focusing on high-priority areas to achieve optimal ecological and economic outcomes [79].

5. Limitations

A key drawback of the InVEST model is its inability to deliver a detailed analysis of surface water yield. This limitation affects the model's precision in evaluating specific hydrological processes and their relevance to water resource management. Additionally, InVEST incorporates several assumptions about ecological processes and inter-variable relationships, which may not always be accurate, resulting in potential errors in the model's outputs. While the InVEST model is a useful tool for assessing ES, its constraints related to data granularity, reliance on assumptions, and dependence on data quality should be carefully evaluated when used for regional-scale planning and modeling [9].

The InVEST model is suitable for this study because it addresses only ES supply without considering spatial patterns and demand levels. To determine clear conservation priorities, further research using systematic conservation planning methods with attention to costs and limitations, is necessary.

6. Conclusion

This study introduces a novel approach by integrating advanced spatial techniques to assess and prioritize ES conservation at a finer spatial resolution. Unlike previous studies that mainly focus on individual ES or broad-scale analyses, this research examines the compactness and efficiency of overlapping ES hot spots and cold spots, specifically for water yield, soil retention, and CS. It provides a comprehensive framework to identify spatial co-occurrence and variations in ES provision through a combination of the InVEST model, Getis-Ord (G*) statistics, and ArcGIS overlay technique.

The results showed that: (1) The study area is dominated by the following LULC types: paddy field covering 216,141 ha (31.78%), dry farming covering 205,412 ha (30.20%), plantation forest covering 76,854 ha (11.30%), and settlement areas covering 72,264 ha (10.62%). The image analysis achieved a kappa coefficient of 0.84 and an overall accuracy of 88%. (2) The total water yield amounts to 77.93 × 108 m³ year-1, SC amounts to 31.02 × 10³ tons year-1, and CS amounts to 31.65 × 105 tons year-1. (3) WY, SC, and CS are statistically significant with confidence levels exceeding 95%, covering 137,078 ha (19.84%), 86,433.59 ha (12.51%), and 41,455 ha (6.00%) of the study area, respectively. Based on the ES levels, conservation priority areas were classified as high, medium, and low priority, encompassing 14,124 ha (2.04%), 38,268 ha (5.54%), and 137,133.47 ha (19.85%) of the study area, respectively. Based on the overlay of two conservation area maps using the Three ES and the TES approaches in the Citarum Watershed, both methods showed similarity in results over an area of 620,202 hectares (89.77%) and a difference in results covering 70,714 hectares (10.23%). This study provides a framework for setting conservation priorities using environmental criteria, aiming to guide decision-makers in identifying areas that require protection.

Acknowledgments

The authors wish to express their sincere gratitude to: (1) the Directorate of Talent Management, National Research and Innovation Agency for providing the opportunity to pursue a doctoral program under the degree-by-research scheme, and (2) the lecturers and staff of the Natural Resources and Environmental Management Science (NREMS) program, Graduate School, IPB University, for their support in conducting the doctoral dissertation research titled 'Spatial Model of Sustainable Watershed Planning Based on Ecosystem Services: Case Study of the Citarum River Basin, West Java Province.

  References

[1] Fu, B., Zhang, L., Xu, Z., Zhao, Y., Wei, Y., Skinner, D. (2015). Ecosystem services in changing land use. Journal of Soils and Sediments, 15(4): 833-843. https://doi.org/10.1007/s11368-015-1082-x

[2] Millennium Ecosystem Assessment [MEA]. (2005). Ecosystems and Human Well-Being: Wetlands and Water Synthesis.

[3] Sun, L., Yu, H., Sun, M., Wang, Y. (2023). Coupled impacts of climate and land use changes on regional ecosystem services. Journal of Environmental Management, 326: 116753. https://doi.org/10.1016/j.jenvman.2022.116753

[4] Dong, X., Ren, J., Zhang, P., Jin, Y., Liu, R., Wang, X.C., Lee, C.T., Klemeš, J.J. (2021). Entwining ecosystem services, land use change and human well-being by nitrogen flows. Journal of Cleaner Production, 308: 127442. https://doi.org/10.1016/j.jclepro.2021.127442

[5] Rangga, B., Akbar, A.A., Herawati, H. (2022). The impact of soil and rock mining on freshwater provisioning services in Peniraman Village, Mempawah Regency, West Kalimantan. Journal of Degraded and Mining Lands Management, 10(1): 3905. https://doi.org/10.15243/jdmlm.2022.101.3905

[6] Ejegu, M.A., Reta, K.G., Yegizaw, E.S., Biru, B.Z., Mekonnen, D.M., Wassie, G.K., Tegegne, M. A., Dirar, T.M., Dubale, Y.G. (2022). Land management, dynamics and vegetation vulnerability analysis in the Guna-Tana watershed as a predictor of land degradation, using remote sensing data. Journal of Degraded and Mining Lands Management, 9(4): 3703. https://doi.org/10.15243/jdmlm.2022.094.3703

[7] Garcia, D.J., Lovett, B.M., You, F. (2019). Considering agricultural wastes and ecosystem services in Food-Energy-Water-Waste Nexus system design. Journal of Cleaner Production, 228: 941-955. https://doi.org/10.1016/j.jclepro.2019.04.314

[8] Kohestani, N., Rastgar, S., Heydari, G., Jouibary, S.S., Amirnejad, H. (2024). Spatiotemporal modeling of the value of carbon sequestration under changing land use/land cover using InVEST model: A case study of Nour-rud Watershed, Northern Iran. Environment, Development and Sustainability, 26(6): 14477-14505. https://doi.org/10.1007/s10668-023-03203-2

[9] Sharp, R., Douglass, J., Wolny, S., Arkema, K., Bernhardt, J., Bierbower, W., Chaumont, N., Denu, D., Fisher, D., Glowinski, K. (2020). InVEST 3.8. 7. User’s Guide. The Natural Capital Project, Standford University, University of Minnesota, The Natural Capital Project.

[10] He, J., Yu, Y., Sun, L., Li, C., Zhang, H., Malik, I., Wistuba, M., Yu, R. (2024). Spatiotemporal variations of ecosystem services in the Aral Sea basin under different CMIP6 projections. Scientific Reports, 14(1): 12237. https://doi.org/10.1038/s41598-024-62802-9

[11] Yu, Y., Chen, W., Ji, G., Guo, Y., Chen, Y., Sheng, S., Deng, Y., Weng, Q. (2024). Simulation and attribution analysis of agricultural nitrogen non-point source pollution in Huang-Huai-Hai Plain based on the InVEST model. Frontiers in Environmental Science, 12: 1415215. https://doi.org/10.3389/fenvs.2024.1415215

[12] Schröter, M., Remme, R.P. (2016). Spatial prioritisation for conserving ecosystem services: Comparing hotspots with heuristic optimisation. Landscape Ecology, 31(2): 431-450. https://doi.org/10.1007/s10980-015-0258-5

[13] Li, Y., Zhang, L., Yan, J., Wang, P., Hu, N., Cheng, W., Fu, B. (2017). Mapping the hotspots and coldspots of ecosystem services in conservation priority setting. Journal of Geographical Sciences, 27: 681-696. https://doi.org/10.1007/s11442-017-1400-x

[14] Zhang, L., Fu, B. (2014). The progress in ecosystem services mapping: A review. Acta Ecologica Sinica, 34(2): 316-325. http://doi.org/10.5846/stxb201303110391

[15] Braithwaite, A., Li, Q. (2019). Transnational terrorism hot spots: Identification and impact evaluation. In Transnational Terrorism, Routledge, pp. 65-80.

[16] Barro, A.S., Kracalik, I.T., Malania, L., Tsertsvadze, N., Manvelyan, J., Imnadze, P., Blackburn, J.K. (2015). Identifying hotspots of human anthrax transmission using three local clustering techniques. Applied Geography, 60: 29-36. https://doi.org/10.1016/j.apgeog.2015.02.014

[17] Di Minin, E., Hunter, L.T.B., Balme, G.A., Smith, R.J., Goodman, P.S., Slotow, R. (2013). Creating larger and better connected protected areas enhances the persistence of big game species in the Maputaland-Pondoland-Albany biodiversity hotspot. PLoS ONE, 8(8): e71788. https://doi.org/10.1371/journal.pone.0071788

[18] Pranoto, B., Hartulistiyoso, E., Aidi, M.N., Sutrisno, D., Nahib, I., Purwono, N., Hudayat, N., Rais, A.F., Rahmila, Y.I. (2024). Assessing the sustainability of small hydropower sites in the Citarum Watershed, Indonesia employing CA-Markov and SWAT models. Water Supply, 24(9): 3253-3268. https://doi.org/10.2166/ws.2024.209

[19] Nahib, I., Amhar, F., Wahyudin, Y., Ambarwulan, W., Suwarno, Y., Suwedi, N., Turmudi, T., Cahyana, D., Nugroho, N.P., Ramadhani, F. (2022). Spatial-temporal changes in water supply and demand in the Citarum Watershed, West Java, Indonesia using a geospatial approach. Sustainability, 15(1): 562. https://doi.org/10.3390/su15010562

[20] Nahib, I., Wahyudin, Y., Amhar, F., Ambarwulan, W., Nugroho, N.P., Pranoto, B., Cahyana, D., Ramadhani, F., Suwedi, N., Darmawan, M., Turmudi, T., Suryanta, J., Karolinoerita, V. (2024). Analysis of factors influencing spatial distribution of soil erosion under diverse subwatershed based on geospatial perspective: A case study at citarum watershed, West Java, Indonesia. Scientifica, 2024: 1-20. https://doi.org/10.1155/2024/7251691

[21] Nahib, I., Widiatmaka, W., Tarigan, S.D., Ambarwulan, W., Ramadhani, F. (2024). Exploring ecosystem service trade-offs and synergies for sustainable urban watershed management in Indonesia - A case study of the Citarum River Basin, West Java, Indonesia. Ecological Engineering & Environmental Technology, 25(12): 315-332. https://doi.org/10.12912/27197050/195008

[22] Dinerstein, E., Wikramanayake, E.D. (1993). Beyond “hotspots”: How to prioritize investments to conserve biodiversity in the Indo‐pacific region. Conservation Biology, 7(1): 53-65. https://doi.org/10.1046/j.1523-1739.1993.07010053.x

[23] Sumarga, E., Hein, L. (2014). Mapping ecosystem services for land use planning, the case of central Kalimantan. Environmental Management, 54(1): 84-97. https://doi.org/10.1007/s00267-014-0282-2

[24] Pusparini, W., Cahyana, A., Grantham, H.S., Maxwell, S., Soto-Navarro, C., Macdonald, D.W. (2023). A bolder conservation future for Indonesia by prioritising biodiversity, carbon and unique ecosystems in Sulawesi. Scientific Reports, 13(1): 842. https://doi.org/10.1038/s41598-022-21536-2

[25] Citarum River Basin Center. (2016). Citarum River basin water resources management plan 2016 https://sda.pu.go.id/balai/bbwscitarum/publikasi-perencanaan/rencana-rpsda, accessed on Oct. 1, 2024.

[26] Sholeh, M., Pranoto, P., Budiastuti, S., Sutarno, S. (2018). Analysis of Citarum River pollution indicator using chemical, physical, and bacteriological methods. AIP Conference Proceedings, 2049(1): 020068. https://doi.org/10.1063/1.5082473

[27] Khairunnisa, F., Tambunan, M.P., Marko, K. (2020). Estimation of soil erosion by USLE model using GIS technique (A case study of upper Citarum Watershed). IOP Conference Series: Earth and Environmental Science, 561(1): 012038. https://doi.org/10.1088/1755-1315/561/1/012038

[28] Yulianto, F., Nugroho, G., Aruba Chulafak, G., Suwarsono, S. (2021). Improvement in the accuracy of the Postclassification of land use and land cover using Landsat 8 data based on the majority of segment-based filtering approach. The Scientific World Journal, 2021(1): 6658818. https://doi.org/10.1155/2021/6658818

[29] Gomes, E., Inácio, M., Bogdzevič, K., Kalinauskas, M., Karnauskaitė, D., Pereira, P. (2021). Future scenarios impact on land use change and habitat quality in Lithuania. Environmental Research, 197: 111101. https://doi.org/10.1016/j.envres.2021.111101

[30] Bappeda Provinsi Jawa Barat. (2008). Peraturan Daerah Provinsi Jawa Barat Nomor 9 Tahun 2008 Tentang Rencana Pembangunan Jangka Panjang Daerah Provinsi Jawa Barat Tahun 2005-2025. https://jdih.jabarprov.go.id/page/info/produk/6941.

[31] Malinga, R., Gordon, L.J., Jewitt, G., Lindborg, R. (2015). Mapping ecosystem services across scales and continents - A review. Ecosystem Services, 13: 57-63. https://doi.org/10.1016/j.ecoser.2015.01.006

[32] Liang, Y., Hashimoto, S., Liu, L. (2021). Integrated assessment of land-use/land-cover dynamics on carbon storage services in the Loess Plateau of China from 1995 to 2050. Ecological Indicators, 120: 106939. https://doi.org/10.1016/j.ecolind.2020.106939

[33] Sun, X., Lu, Z., Li, F., Crittenden, J.C. (2018). Analyzing spatio-temporal changes and trade-offs to support the supply of multiple ecosystem services in Beijing, China. Ecological Indicators, 94: 117-129. https://doi.org/10.1016/j.ecolind.2018.06.049

[34] Yang, S., Zhao, W., Liu, Y., Wang, S., Wang, J., Zhai, R. (2018). Influence of land use change on the ecosystem service trade-offs in the ecological restoration area: Dynamics and scenarios in the Yanhe watershed, China. Science of the Total Environment, 644: 556-566. https://doi.org/10.1016/j.scitotenv.2018.06.348

[35] Li, Z., Cheng, X., Han, H. (2020). Future impacts of land use change on ecosystem services under different scenarios in the ecological conservation area, Beijing, China. Forests, 11(5): 584. https://doi.org/10.3390/f11050584

[36] Ord, J.K., Getis, A. (1995). Local spatial autocorrelation statistics: Distributional issues and an application. Geographical Analysis, 27(4): 286-306. https://doi.org/10.1111/j.1538-4632.1995.tb00912.x

[37] Wang, H., Wang, W.J., Liu, Z., Wang, L., Zhang, W., Zou, Y., Jiang, M. (2022). Combined effects of multi-land use decisions and climate change on water-related ecosystem services in Northeast China. Journal of Environmental Management, 315: 115131. https://doi.org/10.1016/j.jenvman.2022.115131

[38] Riqqi, A. (2019). Consideration about Map indexing system for large scale mapping in Indonesia. Geomatika, 25(1): 1-8. http://doi.org/10.24895/JIG.2019.25-1.856

[39] Iannella, M., Fiasca, B., Di Lorenzo, T., Biondi, M., Di Cicco, M., Galassi, D.M.P. (2020). Jumping into the grids: Mapping biodiversity hotspots in groundwater habitat types across Europe. Ecography, 43(12): 1825-1841. https://doi.org/10.1111/ecog.05323

[40] Hou, Y., Li, B., Müller, F., Fu, Q., Chen, W. (2018). A conservation decision-making framework based on ecosystem service hotspot and interaction analyses on multiple scales. Science of the Total Environment, 643: 277-291. https://doi.org/10.1016/j.scitotenv.2018.06.103

[41] Lin, Y.P., Lin, W.C., Wang, Y.C., Lien, W.Y., Huang, T., Hsu, C.C., Schmeller, D.S., Crossman, N.D. (2017). Systematically designating conservation areas for protecting habitat quality and multiple ecosystem services. Environmental Modelling & Software, 90: 126-146. https://doi.org/10.1016/j.envsoft.2017.01.003

[42] Sussman, A.L., Gardner, B., Adams, E.M., Salas, L., Kenow, K.P., Luukkonen, D.R., Monfils, M.J., Mueller, W.P., Williams, K.A., Leduc-Lapierre, M., Zipkin, E.F. (2019). A comparative analysis of common methods to identify waterbird hotspots. Methods in Ecology and Evolution, 10(9): 1454-1468. https://doi.org/10.1111/2041-210X.13209

[43] Machado, R.B., Brandão, R.D.F. (2024). Systematic conservation planning: An overview. In Systematic Conservation Planning. 

[44] Yao, L., Yue, B., Pan, W., Zhu, Z. (2023). A framework for identifying multiscenario priorities based on SCP theory to promote the implementation of municipal territorial ecological conservation planning policy in China. Ecological Indicators, 155: 111057. https://doi.org/10.1016/j.ecolind.2023.111057

[45] Kukkala, A.S., Moilanen, A. (2013). Core concepts of spatial prioritisation in systematic conservation planning. Biological Reviews, 88(2): 443-464. https://doi.org/10.1111/brv.12008

[46] Vizuete-Jaramillo, E., Meza-Figueroa, D., Reyes-Castro, P.A., Robles-Morua, A. (2022). Using a sensitivity analysis and spatial clustering to determine vulnerability to potentially toxic elements in a semiarid city in Northwest Mexico. Sustainability, 14(17): 10461. https://doi.org/10.3390/su141710461

[47] Wang, X., Dong, X., Liu, H., Wei, H., Fan, W., Lu, N., Xu, Z., Ren, J., Xing, K. (2017). Linking land use change, ecosystem services and human well-being: A case study of the Manas River Basin of Xinjiang, China. Ecosystem Services, 27: 113-123. https://doi.org/10.1016/j.ecoser.2017.08.013

[48] Xia, L., Zhang, P. (2024). Progress in ecosystem services research under the evolution of land use landscape patterns. International Journal of Agriculture and Food Sciences Research, 1(3): 1-4. https://doi.org/10.62051/ijafsr.v1n3.01

[49] Syafjanuar, T.E., Siregar, K., Ramli, I. (2021). High conservation value approach in controlling water catchment area as a provider of environmental services. IOP Conference Series: Earth and Environmental Science, 644(1): 012038. https://doi.org/10.1088/1755-1315/644/1/012038

[50] Azadi, S., Yazdanpanah, H., Nasr-Esfahani, M.A., Pourmanafi, S., Dorigo, W. (2022). The Gavkhouni wetland dryness and its impact on air temperature variability in the eastern part of the Zayandeh-Rud River Basin, Iran. Water, 14(2): 172. https://doi.org/10.3390/w14020172

[51] Felipe-Lucia, M.R., Soliveres, S., Penone, C., Fischer, M., et al. (2020). Land-use intensity alters networks between biodiversity, ecosystem functions, and services. Proceedings of the National Academy of Sciences, 117(45): 28140-28149. https://doi.org/10.1073/pnas.2016210117

[52] Costanza, R., De Groot, R., Sutton, P., Van Der Ploeg, S., Anderson, S.J., Kubiszewski, I., Farber, S., Turner, R.K. (2014). Changes in the global value of ecosystem services. Global Environmental Change, 26: 152-158. https://doi.org/10.1016/j.gloenvcha.2014.04.002

[53] Ullah, A., Khan, K., Bibi, N., Ahmad, S. (2024). The impacts of land use change on partridge’s population in the Marghazar valley of Swat District, Pakistan. Ornis Hungarica, 32(1): 16-30. https://doi.org/10.2478/orhu-2024-0002

[54] Menge, E.M. (2023). Evaluating the impact of land-use change on Arbuscular Mycorrhizal Fungi (AMF) diversity and function. International Journal of Science and Research Archive, 10(2): 546-556. https://doi.org/10.30574/ijsra.2023.10.2.1012

[55] Vadrevu, K., Gutman, G., Tsuneo, M., Justice, C. (2024). Land use changes, degradation, and impact on ecosystem services in Asia and Southeast Asia. Land Degradation & Development, 35(3): 919-922. https://doi.org/10.1002/ldr.4971

[56] Korpilo, S., Jalkanen, J., Virtanen, T., Lehvävirta, S. (2018). Where are the hotspots and coldspots of landscape values, visitor use and biodiversity in an urban forest? PLoS ONE, 13(9): e0203611. https://doi.org/10.1371/journal.pone.0203611

[57] Parracciani, C., Buitenwerf, R., Svenning, J.C. (2023). Impacts of climate change on vegetation in Kenya: Future projections and implications for protected areas. Land, 12(11): 2052. https://doi.org/10.3390/land12112052

[58] Kim, J., Song, Y. (2023). Integrating ecosystem services and ecological connectivity to prioritize spatial conservation on Jeju Island, South Korea. Landscape and Urban Planning, 239: 104865. https://doi.org/10.1016/j.landurbplan.2023.104865

[59] Li, Z., Yang, F., Zhong, J., Zhao, J. (2023). Self-organizing feature zoning and multiple hotspots identification of ecosystem services: How to promote ecological refined management of Chengdu-Chongqing urban agglomeration. Journal of Urban Planning and Development, 149(1): 04022049. https://doi.org/10.1061/(ASCE)UP.1943-5444.0000900

[60] Lin, H., Yun, H. (2023). Spatiotemporal dynamics of ecosystem services driven by human modification over the past seven decades: A case study of Sihu agricultural watershed, China. Land, 12(3): 577. https://doi.org/10.3390/land12030577

[61] Fang, C., Cai, Z., Devlin, A.T., Yan, X., Chen, H., Zeng, X., Xia, Y., Zhang, Q. (2022). Ecosystem services in conservation planning: Assessing compatible vs. incompatible conservation. Journal of Environmental Management, 312: 114906. https://doi.org/10.1016/j.jenvman.2022.114906

[62] Ghodousi, M., Sadeghi-Niaraki, A., Rabiee, F., Choi, S.M. (2020). Spatial-temporal analysis of point distribution pattern of schools using spatial autocorrelation indices in Bojnourd City. Sustainability, 12(18): 7755. https://doi.org/10.3390/su12187755

[63] Hou, S., Yang, R., Zhao, Z., Cao, Y., Tseng, T.H., Wang, F., Wang, H., Wang, P., Wang, X., Yu, L. (2024). A cost-effective approach to identify conservation priority for 30 × 30 biodiversity target on the premise of food security. Science of the Total Environment, 941: 172870. https://doi.org/10.1016/j.scitotenv.2024.172870

[64] Xia, H., Yuan, S., Prishchepov, A.V. (2023). Spatial-temporal heterogeneity of ecosystem service interactions and their social-ecological drivers: Implications for spatial planning and management. Resources, Conservation and Recycling, 189: 106767. https://doi.org/10.1016/j.resconrec.2022.106767

[65] Li, Y., Zhang, L., Yan, J., Wang, P., Hu, N., Cheng, W., Fu, B. (2017). Mapping the hotspots and coldspots of ecosystem services in conservation priority setting. Journal of Geographical Sciences, 27: 681-696. https://doi.org/10.1007/s11442-017-1400-x

[66] Kareiva, P., Kareiva, I. (2017). Biodiversity hotspots and conservation priorities. In Oxford Research Encyclopedia of Environmental Science. Oxford University Press.

[67] Schröter, M., Kraemer, R., Ceauşu, S., Rusch, G.M. (2017). Incorporating threat in hotspots and coldspots of biodiversity and ecosystem services. Ambio, 46: 756-768. https://doi.org/10.1007/s13280-017-0922-x

[68] Mengist, W., Soromessa, T., Feyisa, G.L. (2021). Landscape change effects on habitat quality in a forest biosphere reserve: Implications for the conservation of native habitats. Journal of Cleaner Production, 329: 129778. https://doi.org/10.1016/j.jclepro.2021.129778

[69] Kowe, P., Mutanga, O., Odindi, J., Dube, T. (2019). Exploring the spatial patterns of vegetation fragmentation using local spatial autocorrelation indices. Journal of Applied Remote Sensing, 13(2): 1. https://doi.org/10.1117/1.JRS.13.024523

[70] Shariati, M., Mesgari, T., Kasraee, M., Jahangiri-rad, M. (2020). Spatiotemporal analysis and hotspots detection of COVID-19 using geographic information system (March and April, 2020). Journal of Environmental Health Science and Engineering, 18(2): 1499-1507. https://doi.org/10.1007/s40201-020-00565-x

[71] Lu, Y., Wang, H., Zhang, Y., Liu, J., Qu, T., Zhao, X., Tian, H., Su, J., Luo, D., Yang, Y. (2023). Combining spatial-temporal remote sensing and human footprint indices to identify biodiversity conservation hotspots. Diversity, 15(10): 1064. https://doi.org/10.3390/d15101064

[72] Ali, S., Ali, H., Baharanchi, O.G., Sher, H., Yousefpour, R. (2024). Investigating endemic species conservation hotspots based on species distribution models in swat region, Hindu Kush Pakistan. Land, 13(6): 737. https://doi.org/10.3390/land13060737

[73] Meijer, K.J., Franken, O., Witte, S., Holthuijsen, S.J., Van Der Heide, T., Govers, L.L., Olff, H. (2024). Hotspots in peril: Misalignment of conservation efforts and ecological values in a shallow coastal sea. People and Nature, 7(1): 160-179. https://doi.org/10.1002/pan3.10757

[74] Rohith, A.N., Karki, R., Veith, T.L., Preisendanz, H.E., Duncan, J.M., Kleinman, P.J.A., Cibin, R. (2024). Prioritizing conservation practice locations for effective water quality improvement using the Agricultural Conservation Planning Framework (ACPF) and the Soil and Water Assessment Tool (SWAT). Journal of Environmental Management, 349: 119514. https://doi.org/10.1016/j.jenvman.2023.119514

[75] Zulian, G., Stange, E., Woods, H., Carvalho, L., et al. (2018). Practical application of spatial ecosystem service models to aid decision support. Ecosystem Services, 29: 465-480. https://doi.org/10.1016/j.ecoser.2017.11.005

[76] Veerkamp, C.J., Loreti, M., Benavidez, R., Jackson, B., Schipper, A.M. (2023). Comparing three spatial modeling tools for assessing urban ecosystem services. Ecosystem Services, 59: 101500. https://doi.org/10.1016/j.ecoser.2022.101500

[77] Singh, G.G., Eddy, I.M.S., Halpern, B.S., Neslo, R., Satterfield, T., Chan, K.M.A. (2020). Mapping cumulative impacts to coastal ecosystem services in British Columbia. PLoS ONE, 15(5): e0220092. https://doi.org/10.1371/journal.pone.0220092

[78] Hoffmann, S. (2022). Challenges and opportunities of area-based conservation in reaching biodiversity and sustainability goals. Biodiversity and Conservation, 31(2): 325-352. https://doi.org/10.1007/s10531-021-02340-2

[79] García Márquez, J.R., Krueger, T., Páez, C.A., Ruiz-Agudelo, C.A., Bejarano, P., Muto, T., Arjona, F. (2017). Effectiveness of conservation areas for protecting biodiversity and ecosystem services: A multi-criteria approach. International Journal of Biodiversity Science, Ecosystem Services & Management, 13(1): 1-13. https://doi.org/10.1080/21513732.2016.1200672