Stay or Switch: How Usage Barriers Influence Consumer Transition to Green Skincare Products in Indonesia Using Push-Pull-Mooring Framework

Stay or Switch: How Usage Barriers Influence Consumer Transition to Green Skincare Products in Indonesia Using Push-Pull-Mooring Framework

Maslikhah* Andika Nobel Kristian Tripandoyo Tampubolon Julienda Br Harahap Della Nanda Luthfiana

Postgraduate Program, Universitas Islam Negeri Salatiga, Central Java 50716, Indonesia

Management Study Program, Faculty of Economics and Business, Janabadra University, Yogyakarta 55231, Indonesia

Master’s Program in Agribusiness, Faculty of Agriculture, Diponegoro University, Semarang 50275, Indonesia

Management Study Program, Faculty of Economics and Business, Universitas Islam Sumatera Utara 20217, Indonesia

Corresponding Author Email: 
maslikhah@uinsalatiga.ac.id
Page: 
603-614
|
DOI: 
https://doi.org/10.18280/ijei.070401
Received: 
12 August 2024
|
Revised: 
14 September 2024
|
Accepted: 
25 September 2024
|
Available online: 
31 December 2024
| Citation

© 2024 The authors. This article is published by IIETA and is licensed under the CC BY 4.0 license (http://creativecommons.org/licenses/by/4.0/).

OPEN ACCESS

Abstract: 

Green skincare products have become a significant global phenomenon, but the dominance of conventional skincare products in Indonesia faces immense challenges in adopting environmentally friendly products. Previous research explored consumer intentions to switch to green skincare products. However, there must be a critical gap in understanding the factors influencing the behavior of transitioning from conventional skincare products to green skincare products, primarily related to the barriers to adoption consumers face. This study aims to analyze the influence of motivator, pull, and inhibit factors on the intention and behavior of Indonesian consumers in switching to green skincare products. This study uses the Push-Pull-Mooring (PPM) framework as its conceptual framework. The survey was conducted online in various significant regions in Indonesia. The Partial Least Squares Structural Equation Modeling (PLS-SEM) method showed the validity value of 219 respondents. The results showed no significant social influences in encouraging Indonesian consumers to switch to green skincare products, while health and environmental benefits had a considerable influence. High price barriers to use, limited availability, and lack of information substantially inhibit consumer intent and weaken the positive influence of health and environmental benefits. Barriers to use do not moderate social influence on switching intentions, and consumer intentions to switch did not prove to be strong predictors of actual behavior. These findings highlight the importance of education strategies emphasizing health and environmental benefits and the need to address barriers to using green skincare products and encourage their use more effectively in Indonesia.

Keywords: 

environmental benefits, green skincare products, health benefits, Push-Pull-Mooring (PPM) framework, social influences, usage barriers

1. Introduction

Using environmentally friendly products and reducing waste is essential to achieving the United Nations’ Sustainable Development Goals (SDGs) [1]. In recent years, the personal care and beauty industry has increasingly embraced ethical and sustainable practices [2]. Consumers today are more aware and selective, paying closer attention to the environmental impact of skincare products. They consider natural ingredients, sustainable packaging, and cruelty-free testing [3]. Many conventional skincare products, however, still contain chemicals that can pose serious health risks, such as allergic reactions, irritation, increased skin sensitivity, hormonal disruptions, and even cancer in some cases [4, 5]. These concerns have led more consumers to seek safer, more natural alternatives, with green skincare products—made from organic and eco-friendly ingredients—emerging as a healthier, more sustainable option [3].

The global green skincare market is experiencing rapid growth, driven by increasing consumer awareness of health and environmental benefits. With a projected market value expected to reach USD 21.23 billion by 2024 [6], companies see opportunities to enhance profits and build a positive brand image through sustainable product offerings [7]. Similarly, Indonesia’s green skincare market is expanding, growing from USD 2029.42 million in 2021 to an expected USD 3086.43 million by 2028, with a compound annual growth rate (CAGR) of 6.20% [8]. This expansion, fueled by increasing consumer demand for green products, reflects the broader global trend toward Sustainability in the beauty industry. In Indonesia, nearly 96% of consumers favor environmentally friendly skincare options [9], demonstrating strong alignment with global shifts towards sustainable and ethical consumption.

However, even though the market for green skincare products has increased significantly, the dominance of conventional skincare products in the industry remains strong [10]. Consumers who have become accustomed to conventional products are often reluctant to switch to natural products for various reasons, including higher prices [11], limited availability, and a need for an in-depth understanding of the benefits of natural products [12]. In addition, the effectiveness and fast results of conventional skincare products, on the other hand, are still the main attraction for users [13]. Established conventional skincare companies also have more significant marketing resources to influence consumer preferences effectively [14]. Resistance to these changes presents substantial challenges in adopting more environmentally friendly products. Therefore, academics must explore the factors influencing consumer intentions and behaviors in switching to green skincare products. Investigating the intentions and behaviors of Indonesian consumers in using green skincare products is urgent to identify effective strategies for overcoming barriers and increasing the adoption of more sustainable products.

Research on green skincare products has been conducted in various countries, such as Portugal [15], Indonesia [10, 16], India [17], Malaysia [18, 19], and Germany [20]. Although many studies have been published, most only focus on the intention to buy green skincare products. However, conventional skincare products still dominate the market today [10]. This imbalance indicates the existence of a significant research gap. The factors influencing the intention to switch to green skincare products have yet to translate into actual behavior fully. Previous research often ignored inhibiting factors such as high prices, lack of information, and the availability of green skincare products. This emphasizes the importance of academic and professional research not only examining the intention to switch to green skincare products but also understanding more concrete behaviors in depth. Therefore, this study explores the factors that influence the intention and behavior of Indonesian consumers to switch to green skincare products by considering the barriers and drivers in the local context.

To understand consumer intentions and behaviors in switching from conventional skincare products to green skincare products, this study adopts the Push-Pull-Mooring (PPM) framework [21]. Most studies on individual behavior related to green skincare products use Planned Behavior Theory as a predictive model [10, 15, 16]. Although the PPM theory is effective in predicting transition behaviors in various fields, no research applies explicitly to examine the transition to green skincare products. Therefore, this study aims to fill the gap by applying the PPM model. In this context, health and environmental benefits act as Push factors, social influences as Pull factors, and barriers to use as Mooring factors. The relevance of the PPM theory in this study is to provide a comprehensive framework to understand various factors that affect the consumer transition. This study focuses on several key questions: (1) how do social influences, health benefits, and environmental benefits affect consumer intent to switch to green skincare products? (2) how barriers to using moderate the relationship between social influences, health benefits, and environmental benefits and switching intentions; and (3) how switching intentions affect consumer switching behavior. The results of this study are expected to make a theoretical contribution by expanding the application of PPM theory to the context of green skincare products, as well as providing practical implications for skincare manufacturers and marketers in designing more effective marketing strategies, as well as offering insight to policymakers in developing regulations that support the adoption of green skincare products in Indonesia.

The paper is structured to ensure a coherent and structured research flow. The second part discusses the literature review and hypothesis development; the third part describes the research methodology; the fourth section outlines the data analysis, findings, and discussions; and the fifth part summarizes the research results, presents managerial implications, and identifies the study’s limitations.

2. Literature Review and Hypotheses Development

2.1 Green skincare

Consumer behavior towards green products in developing countries is attracting more attention with increasing global awareness of environmental and health issues. Studies through research on factors related to environmental and health problems to build environmental awareness, health concerns, individual values, user experience, and social influence in the purchase decision of green skincare products have not been able to boost consumer turnover in product selection [10, 16]. The view on this subject still needs to be addressed. This study aims to examine in depth the purchasing behavior of Indonesian consumers towards green skincare products, including motivations and obstacles to adopting these products. The skincare industry in the 21st century is driven to boost green products with increasing environmental awareness [22]. As part of the cosmetics industry, skincare products have the largest market share, reaching 40% [23]. Skincare products are called “green” or “natural and organic” when the practice of using them aims to improve the appearance of the skin and overcome skin problems without using synthetic chemicals to maintain the integrity of its natural components [10, 24]. In addition, these products are produced through an environmentally friendly process with ingredients from organic farming practices to minimize environmental impact, such as sourcing materials from areas close to production sites or using environmentally friendly sustainable transportation methods [22].

This study uses ‘green skincare products’ to explore consumer behavior in transitioning from conventional, chemical-based products to green alternatives. The goal is to reduce long-term health risks and minimize environmental impact [25]. The increasing adoption of green skincare products reflects a broader lifestyle shift toward self-care and sustainability [19, 26]. Many companies recognize these products’ importance in advancing environmental sustainability [2]. Despite this, several barriers remain, such as the perception that green skincare products are less effective than traditional ones, their higher costs, uncertainty around the ‘green’ label, and limited access to these products [12, 13, 27]. To better understand these challenges and provide a more complete picture of consumer behavior in Indonesia, the PPM framework, which examines motivating factors and barriers, has been identified as the most appropriate framework.

2.2 Theoretical framework of Push-Pull-Mooring (PPM)

The PPM framework was first introduced by Moon [21] and developed by Lee and Turban [28] to explain the migration of populations from one terrestrial environment to another. Migration researchers use this framework to understand the drivers and pullers of migration [29]. Bansal et al. [30] expanded the PPM theory into one of the main theories to explain switching behavior. The development of this theory highlights the significant role of macro factors in motivating individuals to move to different locations. Over time, the application of this theory has expanded to various fields of research. For example, Handarkho and Harjoseputro [31] use the PPM model to examine the pattern of mobile payment service switching in physical stores, Chen et al. [32] explore user intent to switch to public service robots, and Monoarfa et al. [33] investigating the transfer of customers from conventional banks to Islamic banks. In addition, the PPM theory has also been applied in research related to changes in consumer behavior, from not caring about the environment to caring more about the environment [34], demonstrating the flexibility and relevance of this theory in various behavioral contexts.

PPM theory provides in-depth insight into transition dynamics in consumer behavior that focuses on environmentally friendly products. This theory identifies the driving factors (Push) that make consumers abandon the previous product. The factor that attracts consumers to switch to alternative products is the pull factor. Factors that affect consumers’ ability and desire to switch to other products are referred to as Mooring factors that hinder the switch [35]. The significance of this theory in the consumer behavior literature is crucial because it provides a comprehensive framework for analyzing motivations and obstacles in switching decisions. PPM theory offers a critical analysis of the interaction of various factors that influence consumer decisions so that it can be the basis for further research and practical applications in marketing strategies.

This study adopts the PPM theory to examine the transition from conventional skincare products to environmentally friendly ones. The Push factors identified include health and environmental benefits that are the main drivers for consumers to abandon conventional skincare products and use green skincare products. The Pull factor that is the focus is the social influence that attracts consumers to try environmentally friendly products. The Mooring factors adopted in this study include barriers to use that can delay consumer intentions and behaviors to switch. These barriers include higher prices, limited product availability, ambiguous green labels, and inadequate product benefits information [12, 13, 27]. This approach seeks to provide a comprehensive and critical understanding of the factors influencing consumers’ decisions to switch from conventional skincare products to environmentally friendly ones. The study also explores the implications for the skincare industry and policymakers in overcoming these barriers.

2.3 Social influence

Social influence can be interpreted as social pressure in social networks as an essential factor influencing consumer decisions [36]. Interactions with others, either directly or indirectly, can change a person’s thoughts, feelings, or actions. The context of green skincare product recommendations from friends, family, or social media influencers often increases consumer awareness and interest in these products [20]. Consumers tend to be influenced by the trends and social norms of the reference group, which is increasingly driven by increasing awareness of environmental and health issues [37]. Positive reviews and testimonials from other users on various digital platforms form a positive perception of the benefits and effectiveness of green skincare products to motivate consumers to try green skincare products [18]. An increasingly connected social environment and social influence accelerate the dissemination of information that significantly influences consumer preferences, encouraging consumers to consider the environmental and health impacts of the brand choices they use.

Various studies have shown a correlation between social influence and the intention to switch to green beauty products. Moslehpour et al. [38] found that social pressure significantly affects the intention of Generation Y consumers in Thailand to consume environmentally friendly personal care products. Research by Limbu et al. [39] supports these findings by showing a significant influence on social pressure from friends, family, or co-workers and the intention to buy green cosmetics in young female consumers in Vietnam. Ali et al. [40] stated that the subjective norms of male consumers in Pakistan significantly affect the intention to switch to green cosmetics. However, not all studies show consistent results; Tengli and Srinivasan [41] in India found that subjective norms had no significant effect on the intention to buy natural cosmetics, and Boon et al. [42] reported that social influences did not have a substantial impact on the intention to consume natural skincare in Malaysia. The inconsistency of the results of this study shows that there is an opportunity for further research. Therefore, the hypothesis that needs to be put forward is:

H1: Social influence significantly affects the intention to use green skincare products.

2.4 Health benefit and environmental benefit

Health and environmental benefits are significant factors that motivate consumers to shift from conventional skincare products to greener alternatives. The health advantages of green skincare lie in its use of natural ingredients, which are accessible from harmful chemicals, thereby lowering the risk of skin irritation, allergies, and other health concerns [43]. Environmentally, green skincare helps reduce carbon emissions, cut down on plastic waste, and lessen environmental pollution through biodegradable materials and sustainable production practices [44]. The link between these health and environmental benefits and consumers’ intention to switch is driven by a growing awareness of the long-term impacts of using conventional skincare [26]. As consumers become more aware of potential health risks and environmental harm, their desire to switch to safer and more green products strengthens [3].

Various studies show that a positive perception of green beauty products’ health and environmental benefits can increase consumer switching intentions, ultimately contributing to a more sustainable purchasing behavior. Research by Limbu et al. [39] revealed that consumer knowledge about health and environmental benefits significantly impacts young women consumers in Vietnam’s intention to use green cosmetics. Research by Najm et al. [19] also shows that health and environmental factors significantly affect the intention to buy natural skincare products in Malaysia. In addition, Sadiq et al. [45] research found that health and environmental benefits significantly impact the purchase intention of green cosmetics in India. Based on these findings, we assume that health and environmental benefits also affect the intention to purchase green skincare products in Indonesia. Therefore, we hypothesize that:

H2: Health benefits significantly affect the intention to use green skincare products.

H3: Environmental benefits significantly affect the intention to use green skincare products.

2.5 Usage barriers

Usage barriers in green skincare products include various factors preventing consumers from switching from conventional products to sustainable products. These factors include higher prices than conventional products, limited product availability in the market, ambiguous green labels that confuse, distrust of sustainability claims, and lack of adequate information regarding the benefits and safety of the product [12, 13, 27]. These barriers significantly reduce consumers’ intention to switch to green skincare products because consumers feel hesitant about the added value offered by green products compared to conventional products that are more familiar and accessible [45]. Higher prices are often a significant barrier, especially in price-sensitive markets [19]. Meanwhile, the limited availability of products hinders consumer accessibility [10]. Ambiguous green labels and lack of adequate information raise doubts and distrust [12], reducing the intention to try or buy the product.

Barriers to use not only reduce direct intent but also weaken the positive influence of various other factors on consumers’ intention to switch to green skincare products. Despite social pressure or environmental support to use green products, high barriers can reduce the effectiveness of such social influences [46]. Similarly, while consumers are aware of the health benefits of green skincare products, barriers such as high prices and lack of information can reduce the positive impact of this awareness on switching intentions [47]. These obstacles can also reduce awareness of the environmental benefits of green skincare products [48]. Thus, barriers to use have a negative influence on consumers’ intention to switch to green skincare products [49] and moderate by weakening the positive impact of factors such as social influences, awareness of health benefits, and awareness of environmental benefits on consumers’ intention to switch to green skincare products. Based on this description, we hypothesize that:

H4: Barriers to use harm consumers’ intention to switch.

H5: Barriers to use moderate by weakening social influence on consumers’ intention to switch.

H6: Barriers to use moderate by weakening the influence of health benefits on consumer switching intentions.

H7: Barriers to use moderate by weakening the influence of environmental benefits on consumer conversion intention.

2.6 Switching intention and behavior

Switching behavior refers to consumers replacing a commonly used product or brand with another alternative [50]. The context of green skincare products means a shift from conventional products to green skincare products considered more environmentally friendly and safe for health. The intention to switch is the internal motivation of consumers to make the move [30]. Most research based on the Theory of Planned Behavior (TPB) assumes a close relationship between intention and behavior [51]. However, Fife-Schaw et al. [52] show that a change does not always follow a shift in intention in behavior due to various obstacles, including barriers to use [45]. Driving factors like green skincare products’ health and environmental benefits also influence switching intentions and behaviors [11]. Based on this, this study not only evaluates the intention to switch but also understands consumer behavior concretely. Therefore, we hypothesize that:

H8: Switch intention has a significant effect on switch behavior.

Figure 1 below shows the hypothetical relationship between social influence, health benefits, environmental benefits, barriers to use, switching intentions, and switching behaviors in green skincare products. Based on the literature review conducted, we predict that these factors interact with each other and influence consumers’ decisions to switch to more environmentally friendly skincare products.

Figure 1. Theoretical framework model

3. Method

3.1 Research instrument

The questionnaire comprised 22 items on a five-point Likert scale, ranging from ‘strongly disagree’ to ‘strongly agree.’ The study assessed six primary constructs, utilizing scales validated in prior research to ensure the reliability and precision of the measurement instruments. Health benefits were measured through three items adapted from the study of Setiawan et al. [53], while the environmental benefits were assessed using three items from Zollo et al. [54]. Social influence was measured by four items adopted from the research of Andika et al. [11], while the barriers to use were assessed using three items from Kurnia and Mayangsari [12]. Switching intentions were evaluated through four items from the study by Shanbhag et al. [55], and the switching behavior to buy green skincare products was measured using five items adapted from the survey by Pena-Garcia et al. [56]. We adapted these scales while considering the context of green skincare products in Indonesia to ensure relevance. Any modifications to the original items were minimal and focused on linguistic or cultural adjustments. To further validate the content validity of these items, a panel of two marketing experts reviewed the questionnaire before distribution.

3.2 Data sampling and collection methods

This study aims to understand the Push-Pull-Mooring factors influencing consumer intention and behavior in switching from conventional skin care products to green skincare products in Indonesia. The study used a quantitative method with a survey to collect data from respondents spread across various major islands in Indonesia, including Java, Sulawesi, Kalimantan, Papua, Maluku, Nusa Tenggara, and Bangka Belitung. Given the limitations of an adequate sample framework, a non-probability sampling method is applied. Data were collected online using snowball sampling techniques to recruit respondents from various regions efficiently and cost-effectively. In this technique, early respondents who met the criteria were asked to distribute the questionnaire link to their peers who also met the set criteria. The questionnaire link was distributed through various social media platforms, such as WhatsApp, Facebook, and Instagram, with the target individual respondents aged 17 years and above who are domiciled in Indonesia and have experience using green skincare products. To ensure the validity of respondents, a screening question, “Have you ever or are currently using green skincare products?” is placed at the beginning of the questionnaire. The system prevented respondents who answered “NO” to this question from moving on to the next question. Before widespread distribution, the questionnaire instrument was tested on 30 respondents to assess its reliability and validity. The results of this test showed that Cronbach’s alpha value exceeded 0.85, confirming an excellent reliability level. Cronbach’s alpha is a widely used statistic to measure internal consistency, indicating how closely related the items in the questionnaire are as a group. A value above 0.70 is generally considered acceptable. In contrast, a value above 0.85, as seen in this study, suggests a high level of reliability, ensuring that the items consistently measure the intended construct. Following up on the feedback obtained, minor adjustments were made to improve the clarity and relevance of the question items. After ensuring no significant issues emerged from the trial, the questionnaire was widely distributed between June and July 2024, with 267 responses collected. However, after the data screening process, only 219 questionnaires were declared valid for further analysis, while the rest were discarded due to answers that needed to meet the criteria and outliers.

3.3 Data analysis

This research focuses on predictive modeling, making using SmartPLS particularly suitable. PLS, a technique within SEM, employs an iterative approach to maximize the variance explained by endogenous constructs [57]. We utilized SmartPLS version 4 to test our hypotheses. Unlike Covariance-Based SEM (CB-SEM), which evaluates model fit by examining the covariance matrix of the sample data, PLS-SEM operates like multiple regression analysis, providing researchers with several advantages in structural equation modeling [58]. While CB-SEM is more commonly used, researchers often need to provide a strong justification for choosing PLS-SEM. Additionally, PLS-SEM is particularly useful when dealing with non-normally distributed data, small sample sizes, or formative constructs [59].

Building on the foundational framework established in prior research, we employed a rigorous two-stage approach that integrates measurement and structural modeling. The PLS-SEM process was meticulously executed through critical steps [60]. The implementation of PLS-SEM was carried out through several critical steps [61]: beginning with the precise definition of the outer and inner models, followed by systematic data collection and validation, advancing to model estimation, and culminating in a comprehensive evaluation of the outcomes. The assessment of the outer model involved rigorous checks for convergent validity (Loading factor and Average Variance Extracted), internal consistency reliability (Composite Reliability), and discriminant validity (Fornell-Larcker criterion and HTMT ratio). Simultaneously, the assessment of the inner model encompassed a detailed analysis of variance inflation factors (VIF), the determination of the coefficient of determination (R²), the scrutiny of path coefficients, effect size estimation, PLS predictive accuracy, and Q² metrics.

4. Result

4.1 Respondents

Of the 219 respondents, 58% were women. Most respondents were 17 to 27 years old, making up 87%. The undergraduate education level dominates, with a figure of 53%. 35% of respondents have a monthly income from IDR 1,000,000 to IDR 2,000,000. The majority of respondents came from Java Island, with a proportion of 67%. The complete profile of the respondents can be seen in Table 1

Table 1. Demographic profile of respondents (Total N: 219)

Category

Subcategory

Frequency

Percentage

Gender

Male

91

42

Female

128

58

Age

17-27

192

87

28-43

26

12

44-59

1

1

Education Level

< High School

96

44

Bachelor’s degree

116

53

Master/Doctoral

7

3

Income Level

IDR < 1.000,000

75

34

IDR 1.000,000-2.000,000

77

35

IDR 3.000,000-5.000,000

39

18

IDR 6.000,000-8.000,000

13

6

IDR > 8.000,000

15

7

Provinces with the Largest Respondent Populations

Java

147

67

Sulawesi

29

13

Nusa Tenggara

10

5

Bangka Belitung

9

4

Other

24

11

Total

219

100

4.2 Common method variance (CMV)

This study uses a single source to answer questions related to predictor variables and criteria. Using this single source could cause the problem of CMV when respondents are asked to answer both questions simultaneously. The analysis of CMV was conducted to evaluate any potential bias introduced during the questionnaire distribution and to ensure the reliability of the collected data [62]. Two statistical tests were employed to detect the presence of CMV in the dataset. The first test involved performing an exploratory factor analysis (EFA) to conduct Harman’s single-factor test [63] with a predetermined threshold of below 50%. The results revealed that the identified factor explained only 21.971% of the total variance, which is considerably lower than the 50% threshold, indicating that CMV does not pose a significant issue in this study. The second test calculated each variable’s variance inflation factor (VIF), yielding values between 1 and 1.882, all within the acceptable limit of 3 [61]. This indicates the absence of multicollinearity problems in the observed coefficients.

4.3 Assessment of measurement model

A two-step approach establishes a measurement model before performing a structural model analysis [60]. This model includes convergent validity, discriminatory validity, and composite reliability. Convergent validity ensures that the items of a construct accurately measure that construct. The validity of the discrimination ensures that the items are different from other constructs. Composite reliability is calculated using Composite Reliability (CR). Internal consistency assessment of a construct to ensure that all items that measure that construct produce consistent and stable results [61]. As detailed in Table 2, the Composite Reliability (CR) values range from 0.838 to 0.93, all surpassing the critical threshold of 0.70. Convergent validity was assessed through factor loadings for each item and the Average Variance Extracted (AVE). The factor loadings span from 0.703 to 0.947, all exceeding the minimum requirement of 0.60, while AVE values range from 0.632 to 0.762, well above the acceptable threshold of 0.50 [61]. These findings substantiate the reliability and validity of the instruments employed in this study, indicating that they consistently and accurately capture the constructs under examination.

Test the validity of convergence and reliability of the composite after it is confirmed that the next step is to evaluate the validity of the discrimination. The Heterotrait-Monotrait (HTMT) ratio is utilized as a comprehensive evaluation method to address the shortcomings of the Fornell-Larcker criterion [64]. According to Hair et al. [61], an HTMT value below 0.85 indicates sufficient discriminant validity. The results presented in Table 2 demonstrate that all HTMT values range from 0.041 to 0.838, remaining well below the 0.85 threshold. This confirms the robust discriminant validity of the constructs under investigation.

Table 2. Outcomes of the model measurement

Variables

Item

Loading

CR

AVE

HTMT

EB

HB

ITS

SI

SB

Environmental Benefit

EB

0.821-0.853

0.878

0.706

         

Health Benefit

HB

0.746-0.835

0.838

0.632

0.838

       

Intention to Switch

ITS

0.796-0.853

0.894

0.678

0.716

0.682

     

Social Influence

SI

0.718-0.947

0.897

0.689

0.156

0.095

0.082

   

Switch Behavior

SB

0.703-0.926

0.93

0.729

0.62

0.075

0.132

0.121

 

Usage Barrier

UB

0.851-0.9

0.906

0.762

0.221

0.214

0.278

0.074

0.041

4.4 Assessment of structural model

The PLS model uses PLS Predict to generate predictions on new data. This method utilizes a ten-fold cross-validation technique to evaluate the model’s ability to predict data that has yet to be seen. The primary purpose of PLS Predict is to assess how well the model can perform predictions and ensure the model has higher predictive power than other methods, such as linear regression (LM) models [61]. The results of the PLS prediction test shown in Table 3 show that all measurement components in the PLS model have lower RMSE and MAE values than the linear regression (LM) model, indicating that the proposed PLS model has a high predictive capacity.

Table 3. PLS predict results

 

PLS

LM

 

PLS-SEM_RMSE

PLS-SEM_MAE

LM_RMSE

LM_MAE

ITS1

0.556

0.447

0.572

0.448

ITS2

0.519

0.402

0.542

0.422

ITS3

0.548

0.432

0.553

0.434

ITS4

0.581

0.442

0.596

0.459

SB1

0.832

0.643

0.856

0.674

SB2

0.82

0.655

0.858

0.693

SB3

0.86

0.678

0.895

0.719

SB4

0.76

0.605

0.789

0.617

SB5

0.716

0.602

0.741

0.608

This study rigorously assesses the model’s performance by examining the structural model’s path coefficients. Following the guidelines of Hair et al. [61], four critical evaluations were conducted: the coefficient of determination (R²) to measure the model’s predictive accuracy, Q² to evaluate predictive relevance, PLS Prediction for a comprehensive predictive assessment, and SRMR to determine model fit. The analysis revealed that the R² values for ITS (0.422) and SB (0.016) suggest limited predictive power [61]. The Q² assessment, performed using the blindfolding method with data omitted at seven-unit intervals, indicated moderate predictive relevance for ITS (0.272) and low relevance for SB (0.007) [61] (Table 4). The SRMR value, calculated to verify model fit within the PLS-SEM framework, was below the threshold of 0.085, signifying an acceptable fit [65]. Specifically, an SRMR of 0.066 was observed, indicating that the model fits well and accurately captures the relationships among the endogenous variables. The detailed outcomes of R², Q², and SRMR are provided in Table 4.

Table 4. Results of R2, Q2, and SRMR tests

Variables

R2

Q2

SRMR

ITS

0.422

0.272

0.066

SB

0.016

0.007

4.5 Hypothesis testing

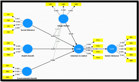
The significance of the direct relationship was determined by the bootstrapping method using the resampling technique 5,000 times [66]. The significant results of the t-critical value for the double-sided test should be greater than 1.96, and the p-value should be less than 0.05. The analysis results in Table 5 and Figure 2 show that of the eight hypotheses tested, 5 are significant and accepted, and three are insignificant and rejected.

Table 5. Results of a hypothesis test

Relationship Path

Original Sample

STDEV

T Statistics

P Values

Accepted

H1

SI -> ITS

0.009

0.085

0.111

0.912

No

H2

HB -> ITS

0.256

0.078

3.289

0.001

Yes

H3

EB -> ITS

0.405

0.072

5.642

0.000

Yes

H4

UB -> ITS

0.123

0.054

2.291

0.022

Yes

H5

UB x SI -> ITS

-0.007

0.007

0.101

0.92

No

H6

UB x HB -> ITS

0.162

0.076

2.126

0.034

Yes

H7

UB x EB -> ITS

-0.15

0.074

2.031

0.042

Yes

H8

ITS -> SB

0.128

0.087

1.479

0.139

No

Figure 2. Results of bootstrapping test

The results of testing the direct relationship hypothesis show that the relationship between HB and ITS (β = 0.256, t = 3.289, p < 0.05), EB and ITS (β = 0.405, t = 5.642, p < 0.05), as well as UB and ITS (β = 0.123, t = 2.291, p < 0.05) are significant, supporting H2, H3, and H4. However, the relationship between SI and ITS (β = 0.009, t = 0.111, p > 0.05) as well as ITS and SB (β = 0.128, t = 1.479, p > 0.05) are insignificant, so H1 and H8 are not supported.

This study also assesses the moderation effect of UB. The results showed that UB x HB -> ITS (β = 0.162, t = 2.126, p < 0.05) and UB x EB -> ITS (β = -0.15, t = 2.031, p < 0.05) were significantly supportive of H6 and H7, but the relationship of UB × SI -> ITS (β = -0.007, t = 0.101, p > 0.05) was not significant so H5 was not supported.

5. Discussion

This research uses the PPM framework to explore the factors that Push-Pull-Mooring Indonesian consumers’ intention and behavior in switching to green skincare products. The study examines barriers to consumer use as moderating variables to test eight hypotheses. The findings reveal that green skincare products’ health and environmental benefits significantly influence Indonesian consumers’ intention to switch. Since the COVID-19 pandemic, consumers have become more aware of health risks and environmental Sustainability, driving stronger preferences for products promoting well-being [53]. These results align with existing literature suggesting that behavior change is more likely when the benefits are communicated effectively and perceived as credible [19, 39, 45]. Health and environmental factors, as intrinsic motivators, often outweigh external social pressures, encouraging consumers to shift towards green alternatives. Using safer, natural ingredients and positive environmental impacts, such as waste reduction, are potent incentives [44]. Previous studies have shown that the long-term benefits of natural ingredients, such as improved health and reduced exposure to harmful chemicals, play a critical role in this shift [43]. As Indonesian consumers become more aware of these advantages, particularly in the post-pandemic context, they increasingly favor products that align with their values, especially those contributing to environmental protection [37]. Theoretical frameworks suggest intrinsic benefits outweigh social factors, particularly in Indonesia, where well-being and environmental care have become core values [3].

In addition to these intrinsic motivators, social factors can also play a role in shaping consumer behavior. However, in the case of Indonesia, social influence, which functions as a pull factor, did not significantly impact consumers’ intention to switch from conventional to green skincare products. This finding aligns with previous studies indicating that social factors’ influence varies depending on the cultural context and product category [41, 42]. In Indonesia, a collectivist society, purchasing decisions are often driven by personal trust and close-knit relationships rather than external pressures such as social media. This cultural orientation towards collectivism diminishes the pull effect of social influence, as consumers emphasize recommendations from trusted individuals, such as family and friends, over endorsements from influencers or social platforms [11]. In this context, personal trust is a more vital driver of consumer decisions, overshadowing the broader societal influences typically associated with social media marketing. Moreover, Indonesian consumers tend to be skeptical of socially driven marketing campaigns, perceiving them as less authentic and more commercialized, especially in niche markets like green skincare [53]. This skepticism, coupled with a preference for direct personal experiences, further reduces the impact of social influence, shifting the focus toward push factors like health and environmental benefits, which are perceived as more credible and aligned with personal values. Although the push for health and environmental benefits is vital, barriers to use still significantly hinder the adoption of green skincare products.

In addition to the limited role of social influence, several significant barriers hinder consumers’ intention to switch to green skincare products. These barriers, which include high prices, restricted product availability, ambiguous labeling, and insufficient information, act as mooring factors, impeding consumers from switching despite the strong push and pull forces encouraging them to adopt green products. These challenges not only reduce consumer interest but also present significant obstacles to the broader adoption of sustainable products, consistent with previous research [10, 12, 19]. These barriers are particularly pronounced in Indonesia due to cultural and market-specific factors. First, the relatively high prices of green skincare products limit accessibility, particularly for middle- to lower-income consumers who prioritize affordability [11]. Additionally, skepticism regarding green claims persists in Indonesia due to weak regulatory oversight on green certifications and concerns about greenwashing [67]. This mistrust and unclear labeling make it difficult for consumers to differentiate genuine green products from those using misleading marketing tactics, contributing to cognitive dissonance where doubts about product authenticity and effectiveness hinder consumers’ desire to switch [11]. As a result, despite the strong emphasis on wellness and Sustainability, these mooring factors—particularly skepticism and unclear labeling—create significant barriers for consumers otherwise motivated to switch. Addressing these practical challenges through more explicit certification standards and more transparent marketing practices will be crucial to facilitating the broader adoption of green skincare products. Without such efforts, even consumers who are aware of the advantages for health and the environment may hesitate to switch.

While health and environmental benefits firmly push consumers towards green products, mooring factors like high prices, limited access, and ambiguity in green labeling not only have a direct impact on consumer action but also act as moderating variables, amplifying the challenges consumers face in adopting green skincare products. These barriers create significant obstacles for consumers otherwise motivated to switch, indicating that practical challenges such as affordability and product accessibility must be addressed to facilitate broader adoption of green skincare products. While consumers understand and appreciate these products’ health and environmental benefits, these barriers diminish the impact of the drivers, highlighting the need for more effective strategies to reduce obstacles and enhance the positive influence of health and environmental benefits on consumer intent [47-49]. In addition to their direct impact, the study found that barriers to use did not significantly moderate the influence of social factors on consumers’ intention to switch to green skincare products. This suggests that mooring factors have minimal interaction with the pull effect of social impact, likely because social influence is already weak in this cultural context. Consequently, the pull effect of social influence remains limited, while the mooring factors continue to inhibit consumer actions driven by the push factors of health and environmental benefits [46].

Moreover, this study reveals that the intention to switch from conventional to green skincare products does not significantly influence consumer behavior. This phenomenon, known as the ‘intention-behavior gap,’ occurs when stated intentions fail to translate into actions. These results contradict previous studies that suggest switching intention strongly predicts switching behavior [11, 51]. This discrepancy can be attributed to cultural and economic factors unique to Indonesia. Mooring factors, such as financial barriers and skepticism regarding product efficacy, play a significant role in this gap, preventing consumers from acting on their intentions despite the strong push for health and environmental benefits. These results are consistent with Fife-Schaw et al. [52], who noted that various obstacles can prevent intentions from materializing into behavior. For instance, many Indonesian consumers are price-sensitive due to income disparities, with the higher cost of green skincare products being a considerable deterrent [19]. Furthermore, intense loyalty to conventional products, perceived as more familiar and reliable, increases the psychological cost of switching. Economic factors, such as the perception that green products are more expensive and less accessible, hinder behavior change. Additionally, widespread doubts about the efficacy and authenticity of green products persist in Indonesia, where many consumers view green claims as mere marketing tactics rather than reliable assurances, mainly due to the weak regulatory oversight on green certifications [12]. This skepticism fosters cognitive dissonance, as the intention to switch to green products is often undermined by concerns over the credibility and effectiveness of these products. As a result, many consumers hesitate to switch, as the perceived risks—whether financial, functional, or psychological—appear to outweigh the potential benefits. In this context, mooring factors create significant dissonance between consumers’ push-driven intentions and their actual behavior, highlighting the need for strategies to reduce barriers and close the intention-behavior gap. Cognitive dissonance theories suggest that this internal conflict is a crucial reason why intentions do not always translate into behavior, as consumers struggle to align their values with practical barriers such as cost and product reliability [68]. This is especially relevant in the green skincare market, where concerns about product efficacy and personal safety are prominent, further delaying behavioral change despite solid intentions.

6. Conclusion

This study uses the PPM framework to explore factors influencing Indonesian consumers’ intention and behavior to switch from conventional to green skincare products. The results showed that while health and environmental benefits significantly encouraged the intent to switch, social influences did not have a notable impact. This suggests that Indonesian consumers prioritize concrete benefits over social pressure when choosing green skincare products. Barriers such as high prices, limited product availability, and ambiguity weakened the effectiveness of driving factors. Moreover, barriers did not moderate social influence, indicating the need for more targeted social influence-based strategies. Removing practical barriers and enhancing trust in green skincare products is essential to converting consumer intent into actual behavior.

6.1 Practical management implications

The findings from this study reveal several essential managerial implications that businesses must prioritize to drive the successful adoption of green skincare products in Indonesia. Firstly, companies should focus on educating consumers about their products’ health and environmental benefits, as these aspects significantly impact consumers’ decisions to switch. Businesses can more effectively guide consumer behavior by providing precise and compelling information about using natural ingredients, waste reduction, and the positive effects on both health and the environment. Prioritizing these educational strategies over social influence, which has proven less effective in this context, is essential for driving consumer change. Secondly, companies must develop strategies to reduce barriers to use, such as high prices, limited product availability, green label ambiguity, and lack of information. Measures such as more competitive price offers, increased product distribution, clarity of information about green labels, and comprehensive education will improve the accessibility and attractiveness of green skincare products in the market.

Thirdly, companies must build consumer trust to ensure consumers’ switching intentions are realized in actual actions. Transparency in product claims, trusted certification, and strong consumer testimonials will strengthen consumer confidence in the green claims submitted. Fourthly, given that praxis barriers such as high prices and limited availability can hinder switching intent, companies must develop strategies that not only increase intent but also actively address those barriers. Providing incentives for product trials, education on the effective use of the product, and creating positive experiences are strategic steps that can drive the adoption of Green Skincare products. By considering deeper market segmentation to understand specific consumer preferences and needs, companies can increase the effectiveness of promotional campaigns, strengthen the position of products in the market, and drive consumer behavior towards more sustainable choices overall.

6.2 Research limitations and future directions

This research offers important implications, but some limitations must be considered while providing opportunities for further research. First, the study is entirely based on quantitative data. However, it helps identify general patterns that may limit a deeper understanding of consumer motivations and perceptions that encourage or hinder the intention to switch to green skincare products. The survey and questionnaire methods must be more sensitive to capture the subtle nuances in consumer behavior, potentially reducing the external validity of the study’s findings. Further research is recommended to integrate qualitative approaches such as in-depth interviews or focus group discussions to enrich the results of quantitative findings and provide more comprehensive insights into the factors influencing consumer decisions. Second, the main focus of this study lies in consumers’ intention to switch to green skincare products. However, the actual behavior of consumers has yet to be analyzed in depth. Intention is often seen as a strong predictor of behavior, though it does not always translate into real action. These limitations can impact the effectiveness of marketing strategies designed based on the findings of this study without understanding how intentions are converted into actions. The proposed intervention may only partially achieve the expected results. To address these limitations, longitudinal studies that track the transition process from intent to actual consumer behavior must be considered in advanced research. This will allow researchers to identify and address barriers between the intention and action phases and devise more effective interventions to drive the adoption of green skincare products.

Third, this study is constrained by its focus on consumer samples from major urban areas, including Java, Sulawesi, Bangka Belitung, and Nusa Tenggara, which may introduce bias. Consumers in rural areas or smaller towns across Indonesia may have different characteristics and preferences, particularly concerning access to green skincare products and purchasing priorities. As a result, the findings may not fully capture the broader scope of consumer behavior nationwide, limiting the generalizability of the results. Future research should expand the sample to encompass consumers from various geographic and demographic regions in Indonesia. This would provide a more representative understanding and allow for the development of marketing strategies better aligned with the diverse needs of consumers throughout the country. Fourth, this study did not account for psychological factors such as personal values, self-identity, or moral norms, which may play a significant role in consumers’ decisions to switch to green skincare products. These factors may allow for the depth of the theoretical model, as it might not fully capture the complexity of the consumer decision-making process. Future research should consider integrating these psychological variables into the PPM framework to provide a more robust analysis and yield more accurate predictions. Incorporating these elements would contribute to the development of a more comprehensive model, one that not only addresses rational and functional aspects but also explores the psychological dimensions influencing consumer intentions and behaviors. By doing so, subsequent research could offer a deeper understanding of consumer decision-making in the sustainability context while helping to design more effective strategies for promoting green skincare products.

  References

[1] Wang, S., Abbas, J., Sial, M.S., Álvarez-Otero, S., Cioca, L.I. (2022). Achieving green innovation and sustainable development goals through green knowledge management: Moderating role of organizational green culture. Journal of Innovation & Knowledge, 7(4): 10272. https://doi.org/10.1016/j.jik.2022.100272

[2] Suphasomboon, T., Vassanadumrongdee, S. (2022). Toward sustainable consumption of green cosmetics and personal care products: The role of perceived value and ethical concern. Sustainable Production and Consumption, 33: 230-243. https://doi.org/10.1016/j.spc.2022.07.004

[3] Dini, I. (2024). ‘Edible Beauty’: The evolution of environmentally friendly cosmetics and packaging. Antioxidants, 13(6): 742. https://doi.org/10.3390/antiox13060742

[4] Adu, S.A., Twigg, M.S., Naughton, P.J., Marchant, R., Banat, I.M. (2023). Characterisation of cytotoxicity and immunomodulatory effects of glycolipid biosurfactants on human keratinocytes. Applied Microbiology and Biotechnology, 107(1): 137-152. https://doi.org/10.1007/s00253-022-12302-5

[5] Samanta, S. (2022). Impacts of chemical beauty. Indian Journal of Physiology and Allied Sciences, 73(1): 1-24. https://doi.org/10.55184/ijpas.v73i1.24

[6] The Business Research Company. (2024). Natural skin care product global market report 2024. Retrieved April 5, 2024, from https://www.thebusinessresearchcompany.com/report/natural-skin-care-products-global-market-report.

[7] Adil, M., Parthiban, E.S., Mahmoud, H.A., Wu, J., Sadiq, M. (2024). Consumers’ reaction to greenwashing in the Saudi Arabian skincare market: A moderated mediation approach. Sustainability, 16(4): 1652. https://doi.org/10.3390/su16041652

[8] Inkwood Research. (2022). Indonesia skin care market forecast 2022-2028. https://inkwoodresearch.com/reports/indonesia-skin-care-market/.

[9] Nurhayati-Wolff, H. (2023). Users’ opinions on natural and chemical skincare ingredients Indonesia 2020. Statista.com. https://www.statista.com/statistics/1222745/indonesia-skincare-ingredient-preferences-of-skincare-users/.

[10] Chin, J., Jiang, B.C., Mufidah, I., Persada, S.F., Noer, B.A. (2018). The investigation of consumers’ behavior intention in using green skincare products: A pro-environmental behavior model approach. Sustainability, 10(11): 3922. https://doi.org/10.3390/su10113922

[11] Andika, N., Najmudin, M., Hasibuan, A.B. (2023). Green cosmetics in Indonesia: Unraveling attitude-behavior gap and gender moderation. Journal of Applied Business, 21(4): 1134-1152. https://doi.org/10.21776/ub.jam.2023.021.04.20

[12] Kurnia, S.N., Mayangsari, L. (2020). Barriers in purchasing green cosmetic products among Indonesian women. Malaysian Journal of Social Sciences and Humanities, 5(8): 72-84. https://doi.org/10.47405/mjssh.v5i8.465

[13] Karnwal, A., Shrivastava, S., Al-Tawaha, A.R.M.S., Kumar, G., Singh, R., et al. (2023). Microbial biosurfactant as an alternate to chemical surfactants for application in cosmetics industries in personal and skin care products: A critical review. BioMed Research International, 2023(1): 2375223. https://doi.org/10.1155/2023/2375223

[14] Dhillon, R., Agarwal, B., Rajput, N. (2022). Experiential marketing strategies used by luxury cosmetics companies. Innovative Marketing, 18(1): 49-62. https://doi.org/10.21511/im.18(1).2022.05

[15] Ribeiro, N.G., Añaña, E.S., Barbosa, B. (2022). The influence of human values, environmental awareness, and attitudes on the intention to purchase cannabis-based skincare cosmetics. Sustainability, 14(16): 10399. https://doi.org/10.3390/su141610399

[16] Praharjo, A., Wijaya, R. (2023). Consumer’s behavior intention in using green skincare products. In Environmental Issues and Social Inclusion in a Sustainable Era, Routledge, Universitas Muhammadiyah Malang, pp. 176-183. https://doi.org/10.1201/9781003360483-20

[17] Sharma, S., Kushwaha, B.P. (2024). Customer value theory: Sensitivity to price, emotional values, social relationship supports, and values conscious organic products purchase intention. International Journal of Indian Culture and Business Management, 32(1): 38-58. https://doi.org/10.1504/IJICBM.2024.138993

[18] Al Mamun, A., Naznen, F., Yang, Q., Ali, M.H., Hashim, N.M.H.N. (2023). Modelling the significance of celebrity endorsement and consumer interest on attitude, purchase intention, and willingness to pay a premium price for green skincare products. Heliyon, 9(6): e16765. https://doi.org/10.1016/j.heliyon.2023.e16765

[19] Najm, A.A., Salih, S.A., Fazry, S., Law, D. (2024). Moderated mediation role of ethnicity on natural skin care products purchasing intention model among multicultural consumers. PLos ONE, 19(3): e0300376. https://doi.org/10.1371/journal.pone.0300376

[20] Reeh, A., Walter, N., Sander, F., Cleff, T. (2023). Shopping for a worthy cause - The theory of planned behaviour for vegan personal care products with a special focus on animal welfare. International Journal of Business Environment, 14(4): 488-526. https://doi.org/10.1504/IJBE.2023.133921

[21] Moon, B. (1994). Paradigms in migration research: Exploring ‘moorings’ as a schema. Progress in Human Geography, 19(4): 504-524. https://doi.org/10.1177/030913259501900404

[22] Rocca, R., Acerbi, F., Fumagalli, L., Taisch, M. (2022). Sustainability paradigm in the cosmetics industry: State of the art. Clean and Waste Systems, 3: 100057. https://doi.org/10.1016/j.clwas.2022.100057

[23] Petruzzi, D. (2024). Cosmetics industry - Statistics & facts. Statista. https://www.statista.com/topics/3137/cosmetics-industry/#topicOverview.

[24] Hsu, C., Chang, C., Yansritakul, C. (2017). Exploring purchase intention of green skincare products using the theory of planned behavior: Testing the moderating effects of country of origin and price sensitivity. Journal of Retailing and Consumer Services, 34: 145-152. https://doi.org/10.1016/j.jretconser.2016.10.006

[25] Paramita, S., Kusuma, I., Sulistioadi, Y., Kiswanto. (2024). Environmental and safety aspects of bio-based cosmetics in Indonesia. In E. T. Arung (Ed.), Biomass-based Cosmetics, Springer, pp. 545-568. https://doi.org/10.1007/978-981-97-1908-2_22

[26] Sharma, R., Narang, R. (2024). Psychographic profiling of prospective organic skin care product users. Global Business Review. https://doi.org/10.1177/09721509241227292

[27] Šniepienė, G., Jankauskienė, R. (2021). Organic personal care cosmetics: Behavior of choice and consumption. In Proceedings of CBU Medicine and Pharmacy, 2: 158-168. https://doi.org/10.12955/pmp.v2.190

[28] Lee, M.K. O., Turban, E. (2001). A trust model for consumer internet shopping. International Journal of Electronic Commerce, 6(1): 75-91. https://doi.org/10.1080/10864415.2001.11044227

[29] Bogue, D.J. (1977). A migrant’s-eye view of the costs and benefits of migration to a metropolis. In Problems of Living in the Metropolis, pp. 167-182. https://doi.org/10.1016/b978-0-12-137350-4.50016-0

[30] Bansal, H.S., Taylor, S.F., James, Y.S. (2005). ‘Migrating’ to new service providers: Toward a unifying framework of consumers’ switching behaviors. Journal of the Academy of Marketing Science, 33(1): 96-115. https://doi.org/10.1177/0092070304267928

[31] Handarkho, Y.D., Harjoseputro, Y. (2020). Intention to adopt mobile payment in physical stores: Individual switching behavior perspective based on Push-Pull-Mooring (PPM) theory. Journal of Enterprise Information Management, 33(2): 285-308. https://doi.org/10.1108/JEIM-06-2019-0179

[32] Chen, T., Li, S., Zeng, Z., Liang, Z., Chen, Y., Guo, W. (2024). An empirical investigation of users’ switching intention to public service robots: From the perspective of PPM framework. Government Information Quarterly, 41(2): 101933. https://doi.org/10.1016/j.giq.2024.101933

[33] Monoarfa, H., Al Adawiyah, R.A., Prananta, W., Sadat, A.M., Vakhroh, D.A. (2024). Switching intention of conventional bank customers to Sharia bank based on push-pull-mooring theory. Journal of Islamic Marketing, 15(8): 2104-2121. https://doi.org/10.1108/JIMA-08-2022-0220

[34] Gao, S., Shao, B. (2022). Why do consumers switch to biodegradable plastic consumption? The effect of push, pull, and mooring on the plastic consumption intention of young consumers. Sustainability, 14(23): 15819. https://doi.org/10.3390/su142315819

[35] Al-Banna, H., Jannah, S.M. (2023). The push, pull, and mooring effects toward switching intention to halal cosmetic products. Journal of Islamic Marketing, 14(9): 2149-2166. https://doi.org/10.1108/JIMA-12-2021-0392

[36] Khan, Y., Hameed, I., Akram, U. (2023). What drives attitude, purchase intention and consumer buying behavior toward organic food? A self-determination theory and theory of planned behavior perspective. British Food Journal, 125(7): 2572-2587. https://doi.org/10.1108/BFJ-07-2022-0564

[37] Andika, A., Nadia, N., Harnaji, B., Najmudin, M. (2023). Understanding green cosmetic adoption in Indonesia: Environmental consciousness and the theory of reasoned action perspective. International Journal of Management, Accounting and Economics, 10(11): 876-903. https://doi.org/10.5281/zenodo.10468042

[38] Moslehpour, M., Chaiyapruk, P., Faez, S., Wong, W.K. (2021). Generation Y’s sustainable purchasing intention of green personal care products. Sustainability, 13(23): 1-14. https://doi.org/10.3390/su132313385

[39] Limbu, Y.B., Pham, L., Nguyen, T.T.T. (2022). Predictors of green cosmetics purchase intentions among young female consumers in Vietnam. Sustainability, 14(19): 1-15. https://doi.org/10.3390/su141912599

[40] Ali, S., Javed, H.M.U., Ali, W., Zahid, H. (2023). Decoding men’s behavioral responses toward green cosmetics: An investigation based on the belief decomposition approach. Journal of Environmental Planning and Management, 66(13): 2640-2667. https://doi.org/10.1080/09640568.2022.2081137

[41] Tengli, A., Srinivasan, S.H. (2022). An exploratory study to identify the gender-based purchase behavior of consumers of natural cosmetics. Cosmetics, 9(5): 101. https://doi.org/10.3390/cosmetics9050101

[42] Boon, L.K., Fern, Y.S., Chee, L.H. (2020). Generation Y’s purchase intention towards natural skincare products: A PLS-SEM analysis. Global Business and Management Research: An International Journal, 12(1): 61-77. http://gbmrjournal.com/pdf/v12n1/V12N1-7.pdf.

[43] Dini, I., Laneri, S. (2021). The new challenge of green cosmetics: Natural food ingredients for cosmetic formulations. Molecules, 26(13): 3921. https://doi.org/10.3390/molecules26133921

[44] Paramita, S., Kusuma, I.W., Sulistioadi, Y.B., Kiswanto. (2024). Environmental and safety aspects of bio-based cosmetics in Indonesia. In Biomass-based Cosmetics: Research Trends and Future Outlook, Singapore: Springer Nature Singapore, pp. 545-568. https://doi.org/10.1007/978-981-97-1908-2_22

[45] Sadiq, M., Adil, M., Paul, J. (2021). An innovation resistance theory perspective on purchase of eco-friendly cosmetics. Journal of Retailing and Consumer Services, 59: 102369. https://doi.org/10.1016/j.jretconser.2020.102369

[46] Johnstone, M.L., Hooper, S. (2016). Social influence and green consumption behaviour: A need for greater government involvement. Journal of Marketing Management, 32(9-10): 827-855. https://doi.org/10.1080/0267257X.2016.1189955

[47] Dlamini, S., Mahowa, V. (2024). Investigating factors that influence the purchase behaviour of green cosmetic products. Cleaner and Responsible Consumption, 13: 100190. https://doi.org/10.1016/j.clrc.2024.100190

[48] Liu, F., Madni, G.R. (2024). Moderating role of policy incentive and perceived cost in relationship of environmental awareness and green consumption behavior. PLoS ONE, 19(2): 1-17. https://doi.org/10.1371/journal.pone.0296632

[49] Sadiq, M., Adil, M., Paul, J. (2021). An innovation resistance theory perspective on purchase of eco-friendly cosmetics. Journal of Retailing and Consumer Services, 59: 102369. https://doi.org/10.1016/j.jretconser.2020.102369

[50] Zhao, C., Noman, A.H.M., Hassan, M.K. (2023). Bank’s service failures and bank customers’ switching behavior: Does bank reputation matter? International Journal of Bank Marketing, 41(3): 550-571. https://doi.org/10.1108/IJBM-07-2022-0287

[51] Nguyen, H.V., Nguyen, C.H., Hoang, T.T.B. (2019). Green consumption: Closing the intention-behavior gap. Sustainable Development, 27(1): 118-129. https://doi.org/10.1002/sd.1875

[52] Fife-Schaw, C., Sheeran, P., Norman, P. (2007). Simulating behaviour change interventions based on the theory of planned behaviour: Impacts on intention and action. British Journal of Social Psychology, 46(1): 43-68. https://doi.org/10.1348/014466605X85906

[53] Setiawan, M., Widjojo, R., Purnama Alamsyah, D. (2023). Consumers’ reasonings for intention to purchase natural personal care products in Indonesian market. Cogent Business & Management, 11(1): 2289205. https://doi.org/10.1080/23311975.2023.2289205

[54] Zollo, L., Carranza, R., Faraoni, M., Díaz, E., Martín-Consuegra, D. (2021). What influences consumers’ intention to purchase organic personal care products? The role of social reassurance. Journal of Retailing and Consumer Services, 60: 102432. https://doi.org/10.1016/j.jretconser.2020.102432

[55] Shanbhag, P.R., Pai, Y.P., Kidiyoor, G., Prabhu, N. (2023). Development and initial validation of a theory of planned behavior questionnaire: Assessment of purchase intentions towards products associated with CRM campaigns. Cogent Business & Management, 10(2): 2229528. https://doi.org/10.1080/23311975.2023.2229528

[56] Pena-Garcia, N., Gil-Saura, I., Rodriguez-Orejuela, A., Siqueira-Junior, J.R. (2020). Purchase intention and purchase behavior online: A cross-cultural approach. Heliyon, 6(6): e04284. https://doi.org/10.1016/j.heliyon.2020.e04284

[57] Sarstedt, M., Ringle, C.M., Hair, J.F. (2021). Partial least squares structural equation modeling. In Handbook of Market Research, Cham: Springer International Publishing, pp. 587-632. https://doi.org/10.1007/978-3-319-05542-8

[58] Dash, G., Paul, J. (2021). CB-SEM vs PLS-SEM methods for research in social sciences and technology forecasting. Technological Forecasting and Social Change, 173: 121092. https://doi.org/10.1016/j.techfore.2021.121092

[59] Andika, A., Nadia, N., Luthfiana, D. N., Tampubolon, N. K.T., Harnaji, B., Wahyudi, D. (2024). From Awareness to action: How knowledge of energy-saving labels drives sustainable consumer behavior towards energy-efficient home appliances in Indonesia. International Journal of Environmental Impacts, 7(2): 277-286. https://doi.org/10.18280/ijei.070212

[60] Anderson, J.C., Gerbing, D.W. (1988). Structural equation modeling in practice: A review and recommended two-step approach. Psychological Bulletin, 103(3): 411-423. https://doi.org/10.1037/0033-2909.103.3.411

[61] Hair, J.F., Risher, J.J., Sarstedt, M., Ringle, C.M. (2019). When to use and how to report the results of PLS-SEM. European Business Review, 31(1): 2-24. https://doi.org/10.1108/EBR-11-2018-0203

[62] Podsakoff, P.M., MacKenzie, S.B., Lee, J.-Y., Podsakoff, N.P. (2003). Common method biases in behavioral research: A critical review of the literature and recommended remedies. Journal of Applied Psychology, 88(5): 879-903. https://doi.org/10.1037/0021-9010.88.5.879

[63] Harman, H.H. (1976). Modern Factor Analysis. University of Chicago Press. https://psycnet.apa.org/record/1961-02904-000.

[64] Fornell, C., Larcker, D. (1981). Evaluating structural equation models with unobservable variables and measurement error. Journal of Marketing Research, 18: 39-50. https://doi.org/10.1177/002224378101800104

[65] Henseler, J., Ringle, C.M., Sarstedt, M. (2015). A new criterion for assessing discriminant validity in variance-based structural equation modeling. Journal of the Academy of Marketing Science, 43(1): 115-135. https://doi.org/10.1007/s11747-014-0403-8

[66] Hair, J.F., Hult, G.T.M., Ringle, C.M., Sarstedt, M., Danks, N.P., Ray, S. (2021). Partial Least Squares Structural Equation Modeling (PLS-SEM) Using R: A Workbook. Springer Cham. https://doi.org/10.1007/978-3-030-80519-7

[67] Raihana, J., Purwanegara, M.S. (2023). Exploring the impact of perceived greenwashing on repurchase intention of green personal body care products. Indonesian Journal of Business and Entrepreneurship, 9(1): 152-162. https://doi.org/10.17358/ijbe.9.1.152

[68] Belanche, D., Casaló, L.V., Flavián, M., Ibáñez-Sánchez, S. (2021). Understanding influencer marketing: The role of congruence between influencers, products and consumers. Journal of Business Research, 132: 186-195. https://doi.org/10.1016/j.jbusres.2021.03.067