Multiple Slip Effects on the Time Independent MHD Flow of a UCM Fluid over an Elongating Surface That Has Higher-Grade Chemical Reaction

Multiple Slip Effects on the Time Independent MHD Flow of a UCM Fluid over an Elongating Surface That Has Higher-Grade Chemical Reaction

Rekha G. Pai Bommanna Lavanya* N. Raveendra Kemparaju M. Chandrashekar

Department of Mathematics, Manipal Institute of Technology, Manipal Academy of Higher Education, Manipal 576104, India

Department of Mathematics, Rajarajeswari College of Engineering, Bangalore 560074, India

Department of Mathematics, Jyothi Institute of Technology, CIIRC, Bangalore 560062, India

Corresponding Author Email: 
lavanya.b@manipal.edu
Page: 
345-352
|
DOI: 
https://doi.org/10.18280/ijht.420137
Received: 
17 November 2023
|
Revised: 
27 December 2023
|
Accepted: 
5 January 2024
|
Available online: 
29 February 2024
| Citation

© 2024 The authors. This article is published by IIETA and is licensed under the CC BY 4.0 license (http://creativecommons.org/licenses/by/4.0/).

OPEN ACCESS

Abstract: 

This paper investigates the multiple slip boundary conditions on mass transmission flow of non-Newtonian fluid due to unsteady stretching sheet. Mathematical models are constructed by utilizing boundary layer approach. The governing equations of PDE’s are converted into ODE’s by using similarity transformations. It is important to carefully consider the various constraints that may affect the flow field, temperature and mass transfer in the study. The Governing equations are solved numerically by applying fourth order RK shooting method. The purpose of study includes mass transmission analysis and it is very important to resolve the current industrial and scientific problems. In this research work the consequences of multiple slip on time independent MHD stream of an UCM fluid over an elongating surface with upper grade chemical reaction investigated. This study’s significant findings are rate of mass transmission at the surface decreases with enhancing momentum. Concentration drops for increasing values of $S c$. The concentration distribution depicts during ($\gamma$>0) and increases in ($\gamma$<0). It is also important to ensure that the assumptions and approximations made in the study are valid and reasonable in order to obtain accurate and reliable results.

Keywords: 

velocity and concentration slip, unsteady, UCM fluid, Mass transport, shooting phenomena

1. Introduction

In recent years we have shown a significant interest in the mass transportation analysis of two-dimensional flows. The fluid flow and heat transfer mechanism have important application in the field of science and engineering. The different rheological properties cannot be investigated in non-Newtonian fluids using a single constitutive relationship between shear stress and rate of strain. The Maxwell phenomena is used to forecast stress relaxation for any boundary layer and to eliminate the impact of shear-dependent viscosity. The process of periodic fluid motion and varied natures caused by additional time-dependent factors, which will affect the fluid motion and the separation of boundary-layer are only a few of the engineering difficulties where an unsteady boundary layer plays an essential roles.

Boundary-layer flow on continuous solid surface was discovered by Sakiadis [1]. This presents a novel problem with answers that are significantly distinct from flow on surfaces with a fixed length. Sparrow and Lin [2] conducted an analytical study on the impact of the less-density phenomena on the fully evolved heat-transpiration properties for laminar flow in tubes. Laminar gas stream in microtubes with a constant heat flux boundary limitation was the subject of an analytical solution by Ameel et al. [3]. Since the Knudsen number plays an exclusive role when the microtube diameter is tiny. The conditions for both slip flow hydrodynamic and an energy jump thermal are considered to exist at the wall. Larrodé et al. [4] investigates the role of rarefaction in circular heat transmission. To find connections to the traditional Graetz problem, a spatial rescaling factor is introduced. This factor, which depends on the Knudsen number, acts as a measure of rarefaction. It is discovered that surface accommodation coefficients and the degree of rarefaction both affect heat transport. Fetecau and Fetecau [5] examined the Rayleigh-Stokes problem in search of a fluid with Maxwellian characteristics. He has noted, a mechanical model was taken into consideration whose constitutive equation is very similar to that of a fluid of the Maxwell type. It is commonly known that in a Maxwell fluid, relaxation phenomena are considered, whereas they are not present in second-grade fluids. Fetecau and Fetecau [6] analyzed exact outcome pertaining to the flow of a Maxwell fluid over a suddenly moved at plate. This outcome is in all accordance with an earlier one and it goes to the well-known solution for Navier– Stokes fluid. Sadeghy et al. [7] inspected the flow of an UCM fluid theoretically above a rigid plate moving steadily. It is understood that the Reynolds number of the stream is more enough for the boundary layer approximation. Abbas et al. [8] and Hayat et al. [9] have taken the walls of the channel as porous and discovered the 2-D MHD boundary layer flow of an UCM fluid in a channel and porous stretched sheet with the concept of HAM. Alizadeh-Pahlavan et al. [10] used the two-auxiliary-parameter homotropy analysis technique to discover MHD stream of UCM fluids over porous and elongating sheets. With the assumption of a boundary layer approximation, Alizadeh-Pahlavan and Sadeghy [11] discussed the time independent MHD flow of a Maxwellian fluid above an impulsively stretched sheet. Under the premise that the fluid complies with the UCM model, Kumari and Nath [12] attempted to investigate the steady MHD mixed convection flow of a viscoelastic fluid near a two-dimensional stagnation point with a magnetic field. Hayat et al. [13] observed the consequence of mass transport on the 2-D stagnation point flow of an UCM fluid over an elongating surface. Mukhopadhyay et al. [14] aimed to examine the transport characteristics of time independent 2-D boundary layer stream of non-Newtonian fluid passing through an elongating sheet in the presence of a 1st order constructive or destructive chemical reaction. Majeed et al. [15] utilized a Chebyshev Spectral Newton iterative method to discover the collective influence of partial slip and prescribed surface heat flux when the fluid is in motion due to stretching cylinder. Hakeem et al. [16] communicated the influence of a magnetic field on an incompressible, viscous, water-based nanofluid flow over a stretching and shrinking sheet with a 2nd order slip boundary limitation, both analytically and numerically. Parida et al. [17] proposed the impact of non-linear thermal radiation and thermophoresis on 2-D steady MHD boundary layer flow of heat and mass transport over a flat plate with partial slip at the surface subjected to the convective heat flux. Poornima et al. [18] imposed thermal and hydrodynamic slip constraints to inspect the attributes of radiation and chemical reaction on Casson non-Newtonian fluid in the direction of a porous elongating surface. Sreenivasulu et al. [19] examined the impacts of MHD boundary layer flow via a permeable exponential elongating surface in the presence of Joule heating and viscous dissipation while taking velocity and thermal slip constraints at the boundary. Vijaya and Lavanya [20] studied Chemical Reaction Effects on of Nanofluid Past a Permeable Stretching Sheet with Slip Boundary Conditions and MHD Boundary Layer Flow. Tamoor [21] considered distinct physical limitations at the boundary and presented outcomes for laminar axisymmetric hydro-magnetic flow of incompressible, electrically conducting, and viscous fluid moving over the circular cylinder embedded in a thermally stratified medium. Rasheed et al. [22] addressed the characteristics of incompressible viscoelastic fluid flow over a uniform elongating surface sheet alongside with slip boundary constraints in the attendance of porous media. To find the attributes of the laminar magnetohydrodynamic stream on the UCM fluid on an isothermal porous stretching surface, Guled et al. [23] study was done on how the relaxation time, suction or injection velocity, and magnetic number affect the velocity over a sheet. In order to obtain an outcome to the 2-D steady flow of the Maxwell fluid, which specified a coupled nonlinear ODE, Khan et al. [24] looked into the construction of an effective analytical approach. By applying a nonlinear velocity slip condition, Shah and Hussain [25] investigated Fourier's heat conduction model to provide numerical outcomes for the MHD flow of UCM fluid in a porous medium generated by a nonlinear stretching surface. Additionally, the impacts of mixed convective around the stagnation point in a porous medium was made. Palani et al. [26] aimed to examine the unsteady MHD flow of a Maxwell fluid over an elongating surface in the presence of an upper grade chemical reaction. MHD flow and transpiration of mass of an upper-convicted Maxwell fluid with homogeneous-heterogeneous first-order chemical processes were studied by Vajravelu et al. [27]. Vaidya [28] addressed the nature of stream and heat transport of a dusty UCM fluid over a permeable elastic sheet. The effects of wall motion on the flow, heat, and species concentration of a UCM fluid in a magnetohydrodynamic Darcia channel were discussed between two moving walls by Kumar et al. [29]. Lavanya et al. [30] studied in this new era of the fluid field, researchers are interested in hybrid nanofluids because of their thermal properties and potential, which are better than those of nanofluids when it comes to increasing the rate at which heat is transferred.

In the present study we have considered multiple slip effects on the time independent MHD Flow of a UCM fluid over an elongating surface that has higher-grade chemical reaction and investigated detailed analysis of the fallouts of the influences of pertinent parameters on the flow, particularly focused on the velocity and concentration distribution. The fallouts of comparative study of the flow behavior along with the mass transfer for are vividly presented in graphical manner.

2. Mathematical Formulation

Time independent, electrically conducting magneto hydrodynamic stream and mass transport of an UCM fluid over an elongating surface considered. Equal and reverse forces from the x way, assuming that the stream is restricted to the region $y>0$ causes the flow to be induced as a result of the stretching surface. The mass stream and time independent fluid initially at $t=0$. The sheet seems to emerge from a slit at the origin and the stretching velocity $U(x, t)=\frac{b x}{1-\alpha t}$ where b and $\alpha$ are positive constants both having dimensions $(\text { time })^{-1}$, is the rate of stretching and $\frac{b}{1-\alpha t}$ is the rate of stretching with time. The mass transport in the system along with a flat plate involves a species A that is a little soluble in B. $C_w \& C_{\infty}$ be the concentration at the plate surface and solubility of A in B. Figure 1 depicts the schematic diagram of flow pattern.

Figure 1. Schematic diagram

The governing equations for the problem are:

$\frac{\partial u}{\partial x}+\frac{\partial u}{\partial y}=0$     (1)

$\begin{gathered}\frac{\partial u}{\partial t}+u \frac{\partial u}{\partial x}+v \frac{\partial u}{\partial y} +\lambda\left(u^2 \frac{\partial^2 u}{\partial x^2}+v^2 \frac{\partial^2 u}{\partial y^2}+2 u v \frac{\partial^2 u}{\partial x \partial y}\right) =v \frac{\partial^2 u}{\partial y^2}-\frac{\sigma B_0^2}{\rho} u\end{gathered}$      (2)

$\frac{\partial C}{\partial t}+u \frac{\partial C}{\partial x}+v \frac{\partial C}{\partial y}=D \frac{\partial^2 C}{\partial y^2}-K_n\left(C-C_{\infty}\right)^n$            (3)

The initial limitations are written in the form:

$\begin{gathered}u(x, 0)=u(x), \quad v(x, 0)=-v_0, \\ C(x, 0)=C_w(x)\end{gathered}$          (4)

The pertaining boundary limitations for Eq. (1) to Eq. (3) are takes the form:

$\left.\begin{array}{c}u(x, t)=U_w(x, t)=\frac{b x}{1-\alpha t} \\ u(x, t)=U_w(x, t)+K_1 \frac{\partial u}{\partial y}, \quad v(x, t)=v_w(x, t) \\ C(x, t)=C_w(x, t)+K_2 \frac{\partial C}{\partial y} \text { at } y=0 \\ u(x, t) \rightarrow 0, C(x, t) \rightarrow C_{\infty} \text { as } y \rightarrow \infty\end{array}\right\}$                 (5)

where, $v$ represents Kinematic viscosity is a fundamental property of fluids that influences their behaviour in various practical applications. It provides insights into how fluids move, interact with surfaces, and transport heat and mass, making it a vital parameter in fluid mechanics and related fields. $\sigma$ indicates fluid conductivity, it provides valuable information about the composition and characteristics of fluids. denotes coeeficient of diffusion, used to describe the rate at which particles, such as atoms, molecules, or ions, spread through a medium due to random thermal motion. M designates unsteady parameter under consideration is dynamic and varies with time or changing conditions. $\gamma<0$ refers to destructive chemical reaction often studied in various scientific disciplines, as they play a crucial role in understanding how compounds and substances can change or deteriorate over time under different conditions. Here $k_n$ refers nth order rate of reaction constant.

According to $C_w(x, t)=C_{\infty}+b x(1-\alpha t)^{-2}$ the surface concentration believed to changes by sheet and time. Here $v_w(t)=-\frac{v_0}{\sqrt{1-\alpha t}} d$ designates flow of suction $v_0>0$ or blowing $v_0<0$. The expressions for $U_w(x, t), v_w(t), C_w(x, t), \lambda(t)$ and $K_n(t)$ are correct for time $t<\alpha^{-1}$. Eq. (1) is fulfilled by utilizing a stream function $\psi(x, y, t)$ such that $u=\frac{\partial \psi}{\partial y} \& v=-\frac{\partial \psi}{\partial x}$, where $\psi=\sqrt{\frac{v b}{1-\alpha t}} x f(\eta) \& \eta=\sqrt{\frac{b}{1-\alpha t}} y$ symbolizes the dimensionless stream function and similarity variable.

A stream function is a mathematical function used in fluid dynamics to describe the flow of an incompressible, two-dimensional fluid. It is a concept frequently applied to study the motion of fluids in various fields, including physics, engineering, and meteorology. The stream function is particularly useful in analysing irrotational flow, where the vorticity (rotational motion) is zero.

The velocity's component parts are provided by:

$u=\frac{b x}{(1-\alpha t)} f^{\prime}(\eta) \& v=-\sqrt{\frac{v b}{1-\alpha t}} f(\eta)$         (6)

The concentration is symbolized as:

$\frac{\partial C}{\partial t}+u \frac{\partial C}{\partial x}+v \frac{\partial C}{\partial y}=D \frac{\partial^2 C}{\partial y^2}-K_n\left(C-C_{\infty}\right)^n$            (7)

Using Eqs. (4)-(7), Eqs. (2) and (3) transform the following BVP:

$\begin{gathered}M\left(\frac{\eta}{2} f^{\prime \prime}+f^{\prime}\right)+f^{\prime 2}-f f^{\prime \prime}+\beta\left(f^2 f^{\prime \prime \prime}-2 f f^{\prime} f^{\prime \prime}\right) \\ =f^{\prime \prime \prime}-H a f^{\prime}\end{gathered}$          (8)

$M\left(2 \phi+\frac{\eta}{2}\right)+f^{\prime} \phi-f \phi^{\prime}=\frac{1}{S c} \phi^{\prime \prime}-\gamma \phi^{\prime \prime}$       (9)

$f(0)=S, f^{\prime}(0)=1+A f^{\prime \prime}(0), f^{\prime}(\infty) \rightarrow \infty$       (10)

$\phi(0)=1+D \phi^{\prime}(0), \phi(\infty)=\rightarrow 0$        (11)

The dimensionless factors in Eqs. (8)-(10) can be represented as follows:

$\begin{gathered}M=\frac{\alpha}{b}, \beta=\lambda_0 b, \\ H a=\frac{\sigma B_0^2}{\rho b}(1-\alpha t), \quad S c=\frac{v}{D^{\prime}} \\ \gamma=\frac{K_n\left(C_w-C_{\infty}\right)^{n-1}}{b}, S=-\frac{v_0}{\sqrt{v b}}\end{gathered}$

The parameter controls the flow direction and strength at the boundary. Therefore, it follows that S is $+v e$ for suction and $-v e$ for blowing.

The functions $f(\eta) \& \phi(\eta)$ compute the friction coefficient and mass transport rates. The shearing stress at the wall's surface is:

$\tau_w=\mu\left[\frac{\partial u}{\partial y}\right]_{v=0}$        (12)

The friction coefficient is termed as:

$C_f=\frac{\tau_w}{\rho U_w^2}$          (13)

Using Eq. (12) in Eq. (13), we get:

$C_f \sqrt{R e_x}=f^{\prime \prime}(0)$         (14)

The mass flux at the surface of the wall is:

$J_w=D\left[\frac{\partial C}{\partial y}\right]_{y=0}$         (15)

And the Sherwood is defined as:

$S h_x=\frac{x}{D} \frac{J_w}{C_w-C_{\infty}}$        (16)

Substitute $J_w$ in $S h_x$ the dimensionless wall mass transference rate can be expressed as:

$\frac{S h_x}{\sqrt{R e_x}}=\phi^{\prime}(0)$         (17)

where, $R e_x=\frac{U_W x}{v}$.

3. Numerical Outcome for the Problem

The outcome of the reduced Eqs. (8) and (9) with boundary conditions Eqs. (10) and (11) are not able to be achieve since they are highly nonlinear and coupled in nature. The solution is attained via numerically using the Runge–Kutta (R-K) with the shooting method. It is discussed how different factors affect flow properties. The step size of $\Delta \eta=0.01$, with the accuracy up to 6 decimal places, which will be the convergence. The higher order nonlinear PDE’s are transformed into first order simultaneous linear DE’s and then converted to initial value problem [27]. In this process the 3rd and 2nd order nonlinear equations of Eqs. (8) and (9) have been modified to ODE’s as follows:

$\left.\begin{array}{c}f_1^1=f_2, f_2^{\prime}=f_3 \\ f_3^{\prime}=\frac{M\left(\frac{\eta}{2} * f_3+f_2\right)+f_2^2-f_1 * f_2-2 * \beta * f_1 * f_2 * f_3+H a * f_2}{1-\beta * f_1^2} \\ f_4^{\prime}=f_5 \\ f_5^{\prime}=S c\left[M\left(2 * f_4+\frac{\eta}{2}\right)+f_2 * f_4-f_1 * f_5+\gamma * f_4^{\prime \prime}\right]\end{array}\right\}$         (18)

where,

$f_1=f, f_2=f^{\prime}, f_3=f^{\prime \prime}, f_4=\phi, f_5=\phi^{\prime}$       (19)

where, prime represents differentiation w.r.t. η now the boundary conditions transformed to

$f_1=S, f_2=1, f_3=S_1, f_4=1, f_5=S_2$ and $\eta \rightarrow 0$      (20)

$f_2=0, f_4=0$ as $\eta \rightarrow \infty$       (21)

4. Results and Discussion

This section deliberates the detailed analysis of the fallouts of the influences of pertinent parameters on the flow, particularly focused on the velocity and concentration distribution. The fallouts of comparative study of the flow behavior along with the mass transfer for are vividly presented in graphical manner.

Figure 2. Impression of $M$ on $f^{\prime}(\eta)$

The momentum fields for increasing standards under the unsteadiness constraint are illustrated in Figure 2. Unsteady parameter (M) is significant for studying phenomena such as turbulence, oscillations, and transient flow in liquids and gases.

A rise in momentum has been noticed for the value of unsteadiness. Physically, unsteadiness results in flux gates in the force of buoyancy and the direction of flow. Therefore, these forces may have an effect on increasing velocity.

It is observed that the fluid velocity increases away from the wall with an increase in M, whereas the velocity along the sheet falls when the boundary layer thickness drops close to the wall.

Figure 3 is disclosed to analyze the impact of Maxwell parameter against on dimensionless velocity distributions. From the figure, we can observe that $f^{\prime}(\eta)$ are strengthen for the enhanced $\beta$. So, we discern growth in velocity.

Figure 3. Impression of $\beta$ on $f^{\prime}(\eta)$

Figure 4. Impression of $\mathrm{Ha}$ on fluid velocity $f^{\prime}(\eta)$

Magnetic parameter (Ha) signifies the equations that describe the behavior of magnetic systems. Figure 4 shows the dimensionless velocity patterns for various magnetic parameter values. It is obvious that when the magnetic parameter escalates, the velocity drops. The fluid's velocity is obstructed by the transverse magnetic field, which also significantly slows down the rate of conveyance. This is because as Ha increases, the Lorentz force also grows and creates additional flow resistance.

The impact of suction or blowing on the distribution of velocity is revealed in Figure 5. We notice from the graph that the $f^{\prime}(\eta)$ for the development in S decreased. It explains the fact that the suction/blowing parameter minimizes fluid momentum. It is noticed depreciate in the magnitude of the velocity when S upscales. When suction is applied to the boundary, the flow changes, and the shrinking sheet is not contained within a boundary layer. As a result, suction develops whenever the fluid on the surface changes. Suction is a physical force that aids in the fluid's smooth movement when a sheet is contracting. The boundary layer's thickness reduces as S rises.

Figure 5. Impression of $S$ on fluid velocity $f^{\prime}(\eta)$

Figure 6. Impression of $M$ on fluid concentration $\phi(\eta)$ when $n=1$

Figure 7. Impression of $M$ on fluid concentration $\phi(\eta)$ when $n=2$

Figure 8. Impression of $M$ on fluid concentration $\phi(\eta)$ when $n=3$

Figures 6-8 show the impact of unsteadiness on $\mathrm{n} \phi(\eta)$. From the plots we can analyse, the concentration field declines as it rises, and the mass transport rate from fluid to sheet also decreases. As a result, the concentration drops. The concentration diminishes by mounting values of n because the flow is fully caused by the stretched surface concentration, which is larger than the stream concentration. The species concentration from the fluid to the surface, which is indicated by the positive wall concentration gradient. The upsurge in concentration distribution can be observed near the sheet.

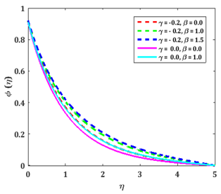
The impression of $\gamma \& \beta$ against concentration distribution illustrated in Figures 9 and 10. The species concentration claims up with the mounting values of Maxwell parameter. It represents the influence of $\beta$ on $\mathrm{n} \phi(\eta)$ for a non-reactive species $\gamma=0$, $\gamma>0 \& \gamma<0$ respectively. It is perceived that an augmentation in $\beta$ leads to a deteriorate in the mass diffusivity of the fluid when $\gamma<0$, but the magnitude of $\phi(\eta)$ is more when compared with $\gamma>0$. It is also noticed that the effect of upsurge in $\beta$ in all cases reduces the $\phi(\eta)$.

Figure 9. Impression of $\beta$ on fluid concentration $\phi(\eta)$ when $\mathrm{n}=1$

Figure 10. Impression of $\beta$ on fluid concentration $\phi(\eta)$ when $\mathrm{n}=2$

Figure 11. Impression of $\mathrm{Ha}$ on fluid concentration $\phi(\eta)$ with M=γ=0.3, β=0.2, S=0.1 & Sc=0.7

The consequences of magnetic parameter Ha on concentration field is delineated in Figure 11. It is distinguished from the figure that the is declined for the larger Ha. The nature of suction or blowing on concentration profile is showed in Figure 12. It is found that the decrement in concentration field as the values of S develops. This impacts a decrement in mass transmission. It is quite reverse in blowing and the associated boundary layer is thinner in suction than blowing.

Figure 12. Impression of $\mathrm{Ha}$ on fluid concentration $\phi(\eta)$ with M=γ=0.5, β=0.2, S=0.1 & Sc=0.7

Figure 13. Impression of $S c \& S$ on fluid concentration $\phi(\eta)$ with M=γ=0.3, β=0.2, Ha=0.1 when n=1

Schmidt number (Sc) provides insight into the competition between momentum transfer and mass transfer in various fluid flow and heat/mass transfer scenarios.

The impact of $S c \& S$ are delineated in Figures 13-15 when n=1,2,3. It is monitored from the figures that the $\phi(\eta)$ is discerned when Sc upsurge. Physically, for growing values of $S_C$ has notable decreasing effects in $\phi(\eta)$.

The reaction rate parameter $S c \& S$ represents the rate at which a chemical reaction occurs and is defined as the change in concentration of reactants or products per unit of time.

The deviation of concentration distribution on higher order $n \& \gamma$  is plotted in Figure 16. $\phi(\eta)$ improves as enhancement of $\beta=S=\gamma=S c=0, n=1$. This outcome is fact in the case of $\gamma>0 \& \gamma<0$. By seeing the graph, we noted that the boundary layer thickness is more for $n=3$ i.e. chemical reaction.

Table 1 represents the nature of $f^{\prime \prime}(0)$ for different values of $\mathrm{Ha}$ in the nonattendance of $\beta=S=\gamma=S c=0, n=1$ and it shows good agrrement with values when we compared with different authors results. Table 2 represents the Comparison of $f^{\prime \prime}(0)$ for different values of $M$ in the absence of $\beta=S=\gamma=S c=0, n=1$ and the result exhibits good agreement.

Figure 14. Impression of $S c \& S$ on fluid concentration $\phi(\eta)$ with M=γ=0.3, β=0.2, Ha=0.1 when n=2

Figure 15. Impression of $S c \& S$ on fluid concentration $\phi(\eta)$ with M=γ=0.3, β=0.2, Ha=0.1 when n=3

Figure 16. Impression of $S c \& S$ on fluid concentration $\phi(\eta)$ with M=γ=0.3, β=0.2, Ha=0.1 when n=1

Table 1. Assessment of $f^{\prime \prime}(0)$ for dissimilar values of $\mathrm{Ha}$ in the nonattendance of β=S=γ=Sc=0, n=1

Results

Ha=0

Ha=0.5

Ha=1

Ha=1.5

Ha=2

Present Values

-1.001396

-1.224906

-1.414238

-1.581143

-1.732052

Palani et al. [26]

-1.00000

-1.224745

-1.414214

-1.581139

-1.732051

Anderson et al. [12]

-1.00000

-1.224900

-1.414000

-1.581000

-1.732000

Prasad et al. [29]

-1.000174

-1.224753

-1.414449

-1.581139

-1.732203

Mukhopadhyay et al. [30]

-1.000173

-1.224753

-1.414450

-1.581140

-1.732203

Table 2. Comparison of $f^{\prime \prime}(0)$ for different values of $M$ in the absence of β=S=γ=Sc=0, n=1

Results

Present Study

 Sharidan et al. [31]

Chamka et al. [32]

Bhattacharya et al. [33]

Palani et al. [34]

M=0.8

-1.145772

-1.261042

-1.261512

-1.261457

-1.261043

M=1.2

-1.224665

-1.377722

-1.378052

-1.377910

-1.377724

5. Conclusions

Mass transmission analysis is very important to resolve the current industrial and scientific problems. In this research work the consequences of multiple slip on time independent MHD stream of an UCM fluid over an elongating surface with upper grade chemical reaction investigated.

  • Slip conditions refer to the relative motion or velocity difference between the fluid and the boundary at the fluid-solid interface. The consideration of multiple slip effects can have several applications in different fields: Microfluidics, Nanofluidic, Transport in porous media, Tribology, Thin liquid films, Biological Systems, Aerospace and Aeronautics etc. The below-mentioned points are observed.
  • For mounting values of M, it is observed that the fluid velocity increases away from the wall with an increase in M, whereas the velocity along the sheet falls when the boundary layer thickness drops close to the wall. The concentration profile eventually becomes less as M grows. The mass transfer rate from fluid to sheet also decreases as M increases. As a result, the concentration drops.
  • Decrement in velocity for mounting values of $\mathrm{Ha}$.  
  • Rate of mass transmission at the surface deteriorates with enhancing M.  Concentration drops for growing values of $S c$.
  • In the situation of a generative chemical reaction where gamma is smaller than zero $(\gamma<0)$, the concentration field drops for large values of beta. However, in comparison to the scenario of a destructive chemical reaction where gamma is greater than zero $(\gamma>0)$, the magnitude of concentration is greater when gamma is less than zero.
  • The work added to the body of literature and is helpful in measuring and tracking viscosity and yield stress to regulate product quality in polymer melts and solutions.
Nomenclature

u & v

Velocity in x and y ways

λ

Relaxation time

B0

Uniform magnetic field

ρ

Density of fluid

C

Concentration species

β

Maxwell parameter

Sc

Schmidt number

γ

Reaction rate

S

Suction/ blowing

γ>0

Generative chemical reaction

γ=0

Nonreactive species

μ

Coefficient of viscosity

Rex

Reynolds number

  References

[1] Sakiadis, B.C. (1961). Boundary-layer behavior on continuous solid surfaces: I. Boundary-layer equations for two-dimensional and axisymmetric flow. AIChE Journal, 7(1): 26-28. https://doi.org/10.1002/aic.690070108

[2] Sparrow, E.M., Lin, S.H. (1962). Laminar heat transfer in tubes under slip-flow conditions. Journal of Heat Transfer, 84(4): 363-369. https://doi.org/10.1115/1.3684399

[3] Ameel, T.A., Wang, X., Barron, R.F., Warrington, R.O. (1997). Laminar forced convection in a circular tube with constant heat flux and slip flow. Microscale Thermophysical Engineering, 1(4): 303-320. https://doi.org/10.1080/108939597200160

[4] Larrodé, F.E., Housiadas, C., Drossinos, Y. (2000). Slip-flow heat transfer in circular tubes. International Journal of Heat and Mass Transfer, 43(15): 2669-2680. https://doi.org/10.1016/S0017-9310(99)00324-5

[5] Fetecau, C., Fetecau, C. (2003). The rayleigh–stokes-problem for a fluid of maxwellian type. International Journal of Non-Linear Mechanics, 38(4): 603-607. https://doi.org/10.1016/S0020-7462(01)00078-6

[6] Fetecau, C., Fetecau, C. (2003). A new exact solution for the flow of a Maxwell fluid past an infinite plate. International Journal of Non-Linear Mechanics, 38(3): 423-427. https://doi.org/10.1016/S0020-7462(01)00062-2

[7] Sadeghy, K., Najafi, A.H., Saffaripour, M. (2005). Sakiadis flow of an upper-convected Maxwell fluid. International Journal of Non-Linear Mechanics, 40(9): 1220-1228. https://doi.org/10.1016/j.ijnonlinmec.2005.05.006

[8] Abbas, Z., Sajid, M., Hayat, T. (2006). MHD boundary-layer flow of an upper-convected Maxwell fluid in a porous channel. Theoretical and Computational Fluid Dynamics, 20: 229-238. https://doi.org/10.1007/s00162-006-0025-y

[9] Hayat, T., Abbas, Z., Sajid, M. (2006). Series solution for the upper-convected Maxwell fluid over a porous stretching plate. Physics Letters A, 358(5-6): 396-403. https://doi.org/10.1016/j.physleta.2006.04.117

[10] Alizadeh-Pahlavan, A., Aliakbar, V., Vakili-Farahani, F., Sadeghy, K. (2009). MHD flows of UCM fluids above porous stretching sheets using two-auxiliary-parameter homotopy analysis method. Communications in Nonlinear Science and Numerical Simulation, 14(2): 473-488. https://doi.org/10.1016/j.cnsns.2007.09.011

[11] Alizadeh-Pahlavan, A., Sadeghy, K. (2009). On the use of homotopy analysis method for solving unsteady MHD flow of Maxwellian fluids above impulsively stretching sheets. Communications in Nonlinear Science and Numerical Simulation, 14(4): 1355-1365. https://doi.org/10.1016/j.cnsns.2008.03.001

[12] Kumari, M., Nath, G. (2009). Steady mixed convection stagnation-point flow of upper convected Maxwell fluids with magnetic field. International Journal of Non-Linear Mechanics, 44(10): 1048-1055. https://doi.org/10.1016/j.ijnonlinmec.2009.08.002

[13] Hayat, T., Awais, M., Qasim, M., Hendi, A.A. (2011). Effects of mass transfer on the stagnation point flow of an upper-convected Maxwell (UCM) fluid. International Journal of Heat and Mass Transfer, 54(15-16): 3777-3782. https://doi.org/10.1016/j.ijheatmasstransfer.2011.03.003

[14] Mukhopadhyay, S., Arif, M.G., Pk, M.W.A. (2013). Effects of transpiration on unsteady MHD flow of an upper convected Maxwell (UCM) fluid passing through a stretching surface in the presence of a first order chemical reaction. Chinese Physics B, 22(12): 124701. https://doi.org/10.1088/1674-1056/22/12/124701

[15] Majeed, A., Javed, T., Ghaffari, A., Rashidi, M. M. (2015). Analysis of heat transfer due to stretching cylinder with partial slip and prescribed heat flux: A Chebyshev spectral Newton iterative scheme. Alexandria Engineering Journal, 54(4): 1029-1036. https://doi.org/10.1016/j.aej.2015.09.015

[16] Hakeem, A.A., Ganesh, N.V., Ganga, B. (2015). Magnetic field effect on second order slip flow of nanofluid over a stretching/shrinking sheet with thermal radiation effect. Journal of Magnetism and Magnetic Materials, 381: 243-257. https://doi.org/10.1016/j.jmmm.2014.12.010

[17] Parida, S.K., Panda, S., Rout, B.R. (2015). MHD boundary layer slip flow and radiative nonlinear heat transfer over a flat plate with variable fluid properties and thermophoresis. Alexandria Engineering Journal, 54(4): 941-953. https://doi.org/10.1016/j.aej.2015.08.007

[18] Poornima, T., Sreenivasulu, P., Reddy, N.B. (2015). Slip flow of Casson rheological fluid under variable thermal conductivity with radiation effects. Heat Transfer - Asian Research, 44(8): 718-737. https://doi.org/10.1002/htj.21145

[19] Sreenivasulu, P., Poornima, T., Bhaskar Reddy, N. (2015). Thermal radiation effects on MHD boundary layer slip flow past a permeable exponential stretching sheet in the presence of joule heating and viscous dissipation. Journal of Applied Fluid Mechanics, 9(1): 267-278. https://doi.org/10.18869/acadpub.jafm.68.224.20368

[20] Vijaya, K., Lavanya, B. (2022). Chemical reaction effects on of nanofluid past a permeable stretching sheet with slip boundary conditions and MHD boundary layer flow. International Journal of Heat and Technology, 40(6): 1522-1532. https://doi.org/10.18280/ijht.400622

[21] Tamoor, M. (2017). MHD convective boundary layer slip flow and heat transfer over nonlinearly stretching cylinder embedded in a thermally stratified medium. Results in Physics, 7: 4247-4252. https://doi.org/10.1016/j.rinp.2017.07.064

[22] Rasheed, H.U., Khan, Z., Islam, S., Khan, I., Guirao, J. L., Khan, W. (2019). Investigation of two-dimensional viscoelastic fluid with nonuniform heat generation over permeable stretching sheet with slip condition. Complexity, 2019: 3121896. https://doi.org/10.1155/2019/3121896

[23] Guled, C.N., Tawade, J.V., Nandeppanavar, M.M., Saraf, A.R. (2022). MHD slip flow and heat transfer of UCM fluid with the effect of suction/injection due to stretching sheet: OHAM solution. Heat Transfer, 51(4): 3201-3218. https://doi.org/10.1002/htj.22444

[24] Khan, Z., Rasheed, H.U., Islam, S., Shah, Q., Khan, I., Kadry, S., Nam, Y., Nisar, K.S. (2020). Impact of magnetohydrodynamics on stagnation point slip flow due to nonlinearly propagating sheet with nonuniform thermal reservoir. Mathematical Problems in Engineering, 2020: 7563693. https://doi.org/10.1155/2020/7563693

[25] Shah, S., Hussain, S. (2021). Slip effect on mixed convective flow and heat transfer of magnetized UCM fluid through a porous medium in consequence of novel heat flux model. Results in Physics, 20: 103749. https://doi.org/10.1016/j.rinp.2020.103749

[26] Palani, S., Kumar, B.R., Kameswaran, P.K. (2016). Unsteady MHD flow of an UCM fluid over a stretching surface with higher order chemical reaction. Ain Shams Engineering Journal, 7(1): 399-408. https://doi.org/10.1016/j.asej.2015.11.021

[27] Vajravelu, K., Li, R., Dewasurendra, M., Benarroch, J., Ossi, N., Zhang, Y., Sammarco, M., Prasad, K.V. (2017). Analysis of MHD boundary layer flow of an Upper-Convected Maxwell fluid with homogeneous-heterogeneous chemical reactions. Communications in Numerical Analysis, 2: 202-216. https://doi.org/10.5899/2017/cna-00324

[28] Vaidya, H. (2018). Flow and heat transfer characteristics of a Dusty UCM fluid over a permeable stretching surface. Journal of Emerging Technologies and Innovative Research, 5(6): 691-702. 

[29] Kumar, N.N., Kambhatla, P.K., Ojjela, O. (2019). Double dispersion effects on MHD squeezing flow of UCM fluid through a porous medium. Defect and Diffusion Forum, 392: 10-28. https://doi.org/10.4028/www.scientific.net/DDF.392.10

[30] Lavanya, B., Kumar, J.G., Babu, M.J., Raju, C.S., Shah, N.A., Junsawang, P. (2022). Irreversibility analysis in the ethylene glycol based hybrid nanofluid flow amongst expanding/contracting walls when quadratic thermal radiation and Arrhenius activation energy are significant. Mathematics, 10(16): 2984. https://doi.org/10.3390/math10162984

[31] Sharidan, S., Mahmood, T., Pop I. (2006). Similarity solutions for the unsteady boundary layer flow and heat transfer due to a stretching sheet. International Journal of Applied Mechanics and Engineering, 11(3): 647-654.

[32] Chamkha, A.J., Aly, A.M., Mansour, M.A. (2010). Similarity solution for unsteady heat and mass transfer from a stretching surface embedded in a porous medium with suction/injection and chemical reaction effects. Chemical Engineering Communications, 197(6): 846-858. https://doi.org/10.1080/00986440903359087

[33] Bhattacharyya, K., Swathi, M., Layek, G.C. (2013). Unsteady MHD boundary layer flow with diffusion and first order chemical reaction over a permeable stretching sheet with suction or blowing. Chemical Engineering Communications, 200(3): 379-397. https://doi.org/10.1080/00986445.2012.712577

[34] Palani, S., Rushi Kumar, B., Kameswaran, P.K. (2016). Unsteady MHD flow of an UCM fluid over a stretching surface with higher order chemical reaction. Ain Shams Engineering Journal, 7(1): 399-408. https://doi.org/10.1016/j.asej.2015.11.021