Modeling Management Decisions for Sustainable Regional Development: Public Relations Strategies and Security Considerations

Modeling Management Decisions for Sustainable Regional Development: Public Relations Strategies and Security Considerations

Vladimir Orlyanskiy Pavlo Hryhoruk* Marta Danylovych-Kropyvnytska Olha Yevtushok Vladyslav Mitsa

Department of Political Science and Law, National University "Zaporizhskaya Politechnic", Zaporizhzhia 69001, Ukraine

Department of Economics, Analytics, Modeling and Information Technologies in Business, Khmelnytskyi National University, Khmelnytskyi 29001, Ukraine

Department of Theoretical and Applied Economics, Lviv Polytechnic National University, Lviv 79013, Ukraine

Department of Marketing Odesa National University of Technology, Odessa 65125, Ukraine

Department of Economic Theory, Uzhhorod National University, Uzhhorod 88425, Ukraine

Corresponding Author Email: 
pavlo.hryhoruk.kmnu.edu@ukr.net
Page: 
2523-2530
|
DOI: 
https://doi.org/10.18280/ijsdp.180823
Received: 
26 March 2023
|
Revised: 
13 July 2023
|
Accepted: 
10 August 2023
|
Available online: 
29 August 2023
| Citation

© 2023 IIETA. This article is published by IIETA and is licensed under the CC BY 4.0 license (http://creativecommons.org/licenses/by/4.0/).

OPEN ACCESS

Abstract: 

The main purpose of the article is to study the formation and implementation of management decisions on public relations (PR) strategies for ensuring sustainable development in the context of regional security. This study aims to will be to model the adoption of managerial decisions on PR strategies to ensure sustainable development for the security of a particular region. The object of the study is the system for ensuring the sustainable development of a particular region. As a result, we have obtained a model for making managerial decisions on PR strategies for ensuring sustainable development in the context of regional security. The novel contributions of this study include a direct technique for modeling managerial decision-making regarding PR strategies for sustainable development in the context of regional security, as well as a matrix for the step-by-step implementation of these processes and stages. The study is limited by taking into account regional specifics and the lack of modeling extension tools. Prospects for further research should be devoted to the concentration of sustainable development in the context of interregional security planning.

Keywords: 

management, public relations strategies, sustainable development, regional security, region

1. Introduction

Phenomena, and establishing connections with the surrounding economic environment. Sustainable development, within the broader context of ensuring regional security, entails meeting present needs without compromising the needs of future generations. This development occurs at the intersection of economic, social, and environmental spheres.

The concept of sustainable development originated from ecological concerns, arising from the understanding that human economic activities, particularly in the 20th century, have reached scales and forms that pose a threat to the environment. Sustainable regional development can be viewed as a pattern characterized by the growth rates of economic, human, intellectual, environmental, and social capital, coupled with the reproduction of the gross territorial product. It involves an increase in the share of services within the regional economy's structure and the development of infrastructure potential.

In our perspective, the successful formation and implementation of a strategy for the sustainable development of regions require a scientifically based mechanism for goal-setting. This mechanism should focus on effectively forming, utilizing, developing, and preserving regional human potential through modern tools of public relations (PR). To understand the processes that drive the functioning and development of regional socio-economic systems, it is important to consider two relatively independent target components: economic efficiency and social efficiency.

To overcome the contradiction between economic and social efficiency, a conceptual solution lies in achieving complementarity. Social efficiency can only be attained in conditions of economic growth, while economic growth relies on the utilization of high-quality human potential, which is cultivated starting from a certain level of quality of life achieved through social efficiency. To establish this feedback loop, modern PR strategies should be employed. A comprehensive set of measures by governmental authorities, including regulatory PR influence, is needed. This should be combined with the self-organization of civil society and the balanced functioning of the mechanism for managing sustainable regional development, ensuring effective communication with the managed subsystem.

Thus, the mechanism for the goal of sustainable regional development encompasses rules, procedures, functions, methods, PR strategies, and tools that regulate the actions of actors within the regional socio-economic system. It involves a comprehensive set of measures, including anti-crisis management actions, carried out by governmental authorities and local self-government. The mechanism aims to establish effective links and coordination between various stakeholders to achieve sustainable development objectives.

Under the PR-strategy of sustainable development is usually understood as a strategy for the development of mankind, civilization and the whole or a separate society, for example, a country or region.

The PR-strategy of sustainable development can be defined as the most effective strategy for the development of modern civilization, aimed at establishing communication with the public in order to maximize the satisfaction of the natural needs of a person who is in harmony with nature and devoid of social problems. The PR-strategy of sustainable development assumes sustainable economic growth of the society, which does not damage the environment and is consistent with the social development of the society in relation to the public.

The main purpose of the article is to study the formation and implementation of management decisions on PR strategies for ensuring sustainable development in the context of regional security. The structure of the article implies a sequence in the form of a literature review, description of the methodology, presentation of the results and their discussion, highlighting the main conclusions made by the authors.

2. Literature Review

Both in scientific and practical literature [1, 2], it is not uncommon to find the assertion that the sustainable development of a region means an increase in the level of overcoming unfavorable social, economic and environmental risks and trends with the ability of the region to ensure balanced development, self-regulation, self-improvement with the maximum use of internal, and as well as external borrowed resources to meet the needs of the population of the region. The sustainable development of the region is conditioned by the definition of the goals of social development and the identification of the conditions for their achievement, under which economic goals are derived from social goals and are a means of ensuring sustainable development in general.

Scientists argue in the literature [3, 4] that the sustainable development of the region is characterized by its ability to ensure positive dynamics of socio-economic indicators, the level and quality of life of the population, to use innovative factors and conditions for this purpose, including a balanced reproduction of social, economic, natural resource potentials. For effective management of sustainable development processes, it is necessary to identify the advantages and threats to the sustainable development of the region.

According to the opinions of various authors [5, 6], the guarantee of a region lies in its sustainable development and security. It is believed that the development direction should focus on ensuring the sustainable development of the state, implementing structural reforms, and ultimately improving living standards. This entails restoring macroeconomic stability, promoting environmentally friendly sustainable economic growth, creating a conducive business environment, and establishing a transparent tax system. Security, on the other hand [7, 8], involves safeguarding the state, businesses, and citizens, protecting investments and private property. It is essential to establish a foundation of fair and impartial justice, address corruption at all levels, and implement effective anti-corruption measures. The safety of human life and health is of particular importance, which necessitates access to quality healthcare, protection for socially vulnerable populations, an environmentally sound state, and access to safe drinking water, food, and industrial goods [9, 10]. In addition, the vector of public relations should also be considered and should contribute to sustainable development through the implementation of appropriate PR technologies [11, 12].

However, there are gaps in the existing literature, particularly in terms of effective approaches to improving managerial decision-making within the development of PR strategies. Our study aims to address this gap by examining the role of managerial decision-making and the use of graphic technologies in PR strategies.

In summary, synthesizing the information obtained from the literature review, it is evident that several aspects require further exploration. Our study attempts to fill the gap by exploring the efficiency of managerial decision-making processes, particularly in the development of PR strategies. This is why we approach the issue by examining the use of graphic technologies in PR strategies.

Systematizing and summarizing the review literature, it should be noted that the region is a complex socio-economic system, the main of which is the public, which is the basis of sustainable development. That is why there must be proper public relations. In this context, the results of our study in the form of a model for making managerial decisions on PR strategies for ensuring sustainable development in the context of regional security are relevant.

3. Methodology

To solve the problem of mathematical description of managerial decision-making regarding PR strategies for ensuring sustainable development in the context of regional security, it is necessary to identify and record all the key processes that occur during the adoption and implementation of managerial decisions in order to present them in a form accessible for their unambiguous understanding, it is proposed to use IDEF methodology (ICAM definition) for solving this problem (management decision-making on PR strategies for ensuring sustainable development in the context of regional security), which takes into account the structure, parameters and characteristics of industrial, technical and organizational economic systems.

The main conceptual principle of the IDEF methodology is the representation of any system under study as a set of interacting and interconnected blocks that display processes, operations, and actions occurring in the system under study. In IDEF0, everything that happens in the system and its elements is called functions. Each function has a corresponding block. On the IDEF0 diagram, the main document in systems analysis and design, the block is a rectangle. The interfaces through which the block interacts with other blocks or with the environment external to the system being modeled are represented by arrows entering or leaving the block. The incoming arrows show which conditions must be simultaneously met in order for the function described by the block to be realized. Documentation describing the system should be accurate and concise. Verbose characteristics presented in the form of traditional texts are unsatisfactory. The graphic language allows you to concisely, unambiguously and accurately show all the elements (blocks) of the system and all the relationships and connections between them, identify erroneous, unnecessary or duplicate connections, etc.

IDEF0 tools facilitate the transfer of information from one model development participant (individual developer or team) to another. These tools include: - diagrams based on simple block and arrow graphics that are easy to read and understand; - natural language labels to describe blocks and arrows, as well as a glossary and accompanying text to clarify the meaning of the diagram elements; - sequential decomposition of diagrams, built on a hierarchical principle, in which the main functions are displayed at the top level, and then they are detailed and refined; - tree-like diagrams of the hierarchy of diagrams and blocks, providing the visibility of the model as a whole and its details.

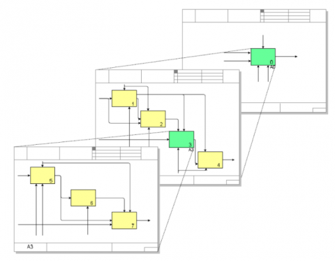
In accordance with the principle of functional decomposition, a complex business function can be represented as a set of its constituent simpler functions, which themselves, in turn, can be subjected to decomposition. Representing functions graphically, in the form of blocks, one can, as it were, look inside the block and examine in detail its structure and composition (Figure 1).

Figure 1. Basic principles of modeling

On Figure 1 IDEF0 diagrams are presented in the so-called boxes. The frame is an important element of the diagram and contains service information about it. The IDEF0 frame consists of a header and footer (header and "footer"). The footer fields contain the name of the model to which the chart belongs and show its location relative to other charts in the model. The title is used to keep track of the model creation process and displays the current status, last edit date, etc.

Among the shortcomings of the methodology, it is necessary to name the complexity of the perception of diagrams (a large number of arrows), a large number of decomposition levels required for a complete description of the process, as well as the difficulty of linking several processes presented in different models of the same organization. IDEF0 models are characterized by abstraction from the timeline, sequence of events, and decision logic, which gives them certain advantages, but this often causes difficulties when reading diagrams for a person new to the subject area [13-15].

It is necessary to choose a region that will serve as an example for modeling managerial decision-making on PR strategies for ensuring sustainable development in the context of regional security. We decided to choose the region of residence of the authors of the study - Trentino-Alto Adige (Italy).

Thanks to technologies in a graphical language, we can better convey our own ideas for making managerial decisions as part of the development of PR strategies in the context of regional security. This makes it possible to ensure sustainable development.

If determined by stepping, then the formation of the model involves the following steps:

1. Definition of goals and objectives.

2. Definition of tasks for its achievement.

3. Use of technologies of the model formation method.

The choice of this region is determined by the fact that it practically does not use the practice of PR in the framework of its sustainable regional development. Its specificity is known to the authors, since they work on its territory.

4. Results of Research

First of all, you should decide on the purpose of modeling. We will denote it as D0. In our case, this will be the adoption of managerial decisions on PR strategies for ensuring sustainable development in the context of regional security. For this, block-processes for achieving D0 will be established (Figure 2).

Figure 2. Block processes for achieving the main goal of modeling

Figure 3. Scheme of effectiveness of achieving D0

Figure 4. The main model of process blocks for making managerial decisions on PR strategies for ensuring sustainable development in the context of regional security

The main purpose of D0 is influenced by many aspects. All structural elements, the expected results from the implementation of D0 (Making magagerial decisions on PR strategies for ensuring sustainable development in the context of regional security), will be presented in the form of a diagram (Figure 3).

The main model of process blocks for making managerial decisions on PR strategies for ensuring sustainable development in the context of regional security is shown in Figure 4.

In general, achieving D0 will involve the following steps for our chosen region:

D1. Provide PR-strategy at internal and external levels. In its activities, it acts as the main resource used by the subjects of regional security. High-quality information support allows for the rapid development and effective implementation of a management decision within the framework of a PR-strategy. The complexity of the formation of information support for the needs of sustainable development lies in the need to consider the dynamics of changes in the state, behavior and level of phenomena, processes and actions of objects in the external and internal environment, followed by analysis and logical determination of trends and the influence of key factors. The high dynamism of the change in the functioning environment, which stimulates the growth of the mobility of internal processes, requires PR strategies to systematically carry out scanning, combining various methods and technologies for obtaining, verifying and processing data and information from different sources. Efficiency in tracking changes is the basis for an adequate and timely response of the subjects of regional security to ensure sustainable development.

D2. Detect changes in the environment. Maintaining control over the situation with the ability to adapt to the rapid change in the conditions of the PR-strategy is possible only if full information about the course of events is received. Not only micro-level objects, but also macro-level objects are subject to scanning. For example, initiatives of state authorities at the regional and territorial levels to maintain restrictions during COVID-19 or the creation of additional jobs for internally displaced persons with an appropriate system for compensating the costs of remuneration of such persons. The reliability of information requires the parallel use of various sources of information with mandatory verification of their reliability. The results of this stage are presented in the form of analytical reports. To promptly respond to risks and threats that may arise in the internal environment of the region, information is required that is not contained in the reporting. We are talking about analytical reports on the progress of the main business processes with a comparison of the results in relation to the previous period and planned indicators. Particular attention is paid to the interaction between management and personnel, the emergence of conflict situations and other circumstances that disrupt and negatively affect the working atmosphere in the team. The resultant document of this stage is an analytical report that summarizes the reports received from the heads of structural divisions and involved employees, followed by verification and generalization by the regional security service.

D3. Active involvement of the media in the problems of the region. Aimed at systematic work with the press, publishing houses, television, radio, news agencies, etc. Media monitoring is an important component of the activities of the PR service and involves tracking media messages relevant to a given topic in order to assess the effectiveness of PR measures, analyze the “portrait” of the region formed by the media, and assess the public outcry of a particular action. PR-technologies should become an integral part of the marketing policy of communications with the public of the region, which intends not only to achieve success, but also to securely and firmly hold its regional positions. Often a region is associated with its mayor or president. In this case, personality marketing or self-marketing is used. For the purpose of self-marketing, there is promotion in the social space to obtain new social connections and new opportunities that can be capitalized, in particular, gaining access to investment resources. In this case, the positive popularity of the region as a socially responsible entity will also be an important goal, since a favorable image affects the regional image.

D4. Identify the influence of key factors on the strategy. Tracking changes in the internal and external environment is an important point in the scanning process, but it involves only a statement of fact. Security subjects are focused on maintaining the sustainable development of the region through the elimination of the causes of its violation, which requires focusing on identifying factors that stimulate and / or inhibit certain processes and phenomena that have influenced or may change PR strategies in the future. The identification of all the main factors, their classification into "stimulators" and "destimulators", followed by ranking the level of influence and foreseeing possible progress, contributes to the creation of a more complete information support for the actions of security actors in the region.

D5. Form a general map of the implementation of the strategy that requires a response. As part of this stage, the results of scanning the external and internal environment are summarized and the influence of key factors that have become the basis of such changes is identified. The result is a conditional "strategy map" as an information basis for the response of security actors through the development and implementation of management PR decisions. Within this map, signals are displayed by their level, that is, “weak” and “strong”, and the dynamics of the transition from one strategy to another is specified.

For the region we have chosen, we have built a matrix of achievement of each stage with a sequential period of its implementation (Table 1).

Thus, compliance with each process with timely implementation will improve the efficiency of managerial decision-making on PR strategies for ensuring sustainable development in the context of regional security.

Table 1. The matrix of achievement of each stage with a sequential period of its implementation

 

D1

D2

D3

D4

D5

Preparing to Run a Process

1-2 weeks

1-2 weeks

2-3 weeks

1-2 weeks

1-2 weeks

Process Execution

2-3 weeks

2-3 weeks

3-4 weeks

2-3 weeks

2-3 weeks

Execution Report

1-2 weeks

1-2 weeks

2-3 weeks

1-2 weeks

2-3 weeks

Analysis of Results

2-3 weeks

2-3 weeks

2-3 weeks

1-2 weeks

3-4 weeks

5. Discussions

Discussing the results of the study, we should note and compare the novelty we received with similar ones. So, for example, in many similar results [16, 17], the emphasis is on the fact that modern world challenges cause the governments of states to choose new methods for solving long-standing problems. The world community has come to a common understanding that new problems are provoked by society, and solving them only by eliminating the consequences is an irrational step. In this regard, the concept of sustainable development is currently recognized as the dominant one, which makes it possible to look at the established relationships within the state and between states through the prism of universal human values that determine the features of the formation of state policy. In particular, the idea of sustainable development, understood as ensuring the sustainable, economical and efficient use of energy, material, natural and other resources to meet the needs of the present generation, taking into account the interests of future generations, has a significant impact on the formation and implementation of state regional policy.

Scientists in various studies [18-20] get the result that stimulating the development of regions involves the development of a set of legal, organizational, scientific, financial and other measures aimed at achieving sustainable development of regions based on a combination of economic, social and environmental interests at the national and regional levels the most efficient use of the potential of the regions in the interests of their residents and the state as a whole.

Some scientists [21, 22], for example, focus on increasing social sustainability, developing peace and public security by achieving social unity and restoring trust, promoting cultural dialogue and fostering tolerance with the involvement of all segments of the population, promoting the development of civil society institutions and various forms of self-organized activities of citizens aimed at solving problems, developing local self-government in the context of decentralization in order to create self-sufficient territorial communities capable of self-development, monitoring the situation in territorial communities regarding vulnerability, risks and social ties, providing psychological and social support to the population affected by armed conflict.

Other studies [23, 24] focus on economic recovery strategies. Economic recovery through the development of local economic planning capabilities, the implementation of structural changes and the provision of support to micro, small and medium-sized businesses, expanding access to financial services, in particular in the field of credit and microcredit; ensuring the development of industry, construction, agriculture and other areas of economic activity based on innovative development and transferring them to modern technological platforms; creation of new, primarily high-tech jobs and an increase in the level of employment of the population, income growth and ensuring expanded reproduction of human potential.

However, our research has a number of differences and it is that the emphasis is on public relations through scanning the regional environment itself. In addition, we actively use modern modeling methods. Thus, in the discussion, we want to emphasize that the intervening elements of scientific and theoretical novelty can be considered a direct technique for modeling managerial decision-making regarding PR strategies for ensuring sustainable development in the context of regional security and a matrix of step- by-step implementation of all these processes and stages.

Similarities lie in the fact that our study also addresses a number of generally accepted theoretical aspects at the beginning of the article. The key difference lies precisely in the D blocks, which represent the ideas of the authors, which are different from others.

The main gaps that our results fill are in the presented processes for improving the efficiency of managerial decision-making in the framework of the security and sustainable development of the region.

Future areas of research may be the practical application of the model in the framework of managerial decision-making at the state level.

6. Conclusions

In conclusion, it should be noted that the purpose of the article was to form a model of process blocks for making managerial decisions on PR strategies for ensuring sustainable development in the context of regional security. The achievement of the goal was presented in the results.

The practical consequences of the article is that the model was not formed as a general theoretical one, but took into account the real region and its practice of sustainable development.

Summing up, it should be noted that the model of sustainable development is an extremely broad concept and should be considered as a socio-economic and ecological system, covering agricultural, environmental, recreational and other land use, its greening, capitalization, socialization, territorial-spatial, safe.

The priority approach to reforms at the regional level should be public relations, which will contribute to the development of the territory. It is impossible to consider the region as developing in a sustainable way on the basis of only an increase in economic indicators. The sustainable development of the region should be aimed at achieving a high quality of life with a positive dynamics of a complex of various indicators. This is achieved including PR strategies. In general, we can talk about the general requirement for a balanced, safe and efficient development that ensures the achievement of the goals and priorities of a social, environmental and economic nature. Under the current conditions, the sustainable development model should take into account the opinion of the public and analyze the environment in which the region exists.

Regarding the results of our study, it should be noted that we have obtained a model for making managerial decisions on PR strategies for ensuring sustainable development in the context of regional security. The study is limited by taking into account regional specifics and the lack of modeling extension tools. Prospects for further research should be devoted to the concentration of sustainable development in the context of interregional security planning.

In conclusion, it should be noted that the purpose of the article was to form a model of process blocks for making managerial decisions on PR strategies for ensuring sustainable development in the context of regional security. The achievement of the goal was presented in the results.

The practical consequences of the article is that the model was not formed as a general theoretical one, but took into account the real region and its practice of sustainable development.

  References

[1] Zhovnirchyk, Y., Prykhodko, I., Romin, A., Bandura, I., Vavreniuk, S. (2023). Public management of smart specialization of sustainable development of the region in the system of ensuring innovation security. International Journal of Sustainable Development and Planning, 18(2): 385-391. https://doi.org/10.18280/ijsdp.180206 

[2] Melnikas, B. (2008). Integral spaces in the European Union: Possible trends of the social, economic and technological integration in the Baltic region. Journal of Business Economics and Management, 9(1): 65-77. https://doi.org/10.3846/1611-1699.2008.9.65-77

[3] Kryshtanovych, M., Golub, V., Kоzakov, V., Pakhomova, T., Polovtsev, O. (2021). Socio-ecological effect of public management of green development in the context of the philosophy of modern ecology. Wisdom, 19(3): 114-126. https://doi.org/10.24234/wisdom.v19i3.493

[4] Gunawan, G., Cahyono, A.E., Santoso, A. (2018). Local superior commodities, regional specializations and regional economic contributions. The Journal of Distribution Science, 16(9): 35-41. https://doi.org/10.15722/jds.16.9.201809.35

[5] Kryshtanovych, M., Filippova, V., Huba, M., Kartashova, O., Molnar, O. (2020). Evaluation of the implementation of the circular economy in EU countries in the context of sustainable development. Business: Theory and Practice, 21(2): 704-712. https://doi.org/10.3846/btp.2020.12482

[6] Vasconcelos, V. (2021). Social justice and sustainable regional development: Reflections on discourse and practice in public policies and public budget. Insights into Regional Development, 3(1): 10-28. https://doi.org/10.9770/IRD.2021.3.1(1)

[7] Voronov, O., Kurnosenko, L., Bezena, I., Petryshyn, N., Korniievskyi, S., Ilychok, B. (2023). Public administration of planning for the sustainable development of the region in the context of total digitalization. International Journal of Sustainable Development and Planning, 18(1): 61-67. https://doi.org/10.18280/ijsdp.180106

[8] Mutani, G., Beltramino, S., Forte, A. (2020). A clean energy atlas for energy communities in Piedmont Region (Italy). International Journal of Design & Nature and Ecodynamics, 15(3): 343-353. https://doi.org/10.18280/ijdne.150308

[9] Sylkin, O., Kryshtanovych, M., Zachepa, A., Bilous, S., Krasko, A. (2019). Modeling the process of applying anti-crisis management in the system of ensuring financial security of the enterprise. Business: Theory and Practice, 20: 446-455. https://doi.org/10.3846/btp.2019.41

[10] Kryshtanovych, S., Kornieieva, T., Malinovska, O., Sokolik, L., Bortnikova, M. (2022). SMART management of sustainable development of the region in the context of globalization. International Journal of Sustainable Development and Planning, 17(6): 1765-1772. https://doi.org/10.18280/ijsdp.170610

[11] Liu, C., Yang, J., Zhao, W.N., Zhang, Y.N., Shi, C.P., Miao, F.J., Zhang, J.S. (2021). Differential privacy protection of face images based on region growing. Traitement du Signal, 38(5): 1385-1401. https://doi.org/10.18280/ts.380514

[12] D’Adamo, I., Gastaldi, M., Imbriani, C., Morone, P. (2021). Assessing regional performance for the sustainable development goals in Italy. Scientific Reports, 11(1): 24117. https://doi.org/10.1038/s41598-021-03635-8

[13] Lošonczi, P., Britchenko, I., Sokolovska, O. (2022). Analysis of the main threats to the system of sustainable development and planning of the region in the context of ensuring the economic security of the state. International Journal of Sustainable Development and Planning, 17(5): 1411-1416. https://doi.org/10.18280/ijsdp.170504

[14] Kryshtanovych, M., Akimova, L., Akimov, O., Kubiniy, N., Marhitich, V. (2021). Modeling the process of forming the safety potential of engineering enterprises. International Journal of Safety and Security Engineering, 11(3): 223-230. https://doi.org/10.18280/ijsse.110302

[15] Zavidna, L., Trut, O., Slobodianiuk, O., Voronenko, I., Vartsaba, V. (2022). Application of anti-crisis measures for the sustainable development of the regional economy in the context of doing local business in a post-COVID environment. International Journal of Sustainable Development and Planning, 17(5): 1685-1693. https://doi.org/10.18280/ijsdp.170535

[16] Aristin, N.F., Normelani, E., Purnomo, A. (2016). Identification of main commodities as regional development bondowoso regency. In lst International Conference on Geography and Education (ICGE 2016), pp. 185-188. https://doi.org/10.2991/icge-16.2017.37

[17] Hamzah, D.A., Al-Farhany, K. (2022). Improved thermal performance of the fully developed region in the partially spirally grooved pipe. Mathematical Modelling of Engineering Problems, 9(2): 554-558. https://doi.org/10.18280/mmep.090235

[18] Rushchyshyn, N., Medynska, T., Nikonenko, U., Kostak, Z., Ivanova, R. (2021). Regulatory and legal component in ensuring state’s financial security. Business: Theory and Practice, 22(2): 232-240. https://doi.org/10.3846/btp.2021.13580 

[19] Alazzam, F.A.F., Alshunnaq, M.F.N. (2023). Formation of creative thinking of a lawyer in modern conditions of development including the influence of COVID-19 pandemic. Creativity Studies, 16(1): 315-327. https://doi.org/10.3846/cs.2023.16117

[20] Saleh, A.J., Alazzam, F.A.F., Aldrou, K.K.A.R., Zavalna, Z. (2020). Legal aspects of the management of cryptocurrency assets in the national security system. Journal of Security and Sustainability Issues, 10(1): 235-247. https://doi.org/10.9770/jssi.2020.10.1(17)

[21] Al Azzam, F. (2019). The adequacy of the international cooperation means for combating cybercrime and ways to modernize it. JANUS.NET E-journal of International Relations, 10(1). https://doi.org/10.26619/1647-7251.10.1.5

[22] Bazyliuk, V., Shtangret, A., Sylkin, O., Bezpalko, I. (2019). Comparison of institutional dynamics of regional development publishing and printing activities in Ukraine: Methodological and practical aspects. Business: Theory and Practice, 20: 116-122. https://doi.org/10.3846/btp.2019.11

[23] Sylkin, O., Shtangret, A., Ogirko, O., Melnikov, A. (2018). Assessing the financial security of the engineering enterprises as preconditions of application of anti-crisis management: Practical aspect. Business and Economic Horizons, 14(4): 926-940. https://doi.org/10.15208/beh.2018.63

[24] Gitelman, L.D., Gitelman, L.M., Kozhevnikov, M.V. (2018). Factoring environment into electrification management in a region. International Journal of Sustainable Development and Planning, 13(4): 707-717. https://doi.org/10.2495/SDP-V13-N4-707-717