An Evaluation of the Environmental Impact Assessment Process in Iraq

An Evaluation of the Environmental Impact Assessment Process in Iraq

Suad Al-Fatlawi* Mustafa Ibadi Steve Goodhew Wei Pan 

College of Engineering, University of Babylon, Babylon 51001, Iraq

Design and Environment, Plymouth University School of Architecture, Plymouth PL4 6AQ, UK

Department of Civil Engineering, The University of Hong Kong, Pokfulam, Hong Kong 999077, China

Corresponding Author Email: 
suad.glewa@uobabylon.edu.iq
Page: 
2089-2096
|
DOI: 
https://doi.org/10.18280/ijsdp.170709
Received: 
5 June 2022
|
Revised: 
2 October 2022
|
Accepted: 
11 October 2022
|
Available online: 
30 November 2022
| Citation

© 2022 IIETA. This article is published by IIETA and is licensed under the CC BY 4.0 license (http://creativecommons.org/licenses/by/4.0/).

OPEN ACCESS

Abstract: 

Environmental impact assessment (EIA) is becoming more prevalent. However, compared to many jurisdictions in developed countries, the Middle East countries, including Iraq, have been relatively late in introducing and developing their environmental impact assessment systems. The Iraqi Protection and Improvement of the Environment Law of 2009 improved the EIA procedure established in 1997. Nonetheless, the current technique has severe drawbacks. The purpose of this study is to assess Iraq's present EIA system. The evaluation was carried out using a simple conceptual model created to meet the goal. The performance of the EIA process in Iraq is evaluated, and a list of recommendations for further enhancing the Iraqi EIA system is developed by key interviews. The findings show that Iraq's current EIA system fulfills seven of the fourteen assessment criteria developed and applied for this study's evaluation, partially meets four, and fails to satisfy three. This study aims to strengthen Iraq's EIA process by making recommendations such as allocating adequate funds for the EIA process, particularly for the Iraqi government's monitoring of environmental regulations, and providing capacity building and EIA training to individuals involved in the EIA process. These recommendations might help to enhance the EIA process and make it more accessible to developing countries. The results provide a national basis for analyzing EIA and should help other developing countries create, evaluate, and review EIA.

Keywords: 

environmental, impact, assessment, evaluation, criteria, Iraq

1. Introduction

The Environmental Impact Assessment (EIA) purpose is to recognize the kind, quantity, and possible of environmental and social changes that are expected to occur as a result of a project, either directly or indirectly, and to recommend any viable mitigation methods [1]. It is a typical decision-making tool in the majority of countries throughout the world [2]. As a result, the EIA is useful in influencing better judgments and improving environmental defense measures [3]. Moreover, impact assessment has the potential to be a challenging instrument in reaching the Sustainable Development goals if it is systematic, strategic, and integrated in its implementation [4]. It is well acknowledged that environmental impact assessment and SEA are crucial for promoting sustainable development [5]. The Act of National Environmental Policy was passed by the American government in 1969 [6]. This law laid the groundwork for various developed and industrialized countries to establish their EIA systems. Despite the fact that at 1990s, 110 developing countries had approved some kind of EIA law [7], these forms of legislation suffered from a shortage of EIA systems [8] such as the MENA countries [6]; Syria [9]; Pakistan [10]; Eritrea [11]; Colombia [12]. The Middle Eastern countries have taken longer to build or implement their own EIA systems [13]. The 1980s saw the establishment of national EIA systems in Oman, Turkey, and Tunisia, with Egypt following in the 1990s [14]. However, based on the results of Ahmad et al. [15] and to address environmental issues without sacrificing long-term sustainable economic development, developing countries must intensify their economic struggle with a robust institutional framework.

The paper first evaluates the EIA system and processes in Iraq through a simple conceptual model which is developed to achieve the aim. It then examines the achievements and weaknesses of the EIA process in Iraq in a comparative manner. Being able to provide recommendations for enhancing an Environmental Impact Assessment (EIA) system requires sensitivity to the system's context so, the paper finally develops recommendations for ensuring the successful performance of EIA processes in Iraq as well as in other developing countries.

1.1 The EIA process

Environmental concerns are taken into account when judgments are made on planned projects that might have an impact on the environment due to the Environmental Impact Assessment (EIA) a multi-step procedure. Also, EIA can affect changes in institutional and design attitudes toward the environment. A variety of government activities have integrated and supported this cultural revolution, which has had a multiplier effect on the social, cultural, and institutional levels [16]. The key steps in the EIA process are as follows: coverage, evaluation of potential substitutes, screening, scoping, EIA report preparation, EIA report review, decision-making, impacts monitoring, mitigation of impacts, consultation and participation, monitoring of EIA systems, benefits and costs of EIA systems and strategic environmental assessment.

1.2 The EIA procedures and practices in Iraq

There are 22.3 million people living in Iraq, a country in the Middle East (national population census taken in 1997). At the present, yearly rate of population growth of 3%, the population might double in the next 25 years [17].

Because of the country's rapid population growth and development, the expected development in Iraq would inflict enduring environmental impact. This created a severe necessity in Iraq to effectively carry out the EIA, because the EIA is a method that examines the environmental implications of a planned development at an early stage in order to discover and avert any significant ramifications [18]. To safeguard the environment and reduce any negative environmental repercussions that might arise from any sort of development activity, Iraq formally adopted EIA into its regional environmental system in 1997. Iraq already has a formal EIA system according to the Law of Protecting and Improving the Environment (LPIE) No.3 for 1997, Article 18, Chapter V. In an attempt to assess the efficiency of the current EIA process in Iraq, this study will do so.

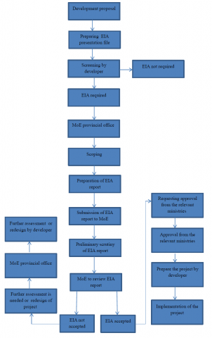
Figure 1. The EIA system in Iraq

There are four categories of institutions that function within Iraq's environmental framework: governmental, non-governmental, international and donor institutions, and UN organizations. The LPIE for the year 1997, No.3, Article-18 Chapter V, that confirmed that the analysis of the practical viability of a project needed to comprise report on environmental effect, introduced an EIA official framework in Iraq. The following must be included in this report: 1. Analyzing the project's effects on the environment 2. The recommended approaches to reducing pollution and treating its causes 3. Emergencies, pollutants that could occur, and required safety precautions 4. Alternatives via the application of cleaner technology and resource optimization 5. Reducing trash by reusing or recycling 6. Environmental damage cost and benefit estimation caused by the project.

Furthermore, since 1998, industrial, service projects environmental instructions besides agricultural have been issued, and in 2011, Environmental Instructions for the establishment of Projects No. 3 were issued. To assess the environmental impact of any project activities that may have an impact on both current and future human health and environmental safety, Article 10 of the LPIE No. 27 for the year 2009 required the project owner toward produce a report to assess the project environmental impact prior to commencement. The Iraqi Ministry of Environment has then been empowered to evaluate these environmental effect assessment papers and approve or reject them. The EIA system in Iraq is given in Figure 1.

2. Research Method

To detail the main steps that have been done to achieve the aim, a simple conceptual model is developed, as follows:

2.1 Determine Iraq's existing EIA procedures

An observation is made with the goal of learning more about the key elements of the EIA process and practice in Iraq. Visits to the principal organizations engaged in the development of the EIA process and its implementation in Iraq are part of this observation. The analysis of the scientific literature, the theoretical underpinnings of the EIA structure, EIA legislation, EIA institutional elements, EIA research, programs, reports in Iraq, and other related materials are also included in this observation.

2.2 Select the appropriate evaluation criteria

Various models have been developed to assess EIA processes. An evaluation model for EIA was presented by Leu et al. [19] and applied to a case in Taiwan. The model includes seven categories. A model to assess EIA in developing countries was set up by Hirji and Ortolano [20]. This model includes five evaluation criteria which were used to assess the EIA for Kenyan water resources projects. However, the most popular model for evaluation of EIA system was developed by Wood [21]. On the other hand, the evaluationof EIA process by Wood's [22] criteria are continued to be the most frequently used as approved by Morgan [23] and Loomis and Dziedzic [24]. This model has been used for evaluation EIA schemes in several developing countries [6], and is therefore adopted for examining the EIA process in Iraq in this paper.

2.2.1 The wood model

Wood [21] offers 14 assessment criteria, based on the EIA process' stages, and highlights the EIA process' procedural effectiveness (comprising alternative evaluation, project design, screening, scoping, report creation, review, consultation, and public engagement, mitigation, decision-making, and project effect monitoring). Any EIA system may be evaluated for effectiveness using these criteria [22]. If several of these evaluation criteria are not satisfied, falling short of the standards set by international organizations, an EIA system cannot protect the environment [23]. A thorough method to assess the EIA system is represented by the Wood model. It has been used on the road to assess a number of EIA systems, including California, UK, Canada, Netherlands, Commonwealth of Australia, USA, New Zealand, and Western Australia [24]. Additionally, they were applied in developing countries such as Pakistan [25], China [26], Malaysia, Indonesia, Sri Lanka [27], Bahrain [28], Thailand [29], Middle Eastern countries [6], Bangladesh [30], Turkey, Tunisia and Egypt [31], Eriteria [32]. Since the Wood's model has been effectively employed in developing countries and may be used to compare countries in the Middle East and North Africa (MENA) region, this article will examine the EIA processes in Iraq using it. The collected data are used together with evaluation criteria to discuss the performance of the EIA process in Iraq and make a number of recommendations for improvement as it shown in Figure 2.

Figure 2. The conceptual model which is developed to evaluate EIA system in Iraq

Table 1. Performance of Iraq’s EIA systems

Evaluation criteria

Criterion Met

Comment

Is the EIA system based on clear and specific legal provisions?

Yes

Law No. 27 on 2009

Must the relevant environmental impacts of all significant actions to be assessed?

Partially

All projects often covered, EIA always implemented. But some direct and cumulative environmental impacts not covered

Must evidence of the consideration, by the proponent, of the environmental impacts of reasonable alternative actions be demonstrated in the EIA process?

Partially

Requirement of alternative consideration set for EIA report but alternatives, do not include the ‘no-action"

Must screening of actions for environmental significance take place?

Yes

Screening approach with lists and thresholds is utilized

Must scoping of the environmental impacts of actions take place and specific guidelines be produced?

Yes

Mandatory scoping process. Guidelines were produced

Must EIA reports meet prescribed content requirements and do checks to prevent the release of inadequate EIA reports exist?

Yes

EIA reports usually intended to meet development agency requirements. Nevertheless, the MoE does review the adequacy of the reports

Must EIA reports be publicly reviewed and the proponent respond to the points raised?

No

There is no requirement for public review of EIA reports

Must the findings of the EIA report and the review be a central determinant of the decision on the action?

Yes

Information gathered in EIA should be used by decision makers

Must monitoring of action impacts be undertaken and is it linked to the earlier stages of the EIA process?

Partially

The proponent is responsible for undertaking monitoring. Responsible Authority may set up environmental monitoring provisions but monitoring by field staff is rare

Must the mitigation of action impacts be considered at the various stages of the EIA process?

Yes

Provision of the mitigation measure proposal is mandatory

Must consultation and participation take place prior to, and following, EIA report publication?

No

Neither opportunity for public involvement in scoping nor in the following EIA report

Must the EIA system be monitored and, if necessary, be amended to incorporate feedback from experience?

No

EIA system monitoring largely missing

Are the financial costs and time requirements of the EIA system acceptable to those involved and are they believed to be outweighed by discernible environmental benefits?

Yes

The procedure requires the estimation of the costs and benefits of impacts, alternatives and mitigation measures. However, costs and delays probably remain low

Does the EIA system apply to significant programmes, plans and policies, as well as to projects?

Partially

There is SEA legislation but its influence on the results is unsure, and connections with project EIA limited

2.3 Examine EIA performance

The evaluating of the success of the EIA procedure in Iraq, was done by using Wood's [21] 14 criteria. The analysis is based on data gathered from a variety of sources, including research literature, the theoretical underpinnings of the EIA structure, an examination of EIA laws, EIA studies, programs, reports in Iraq, and other relevant materials. Moreover, key interviews were conducted in Iraq which involved twenty experts and practitioners that participated in the Iraqi EIA process from the Iraq Environmental Protection Bureau, Babylon university, Bagdad university, and the Environmental Research Bureau at University of Babylon. The interviewers assisted in evaluation of Iraq’s EIA process using Wood model criteria in addition to address recent state of the Iraqi EIA process, its problems, possible solutions and recommendations. Interviews were using with different statistical analyses and network analysis to investigate the responses received from the experts. the findings could help to improve the current approach.

Using the Wood model criteria, the effectiveness of the key EIA processes and practices in Iraq is assessed. According to the review, Iraq's present EIA system satisfies seven of the Wood model's fourteen evaluation criteria that partially satisfies four and does not satisfy three of them (Table 1).

2.3.1 The legal basis of EIA systems

Iraqi Law 37 established the Ministry of Environment in 2008 in response to rising public concern about Iraq's environmental challenges. However, the ministry suffers from a lack of funds [33]. This problem influences the Ministry and renders it less able to accomplish some of the necessary actions, such as monitoring. In 1997, EIA had been made compulsory for projects with a significant environmental impact. Furthermore, LPIE No.27 article 10 (2009) and (2011) Environmental Instructions No.3 for project establishment both stressed this necessity. This legislation defines 78 groups of projects that require evaluation. The environmental instructions applied to industrial, agricultural and service projects.

2.3.2 Coverage

In Iraq, the EIA system applies to both public and private projects that may have major negative environmental consequences. All projects are required by law to go through an EIA procedure. Infrastructure developments and huge projects, such as road construction, require additional attention in terms of EIA because they are not subject to the environmental impact assessment procedure.

2.3.3 Consideration of alternatives

It is difficult to conclude that Iraqi EIA processes are sufficiently observed and reviewed. Because most project sites were awarded or bought by the project proponents before the EIA was undertaken, there is only a partial evaluation of prospective site alternatives in Iraq. The Iraqi EIA system includes statutory requirements to study alternative technologies that may be less harmful to the environment, and acceptable resource utilization must be documented in the environmental impact assessment report. Iraqi environmental policy necessitates the evaluation of alternatives, which is essential for a comprehensive EIA analysis. The correct handling of the analysis of alternatives is unusual in EIA practice. In addition to not include the "no-action" alternative option, the alternative consideration provided in Iraqi EIA reports is frequently inadequate. This occurred in a situation when alleviating hunger and poverty may have been the primary goal, but there may not have been a better option [22].

2.3.4 Screening

Iraq screens using both lists and thresholds. Iraqi legislation uses very detailed project lists in order to determine if an EIA is required and, if so, whether a complete EIA or preliminary assessment is required. In the Iraqi EIA system, the screening procedures are detailed as follows: 1. ‘‘A’’ projects that are delicate, unusual, or have major negative effects on the environment. Most of these projects need a comprehensive EIA; 2. "B" projects with less severe adverse environmental repercussions than Category A projects; the majority of these projects may require a thorough EIA approach or, in certain situations, a shortened EIA (mitigation measures are more easily created than for Category A projects); 3. "C" Projects, the bulk of which don't need an EIA procedure and have little to no adverse environmental effects. The Iraqi EIA system allows for straightforward approval procedures for projects with little to no perceived negative environmental impact by drawing these distinctions without jeopardizing the success of EIA for complex projects or insertion an excessive pressure on the project owner.

2.3.5 Scoping

Because data held by numerous government entities might be difficult to get at times, a lack of easily available and sufficient information to build environmental baselines may have an influence on how successfully the scoping process is carried out. In Iraq, scoping is frequently done by considering how each proposed project would impact the environment. Furthermore, regulations for project scoping in Iraq have been devised to guarantee that every important impact is considered under existing legislation in any proposed EIA of projects. In contrast, the scoping process may completely disregard the cumulative effects that several projects may have, as well as the viable alternatives that were considered.

2.3.6 The EIA report preparation

The explanation of suggestions, assignment of significance, and alternatives in Iraqi EIA reports all have some flaws [34]. Insufficient and unconnected EIA reports may be produced in Iraq because to a lack of enough budgetary resources, qualified human resources, reliable databases, and assessment and review processes [34]. The content of EIA report is identified in Article 10 of Decree No. 27, however, there are no guidelines for preparing it. The Iraqi Ministry of Environment's technical EIA section would typically receive the report for clearance. Following the announcement of its choice (to accept or reject the EIA report), this unit will inform the proponent of its choice. If permission is given, the proponent will be in charge of implementing the EIA program.

2.3.7 EIA report reviews

Because of a lack of review guidelines in Iraq, the review stage becomes more subjective, and the review process is also delayed owing to a lack of review process knowledge. Furthermore, several sorts of consequences, such as soil pollution rules, lack national standards.

2.3.8 Decision-making

Based on the environmental impact assessment report, the Ministry of Environment creates decisions on the environmental project satisfactoriness. The Iraqi Ministry of Environment, on the other hand, has never sanctioned projects that resulted in severe environmental consequences that were determined to be greater than any permitted limits. Furthermore, regardless of any other authorities' endorsements, such as planning management, the Iraqi Ministry of Environment decides whether or not a project is approved to proceed independently.

2.3.9 Monitoring and auditing of impacts

Environmental monitoring is covered in Chapter V of LPIE No. 27 for 2009 in Iraq, which focuses on the necessity to manage environmental activities by establishing an environmental police agency. Despite this legislation, the monitoring procedures of the EIA system have not been applied seriously in practice. The vast number of skilled people required makes implementation difficult. This is made more difficult by the necessity for equipment and transportation to allow personnel to conduct checks. Finally, Iraq must take the monitoring of consequences carefully at all stages of the project's construction.

2.3.10 Mitigation of impacts

Although the interventions are considered in EIA reports in Iraq, it is the negative impact that is mitigated rather than the adverse impact that is prevented and abolished. Although it is commonly considered during the EIA process, mitigating the effects of various Iraqi projects is not always implemented. In Iraq, the emphasis on negative effect reduction is waning. Treatment for this problem must include the deployment of adequate mitigation techniques in line with Chapter V, Article 22 of Environmental Control for LPIE No. 27 for 2009.

2.3.11 Consultation and participation

When making environmental choices, it is critical to include public feedback. Nonetheless, it is clear that public participation is not necessary under the existing legislative and procedural framework that controls EIA in Iraq. Local perspectives are likely underrepresented because there is little to no public input in law creation and implementation.

2.3.12 Monitoring of EIA systems

In every procedure of Environmental Impact Assessment, a main role is taking place by the action of monitoring [35]. Although copies of EIA reports are available in Iraq, there are no legal requirements for assessing and monitoring the EIA system; in other words, Iraqi law does not include monitoring the EIA system [36]. One may consider this effort to be an initial step toward that goal.

2.3.13 Benefits and costs of EIA systems

Iraq includes the necessity to examine the costs and benefits of procedures and mitigating strategies. Perceptions of the costs and benefits of the EIA system may vary from one stakeholder to another. Ideally, the potential benefits should exceed the likely costs from the view of all stakeholders, and the expenditure in terms of time and finance should be acceptable. The evaluation process should therefore include a cost-benefit analysis. In Iraq, However, there are currently no guidelines available on how best to carry out this task. This means that several factors are likely to be overlooked, including certain environmental aspects, and that the economic returns of the project which are more easily determined may be fore-grounded. Given the importance of economic growth, it is not difficult to see how local government officials would prioritise it (whether consciously or through a distorted cost-benefit analysis) over expensive environmental protection measures. However, properly carried out, most stakeholders understand the advantages of EIA in limiting impact and believe that they outweigh the expenses. As an example, many industrial companies have begun to take advantage of their waste by reusing or recycling it.

2.3.14 Strategic environmental assessment

It became necessary to create plans and actions to deal with the nation's environmental issue when the Iraqi Ministry of Environment was established in 2003. The necessity of creating a comprehensive national plan for Iraq's environment that takes into account both the present situation and anticipated future developments was discussed by decision-makers. The World Health Organization (WHO) was contacted by the Iraqi Ministry of Environment for technical and logistical assistance. In response to the Ministry's request, the organization declared its preparedness to implement this resolution and enlist the assistance of specialists and advisors in this field. It was determined which committees would be responsible for preparing the initial report's primary subjects and features. It was decided that the research would include a tactical evaluation of the key environmental concerns. The initial draft was created in its final form following a review, modifications, and rewrite (which was then sent to all pertinent authorities who contributed their own comments and extra material to it). In front of all interested parties and decision-makers, the final national policy for the environment of Iraq was unveiled at a conference held there.

3. Recommendations

Two techniques are combined and used in this article, which are awareness to the context of that system and, recommendations that created globally in comparable contexts. These two techniques might aid in the formulation of insightful recommendations. The process of making recommendations began with a shortlist of developing countries that have examined their EIA systems and have made suggestions for improvement. Moreover, there were twenty interviews conducted. These are academic experts from universities, consultancies, and proponents who represent various stakeholder groups within the Iraqi EIA system.

This paper explores interviewers' perspectives on the main weaknesses of EIA and advance recommendations to improve the quality and effectiveness of EIA procedures for more sustainable outcomes. The findings capture experts’ perspectives and could help to improve the current approach. Several recommendations to improve the EIA system in Iraq are brief in Table 2. So they can help in solving and eliminating its existing problems.

Table 2. Current weaknesses and difficulties or problems of the EIA system in Iraq, with recommendations

Existing weaknesses and problems

Recommendations

Not covering some direct and cumulative environmental impacts

The EIA system ought to be designed to cover all the types of actions which have the potential to cause damage to the environment, as well as cumulative environmental impacts

Insufficient alternative procedures

Not considering alternatives like “no-actions”

Not considering the environmentally friendly alternatives

The alternative procedures should be considered through EIA process and the basis for selected alternatives must be stated and the analysis of alternatives should include a “no-actions” alternative

Analysis of alternatives must be done to set up the more environmentally sound and more financially feasible options

Insufficient scoping

Setting guidance on scoping review actions

Inferior quality of EIA reports

Develop useful and helpful guide lines to be used by employees to prepare and review the environmental impact assessment reports, as well as those who make the decisions

A limited review of EIA reports

Absence of requirement for public review of EIA reports

Develop the EIA reports review step

Improve the EIA reports review step through decreasing subjectivity

Strengthen the EIA reports review step by setting up review criteria

Lack of monitoring process

Activate monitoring process must focus on the impacts that are most important.

Design a monitoring programme with consideration of several points such as: when the monitoring needs to be stopped, availability of data, geographical extent, magnitude, time scales, the significance of the impact and availability of sophisticated monitoring equipment

Establish a complete approach to monitoring that takes into account the biological, physical and chemical characteristics of the environment

Insufficient achievement of mitigation measures

Try to perfect the achievement of measures of mitigation and prepare an official requirement for the environmental management plan as a division of EIA

Training to carry out inspections and provides mitigation measures

Provide the necessary administrative powers and independence to provinces to enforce the law and impose fines for violating environmental project specifications

Enforcement of adequate mitigation measures implemented by means of Environmental Control for LPIE No. 27 for the year 2009, Chapter V, Article 22

Missing EIA system monitoring

The EIA system ought to be monitored and modified to contain experiences and observations, However the experience gained from development assistance agencies can cause modification in the procedures of EIA

Insufficient public involvement in scoping and in the following EIA report

Strengthening and improving effectiveness of public participation in the EIA process by:

Increasing the reach of the public to EIA reports

Offering training to environmental departments

Offering programmes to raise public awareness

Offering the approaches to achieve efficient public participation in the EIA process

Offering the right of access to EIA reports for review and sharing of knowledge

Providing a chance for all stakeholders and any other interested parties to comment on the non-confidential parts of the EIA report

Lack of coordination between Ministry of Environment and the relevant sector

Promote cooperation among ministries, especially between the Ministry of Environment and the relevant sector by providing institutional mechanisms of coordination

Lack of building capacity and training

Offer capacity building and EIA training for existing institutions, managers of EIA projects, technical professionals and others participating in the EIA process for both the public and private sector

Lack of funds

The Iraqi Government should allocate adequate funds for the EIA process and especially for environmental regulations monitoring

Contribution of the international donor agencies effectively in Iraq

Unsure influence of existing SEA legislation on the programmes, plans and policies, and limited connection with project EIA

The EIA system ought to be applied effectively to the programmes, policies, plans and projects

4. Conclusions

An easy conceptual model was used in this article to examine the Iraqi EIA system as it is right now. Strengths and shortcomings of the Iraqi EIA system are highlighted in a critical examination of the system. Additionally, several potential areas for improvement are highlighted. Even if Iraq's EIA systems have made progress, there are still many things that should be done better. According to Alshuwaikhat [36], rather than fundamental defects or weaknesses, the failure of the EIA process in the majority of developing countries is related to the absence of effective implementation due to a lack of competence or political will. This might also be stated of Iraq, where despite significant changes in law and policy, there is still a substantial disparity between what is done in practice and what is believed to be true about environmental impact assessments. One advantage of the EIA system in Iraq may be attributed to the existence of a variety of laws as well as an administrative structure, although this is insufficient by itself to render the system effective. The Iraqi EIA system has various flaws and issues related to inadequate scoping, subpar EIA reports, restricted review of EIA reports, inadequate public engagement, inadequate accomplishment of mitigation measures, as well as the limited monitoring in some circumstances. Alternative consideration processes, management of all potential impacts encompassed by the EIA, attainment and use of EIA mitigation ideas, EIA system monitoring, capacity creation, and training are other areas where there are shortages. These findings showed that the EIA system's shortcomings in Iraq are generally consistent with those of many developing countries, including those in the MENA region, Syria, Pakistan, Eritrea, and Colombia. As a result, the findings of this research will contribute to a larger body of knowledge on how EIA works in developing countries.

To achieve robust improvements, it is essential to have more attention to the recommendations presented in this paper. This will lead to improve the EIA process in Iraq and aid its use in other developing countries.

  References

[1] Thomas, I. (1998). Environmental Impact Assessment in Australia. Sydney: Federation Press. 

[2] Glasson, J., Therivel, R. (2013). Introduction to Environmental Impact Assessment. Routledge.

[3] Noble, B.F., (2010), Introduction to Environmental Impact Assessment: A Guide to Principles and Practice. Oxford University Press.

[4] Morrison-Saunders, A., Sánchez, L.E., Retief, F., et al. (2020). Gearing up impact assessment as a vehicle for achieving the UN sustainable development goals. Impact Assessment and Project Appraisal, 38(2): 113-117. http://dx.doi.org/10.1080/14615517.2019.1677089

[5] George, T.E., Karatu, K., Edward, A. (2020). An evaluation of the environmental impact assessment practice in Uganda: Challenges and opportunities for achieving sustainable development. Heliyon, 6(9): e04758. https://doi.org/10.1016/j.heliyon.2020.e04758

[6] El-Fadl, K., El-Fadel, M. (2004). Comparative assessment of EIA systems in MENA countries: challenges and prospects. Environmental Impact Assessment Review, 24(6): 553-593. http://dx.doi.org/10.1016/j.eiar.2004.01.004

[7] Glasson, J., Therivel, R. (2013). Introduction to Environmental Impact Assessment. Routledge.

[8] Ebisemiju, F.S., (1993), Environmental impact assessment: making it work in developing countries. Journal of Environmental Management, 38(4): 247-273. https://doi.org/10.1006/jema.1993.1044

[9] Haydar, F., Pediaditi, K. (2010). Evaluation of the environmental impact assessment system in Syria. Environmental Impact Assessment Review, 30(6): 363-370. http://dx.doi.org/10.1016%2Fj.eiar.2009.11.003

[10] Nadeem, O., Hameed, R. (2008). Evaluation of environmental impact assessment system in Pakistan. Environmental Impact Assessment Review, 28(8): 562-571. https://doi.org/10.1016/j.eiar.2008.02.003

[11] Zeremariam, T.K., Quinn, N. (2007). An evaluation of environmental impact assessment in Eritrea. Impact Assessment and Project Appraisal, 25(1): 53-63. https://doi.org/10.3152/146155107X190604

[12] Toro, J., Requena, I., Zamorano, M. (2010). Environmental impact assessment in Colombia: Critical analysis and proposals for improvement. Environmental Impact Assessment Review, 30(4): 247-261. http://dx.doi.org/10.1016/j.eiar.2009.09.001

[13] Wood, C. (2003). Environmental Impact Assessment: A Comparative Review. Pearson Education. 

[14] George, C., Lee, N., George, C. (2000). Comparative review of environmental assessment procedures and practice. Environmental Assessment in Developing and Transitional Countries: Principles, Methods and Practice. http://dx.doi.org/10.1002/9781118685570.ch3

[15] Ahmad, M., Ahmed, Z., Majeed, A., Huang, B. (2021). An environmental impact assessment of economic complexity and energy consumption: does institutional quality make a difference? Environmental Impact Assessment Review, 89: 106603. https://doi.org/10.1016/j.eiar.2021.106603

[16] Cannaos, C., Onni, G. (2019). A methodological approach on the procedural effectiveness of EIA: The case of Sardinia. City, Territory and Architecture, 6(1): 1. https://doi.org/10.1186/s40410-019-0100-5

[17] United Nation Environment Programme (UNEP). (2003). Cleaner production assessment in industries. http://www.uneptie.ora/pc/cp/.

[18] Ahammed, R., Harvey, N. (2004). Evaluation of environmental impact assessment procedures and practice in Bangladesh. Impact Assessment and Project Appraisal, 22(1): 63-78. http://dx.doi.org/10.3152/147154604781766102

[19] Leu, W.S., Williams, W.P., Bark, A.W. (1996). Development of an environmental impact assessment evaluation model and its application: Taiwan case study. Environmental Impact Assessment Review, 16(2): 115-133. http://dx.doi.org/10.1016/0195-9255(95)00107-7

[20] Hirji, R., Ortolano, L. (1991). EIA effectiveness and mechanisms of control: Case studies of water resources development in Kenya. International Journal of Water Resources Development, 7(3): 154-167. http://dx.doi.org/10.1080/07900629108722508

[21] Wood, C. (1995). Environmental Impact Assessment: A Comparative Review. John Wiley & Sons.

[22] Wood, C. (2003). Environmental Impact Assessment: A Comparative Review. 2nd Edition, Longman, Harlow.

[23] Morgan, R.K. (2012). Environmental impact assessment: The state of the art. Impact Assessment and Project Appraisal, 30(1): 5-14. http://dx.doi.org/10.1080/14615517.2012.661557

[24] Loomis, J.J., Dziedzic, M. (2018). Evaluating EIA systems' effectiveness: A state of the art. Environmental Impact Assessment Review, 68: 29-37. http://dx.doi.org/10.1016/j.eiar.2017.10.005

[25] Wang, Y., Morgan, R.K., Cashmore, M. (2003). Environmental impact assessment of projects in the People's Republic of China: New law, old problems. Environmental Impact Assessment Review, 23(5): 543-579. http://dx.doi.org/10.1016/S0195-9255(03)00071-4

[26] Nadeem, O., Hameed, R. (2008). Evaluation of environmental impact assessment system in Pakistan. Environmental Impact Assessment Review, 28(8): 562-571. http://dx.doi.org/10.1016/j.eiar.2008.02.003

[27] Zubair, L. (2001). Challenges for environmental impact assessment in Sri Lanka. Environmental Impact Assessment Review, 21(5): 469-478. http://dx.doi.org/10.1016/S0195-9255(01)00081-6

[28] Naser, H.A. (2012). Evaluation of the environmental impact assessment system in Bahrain. Journal of Environmental Protection, 3(2): 233-239. http://dx.doi.org/10.4236/jep.2012.32029

[29] Boyle, J. (1998). Cultural influences on implementing environmental impact assessment: Insights from Thailand, Indonesia, and Malaysia. Environmental Impact Assessment Review, 18(2): 95-116. http://dx.doi.org/10.1016/S0195-9255(97)00082-6

[30] Momtaz, S. (2002). Environmental impact assessment in Bangladesh: A critical review. Environmental Impact Assessment Review, 22(2): 163-179. http://dx.doi.org/10.1016/S0195-9255(01)00106-8

[31] Kibreab, G., Berhane, T., Ghezae, E. (2004). A study to determine the extent and use of environmental impact assessment of agricultural development projects: a case study from Eritrea. DCG Report. https://agris.fao.org/agris-search/search.do?recordID=NO2005069325.

[32] Republic of Iraq, Ministry of Environment. (2010). Law no. (3) for (2010) Environmental Protection and Improvement Board. http://jlps.univsul.edu.iq/issues/vol1n1/jlps-10012?tmpl=%2Fsystem%2Fapp% 2 Ftemplates%2 Fprint%2F & show Print Dialog=1.

[33] Republic of Iraq, Ministry of Environment. (2012). https://moj.gov.iq/view.1109/.

[34] Lega, M., Casazza, M., Teta, R., Zappa, C.J. (2018). Environmental impact assessment: A multi-level, multi-parametric framework for coastal waters. International Journal of Sustainable Development and Planning, 13(8): 1041-1049. https://doi.org/10.2495/SDP-V13-N8-1041-1049

[35] Republic of Iraq, Ministry of Environment. (2009). Law No 27 of 2009 for Protection and Improvement of Environment. http://www.aoad.org/gb/law/irq/27_2009.pdf.

[36] Alshuwaikhat, H.M. (2005). Strategic environmental assessment can help solve environmental impact assessment failures in developing countries. Environmental Impact Assessment Review, 25(4): 307-317. https://doi.org/10.1016/j.eiar.2004.09.003