Enhanced Battery Life with Supercapacitor Applied to Renewable Energy Based Electric Vehicles

Enhanced Battery Life with Supercapacitor Applied to Renewable Energy Based Electric Vehicles

Raghavaiah Katuri* S.L.V. Sravan Kumar K. Suresh

Department of Electrical engineering, VFSTR Deemed to be University, Vadlamudi, Guntur 522213, India

ZF Technology Center Hyderabad, India

Christ - Deemed to be University, Bengaluru, Karnataka 560029, India

Corresponding Author Email: 
raghava.katuri@gmail.com
Page: 
164-171
|
DOI: 
https://doi.org/10.14447/jnmes.v26i3.a04
Received: 
22 November 2022
|
Revised: 
10 June 2023
|
Accepted: 
17 June 2023
|
Available online: 
25 August 2023
| Citation

© 2023 IIETA. This article is published by IIETA and is licensed under the CC BY 4.0 license (http://creativecommons.org/licenses/by/4.0/).

OPEN ACCESS

Abstract: 

The main goal of this work is of developing a control approach, which is able to obtain the smooth switching between energy sources, battery, and Supercapacitor (SCAP). With four separate math functions, a new math function-based (MFB) controller is designed, and this MFB will generate four output signals corresponding to the motor’s speed. Further, the MFB is combined with an FLC/PI controller to reach the theme of the work. Two-hybrid different controllers are intended as per the proposed control strategy termed as MFB with FLC and MFB with PI and both are implemented individually in MATLAB/Simulink in four different modes. The entire model is implemented including a solar panel to charge the battery, this solar panel (SP) is connected to the battery and UDC through various control switches. Finally, a comparative analysis is made between two hybrid controllers to know the better-performed controller.

Keywords: 

solar power, hybrid energy storage system (HESS), math function-based (MFB) controller, proportional-integral (PI) controller, fuzzy logic controller (FLC), electric vehicles (EVs)

1. Introduction

During ancient days, all EVs/HEVs are powered with a single source, which is not at all desirable in all road conditions. To make EV/HEV are more reliable at all road conditions with cost-effective, multiple sources combined EVs and EVs are introduced. Generally, two sources powered vehicles are most desirable in which, the base source is the one that may be battery or fuel cell and the other one is supporting source, during some extreme conditions the supporting source will assist the base source. On the other hand, using one base source also manufacturing the vehicle with successful operation at all conditions possible, but this attempt again increases the size of the source and overall vehicle weight. To avoid those problems, two different sources with different characteristics are hybridized.

An electrical system is proposed which further useful to design the solar power electric vehicle. This attempt is useful for battery optimal charging by tracking solar energy from outside [1]. Energy management (EM) can be done between battery and fuel cells using dc-dc and dc-ac converters dc-dc converters are used to improve or reduce the voltage levels based on the load requirement. Further dc-ac converters are used to provide the required type of supply to electric drive [2]. A real-time energy management scheme is proposed to share the power between the main source and auxiliary source, and a rule-based approach is used. The base source is the battery, and the supporting source is UC [3, 4]. A hybrid flywheelbattery management is developed for EV application, in which two source one is used as the main source another one is used for the backup purpose [5]. An adaptive FLC based controller is used to maintain the coordination between energy sources as per the requirement of HEV [6, 7]. For plug-in type EVs, an EM strategy is designed and implemented based on the state of charge (SOC) of the battery [8, 9]. During the starting period, any motor takes more power than its rated value, which can also supply using the battery by scarifying lifetime. To avoid those conditions portable ultracapacitor-based energy management is proposed which are used to supply power to the EV during starting [10, 11].

The HEV/EV based transportation system gives better performance with zero-emission, instead of conventional ICE based vehicles. An EM is achieved between fuel cell (FC) as a primary source and battery as a secondary source. An FLC based approach is intended, to reduce the hydrogen consumption by the main source which further enhances the durability of the primary source. In this, the power consumed by the load, SOC of the battery are chosen as inputs to the FLC, to develop the precise signal for proper EM between fuel cell and battery. The MATLAB/Simulink model of FLC with HEV/EV is developed and verified with the existed model results, to know the effectiveness of the intended system [13].

Obtaining better fuel efficiency with reduced pollution of the parallel HEV is one of the difficult tasks for any real-time EM technique. Normally, the offline based dynamic programming (DP) approach is preferred to attain the optimal solution for the chosen driving cycle. In this work, an optimized approach is proposed with a simplified mathematical model. The model predictive control (MPC) is adopted based on the sequential quadratic programming (SQP) algorithm, which deals with the real-time EM between energy sources. The MPC-based results are compared with the DP approach results to know the performance of the MFC approach [14].

Improper prediction of speed changes in HEV/EV will affect the quality of the EM. Several speed predictive approaches are proposed in the literature, but some of them partially succeeded by full filling the driver road conditions. To obtain the precise speed prediction values, a novel approach is introduced by considering all lateral dynamics of the HEV/EV. And the vehicle speed prediction model is obtained based on the less friction and more regenerative braking [15].

With Luo DC-DC BDC, a control technique was proposed to achieve the EM among three energy sources like FC, UC, and the battery. The FC energy source has its advantage and working based on the hydrogen consumption as per the vehicle dynamics. The FC and battery are having opposite characteristics to the UC, whereas the FC is more efficient towards power density than the battery and not equal to UC. Due to this, the FC will extend the life of the battery in the HEV/EV applications. In this, many energies balancing techniques are advised for EM among battery, FC, and UC of the HEV/EV [16].

EM plays an important role, in improving the efficiency and performance of the HEV/EV. Generally, in any invention, there is some major or minor deviation that will present between real-time model implementation and software model.

So, before implementing a software model directly to the real-time world on a big scale, a test bench experimental platform is necessary to know the gaps between real values and MATLAB/Simulink model results. This factor phenomenally reduces the cost of the real-time implementation by identifying deviations from the software model to test bench model. In these two different Simulinkbased EM techniques are proposed and compared, thereafter both are performed using the test bench model. Finally, a realtime model was developed after successful identification and resolving of the gaps [17].

A nonlinear control model is intended, to achieve the realtime EM of the HEV/EV, which is sourced by the battery and UC as a HESS. A controller is designed to obtain the reduced sizing of the HESS, which improves the overall efficiency of the vehicle model. Here the chief goal of the controller is to identify the set speed of the vehicle, which helps to reduce the size of the battery present in HESS. The complete design model of the HESS provides the power demand of the HEV/EV as per the driver requirements [18].

Two different contract controllers are integrated and made one hybrid controller, which is used to switch the sources during the dynamic behavior of the EV. Total, three controllers are chosen to model two-hybrid controllers, in which the MFB plays the central controller role. This indicates that a combination of central controller plus other controllers (FLC/PI) forms the hybridized model of the final controller.

2. About Photovoltaic (PV) Array

The SP generation is one of the best solutions to protect the environment from exhaustive emissions. The PV array is one that is used to produce electrical energy from the sunlight. The SP includes several cells and modules, which are connected in series, parallel combination related to the load required voltage and current values.

Figure 1. The electrical model of PV cell

Figure 1 shows the traditional electrical model of the PV array in which internally three resistors and diodes are connected, to produce the required power to the load. In this model, some resistors are connected in series and some are in parallel with the diode. 

The output current of the source of the PV array is 

$I_{p h}=\left[I_{s c r}+K_i(T-298)\right]^* \lambda / 1000$                            (1)

Module’s reverse saturation current is

$I_{r s}=I_{s c r} /\left[\exp \left(q V_{O C} / N_S k A T\right)-1\right]$                            (2)

Module’s saturation current is

$I_0=I_{r s}\left[\frac{T}{T_r}\right]^3 \exp \left[\frac{q * E_{g o}}{B k}\left\{\frac{1}{T_r}-\frac{1}{T}\right\}\right]$                          (3)

The final current of the PV array is

$I_{P V}=N_P * I_0\left[\exp \left\{\frac{q *\left(V_{P V}+I_{P V} R_S\right)}{N_S A k T}\right\}-1\right]$                          (4)

3. System Model with Proposed Control Method

Figure 2 shows the complete block model representation of the projected work, in which battery and SCAP to propel the electric drive in all conditions. The SP is coupled to the circuit to charge the battery. In addition to that, the battery can supply power during odd sunlight times and save energy during the availability of irradiance. Two different converters are utilized to control the power from the source to load. Bidirectional converter (BDC) is used here to perform the charging and discharging actions from SCAP on the other hand, unidirectional converter (UDC) is used for discharging the energy from the battery. 

Figure 3 is the DC-DC converter model of the proposed model, in which three switches are present in UDC as well as BDC. In addition to that, another three control switches are allied to the SP, battery, and UDC end, which controls the ON/OFF periods of the battery corresponding to the SOC of the battery and the SP output voltage. Here switches S2, S3 are corresponding to BDC to make the buck and boost operations, on the other hand, switch S1will present in UDC, which only performs boost operation. Please indicate some quantitative improvement parameters we can expect to get from your approach compare to the conventional controller. 

Figure 2. Block model representation of the circuit with a control technique

Figure 3. The electrical equivalent of the main circuit

4. About Controllers Used in Proposed Strategy

The proposed control approach is comprehended mainly with two different controllers. The MFB controller is the main controller, which is used to normalize the signals produced by the traditional controllers. A total of two hybrid controllers is implemented with three controllers named MFB with FL, PI. Among all the controllers, MFB is treated as a universal controller. In this section, a small description is given of all the controllers used in the present work. 

4.1 About the MFB controller 

This controller is modeled as per the speed ranges of the electric motor. It will act as universal controllers, which means in any controller combination this function is mandatory. Total four math functions are programmed; here each math function reflects the different speed levels of the motor. The motor’s speed is considered as the input and produces four outputs named U1, U2, U2, and U4. These four output signals decide the ON/OFF conditions of the converter switches. 

4.2 Fuzzy logic controller (FLC) 

The main goal of FLC is to decrease the voltage error present in the DC-DC converter, generally, output voltages of converters can vary due to the load variation. Here from the converter model, the output is taken and given it as the actual value for error calculation. Change in error and error value is given to the fuzzification block as an input thereafter the output of the fuzzification block is given to fuzzy inference. Thereafter defuzzification has been done again the cycle will repeat. 

Figure 4. FLC Block model

4.3 PI Controller 

The amplified signal output of the PI controller is generated from the error signal, which is obtained from the actual and fixed values as, 

$e(t)=S_P-P_V$                   (5)

Figure 5. Traditional PI block model 

The successful output signal of the PI controller is 

$u(t)=u_{\text {bias }}+K_c e(t)+\frac{K c}{\tau_i} \int_0^t e(t) d t$                  (6)

5. Converter Model Modes of Operations

Figures 6 to 9 are related to different modes of the main circuit implemented with the proposed control technique and which required knowing the effectiveness of the proposed strategy related to different loads. Figure 6 reflecting the condition of the circuit during a heavy load condition, in the same way, figure 7 is related to a slightly more than rated load condition in which both UDC and BDC are in ON condition. Figure 8 is corresponding to the rated load, in which only UDC is in ON condition to meet the load requirement. Finally, figure 9 reflecting the no load on the motor, and in this mode of operation SCAP is in charging mode whereas the battery is in discharging mode. All these modes are categorized based on the motor’s speed [12]. 

Figure 6. The electrical equivalent of the main circuit, mode-I  

Figure 7. The electrical equivalent of the main circuit, mode-II 

Figure 8. The electrical equivalent of the main circuit, mode-III 

Figure 9. The electrical equivalent of the main circuit, mode-IV 

6. Implementation of Proposed Control Strategy Approach

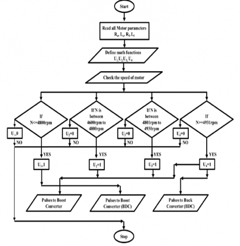
The projected control procedure is implemented with two controllers. In this, work two controllers MFB with FLC, PI is designed and employed to an EV for the precise transition between two energy sources. The generation of pulses using the proposed control technique has been done as shown in figure 10.  

Figure 10. Control technique representation with flow chart 

The MFB makes the four different output signals as per the speed (N) range of an electric motor as follows 

  • If  $N \leq 4800 R P M$ then math function U1 only is in an active state and remaining math functions are in OFF state.
  • The speed range $4600 R P M \leq N \leq 4800 R P M$ then math functions U1, U2 are inactive state, and the remaining two-math function is in disable state.
  • If $4801 R P M \leq N \leq 4930 R P M$ then math functions U3 is in the active state and remain all are on disable state.
  • The speed range is  $N \geq 4931 R P M$ the math function U4 is in the active state and remain math functions are in disable state.

Figure 11. Block model of representation for pulse generation of switch ONE 

Figure 12. Block model of representation for pulse generation of switch TWO 

Figure 13. Block model of representation for pulse generation of switch THREE 

Figures 11 to 13 are representing that, how the normalized signals are developing to the UDC and BDC. Figure 11 illustates the finalized developed signals to the switch ONE, which is related to UDC. Figure 12 shows that the normalized signals of switch TWO, related to BDC. In the same way, figure 13 demonstrates the block diagram model of the switch pulse generation, which is present in BDC. 

7. Simulation Results and Discussions

MATLAB/Simulink is performed in four modes for both the controllers MFB with FLC and MFB with PI. Figures 14, 18, 22, and 26 illustrate the speed and current waveforms of the motor by MFB with FLC based on the load torque applied in each mode. Similarly, figures 15, 19, 23, and 27 are the waveforms of MFB with PI. On the other hand, figures 16, 20, 24, and 28 are the precise switching signal formed by the MFB with FLC, in the same way, figures 17, 21, 25, and 29 are the precise signals formed to DC-DC converters by the MFB with PI action. 

Mode-I results 

Figure 14. Mode-I related motor’s out responses of MFB with FLC 

Figure 15. Mode-I related motor’s out responses of MFB with PI 

Figure 16. Regulated signals of the converters by MFB with FLC, Mode-I  

Figure 17. Regulated signals of the converters by MFB with PI, Mode-I 

Mode-II results 

Figure 18. Mode-II related motor’s out responses of MFB with FLC 

Figure 19. Mode-II related motor’s out responses of MFB with PI 

Figure 20. Regulated signals of the converters by MFB with FLC, Mode-II 

Figure 21. Regulated signals of the converters by MFB with PI, Mode-II 

Mode-III results 

Figure 22. Mode-III related motor’s out responses of MFB with FLC 

Figure 23. Mode-III related motor’s out responses of MFB with PI 

Figure 24. Regulated signals of the converters by MFB with FLC, Mode-III 

Figure 25. Regulated signals of the converters by MFB with PI, Mode-III 

Mode-IV results 

Figure 26. Mode-IV related motor’s out responses of MFB with FLC 

Figure 27. Mode-IV related motor’s out responses of MFB with PI 

Figure 28. Regulated signals of the converters by MFB with FLC, Mode-IV 

Figure 29. Regulated signals of the converters by MFB with PI, Mode-IV 

7.1 Battery SOC, current and voltage variations 

Figure 30 representing the battery parameters which include SOC, current, and voltage values. The battery ON/OFF states were controlled as per the SOC of the battery. Suppose the battery SOC is less than 20% then the battery can charge from SP otherwise which is always ready to give the energy to load. All those variations can find in figure 30, the negative current reflects the charging time, on the other hand, the positive current shows the discharging timing of the battery. 

Figure 30. Parameters of the battery  

7.2 Parameter representation of the SP 

Table 1 refers to that the operation region of the electric motor with different controller corresponding to the load condition. Table 2 refers to the comparative analysis between controllers based on the time domain specifications. 

Figure 31. Representation of PV cell output parameters 

Table 1. Representation of controller performance with different loads 

Controller Time is Taken to Reach Normal State (sec)
  Mode-I Mode-II Mode-III Mode-IV
MFB+FLC 0.25 0.15 0.11 Free running
MFB+PI Not settled 0.5 0.15 Free running

Table 2. Time-domain based comparisons corresponding to hybrid controllers

Controller Delay Time (sec) Rise Time (sec) Peak Time (sec) Settling Time (sec) Maximum Peak Overshoot (%)
MFB+FLC 0.09 0.15 0.18 0.55 8
MFB+PI 0.25 1.6 1.7 1.8 7
8. Conclusions

An innovative control approach is proposed with two different controllers. Two different hybridized models of controllers are obtained by combining MFB with traditional controllers. This whole phenomenon was done as per the various speed ranges of the motor, to obtain the precise switching between energy sources of HESS. The two-hybrid controller is designed named MFB with FLC and MFB with PI, applied to the entire circuit in four different modes corresponding to load applied to the electric motor and obtained satisfactory results.  Finally, the MFB+FLC took 0.55 sec and 0.09 sec, similarly, MFB+PI took 1.6 sec and 0.15 sec to attain motor normal during starting as well as the load applied cases. It is evident that the MFB+FLC providing better performance than the other controller and done the comparative analysis based on various dime domain specifications between two hybrid controllers and tabulated in the conclusion section.  

Nomenclature
PI Proportional-Integral
FLC Fuzzy Logic Controller
Evs Electric Vehicles
MFB Math Function Based
HESS Hybrid energy storage system
DC Direct Current
SP Solar Panel
UDC Unidirectional Converter
SCAP Supercapacitor
UC Ultracapacitor
SOC State of Charge
FC Fuel Cell
DP Dynamic Programming
MPC Model Predictive Control
SQP Sequential Quadratic Programming
EM Energy management
PV Photovoltaic
BDC Bidirectional Converter
MFB Math Function Based
U1, U2, U3, U4 Outputs of the MFB controller
Iph Photon Current
Irs Reverse Saturation Current
I0 Module Output Current
Ipv PV Current
  References

[1] Borchers, B. R., & Locker, J. A. (1997). Electrical system design of a solar electric vehicle. In Electrical Insulation Conference, 1997, and Electrical Manufacturing & Coil Winding Conference. Proceedings (pp. 699-704). IEEE. https://doi.org/ 10.1109/EEIC.1997.651282

[2] Katuri, R., Gorantla, S. (2020). Optimal performance of lithium-ion battery and ultra-capacitor with a novel control technique used in E-Vehicles. Journal of New Materials for Electrochemical Systems, Vol. 23, No. 2, pp. 139-150. https://doi.org/10.14447/jnmes.v23i2.a11

[3] Samson Myles, A., Savadogo, O., Oishi, K. (2019). Concept and simulation study of a novel building integrated photovoltaic thermal (BIPV-T) solar module. Journal of New Materials for Electrochemical Systems, Vol. 22, No. 3, pp. 165-172. https://doi.org/10.14447/jnmes.v22i3.a09

[4] Karaoğlan, M. U., İnce, A. C., Colpan, C. O., Glüsen, A., Kuralay, N. S., Müller, M., & Stolten, D. (2019). Simulation of a hybrid vehicle powertrain having direct methanol fuel cell system through a semi-theoretical approach. International Journal of Hydrogen Energy, 44(34), 18981-18992.

[5] Katuri, R., & Rao, G. S. (2019). Modelling and simulation of Math function based controller combined with PID for smooth switching between the battery and ultracapacitor. Australian Journal of Electrical and Electronics Engineering, 16(3), 163-175.  

[6] Huang, Q., Deng, J., Li, X., Zhang, G., & Xu, F. (2020). Experimental investigation on thermally induced aluminum nitride based flexible composite phase change material for battery thermal management. Journal of Energy Storage, 32, 101755.

[7] Azeem, M.K., Armghan, H., Ahmad, I. and Hassan, M., 2020. Multistage adaptive nonlinear control of battery-ultracapacitor based plugin hybrid electric vehicles. Journal of Energy Storage, 32, p.101813.

[8] Yang, J., Xu, X., Peng, Y., Zhang, J. and Song, P., 2019. Modeling and optimal energy management strategy for a catenary-battery-ultracapacitor based hybrid tramway. Energy, 183, pp.1123-1135.

[9] Katuri, R., & Gorantla, S. (2020). Realization of prototype hardware model with a novel control technique used in electric vehicle application. Electrical Engineering, 102(4), 2539-2551.

[10] Diarra, B., Zungeru, A.M., Ravi, S., Chuma, J., Basutli, B. and Zibani, I., 2019. Design of a Photovoltaic System with Ultracapacitor Energy Buffer. Procedia Manufacturing, 33, pp.216-223.

[11] Zhang, Y., Liu, H., Zhang, Z., Luo, Y., Guo, Q. and Liao, S., 2020. Cloud computing-based real-time global optimization of battery aging and energy consumption for plug-in hybrid electric vehicles. Journal of Power Sources, 479, p.229069.

[12] Zhao, W., Wu, G., Wang, C., Yu, L. and Li, Y., 2019. Energy transfer and utilization efficiency of regenerative braking with hybrid energy storage system. Journal of Power Sources, 427, pp.174-183.

[13] Essoufi, M., Hajji, B., & Rabhi, A. (2020, March). Fuzzy logic-based energy management strategy for fuel cell hybrid electric vehicle. In 2020 International Conference on Electrical and Information Technologies (ICEIT) (pp. 1- 7). IEEE., doi: 10.1109/ICEIT48248.2020.9113162.

[14] Zhang, B., & Shen, T. (2019, August). An Optimal Energy Management Strategy for Parallel HEVs. In 2019 22nd International Conference on Electrical Machines and Systems (ICEMS) (pp. 1-5). IEEE., doi: 10.1109/ICEMS.2019.8921647.

[15] Li, L., Coskun, S., Zhang, F., Langari, R., & Xi, J.(2019). Energy management of hybrid electric vehicle using vehicle lateral dynamic in velocity prediction. IEEE Transactions on Vehicular Technology, 68(4), 3279-3293., doi: 10.1109/TVT.2019.2896260.

[16] Amjadi, Z. (2020, February). Energy Management of Fuel Cell/Battery and Ultra-capacitor Hybrid Energy Storage System for Electric Vehicle. In 2020 IEEE Power & Energy Society Innovative Smart Grid Technologies Conference (ISGT) (pp. 1-5). IEEE, doi: 10.1109/ISGT45199.2020.9087635.

[17] Herrera, V. I., Milo, A., Gaztanaga, H., Gonzalez-Garrido, A., Camblong, H., & Sierra, A. (2018). Design and experimental comparison of energy management strategies for hybrid electric buses based on test-bench simulation. IEEE Transactions on Industry Applications, 55(3), 3066-3075, doi: 10.1109/TIA.2018.2886774.

[18] Zhang, L., Ye, X., Xia, X., & Barzegar, F. (2020). A real-time energy management and speed controller for an electric vehicle powered by a hybrid energy storage system. IEEE Transactions on Industrial Informatics, 16(10), 6272-6280., doi: 10.1109/TII.2020.2964389.