HE-Cool V1.0: Control Model of Hybrid Evaporative Cooler Prototype

HE-Cool V1.0: Control Model of Hybrid Evaporative Cooler Prototype

Reni RahmadewiRizal Hanifi Tesa N. Padilah Rizka Amalia Rizki Sya’bani Asep Maulana 

Electrical Engineering Study Program, Faculty of Engineering, Universitas Singaperbangsa Karawang, Karawang 41361, Indonesia

Mechanical Engineering Study Program, Faculty of Engineering, Universitas Singaperbangsa Karawang, Karawang 41361, Indonesia

Informatics Engineering Study Program, Faculty of Computer Science, Universitas Singaperbangsa Karawang, Karawang 41361, Indonesia

Corresponding Author Email: 
reni.rahmadewi@ft.unsika.ac.id
Page: 
89-96
|
DOI: 
https://doi.org/10.18280/jesa.550109
Received: 
1 February 2022
|
Revised: 
19 February 2022
|
Accepted: 
26 February 2022
|
Available online: 
28 February 2022
| Citation

© 2022 IIETA. This article is published by IIETA and is licensed under the CC BY 4.0 license (http://creativecommons.org/licenses/by/4.0/).

OPEN ACCESS

Abstract: 

During the summer in Indonesia, the climatic conditions continually facilitate the development of one from developing the use of an evaporation-based air cooler to more effective use for sustainable users over long distances. Therefore, this research developed an evaporative cooler prototype system based on HE-COOL V1.0 control model with a design for speed regulation control. The design was conducted with an Arduino microcontroller with various buttons: button 1 represents a low speed, button 2 represents a medium speed, and button 3 represents a high speed. The voltage used in the control model was 9 volts which is a voltage drop from the power supply unit of 220 V, and the port on the Arduino pinout has a 5 V supply. Humidity was detected by a DHT11 sensor with an average percentage of 56% usage factor monitored during an air-conditioning tests process. In addition, the input uses an application installed on an Android smartphone that makes users control the Arduino (device) from a distance of 0 to 21 meters without barriers and 19 meters with barriers using Bluetooth communication between devices. Users can also store and observe the humidity output data through a real-time firebase web database system feature.

Keywords: 

control model, hybrid evaporative cooler, firebase, android

1. Introduction

Automation technology has become an essential part of human life, and its rapid progress has opened up various research opportunities that have promoted the best innovations in different aspects, specifically areas where certain tasks cannot be carried out by humans or machines [1, 2]. An example is the development of complex automation systems for monitoring and detecting an electronic object condition, making it significantly easier for users utilization. Various electronics have been developed for tropical countries such as Indonesia, ranging from gadgets that show live events information remotely to automated air conditioning machines. Air conditioning systems exist variously, one of which is the evaporator system type, commonly known as an Evaporative Cooler, consisting of three kinds: direct, indirect, and hybrid evaporative cooler [3]. In the evaporative cooler, the cooling comes when dry air passes over a wet surface and brings about evaporation, and the faster the evaporation rate, the greater the cooling [4]. Conventional air conditioners such as coolers in their implementation use many prototypes. There are versions of a cooling system that provide developers and potential users with a monitoring device to manage the state of the air cooling system which makes them function in their optimal form [5]. The use of the water cooling system method is needed to speed up the cooling process, and is supported by information technology and industrial electronics [6]. Using a mobile app application for the overall management of these systems led this research to develop. A control model framework on the hybrid evaporative cooler prototype will be a system to facilitate monitoring of the cooling system by users, and this will not require non-conventional assistance devices to use it, therefore, it will be easier for users and developers.

This research uses an Arduino UNO R3 ATMega328 microcontroller design which is well known in control design circles: a Bluetooth module HC-05, which is a series of Bluetooth-based wireless networks that can unify communication with a remotely connected Android smartphone [7] and a DHT11 sensor a component integrated into the air conditioning system to detect temperature and monitor humidity within the system. The system design helps users or determine the evaporative cooler's ability to contain water, thereby reducing air temperature and humidity. Various types of coolers exhibit humidity during the evaporation process [8], this type requires a 5V DC relay module to carry out the main control logic in their control model. Furthermore, HE-COOL V1.0 is one of such control models used for a hybrid evaporative cooler prototype as a system actuator module.

In this research, the following functionalities of the air cooler prototype was programmed into an installed HEC App V1.0 application on an android smartphone device: (i) An automated cooling device speeds with 3 button controls; (ii) A voice input / output controls to recognize pronounced words provided in the manual of the application and; (iii) A network configurations for the Bluetooth communication technology (iv) A humidity data monitoring control button to capture values in percent (%), and send captured data to the firebase database. The bytes size of the application is very small and can be installed quickly on an android smartphone.

2. Related Works

Various research describes the different parts that comprise an automated air-conditioning cooler, and a few of those are discussed as follows. The most common communication technology for electronic devices in the past is the remote control technology which uses an infrared waves; but recently Ohyver et al. [9] stated that the newest technology uses radio waves, and one example is the Bluetooth technology. Radio waves technology has several advantages over the infrared (IR) technology considering the interaction between devices with barriers, and it also provides one-way and two-way communication. Also, Huda et al. [10] describe the DHT 11 sensor as a module that functions as a temperature and humidity detector producing an analog voltage output to be further processed by a microcontroller. The DHT11 sensor module generally has a reasonably accurate calibration feature for temperature and humidity readings, and the acquired calibration data is stored in an OTP program memory known as the calibration coefficient [11].

A Firebase database tool is used to store calibrated data used for performance monitoring in an Automated device. Ngafidin et al. [12] state that Firebase is a real-time storage platform capable of updating values directly and automatically in an automated system. Furthermore, Pasika and Gandla [13] having used Firebase database for his smart water monitoring tool research, affirms that Firebase technology has complete programming libraries for web and mobile applications, and these libraries can be used to program an automated system. Santoso et al. [14] states that, google cloud has a firebase feature that can be implemented into programming languages to capture and store real-time electronic data for performance monitoring of electronic devices.

Boimau et al. [15] describe the Arduino Uno as a board based microcontroller of ATmega328 version and has 14 digital input or output pins, including six input pins for Pulse Width Modulation (PWM) outputs, six analog input pins, USB connector, a power jack, ICSP header, and reset button. Hussain et al. [16] provide a full description of the Arduino board, stating that a network can be made by connecting a USB cable to a computer system, except the microcontroller will require a 6-11 Volt DC power to operate it [16]. The Arduino Uno is the latest series of Arduino USB boards and serves as a reference model for all the Arduino platforms [17].

A Relay device is an electromechanical component operated electrically and consisting of 2 main parts, an electromagnet (coil) and mechanical (a set of switch contacts) [18]. The relay uses an electromagnetic principle to move its switch contacts, thereby using a low electric current, and it can conduct electricity with a higher voltage. The function of the relay module is such an electrical switch where it will work automatically based on the given logical command [19]. However, the use of the relay module more specifically includes implementing the logic functions of a microcontroller to control high voltages because only low voltages are needed in the working of a microcontroller’s circuit, which simplifies the circuit to make it more concise [20].

Lv et al. [21] describe an Evaporative Cooler as a device that uses an evaporative pad to produce air cooling by allowing air and water vapor contact. This process allows heat and mass transfer between air and water, and thereby producing a cooling effect. The evaporative cooling technology is of three types: the direct, indirect, and hybrid. Then, Aziz et al. [22] described that the direct evaporative cooler transfers heat coming from the evaporative cooler into water vapor and this results into temperature and humidity increase. On the other hand, the indirect evaporative cooler cools the air without humidity increase [23], and the hybrid evaporative cooler combines the direct and indirect evaporative cooler functionalities [24].

3. Research Method

The steps adopted for this research follow the Research and Development life cycle prescribed by Hakiki et al. [25]. Consists of 3 important aspects, as follows:

  1. Study of literature by collecting data in relevant books or journals.
  2. Identifying the problem by deciding the background of the research problem to achieve the objective.
  3. Observations to test the process that refers to the results of the HE-COOL V1.0 system design and testing the system results.

The research flow is presented in the Figure 1.

Figure 1. Research flowchart

3.1 Data processing techniques

This research used four stages for the data processing techniques, including:

(1) Data collection

In this stage, research data was collected from the implementation of HE-COOL V1.0. and sample data of the population of interest with features related to research characteristics.

(2) Tabulation

This stage performs the standardization of the data in a tabular form. Such as taking data samples for humidity values so that the average can be seen from the recapitulation of the data taken, then measuring the capture distance of the Bluetooth connection in meters (m) and validation for the database in real time on the firebase (BaaS System).

(3) Data cleaning

This stage involves analyzing the research data for quality, such as completeness, and handling missing values in the collected data by clarifying it from collector. After the data process is taken, it will be known the results of the overall implementation of the system used to measure the effectiveness of HE-COOL V1.0 users. Making this system requires tangible results when the system operates.

3.2 Data analysis and methodology

This research applied descriptive statistics analysis technique using past data to obtain meaningful conclusions. This includes obtaining the average humidity of the data output captured from the application monitor interface through the DHT11 temperature sensor, the maximum distance measured between Bluetooth connections, and synchronization between the application and the firebase database system in real-time.

Figure 2 shows the system design on HE-COOL V1.0, which uses a power source of 220 V AC (Alternating Current) capacity according to the electrical standards in Indonesia. First, the system design power supply unit converts the supplied voltage to match the capacity of each component, the following modules include: a control module (which forms the control design model), a communication module, a sensor module for detecting humidity, and a relay module to execute control logic 1/0 on the main control, as well as indicators for the device. Figure 3 shows an explosive view of HE-COOL V1.0 used as the control module.

Figure 2. HE-COOL V1.0 system design

Figure 3. Schematic HE-COOL V1.0

This research uses Arduino Uno R3 Atmega 328P as the main control of the proposed system design. A Bluetooth HC-05 was used as the communication module on an active device of an Arduino pinout 5V DC voltage source consisting of 6 PINs. The 5V relay module consists of 4 active channels to provide a logic 0/1 in the system output operations, and a red LED indicator that activates when a 220 V AC main source is supplied. The main control is also equipped with several other components, such as a 305-ohm resistor and a diode to match the capacities of various components in the system design. To activate the system and the data monitoring process, an HEC V1.0 application was installed on an android device using an MIT APP INVERTOR.

Figure 4. HEC V1.0 app feature

Figure 4 shows the HEC V1.0 application interface, and the features are: (1) ON/0FF Speed 1 (Button Control), (2) ON/0FF Speed 2 (Button Control), (3) ON/OFF Speed 3 (Button Control), (4) Voice Control ON/0FF Speed 1, Voice Control ON/0FF Speed 2, Voice Control ON/0FF Speed 3, (5) Button send data to firebase (BaaS System), (6)Text to Speech Voice Control, (7) Button Back to Screen 1, (8) Button to How to Use Menu (Screen 3), (9) Button List Bluetooth Device, (10) Connected/Not Connected indicator, (11) Humidity Data Indicator, and (12) Button Control ON/OFF Indicator.

Furthermore, in the system design, the monitoring process is conducted by the user and by an admin of this tool who will monitor the humidity data generated from the device based on the Firebase (BaaS System) database.

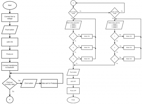
The Firebase (BaaS System) used is a real-time database feature hosted on Google cloud. The stored data is configured to be accessible by all admin/users connected to the HEC V1.0 application. Humidity data is sent to the firebase database from the users/admin through a configured connection API using internet connection protocols between the Firebase and the admin. The admin can update any changes for new data as they come in. How to use the system is presented in the flowchart in Figure 5.

Figure 5. Flowchart usage system

4. Results and Discussion

The results obtained start from activating the system, then the data taken from the population becomes a sample such as voltage measurements, the capture distance of the Bluetooth connection used and temperature monitoring carried out by the DHT11 sensor that communicates with the Arduino UNO serial. In the monitoring module, activation is required to activate the device. The system uses a standby mode or pressing the ON/OFF button at the back of the device in the system box before turning on the main function.

When the system is activated, the red LED indicator lights up, and this means that the system is ready for use and a communication pairing occurs between the Bluetooth on the smartphone and the HEC V1.0 application, and then the humidity data will appear on the application monitor.

The operational steps of the system are first turning the ON/OFF button to turn on the system, including the Prototype Hybrid Evaporative Cooler actuator module, the initial output is in the form of room cooling with an evaporator system. Then, the communication pairing between the devices using Bluetooth begins with the Bluetooth activation from the smartphone.

The results of the voltage in Table 1 measurement using a multimeter to activate the system used start from 220 V at the standard home electrical power converted to the PSU (Power Supply Unit) of 9 V and the voltage ending at the PIN Out of the Arduino UNO R3 ATMega328 control of 5 V for other components.

Table 1. Activation of HE-COOL V1.0 system

Indication

Description

VCC before converting PSU

VCC after converting PSU

VCC PIN Out Arduino

LED Red ON

System is ready

220 V

9 V

5 V

LED Red OFF

System is not ready

0 V

0 V

0 V

Figure 6. Firebase (BaaS system) database feature

Figure 7. Implementation of the component control model

Figure 6 is a firebase application (BaaS system) used in HEC; this firebase application is used to send humidity data around the DHT 11 sensor updated automatically.

However, all system component used on Figure 7 such as (a) Arduino R3 ATMega328p control module, (b) HC-05 communication module, (c) 5V 4 Channel relay module, and (d) DHT11 temperature sensor will be active unless the actuator and sensor modules detect a humidity within the environment. Each component has its indicator to indicate whether they are active or not.

The steps that can be taken are ON/OFF to turn on the system as a whole including the actuator module, namely the prototype Hybrid Evaporative Cooler. Where the output is in the form of room cooling with an evaporator system. By pairing communication between devices using Bluetooth, starting with Bluetooth activation from the smartphone, looking for the HE-COOL V1.0 Bluetooth communication module device named HC-05. Pairing and results are indicated by “connected” on the application monitor (Figure 8).

The allowable distance covered by the HC-05 Bluetooth module is calculated by varying the separation distance between the Arduino device and HE-COOL V1.0 communication system by 1 m starting from 0 meters until the maximum distance was discovered. The measurement was conducted with and without obstructions, and a stopwatch was used to capture the time delay when barriers were introduced between the Bluetooth and devices. Android smartphones of the type Redmi 4a, Redmi 5S, and Oppo A39 were used to test Bluetooth signals between the devices and the HE-COOL V1.0 communication system. Table 2 shows the distance testing of the Bluetooth Module connection with or without barriers.

Figure 9 shows the captured distances with or without barriers based on Table 2 data. The graphs depicted that an allowable distance of 21 to 22 meters between the HC-05 Bluetooth module and the smartphone Bluetooth without a barrier can be used with a maximum delay of 3 seconds. While for distance with barriers, the allowable distance capability is only 19 meters with a maximum delay of 3 seconds and after which the network will be disconnected. If the network gets disconnected, the smartphone gets an "Error No Connection" notification on the monitor. Delay is said to be within the minimum limit and still able to reach communication between systems as well as actuators running normally and accordingly.

Figure 8. Pairing Bluetooth connection success

Figure 9. Delay Bluetooth connection in capture distance

Table 2. Testing the maximum distance of the Bluetooth module connection HC-05

DISTANCE (m)

Barrierless Distance Measurement

Voltage (VCC)

Distance Measurement with Barrier

Voltage (VCC)

0

Yes, Connection

5 V

Yes, Connection

5 V

1

Yes, Connection

5 V

Yes, Connection

5 V

2

Yes, Connection

5 V

Yes, Connection

5 V

3

Yes, Connection

5 V

Yes, Connection

5 V

4

Yes, Connection

5 V

Yes, Connection

5 V

5

Yes, Connection

5 V

Yes, Connection

5 V

6

Yes, Connection

5 V

Yes, Connection

5 V

7

Yes, Connection

5 V

Yes, Connection

5 V

8

Yes, Connection

5 V

Yes, Connection

5 V

9

Yes, Connection

5 V

Yes, Connection

5 V

10

Yes, Connection

5 V

Yes, Connection

5 V

11

Yes, Connection

5 V

Yes, Connection

5 V

12

Yes, Connection

5 V

Yes, Connection

5 V

13

Yes, Connection

5 V

Yes, Connection

5 V

14

Yes, Connection

5 V

Yes, Connection

5 V

15

Yes, Connection

5 V

Yes, Connection

5 V

16

Yes, Connection

5 V

Yes, Connection

5 V

17

Yes, Connection

5 V

Yes, Connection

5 V

18

Yes, Connection

5 V

Yes, Connection

5 V

19

Yes, Connection

5 V

Yes, Connection

5 V

20

Yes, Connection

5 V

No, Error no Connection

5 V

21

Yes, Connection

5 V

No, Error no Connection

5 V

22

No, Error no Connection

5 V

No, Error no Connection

5 V

Table 3. Button control and voice control validation test

No

Button Control ON (1)

Button Control ON (2)

Button Control ON (3)

Button Control (1/2/3) OFF

Voice Control ON (1)

Voice Control ON (2)

Voice Control ON (3)

Voice Control OFF

1

Success

Success

Success

Success

Success

Success

Success

Success

2

Success

Success

Success

Success

Success

Success

Success

Success

3

Success

Success

Success

Success

Success

Success

Success

Success

4

Success

Success

Success

Success

Success

Success

Success

Success

5

Success

Success

Success

Success

Success

Success

Success

Success

6

Success

Success

Success

Success

Success

Success

Success

Success

7

Success

Success

Success

Success

Success

Success

Success

Success

8

Success

Success

Success

Success

Success

Success

Success

Success

9

Success

Success

Success

Success

Success

Success

Success

Success

10

Success

Success

Success

Success

Success

Success

Success

Success

Figure 10. Humidity data monitor in HEC app

Humidity data samples were generated first while monitoring was carried out on the application screen (Figure 10), and the data generated from the temperature sensor was tested directly on the tool to activate the evaporative cooler system. At this testing stage, the HE-COOL V1.0 system is active and connected to the application's Bluetooth communication.

After communication pairing, a test is carried out by providing input to turn on the following Button Control ON 1, Button Control ON 2, Button Control ON 3, or Voice Control ON with the pronunciation of words as outlined in the manual. Table 3 shows the ON/OFF tests at speeds 1, 2, and 3 on 10 samples, as follows Table 3. Testing the button control and voice control was conducted after selecting the ON function of the HE-COOL V1, and the control was certified functional, considering the response was positive and the non-active input was used to turn off the tool.

Table 4. Humidity test from temperature sensor through HEC V1.0 app monitor

Testing

Time

Humidity Output

(Monitor HEC V1.0 App)

1

30 minutes

55%

2

30 minutes

57%

3

30 minutes

56%

4

30 minutes

55%

5

30 minutes

55%

6

30 minutes

58%

7

30 minutes

55%

8

30 minutes

56%

9

30 minutes

57%

10

30 minutes

56%

Average

56%

The results sent to the application are recognized by a green icon tagged 'connected' indicator, showing that the data transmission process occurs. The test was carried out within 5 hours of use by capturing the available humidity data in percent (%) with an average output value of 30 minutes. The final capture is as shown in Table 4. Each delay programmed in the control module produces the latest data output in the application, and the user is expected to press the send data button from the HEC V1.0 App, thus, the admin can find out the progress of humidity data at any time. This storage model helps data recapitulation and continuous monitoring to evaluate the daily use of the HE-COOL V1.0 tool.

The fetched data is the real-time (Figure 11) firebase output received from HEC V1.0 Application and then synced with every change in other that admin can be notified, can be monitored periodically any time when the HE-COOL V1.0 system is active.

The validation test in Table 5 proves that the communication given to the input is appropriate, the system is running and successful and there are no disturbances. If the input range cannot process the signal so that it reaches the HC-05 Bluetooth module, the application on the smartphone will give a warning that the connection is an error and can close the distance that reaches the communication so that the input can be processed serially in the control module and the actuator will turn on according to the command. Based on all the testing processes that have been carried out, the system can be used properly by users.

Figure 11. Firebase real-time database humidity HE-COOL V1.0

Table 5. Real-time database humidity synchronization data on firebase

No

Real-time Data from App to Firebase

Reception Time

Validation

1

55%

13.00

2

57%

13.30

3

56%

14.00

4

55%

14.30

5

55%

15.00

6

58%

15.30

7

55%

16.00

8

56%

16.30

9

57%

17.00

10

56%

17.30

5. Conclusions

In conclusion, making a control model for a hybrid evaporative cooler requires several components for the implementation of the design. Therefore, the tests performed on the automated prototype device are not only on the functionality of the cooling system when it is active, but the monitoring tests conducted should also assist the user in measuring the performance output of the automated device when used. The control starts with a supply of a 220 V source which activates a red LED indicator showing the readiness of the system, the voltage sent to the main control is 9 V and 5 V on the port of other supporting components such as the HC-05 Bluetooth module, 5 V DC 4 channel relay module. Finally, input was given using a button control of three speeds specified or a voice control that matches keywords from the manuals of the developed system units.

The device provides an input starting at 0 to 21 meters without barriers and 19 meters with barriers while testing the network's strength on the HE-COOL V1.0 between the android smartphone and the HC-05 Bluetooth module. An allowable distance of 21 to 22 meters between the HC-05 Bluetooth module and the smartphone Bluetooth without a barrier can be used with a maximum delay of 3 seconds. While for distance with barriers, the allowable distance capability is only 19 meters with a maximum delay of 3 seconds and after which the network will be disconnected. HEC V1.0 App was the installed application on the android device. Monitoring the Humidity data from the DHT11 sensor, an average of 56% was obtained from the application screen. The firebase pairing process is controlled and configured by a registered account to manage the sent data update process and a usage menu that monitors the data loads while using the device.

Acknowledgment

The authors thank to Colleagues from the Electrical Engineering Study Program, Faculty of Engineering, Universitas Singaperbangsa Karawang for their contributions towards the successful completion of this research. This work was financially supported by Research and Community Service Institutions, Universitas Singaperbangsa Karawang (HIPKA grant number: 261.189/SP2H/UN64.10/LL/2021).

Nomenclature

V

Volt

HE-COOL V1.0

hybrid evaporative cooler prototype

HEC V1.0

application on an android smartphone device for HE-COOL version 1

DHT11

humidity sensor

UNO R3 ATMega 328P

one type of microcontroller

HC-05

one type of Bluetooth module

DC

direct current

IR

Infrared

OTP

one time password

USB

universal serial bus

PIN

personal identification number

AC

alternating current

DC

direct current

MIT APP INVERTOR

massachusetts institute of technology application inventor

BaaS

backend-as-a-service

API

application programming interface

LED

light emitting diode

Redmi 4a, Redmi 5S, Oppo A39

the type of android smartphones

VCC

voltage common collector

PSU

power supply unit

App

Application

MB

Megabyte

HIPKA

hibah prioritas universitas singaperbangsa karawang

  References

[1] Mashud, M.A.A., Yasmin, D., Razzaque, M.A., Uddin, M.H. (2015). Automatic room temperature controlled fan speed controller using pt100. International Journal of Scientific and Engineering Research, 6(8): 1780-1783.

[2] Kumaran, M., Vikram, I., Kumar, S.K., Kumar, R.R., Lokesh, S. (2018). Design of an automatic fan speed controlling system using Arduino uno. International Journal of Intellectual Advancements and Research in Engineering Computations, 6(2): 2039-2042.

[3] Amer, O., Boukhanouf, R., Ibrahim, H.G. (2015). A review of evaporative cooling technologies. International Journal of Environmental Science and Development, 6(2): 111-117. https://doi.org/10.7763/ijesd.2015.v6.571

[4] Sudprasert, S. (2021). Utilization of an evaporative air cooler to achieve thermal comfort in Thailand. Building Research and Information, 49(3): 325-335. https://doi.org/10.1080/09613218.2020.1743962

[5] Toyib, R., Saputra, C. (2021). Prototype robot lengan dengan kontrol jarak jauh menggunakan Bluetooth HC-05 dan kamera. Pseudocode, 8(1): 11-20. https://doi.org/10.33369/pseudocode.8.1.11- 20

[6] Adi, G., Harianto, Triwidyastuti, Y. (2019). Rancang bangun pendingin susu hasil pasteurisasi menggunakan metode water cooling system. Journal of Technology and Informatics, 1(1): 41-48. https://doi.org/10.37802/joti.v1i1.10

[7] Murpratama, E., Sunarya, U., Novianti, A. (2019). Sistem kendali robot angklung berbasis mikrokontroler angklung. JETT  (Journal Elektro dan Telekomunikasi Terapan), 6(1): 734-742.

[8] Martono, T. K. (2020). Comparative analysis on the performance of Bluetooth 3.0 and Bluetooth 4.0 in the monitoring system of toddler growth. Journal Sistem Komputer, 10(1): 1-6.

[9] Ohyver, M., Moniaga, J.V., Sungkawa, I., Subagyo, B.E., Chandra, I.A. (2019). The comparison firebase real-time database and MySQL database performance using wilcoxon signed-rank test. Procedia Computer Science, 157: 396-405. https://doi.org/10.1016/j.procs.2019.08.231

[10] Huda, M., Lestari, I., Trisnadoli, A. (2019). Analisis hasil implementasi pengembangan aplikasi mobile pendekatan hybrid pada aplikasi family tracking. Journal RESTI (Rekayasa Sistem dan Teknologi Informasi), 3(1): 17-22. https://doi.org/10.29207/resti.v3i1.799

[11] Maulana, I.F. (2020). Penerapan firebase realtime database pada aplikasi e-tilang smartphone berbasis mobile android. Journal RESTI (Rekayasa Sistem dan Teknologi Informasi), 4(5): 854-863. https://doi.org/10.29207/resti.v4i5.2232

[12] Ngafidin, K.N.M., Arista, A., Amriza, R.N.S. (2021). Implementasi firebase real-time database pada aplikasi feedbackme sebagai penghubung guru dan orangtua. Journal RESTI (Rekayasa Sistem dan Teknologi Informasi), 5(2): 327-334. https://doi.org/10.29207/resti.v5i2.2909

[13] Pasika, S., Gandla, S.T. (2020). Smart water quality monitoring system with cost-effective using IoT. Heliyon, 6(7): e04096. https://doi.org/10.1016/j.heliyon.2020.e04096

[14] Santoso, P.W., Piarsa, I.N., Mandenni, N.M.I.M. (2021). Sistem keamanan helm berbasis internet of things dengan fitur pelacakan menggunakan android. Jurnal RESTI (Rekayasa Sistem Dan Teknologi Informasi), 5(10): 967-976. https://doi.org/10.29207/resti.v5i5.3507

[15] Boimau, I., Irmawanto, R., Taneo, M.F. (2019). Rancang Bangun Alat Ukur Laju Bunyi di Udara Menggunakan Sensor Ultrasonik Berbasis Arduino. Cyclotron, 2(2). https://doi.org/10.30651/cl.v2i2.3253

[16] Hussain, Y.M., Hanoosh, H.O., Zakaria, Z., Al-Dhief, F.T., Saare, M.A., Jawad, M.M., Omran, A.H., Abdulbari, A.A. (2021). Smartphone’s off grid communication network by using Arduino microcontroller and microstrip antenna. TELKOMNIKA (Telecommunication, Computing, Electronics and Control), 19(4): 1100-1106. https://doi.org/10.12928/telkomnika.v19i4.15949

[17] Umer, M., Khan, M.M. (2020). Smart home automation using atmega328. Advanced Journal of Science and Engineering, 1(3): 86-90. https://doi.org/10.22034/AJSE2013086

[18] Agustin, E.I., Yunardi, R.T., Firdaus, A.A. (2019). Voice recognition system for controlling electrical appliances in smart hospital room. TELKOMNIKA (Telecommunication, Computing, Electronics and Control), 17(2): 965-972. https://doi.org/10.12928/telkomnika.v17i2.11781

[19] Mohammed, H.A., Ismail, S.F. (2021). Design and implementation of remotely monitoring system for PH level in Baghdad drinking water networks. TELKOMNIKA (Telecommunication, Computing, Electronics and Control), 19(3): 1030-1038. https://doi.org/10.12928/telkomnika.v19i3.12921

[20] Sisavath, C., Yu, L. (2021). Design and implementation of security system for smart home based on IoT technology. Procedia Computer Science, 183: 4-13. https://doi.org/10.1016/j.procs.2021.02.023

[21] Lv, J., Xu, H., Xu, T., Liu, H., Qin, J. (2021). Study on the performance of a unit dew-point evaporative cooler with fibrous membrane and its application in typical regions. Case Studies in Thermal Engineering, 24: 100881. https://doi.org/10.1016/j.csite.2021.100881

[22] Aziz, R.A., Zamrud, N.F., Rosli, N. (2018). Comparison on cooling efficiency of cooling pad materials for evaporative cooling system. Journal of Modern Manufacturing Systems and Technology, 1: 61-68. https://doi.org/10.15282/jmmst.v1i1.199

[23] Jamil, M.A., Xu, B.B., Dala, L., Sultan, M., Jie, L., Shahzad, M.W. (2021). Experimental and normalized sensitivity based numerical analyses of a novel humidifier-assisted highly efficient indirect evaporative cooler. International Communications in Heat and Mass Transfer, 125: 105327. https://doi.org/10.1016/j.icheatmasstransfer.2021.105327

[24] Vakiloroaya, V., Khatibi, M., Ha, Q.P., Samali, B. (2011). New integrated hybrid evaporative cooling system for HVAC energy efficiency improvement. 2011 IEEE/SICE International Symposium on System Integration (SII), Kyoto, Japan, pp. 772-778. https://doi.org/10.1109/SII.2011.6147546

[25] Hakiki, M.I., Darusalam, U., Nathasia, N.D. (2020). Konfigurasi arduino ide untuk monitoring pendeteksi suhu dan kelembapan pada ruang data center menggunakan sensor dht11. Jurnal Media Informatika Budidarma, 4(1): 150-156. https://doi.org/10.30865/mib.v4i1.1876