Accessibility Challenges in Indian Multimodal Transportation for Differently-Abled Riders: A Systematic Review for a Context-Specific Evaluation Tool

Accessibility Challenges in Indian Multimodal Transportation for Differently-Abled Riders: A Systematic Review for a Context-Specific Evaluation Tool

Krishna Kant Kushwah* Kranti Kumar Maurya

Department of Architecture and Planning, National Institute of Technology Patna, Bihar 800005, India

Corresponding Author Email: 
krishnak.phd22.ar@nitp.ac.in
Page: 
571-588
|
DOI: 
https://doi.org/10.18280/ijtdi.090311
Received: 
24 April 2025
|
Revised: 
12 June 2025
|
Accepted: 
30 June 2025
|
Available online: 
30 September 2025
| Citation

© 2025 The authors. This article is published by IIETA and is licensed under the CC BY 4.0 license (http://creativecommons.org/licenses/by/4.0/).

OPEN ACCESS

Abstract: 

The multimodal transport system in India poses severe accessibility issues for wheelchair users and other differently-abled riders. While there are policies designed to address these issues, gaps still exist in applied research focusing on the complete understanding and evaluation of these challenges, particularly pertaining to the Indian context. This paper aims to analyze literature on the most pertinent issues related to physical and infrastructural restrictions, including the boundless social perception problems overriding empathic understanding people have towards aiding others. The results of the study pointed out the widespread inadequate infrastructure—a lack of ramps, elevators, tactile guides, accompanying accessible last-mile services, policy gaps, enforcement inequality, and unique problems regarding ride-sharing services like algorithm discrimination and insufficient vans equipped with lifts. Additional social perception issues based on legislation, technology, and grassroots efforts also challenged the existing government policies. Through addressing these problems, this study introduces an advocacy strategy aimed at revamping policies, infrastructure, education, technology, and the role of government and civil society for a supportive environment involving everyone at the community level. The primary significance of this research is the development and proposed concepts concerning the multimodal transport policy from the perspective of methods used to implement policies in relation to the use of Indian systems of evaluation of accessibility in transportation. This tool aims to empower policymakers, technologists, and business stakeholders to systematically identify, measure, and address the accessibility needs of differently-abled passengers, thereby fostering a more inclusive and equitable transportation system in India.

Keywords: 

accessibility challenges, multimodal transportation system, inclusive transportation, differently-abled riders, stakeholder engagement

1. Introduction

Taking into account accessibility is necessary for every person’s human rights, because it ensures that different cultures and traveling needs are included. Transportation accessibility plays a key role in helping people living with disabilities join the community, take part in social activities, get jobs, and enjoy family life. Because India is very populated, cities are expanding fast, and transportation systems are still developing and sometimes separated, providing equal access to different forms of transportation for persons with disabilities (PwDs) is challenging. There are many reasons behind these challenges, such as not enough physical support, irregular policy application, technology gaps, and social and cultural obstacles that can affect PwDs’ freedom and movement.

It is very important to ensure proper transportation for Indians with disabilities. Such innovations strongly shape the nation, dealing with rights, improving the economy and helping everyone involved. If there is good transportation for them, disabled people in India will have the chance to be active, work and live happily. Also, a transportation network that welcomes everyone is a sign of India’s dedication to equal rights and has a big impact on national socioeconomic progress. In the same way, Malhotra [1] emphasizes that visually impaired commuters of Delhi cannot use the city’s fast transport system without help. He argues that it is important for future accessibility efforts in India to study differently-abled people’s experiences within the city. Also, Kumar et al. [2] note that different socio-cultural groups in India are affected differently by accessibility problems as reflected by their Delhi Multimodal Transportation Hub research. To sum up, better access to transportation leads to more work for PwDs, which has a major effect on India’s economy [3]. It is believed that taking away a person’s right to make their own life decisions is unjust; this is why accessible transportation is important in Indian society.

1.1 Background of the research

While foreign studies are enlightening, in India, the country’s special sociocultural and economic situation requires its own studies. According to studies by Price et al. [4] and Bondemark et al. [5], using walking and public transport can cause a person’s performance to decrease. That’s why we need more attention from leaders in India, for example, from the experiences of those who are visually impaired in cities, the low availability of ramps and elevators and the gaps in policy highlighted by Geoerg et al. [6] and Xu et al. [7], as noticed by Nagraj et al. [8], among others. Findings by Tao et al. [9] and Alhasani et al. [10] give general advice, but for India, that information must recognize the country’s different ways of providing services and the mix of haves and have-nots.

This study aims to elucidate the following major terminology and ideas by a comprehensive and concise literature review:

Accessibility refers to the degree of ease with which individuals, especially those with physical disabilities who require assistance, can utilize a transportation system.

A differently-abled individual is a person with physical, sensory, intellectual, or mental impairments that restrict their movement and access to transportation.

A multimodal transportation system encompasses the four predominant modes of transport: bus, train, metro, and taxi, to optimize the entire travel experience.

Inclusive transportation refers to a transportation system that is built and operated to accommodate the requirements of all users, including individuals with disabilities, hence fostering equal rights and opportunities for all.

1.2 Significance of the research

In India, it is vitally crucial to fix accessibility problems for both moral and developmental reasons. A big part of it is defending human rights and getting people to work together. The national census and estimates from the World Health Organization both reveal that India has a lot of PwDs. For these set of people, going around is not just a convenience; it's a question of life and death. It allows people the freedom and respects they need to take part in civic, cultural, social, and educational activities. Ensuring that everyone can use public transportation systems without any problems makes society more inviting and gives everyone a chance to make a difference.

Economic empowerment is another essential component of this problem. More PwDs can acquire jobs, go to school, and do other things when transportation networks are easy to use. This, in turn, makes the country less reliant on other countries and boosts its overall productivity. So, an inclusive transportation system can help India attain its greater goals of economic growth and social development by enabling a lot of people reach their full potential.

Addressing these issues aligns with India's national objectives and international development aims from a policy perspective. The Rights of Persons with Disabilities Act (2016) says that places should be easy for everyone to get to. The Accessible India Campaign (Sugamya Bharat Abhiyan) is one of many projects that try to make public spaces and services more welcoming to everyone. These programs show that India is serious about defending the rights of all its people. They also fit with the UN's Sustainable Development Goals (SDGs), which include goals to eliminate inequality and make cities that are safe, hospitable, and strong.

But there are difficulties in India that need to be handled carefully. Because of the country's large and varied topography, unequal levels of urbanization, and complicated transportation networks, solutions must be tailored to each area. A one-size-fits-all strategy is not likely to work. Instead, plans are needed that are tailored to each region and take into account the requirements of diverse groups of people and the infrastructure in each location.

1.3 Aim and objectives of the research

1.3.1 Aim of the research

The research aims to fix India's multimodal transportation system's accessibility difficulties for disabled travellers. This lengthy study provides policymakers, technologists, and business stakeholders with actionable ideas to create an inclusive transportation system that meets the requirements of all users, notably PwDs.

1.3.2 Objectives of the research

The research has two main objectives to achieve the overall aim:

(1) Identification and analysis of key accessibility issues. Physical, institutional, and policy barriers to differently-abled people in India's transportation centres will be examined. It will define accessibility KPIs, analyze global best practices, and compare them to India.

(2) Development of an accessibility evaluation tool. A customized accessibility evaluation tool for multimodal transportation hubs in Indian cities will be created based on obstacles and KPIs. This tool will help stakeholders evaluate and improve accessibility measures, improving user satisfaction and transportation system inclusion.

This study aims to improve India's transportation network for disabled passengers and promote social justice.

2. Methods and Materials

2.1 Methodology

This research focuses on establishing an accessibility evaluation tool for multimodal transportation hubs in Indian cities and providing a thorough analysis of India's multimodal transportation system's accessibility problems for differently-abled users. A PRISMA-compliant systematic literature review was done to achieve this (Table 1).

Table 1. Inclusion and exclusion criteria for study selection

Criterion Type

Inclusion Criteria

Exclusion Criteria

Publication Period

2000–2022

Published before 2000 or after 2022

Language

English

Non-English language publications

Document Type

Peer-reviewed journal articles, full conference papers, book chapters, comprehensive reviews

Editorials, letters to the editor (without primary data), abstracts-only, non-peer-reviewed reports, dissertations

Focus of Study

Accessibility challenges for differently-abled individuals; Multimodal transportation systems; Inclusive transportation policies or technologies

Studies not focused on accessibility for differently-abled individuals or multimodal transportation

Content

Studies discussing infrastructure, policy, technology, user experience, or stakeholder engagement related to the core topic

Studies with insufficient detail on methodology or findings; studies purely theoretical without empirical basis or review

Relevance to India

Direct focus on the Indian context OR transferable insights from comparable socio-economic/developing country contexts

No clear relevance or transferability to the Indian context

2.1.1 Database selection

The literature review began with a thorough search of Scopus and Web of Science. These academic search engines were used for the research since they fit the required criteria. What stood out the most about these databases was how extensive and multidisciplinary they were. Among all abstract and citation databases, Scopus and WoS are considered very comprehensive and trustworthy for peer-reviewed papers. Such fields include engineering, public health, social sciences and urban planning, all related to how easily people can use transport. The field being complicated and involving many areas of study called for this detailed look at the data.

The excellent quality of the articles listed by Scopus and WoS was very important in our choice. Mainly, the databases include scientific writings, meeting summaries and reviewed journals, so all content is academically sound and reliable. It is necessary to maintain the truth and value of the studies used in a systematic literature review.

Both WoS and Scopus include a wide variety of Indian research in their global database. WoS and Scopus cover a large number of papers written by Indian scholars, and the large majority of these are from reputed national or world-class journals, even with the availability of tailored databases. It was necessary to include this section so that the authors could examine Indian events from a worldwide point of view and highlight the similarities and differences between them and practices worldwide.

They also come with useful searching options so users can build filters and queries that are more complicated. Applying these abilities forms the base of a designed and orderly search for relevant information in literary works.

Using TRID alongside Scopus and WoS was not necessary since the key sources proved to be Scopus and WoS. Their interdisciplinary breadth and inclusive indexing allowed for a wider scope of relevant literature to be identified, including studies that might not be captured by more narrowly focused databases.

2.1.2 Search strategy and study selection

The included studies published between 2000 and 2022 were considered so that both classical studies and the most recent ones would be included. A plan was made to search using Boolean operators (AND OR) that helped connect and categorize keywords under the main themes of interest.

Keywords in the accessibility issues theme are “accessibility challenge*,” “accessibility problem*,” “barrier-free” and “universal design.” The second point concerned identifying the relevant demographic groups by calling them “differently-abled,” “disab*,” “persons with disabilities,” “PwD*” and “mobility impair*.” The third theme was Transportation System, which dealt with the main structure of the study by using phrases such as “multimodal transport*,” “multi-modal transport*,” “intermodal transport*,” “public transit” and “transportation system*.” The fourth area, Inclusion & Context, included social equity concerns by mentioning words like “inclusive transport” and “equitable transport.”

When starting the search, “India” was looked for without any geographical constraints. Because of this, we could highlight practices that exist in other countries and could possibly affect and direct Indian policy.

The initial search found 5,537 records—2,913 from Scopus and 2,624 from Web of Science.

We initially integrated Scopus and Web of Science datasets to include high-quality, relevant literature. Reference management software organized and de-duplicated records while merging. Duplicate studies in both databases were deleted. Despite using automated techniques, we found that metadata discrepancies, such as author names, paper titles, and publication years, could cause inadequate de-duplication. To avoid duplicates, the merged dataset was manually reviewed to identify and remove them. A rigorous method reduced the dataset to 3,970 distinct records.

The authors checked the titles and abstracts of the remaining records for relevance to the study goals after de-duplication. Studies on transportation system accessibility, including differently-abled people, multimodal transportation, legislative initiatives, technological solutions, and stakeholder engagement, were included. Studies not directly related to these issues or missing details were removed. The screening method identified 567 possibly relevant records.

After that, we reviewed these 567 papers in full to determine their suitability for the final analysis. This step reviewed papers for methodological rigor, relevance to the Indian context (either directly or by transferable insights from comparable settings), and depth of contribution to understanding accessibility concerns and solutions. Empirical data, case studies, and extensive reviews that could inform the accessibility evaluation tool were prioritized.

2.1.3 Quality assessment

A formal quality assessment checklist was not employed because of the diverse nature of the included studies, which consisted of qualitative research, quantitative analyses, and policy evaluations. The research team instead performed a qualitative evaluation of each full-text article according to three main criteria. The methodology's rigor was evaluated by examining the clarity of the research goals, the appropriateness of the chosen methodology, the robustness of data collection and analysis (for empirical studies), and the comprehensiveness of the content (for reviews). Secondly, we assessed the study's relevance to the research questions by examining its direct engagement with the primary issues of accessibility challenges in Indian multimodal transportation for individuals with disabilities. The depth of the contribution was evaluated according to the significance of the findings, the originality of the insights, and the study's potential to inform the development of an accessibility evaluation tool or policy recommendations. Studies that incorporated empirical data, case studies, or thorough reviews pertinent to the development of the tool were prioritized. A formal quality assessment checklist was not employed because of the heterogeneous nature of the included studies, which included qualitative research, quantitative analyses, and policy evaluations. The research team performed a qualitative evaluation of each full-text article according to three main criteria.

The assessment of methodology rigor involved evaluating the clarity of research goals, the appropriateness of the chosen methodology, the robustness of data collection and analysis (in empirical studies), and the comprehensiveness of content (in reviews). Secondly, we assessed the study's relevance to the research questions by evaluating its direct engagement with the primary issues of accessibility challenges in Indian multimodal transportation for individuals with disabilities. Judgments were made based on how significant the study’s findings were, how new and inspiring the conclusions appeared, and how helpful the study could be in shaping an accessibility evaluation tool or making policy recommendations. Results of studies making use of empirical data, case studies, or broad review articles related to tool development were given preference.

After careful examination, 60 papers were included in the final study. These studies cover infrastructure issues, policy analysis, technological advances, and stakeholder views on transportation system accessibility. The selected publications were qualitatively examined to identify research objectives-relevant themes, findings, and recommendations.

These studies were combined to determine India's multimodal transportation system's biggest issues for differently-abled people. The investigation also compared worldwide best practices and assessed their applicability to India. A unique accessibility rating method for Indian multimodal transportation hubs was developed from this extensive synthesis.

Figure 1 shows the PRISMA-based systematic literature review. Record identification, screening, eligibility assessment, and study analysis are shown in the flow diagram. The literature evaluation was extensive, neutral, and consistent with research objectives due to this meticulous approach.

Figure 1. Systematic literature review flow diagram
Source: Author

This methodical approach gives the research a solid platform for understanding India's transportation system's numerous accessibility issues and presents evidence-based recommendations to improve inclusion and accessibility for differently-abled riders.

2.2 Literature review

The review is organised around different topics to examine the different challenges related to accessibility in Indian multimodal transportation. It combines worldwide studies and, if available, local Indian studies to offer a detailed view of the issues, actions taken by governments, new technologies, and the influence of key participants. This is done to closely review how other nations’ results match or vary from India, to discover what’s missing in this area, and develop a unique accessibility appraisal system for India.

2.2.1 Overview of multimodal transportation in India

There are roads, trains, aircraft, canals, and metros that unite to make India’s transportation system so vast. The use of different modes together plays a major role in the progress of a nation by helping people and goods move, boosting the economy, and encouraging city development [11]. Still, this type of system encounters major problems. Singh [11] pointed out that in the beginning, urban transport in India was badly affected by problems such as traffic and pollution. Multimodal solutions try to tackle these issues.

Complexities in these subjects are made clear by research done within India. Kumar and Anbanandam [12] examined India's main multimodal freight transport issues. Laws were proposed to increase multimodal freight transport sustainability and lessen its environmental impact. Sustainable, integrated multimodal transportation should be led by policymakers and Indian Railways. Bhattacharya et al. [13] optimize Indian multimodal freight transport supply chain logistics. The method enhanced road-rail integration. Thus, intramodality enhanced transportation and reduced expenses. The model illustrates how a well-coordinated multimodal transport system optimizes logistics and supply chain activities. The study [14] improved Delhi-Mumbai freight rail-truck intermodal service. We wanted to increase competitiveness and reduce transportation expenses. Economically viable intermodal systems increase Indian freight transportation efficiency. Chakraborty and He [15] emphasize the many unregulated transportation concerns in India. This includes pain, unreliability, pollution, and congestion. Disruptive engineering and ICT are suggested to increase transportation network efficiency and sustainability. All of these studies point to a system aiming for unity and better flows and accessibility for disabled people must be measured beside them.

While global studies, like the study [16], integrated vehicle logistics, ship-trucks to develop a sustainable sea-rail multimodal distribution network. Examination and maintenance of ship and truck distribution networks can balance environmental and economic benefits, according to the scientists. Find the optimum distribution network with mixed integer programming. Liu et al. [17] described a multimodal transport information platform development roadmap with different timeframes. To maximize transit and eliminate delays in the multimodal transport network, the authors plan to align and coordinate port facilities and transportation systems. Finally, Elbert et al. [18] and Stjernborg [19] increase multimodal transportation proposals and strategic planning and design.

India's multimodal transportation system requires collaboration and innovation across modes and concerns. Topics include network layout optimization, freight logistics, environmental problems, and transportation mode information interchange and coordination. For an effective, sustainable, and holistic multimodal transport system in India, these variables must be integrated.

Figure 2 displays college transportation system accessibility research citation spikes and VOSviewer-generated collaborative networks. In Panel A, prestigious universities like Palermo and Hong Kong dominate research and collaboration. The huge citation network in Panel B includes Michigan State University and Sheffield University. Panel C displays the chronological evolution of major institutions in this study area, whereas Panel D contains the top 25 institutions with the most significant citation bursts. This analysis reveals how these institutions influence worldwide transportation accessibility discussions, laying the framework for future research partnerships.

Figure 2. Collaborative networks and citation bursts of institutions in accessibility research (A) Collaborative network of institutions in accessibility research; (B) Citation network highlighting influential institutions; (C) Temporal citation development of institutions (2015–2020); (D) Top 25 institutions with strongest citation bursts (2000–2023)
Source: Author

2.2.2 Accessibility challenges faced by differently-abled riders

People in India who have disabilities face many different and serious problems when they use multimodal transportation. These problems can be grouped into three main categories: problems with infrastructure and facilities, problems with services across different modes of transportation (public transit, last-mile connectivity, ride-sharing), and problems with the system as a whole.

Limitations in infrastructure and facilities. One big problem is that it's hard to access to the infrastructure. A lot of places in the world have trouble with not having ramps, lifts, tactile paving, and clear signs [20, 21]. India is feeling this extremely strongly. The study [1] presents a clear example of how the Delhi Metro's design doesn't work for people who can't see well. This highlights how gaps in infrastructure can make it tougher for people to travel about and do things. Bezyak et al. [22] talk about accessible tourism in a larger way, but they also say that disabled persons in India have much more trouble because they don't know about the area's topography and public transit choices. This is a discovery that makes sense in India.

Problems with service in public transportation. Public transit is meant to be accessible to all; however, it frequently encounters several issues. A comprehensive analysis of the physical barriers encountered by adaptive bike users on a global scale [23], whereas Du et al. [24] delineate the widespread difficulties confronted by those with mobility disabilities when using public transportation. Ali and Abdullah [25] discovered significant service-related issues in India, including bus operators' apathy and ignorance, inadequately constructed interchanges, and information manipulation. All of these characteristics make it dangerous and hard for disabled people to get on and off. These service failures that only happen in India suggest that something needs to be done that goes beyond just mending the infrastructure.

Last-mile connectivity. Last-mile connectivity is still a crucial aspect of a transit system that is easy to use, but it is often overlooked. Du et al. [24] noted that PwDs often avoid public transportation on transfer routes because of the physical and mental stress that comes with making changes. Everyone has to deal with this problem, but it's especially difficult in India's rapidly increasing cities. Research [25] in Lahore, Pakistan, shares numerous metropolitan characteristics with Indian cities, revealing that educated individuals with disabilities encounter geographical injustice, financial inadequacy, and infrastructure inaccessibility. This study, especially relevant to India, underscores the imperative for designated accessible platforms, pedestrian pathways, ramp access, and enough transition durations—elements often lacking in Indian last-mile solutions.

Convenient use of taxi and ride-sharing services. Taxi and ride-sharing services may be easy to use, but they also have their own problems with accessibility. Sannon and Bigham [26] discussed the detrimental effects of algorithmic governance in the gig economy on drivers assisting disabled passengers globally. Goralzik et al. [27] recognized problems related to design and wheelchair accessibility in automobiles. Even if these results are from other nations, they are nonetheless important for India's developing gig economy and app-based taxi services. In India, the limited availability of wheelchair-accessible vehicles and the potential for driver bias or insufficient training in assisting disabled passengers are significant issues that warrant more investigation. More research on India is needed to find out how widespread these hurdles are and what kinds of them are in Indian ride-sharing ecosystems.

Major problems with the system. Systemic barriers are more than just problems with services and physical things. Other problems are not enough enforcement of rules, not enough awareness, and not enough information on the special needs of differently-abled riders in India. We shall talk more about these in the future sections on policy and technology.

In conclusion, disabled Indian tourists face public transit, ride-sharing, and infrastructure difficulties. To solve these issues, policymakers, transportation authorities, and service providers must collaborate on inclusive designs, awareness, and transit accessibility.

The 2000–2022 distribution of transportation accessibility publications is shown in Figure 3. The graph demonstrates constant publication growth, notably since 2018, indicating growing research interest in this topic. This issue has expanded tremendously in recent years, as demonstrated by the red trend line.

Figure 3. Publications by year
Source: Author

2.2.3 Government policies and initiatives

Government rules are very important for making sure that transportation is easy to access.

  • Global perspective:

Disability transportation accessibility requires government regulations. No matter their physical capabilities, rules and initiative frameworks make the system accessible.

Rao et al. [28] created a model to analyze the link between accessibility, activity engagement, and TRSE risk in São Paulo, Brazil. The two criteria are complex, therefore boosting accessibility may not fix respondents' behaviors.

Hernández and Rodríguez [29] reported minimal wheelchair-accessible public transit in Montevideo, Uruguay. This encourages legislators to support universal public transit design, which adapts infrastructure to riders' demands. Despite the transport policy's focus on well-being and equality, Burdett et al. [30] found little competent or usable information and minimal engagement, underscoring New Zealand transport professionals' uncertainties. Therefore, New Zealand's policy must set explicit performance goals and boost disability involvement to exceed autonomy and inclusion standards.

The 2020 Tokyo rearrangement included accessible measures, demonstrating Japan's policy reference to the study [31]. Disability advocacy and well-organized events have changed policy and raised awareness of transportation inaccessibility for decades.

Ali and Abdullah [25] from Lahore, Pakistan, assert that government regulations appear to respect disabled people's demands, necessitating rigorous transit accessibility. Devolution and policy implementation are below; delayed execution lets policies do nothing. Kuzio [32] suggested disabled-friendly ADA modifications and rules to boost autonomous car sales. This illustrates the necessity to alter laws and automation trends to incorporate all social groups.

Africa's transportation networks lack disabled-inclusive regulations, according to Vanderschuren and Nnene [33]. South Africa's transport system planning and building is outstanding, but the continent lacks inclusive policies. Improved urban transportation neo-design supports disability inclusion.

Cerdan Chiscano [34] indicates that travelers need pre-trip communication. Group transportation requires planning [24], which involves improved bus travel via demand clustering, bus assignments, and route optimization. This method maximized disabled bus use.

  • Indian context:

According to a report, 31 states accounted for 87.8% of all road accident injuries in India in 2016 [24]. The Rights of Persons with Disabilities Act (RPwD) 2016, requires barrier-free Indian transportation and infrastructure. Public transportation with accessible buses, tactile walkways, and audio traffic signals is promoted under the Act. The 2015 Accessible India Campaign (Sugamya Bharat Abhiyan) seeks to improve impaired access to urban infrastructure, particularly transportation. Insufficient enforcement, inconsistent state applicability, and inadequate funds hinder implementation.

NUTP promotes inclusive, sustainable transportation networks to improve urban mobility. Policy promotes pedestrian-friendly urban infrastructure and public transportation. Even so, execution varies, especially in smaller municipalities and rural areas with limited resources and abilities.

The authors evaluate governance structures and policy implementations in Indian urban development to identify institutional problems and opportunities [35-37]. SPVs under the SCM improved urban governance and project delivery. SPVs' benefits are unknown due to adaptation challenges and criticisms compared to conventional governance frameworks [36]. These findings emphasize inclusive and accessible urban planning policy frameworks and governance systems.

To improve impaired passenger accessibility, smart city development needs good governance and institutions. Urban growth and management require strong planning, design, and stakeholder engagement, according to Mugambwa and Katusiimeh [37]. Policies that prioritize technical advancement and inclusive urban settings that suit everyone's needs are needed.

2.2.4 Technological solutions and innovations: Global technological advancements

Technology offers intriguing methods to improve disability access to transportation and other daily activities. The latter comprises road mobility and other travel pleasures. Darko et al. [38] created adaptive personalized routing systems for impaired persons. Online data helps this sequential decision system avoid steep inclines and restricted pedestrian pathways. We hope our routing system will increase social and physical accessibility for wheelchair users and others with mobility issues. Assistive technology helps the aged and disabled, according to Muthu et al. [39]. However, some movement and communication aids are limited. This study emphasizes the necessity for assistive technology research and development to improve existing apps. Access to technology helps all students study, says Dudnikova [40]. The Five Elements of Technology Accessibility Policy Enactment for K-12 Schools are needed to help challenged children with accessibility. Žilak et al. [41] study portable AR's accessibility, obstacles, and best practices. Augmented reality makes digital technology more inclusive by customizing and personalizing. Morris [42] examines AI ethics as accessibility improves. AI could reduce boundaries, but Morris raises questions about inclusiveness, prejudice, and privacy. To make AI accessible, technology ethics are essential. Strug and Ślusarczyk [43] identified public building accessible paths using BIM/IFC building graph models. The authors show how building information models increases navigation and disability accessibility.

  • Indian innovations and barriers to adoption:

In India, some technological initiatives are noteworthy. The IIT Delhi Assistech lab's SmartCane3 helps visually impaired persons overcome obstacles [44]. The initiative examines transdisciplinary user-centered research and low-income nation technology development. Remote access apps and voice communication help impaired persons integrate, say Hahn et al. [45]. TeamViewer and Skype allow live training, communication, and lectures. Technology is essential for accessibility. Accessible, inclusive, and empowering technologies require research and collaboration. Kameswaran et al. [46] demonstrate how technology lowers social and technological obstacles. The authors explore how campaigning generates awareness and asks sighted people for aid with digital banking for visually impaired people. This study proposes making valuable tools more accessible. In poor areas, Barbareschi et al. [47] prioritize culturally acceptable technologies. HCI research with disabled persons is essential for creating accessible, culturally relevant, empowering technology.

Budget constraints, the necessity for customization, limited technological proficiency, and inconsistent connectivity can render numerous advanced solutions unfeasible for a substantial portion of differently-abled individuals in India, according to global research [40, 46]. The exorbitant cost of assistive technologies is a significant concern. Therefore, while innovative concepts from the global community may prove advantageous, India's solutions must be cost-effective, durable, user-friendly, and designed with the nation's infrastructure and digital divide in mind.

2.2.5 Stakeholder perspectives and community engagement

Accessibility initiative design and execution by persons with different abilities and advocacy organizations promotes policy efficacy, equity, and social inclusion. Participation ensures their needs and viewpoints are heard, leading to more diverse and better access solutions.

  • International Viewpoints:

Arrington and Bookman [31] demonstrate how disability advocacy and lobbying affected Japanese accessibility policies before the 2020 Tokyo Olympics and Paralympics. Policy modifications and accessibility improvements by disability organizations and advocacy groups showed collaboration in inclusive policy creation. Prah Ruger and Mitra [48] stress the importance of consulting PwDs and customizing election campaigns to meet their needs to ensure that the electoral process is accessible to all and aligns with the principle of equitable engagement opportunities in democratic processes. Pyke and Wilton [49] suggest that disability organization engagement improves the Ontario Emergency Preparedness Guide for People with Disabilities by recognizing handicapped diversity and strengthening interdependence and community readiness.

To research technique integrity and prejudice reduction, Harniss et al. [50] recommend incorporating disabled persons and advocacy organizations. As shown in the National Children's Study. Flexibility in research measurements for varied individuals. Nyongo et al. [51] indicate that the Kenyan EMPOWER Program increased handicapped breast and cervical cancer screening rates through co-advocacy and teamwork. Participatory healthcare empowers disabled customers to make health decisions. Care-users must co-create patient-reported experience evaluation systems [52]. These methods let interested parties collaborate on topic relevance, comprehensibility, and adaptability. According to Trevisan and Cogburn [53], disability rights activists will increase technology and accessibility for impaired people, boosting global governance and human rights.

Lee and Miller [54] propose the average space-time prism (ASTP) for network space collective accessibility study. This method can evaluate disability accessibility and inform planning.

  • Indian perspectives for stakeholders:

The idea of engaging with stakeholders is accepted, but it needs to be properly carried out when planning for accessibility in Indian transport. Yan [55] recommends planners consider accessibility. Involving handicapped individuals and advocacy organizations in planning may help make the built environment inclusive and accessible. Garcia-Iriarte et al. [56] suggest improving disability self-advocacy groups with PAR. Because active engagement and individualized support frameworks affect decision-making and advocacy, care receivers should participate in research and advocacy. The process of creating and testing the accessibility valuation tool will depend on coupling with people who use bikes to make sure it addresses and reflects their needs when traveling. Since little research has looked at how stakeholders are involved in transportation accessibility in India, this topic becomes more important.

Shortcomings in accessibility are similar around the world, though the specific problems and choices of appropriate solutions depend very much on India’s culture, economy, infrastructure and policies. In essence, the analysis highlights that more studies should focus on India’s transportation sector, by addressing issues like gaps in delivering services, using technology and working well with relevant stakeholders.

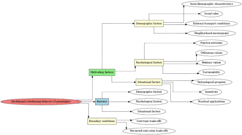
Figure 4 thoroughly examines passenger on-demand ridesharing behaviour. It categorizes factors as motivators, barriers, and limits. Demographic, psychological, and situational factors influence passenger decision-making, demonstrating their complexity. Ridesharing passengers' concerns and trade-offs are due to barriers and boundaries.

Figure 4. Research framework for on-demand ridesharing behaviour
Source: Author

Disability activists and persons with impairments must participate in inclusive and fair accessibility projects. Effective case studies and best practices demonstrate how stakeholder participation promotes policy efficacy, accessibility, and community empowerment.

Table 2 outlines important research on multimodal transportation accessibility for differently-abled people and AI technology to increase accessibility. The chart shows the variety of study techniques, technology like deep learning, and subjects including urban planning, infrastructure management, and AI-driven accessibility frameworks. Accessibility issues and solutions vary, as shown by the studies' geographical coverage and technical and regulatory solutions.

Table 2. Overview of accessibility challenges and solutions in multimodal transportation systems

Accessibility Studies

Authors

Year

Title

Journal

Aim

Key Findings

SDG Alignment

Bezyak et al. [22]

2020

Public Transport Barriers for People with Disabilities

Disability and Rehabilitation

Examines participation barriers in public transit

Recommended policy and infrastructure changes

10, 11

Xu et al. [7]

2022

Visualizing Accessibility in Metro Station Areas

Environment and Planning B

Utilizes 3D pedestrian network data for accessibility insights

Emphasized redesign needs for inclusivity

11

Park and Chowdhury [23]

2018

Barriers in Public Transport Journeys for Disabled Users

Journal of Transport and Health

Investigate barriers faced by disabled public transit users

Highlighted structural transit improvements

3, 11

Technological Innovation

Darko et al. [38]

2022

Personalized Routing for Vulnerable Road Users

IET Intelligent Transport Systems

Proposes adaptive routing systems for road users

Showed routing improvements for safety

9, 11

Liu et al. [17]

2022

Mobility Support During Pandemic

Expert Systems with Applications

Develops a car-sharing model for pandemic conditions

Proposed improved transport models for accessibility

3, 11

Nagraj et al. [8]

2021

Navigational Habits of the Blind in Indian Cities

ACM on Human-Computer Interaction

Investigates mobility patterns of visually impaired individuals

Recommended tech adaptations for urban mobility

9, 11

Policy Evaluation

Ali and Abdullah [25]

2023

Public Transport Perceptions and Mode Choice for Disabled People

Case Studies on Transport Policy

Investigates transport mode choices in a developing context

Highlighted policy gaps and improvements

11, 16

Vanderschuren and Nnene [33]

2021

African Transport Policy Inventory

Health Research Policy and Systems

Evaluates transport policy inclusiveness in Africa

Suggested policy and planning improvements

10, 11

Bondemark et al. [5]

2021

Accessibility and Uncertainty: An Empirical Analysis

Journal of Transport and Land Use

Studies transportation options and economic choices

Showed economic impact of transit options

8, 9, 10, 11

Sustainable Urban Planning

Pareek and Mathur [57]

2022

Urban Transport Challenges in Jaipur

International Journal of Civil Engineering Applications Research

Comprehensive review of urban transport challenges

Highlights integrated transport approaches

9, 11, 13

Kinigadner et al. [58]

2021

Carbon-Centric Accessibility Landscapes

Journal of Transport and Land Use

Compares carbon impacts of transportation networks

Suggested improvements for land use integration

13, 15, 17

Bhattarai and Shahi [59]

2021

Integrated Multi-Modal Transportation System

IOSR Journal of Mechanical and Civil Engineering

Proposes a sustainable transportation approach for urban areas

Showed benefits of multimodal system integration

11, 13

Employment and Accessibility

Sannon and Bigham [26]

2022

Inclusive Gig Economy: Opportunities for Disabled Workers

Proceedings of the ACM

Explores accessibility challenges in gig economy transportation

Proposed policy recommendations for fair access

8, 11

               
Source: Author
3. Results and Analysis

Data collection, infrastructural, policy implementation, awareness and training, technological, and Indian-specific research difficulties hamper the establishment of an accessible multimodal transportation system in India, according to the literature study.

3.1 Data collection gaps

Low data on disabled people's needs and experiences in multimodal transportation is a key concern. Bezyak et al. [22] say incomplete data limit focused and economically viable accessibility efforts. According to Ali and Abdullah [25], developing nations like India need data-driven approaches to handicapped people's transportation issues. According to the literature review, policymakers and service providers have a difficult time accurately assessing accessibility levels or suggesting specific improvements in the absence of thorough, disaggregated data.

3.2 Infrastructural deficiencies

Infrastructure issues limit disabled people's mobility. Most transportation infrastructure lacks ramps, tactile pavements, elevators, and audio signaling [19, 20] illustrates India's infrastructure failings by showing how the Delhi Metro's architecture fails visually challenged travelers. The lack of essential infrastructure hinders disabled people's independent participation in society and possibilities. Even though the literature review strongly suggests that these inadequacies are widespread, complete statistics from all the chosen studies outlining the percentage of transportation centers lacking these specific amenities were not found. This lack of measurement poses a significant problem, which results in an inefficient understanding of the issue on a national scale; however, individual pieces of evidence are persuasive. The disabled person's ability to fully engage in independent life within society, as well as to avail of various opportunities, is severely restricted by the lack of such important infrastructure.

3.3 Policy implementation challenges

Also, faulty is policy implementation. Despite national frameworks like the RPwD 2016, enforcement is uneven between cities and types of transportation. The literature suggests that enforcement is weak, resulting in inconsistent service accessibility. New Zealand has comparable issues with poorly implemented regulations and underrepresented disability groups [30]. Insufficient enforcement and budget distribution hamper the Accessible India Campaign's infrastructure accessibility efforts.

3.4 Awareness and training deficits

Often, training associated with accessibility is overlooked. Noting the attitudes of some transit staff, Burdett et al. [30] included a lack of awareness and negative attitudes as elements that hostilely add to the daily suffering of consumers with disabilities. Disabled passengers and the proper functioning of accessible equipment necessitate informed, driven staff at deeper levels, which requires additional training for drivers [21]. These gaps of knowledge regarding accessibility in India impact social perceptions resonates with disability.

3.5 Technological barriers and untapped potential

While there are both difficulties and answers to these problems with technology, it is rarely accessible to all. Kameswaran et al. [46] and Muthu et al. [39] revealed that those with little money, few abilities to modify their devices and limited technology knowledge often do not get access to modern assistive transportation. Applying AI for accessibility with little understanding of inclusion can worsen the existing gaps between people [4]. Access to assistive technologies is restrained by India’s high prices and the unreliable internet in a lot of areas.

3.6 India-specific research gaps

It is clear from the review that there is little research on the experiences, choices and approaches for differently-abled passengers considering the special features of India. Global studies are useful, yet it is local study that is essential for coming up with solutions that fit the area.

3.7 Ridesharing and the factors affecting usage for disabled users

Ridesharing is a key part of the broader transport system and it brings both additional problems and possible benefits for people who use it. Literature points to around one-fifth of people using education technology. Ridesharing is noticed to be mostly used by young people and those with lower income due to their positive attitude toward technology and expected advantages [60, 61]. Even so, uncertainties about privacy, differences in quality, and uncertain regulations may block wider usage of these technologies [62, 63].

Table 3. Motivating factors driving ridesharing behaviour

Factor Group

Category

Description

Supporting Studies

Demographic Factors

Young people

Young people, often due to lower car ownership and inclination toward new technology, prefer ridesharing.

[64, 65]

Women

Women, particularly those responsible for child transportation, show a higher inclination to rideshare.

[66, 67]

Low- and middle-income groups

Economic benefits make ridesharing attractive to people with lower incomes.

[68, 69]

Psychological Factors

Positive attitudes

Personal innovation traits and a favorable view of ridesharing enhance adoption.

[60]

Utilitarian values

Cost savings and time efficiency motivate users.

[61, 70]

Hedonic values

Emotional comfort and convenience provided by ridesharing are attractive.

[71, 72]

Situational Factors

Technological progress

Advances in digital platforms and GPS technology have enabled easier ridesharing.

[73, 60]

Policy incentives

Governmental incentives such as special lanes and tax benefits encourage ridesharing adoption.

[74, 72]

Source: Author

Table 4. Barriers to ridesharing behaviour

Factor Group

Category

Description

Supporting Studies

Demographic Factors

Older adults

Older people face difficulties with technology and prefer familiar travel methods.

[75]

High-income earners

People with higher incomes prefer private cars.

[76]

Psychological Factors

Privacy risks

Concerns about sharing personal information and location deter users.

[62, 64]

Performance risks

Perceptions of inefficient services, such as long waiting times or unfamiliar routes, limit adoption.

[77, 78]

Situational Factors

Regulatory risks

Ambiguity in regulations and accident compensation policies create uncertainty for users.

[63, 79]

Cultural differences

In some regions, cultural norms inhibit ridesharing adoption, particularly for women.

[80]

Source: Author

Table 5. Boundary conditions of ridesharing behaviour

Core Category

Secondary Codes

Description

Supporting Studies

Cost-Time Trade-offs

Cost Benefits

Users weigh time loss against cost savings when deciding to ride-share.

[78]

Perceived Risk-Value Trade-offs

Privacy & Security Risks

Users evaluate the balance between perceived risks and potential conveniences or benefits.

[62, 81]

In most cases, different conditions or requirements make these things even more important for PwDs. The study [26] shows how algorithms in ride-sharing services may cause disabled passengers to wait longer or endure longer pickup times since some drivers may find it hard to help. Ridesharing fleets do not provide many vehicles that can take wheelchair users [27]. When it comes to disabled passengers, abilities such as how dependable the service is, how safe it is, how much it charges, waiting times and perceived issues linked to drivers play a bigger role. The main reasons behind adopting ridesharing, the obstacles the field and the conditions of ridesharing adoption (in Tables 3-5) give a background for why differently-abled riders face certain challenges.

It becomes clear from this review that India must join forces to handle these challenges and build a system with many transportation modes for everyone to use. It has been found that precise, detailed data collection is vital for better decision-making. Using universal design when constructing and updating infrastructure is very important for making it more accessible. Furthermore, making sure all policies are followed and educating the public well can encourage social inclusion. Developing smart technology should be both efficient and take the user’s needs into account. Gaining more in-depth research about India would greatly contribute to finding ways to help PwDs.

4. Discussion

It is clear from analysis of the literature that improving accessibility to transport for the differently-abled in India requires addressing problems with infrastructure, following government guidelines, improving technology and getting more stakeholders involved. It is necessary to make research-backed strategies after we have identified these issues for successful solutions.

The first step is to upgrade the process for collecting data. It is hard to have personalized treatments without separate disability statistics [22]. To design policies and serve differently-abled people, it is important to first understand their different needs and preferences [24, 25]. Details from inclusive surveys allow policymakers to come up with policies that benefit all types of people.

If infrastructure is improved, it will be easier for impaired residents to take public transport. Many of the transport systems in India are missing basic facilities such as ramps, tactile pavements and elevators [19, 20]. Even though modern universal design is being promoted [38], it is not being used quickly.

Many countries, for example, the United Kingdom, have done well by using tactile paving and audible signals for pedestrians, standards put in place since the 1990s, which greatly helped visually impaired people. Japan’s public transport is easy to navigate, especially if you are blind or partially sighted, since all its metro systems have Braille, platform doors, and lots of assistance available.

The process of using these in India should take place step by step. To give an example, it is very challenging to update all current networks at the same time. According to the Accessible India Campaign, building new projects and 68accessibility is included from the beginning of new project designs, it is usually less expensive than making changes later. When advocates are louder and pricing strategies clearly highlight the economic advantages, political will can be promoted. It would help the environment if local materials and designs made for particular situations (for example, wind and rain in monsoon areas) were used.

It is also important to apply policy norms, but this task encounters numerous challenges. The study of literature revealed that the RPwD 2016 was implemented inconsistently throughout India and was also a challenge in New Zealand and Uruguay [29, 30] when it came to implementing their respective polices.

Because India is a federation, this type of inconsistency is natural within the system. Effective implementation of the RPwD Act is possible mainly through the actions of state governments and urban bodies in each area. Because each state is unique, this often leads to unequal results in education. It is not often that governments do not mean well, but rather the difficulty in applying national policies at the lower levels that creates the gaps. For example, having the same level of accessibility on state transport buses operated by various organizations (STUs) can’t be achieved unless there is strong cooperation among governments and reliable funding exists which is not always present. Ensuring that reforms include strict audits, clear responsibilities for breaking rules and enough support for carrying out actions at state and local levels is very important. Limiting acceptance requires building strong organizations across states, giving central funding and technical help to those who meet goals and encouraging everyone to accept accessibility as a basic right.

Informing and preparing people and businesses is necessary to include them in public and transportation services. The ignorance and negativity demonstrated by bus operators point out this need [23]. Cox and Bartle [21] recommend that training staff to assist passengers who need help greatly improves the service and user satisfaction. While there is only a need for minimal investment, these kinds of initiatives can succeed only if they are kept up and always made part of the company’s regular activities.

Using innovative technology, accessibility can be improved a lot. Adaptive routing systems have been studied by Darko et al. [38], while Kameswaran et al. [46] looked into assistive apps. Real-time information for transit is found in many cities throughout Europe and North America and in the UK, there is the "Wayfindr" app that aids visually impaired people.

To use these in India, we must solve the problem of the digital divide and make them affordable. Even though smartphones are widely accessible, the ability to use technology well and continuous internet are not. Solutions are most useful when they use several languages, can still be used with poor internet and have been co-built with people who will use them. Transport authorities should make open data policies, engage in public-private cooperation and enforce policies that guarantee affordability for everyone by giving subsidies. Making technology accessible mainly depends on understanding its ethical role and how simple it is to use [42].

All Bethune’s points are valid and effectiveness comes from working with governments and transit officials, advocacy groups and differently-abled individuals. Disability activism in Japan and interacting with PwDs matters, emphasizing why including stakeholders is important [31, 51].

A lot of countries’ successful models in paratransit, such as those in Canada (for instance, HandyDART in Vancouver), always involve users with disabilities in their planning and guidance.

Consultations are required by the RPwD Act in India, but how effective they are can change. Improving these advisory bodies, including people from different groups and supporting advocacy groups by giving them resources can be done with ease. As a result, solutions can be developed together, which makes them more practical and used by many.

Table 6. Consolidated factors and inferences for accessibility

Reference (s)

Key Findings (General Ridesharing Behaviour)

Inference for Differently-Abled Accessibility in Multimodal Context

Motivating Factors

[64, 65]

Young people, often due to lower car ownership and inclination toward new technology, prefer ridesharing.

May offer an alternative for some younger disabled individuals, but reliance depends heavily on consistent availability of accessible options and trained drivers, which is currently lacking.

[66, 67]

Women, particularly those with caregiving responsibilities, show a higher inclination.

Safety and reliability are paramount; for women with disabilities, these concerns are amplified. Lack of accessible vehicles for transporting children with disabilities or assistive devices is a major barrier.

[68, 69]

Economic benefits make ridesharing attractive to people with lower incomes.

While potentially cost-effective, if accessible options are premium-priced or unavailable, the economic benefit is nullified for disabled users who may already face financial constraints.

[60]

Personal innovation traits and a favorable view of ridesharing enhance adoption.

Tech-savvy disabled individuals might be open to using ridesharing apps, but usability of the apps themselves (e.g., screen reader compatibility, clear information on accessibility features) is crucial.

[61, 70]

Cost savings and time efficiency motivate users.

For disabled users, "time efficiency" can be compromised by longer waits for suitable vehicles or extended boarding times. Perceived cost savings may not materialize if specialized services are needed.

[71, 72]

Emotional comfort and convenience provided by ridesharing are attractive.

"Convenience" is highly subjective and often absent for disabled users facing inaccessible vehicles or unhelpful drivers. Lack of assurance of a safe and dignified journey undermines emotional comfort.

[60, 73]

Advances in digital platforms and GPS technology have enabled easier ridesharing.

Digital platforms must be universally designed. GPS accuracy is vital, but driver willingness to navigate to precise, accessible pick-up/drop-off points is equally important for users with mobility limitations.

[40, 72]

Governmental incentives (e.g., special lanes) can encourage ridesharing adoption.

Incentives rarely target or benefit the provision of accessible ridesharing services, thus having a limited impact on improving availability for disabled users.

Barriers

[75]

Older people may face difficulties with technology and prefer familiar travel methods.

Older disabled individuals may face a doublé barrier: age-related tech unfamiliarity and disability-specific accessibility needs not met by ridesharing platforms or vehicles.

[40]

People with higher incomes may prefer private cars (implying greater control/comfort).

Disabled individuals who can afford private vehicles might opt for them due to the unreliability and lack of true accessibility in ridesharing, even if ridesharing could offer other benefits.

[62, 64]

Concerns about sharing personal information and location deter users.

Privacy concerns may be heightened for disabled users who might need to disclose more sensitive information regarding their specific needs, assistance requirements, or regular travel patterns for essential services.

[77, 78]

Perceptions of inefficient services (long waits, unfamiliar routes) limit adoption.

Inefficiency is a major deterrent. For disabled users, this includes excessively long waits for the rare accessible vehicle, or drivers unfamiliar with handling assistive devices or providing appropriate support.

[63, 79]

Ambiguity in regulations and accident compensation policies creates uncertainty.

Uncertainty regarding liability and safety standards is a greater concern when specialized assistance or equipment handling is involved, making disabled users more vulnerable.

[80]

In some regions, cultural norms inhibit ridesharing adoption, particularly for women.

Cultural norms combined with disability can create compounded barriers, especially for women with disabilities requiring assistance from male drivers or navigating public perceptions of their independence.

Boundary Conditions

[76]

Users weigh time loss against cost savings when deciding to rideshare.

For disabled users, the "time loss" can be significantly greater (waiting for accessible vehicles, longer boarding), often outweighing potential cost savings, especially if no viable alternative exists.

[62, 69]

Users evaluate the balance between perceived risks (privacy, safety) and potential conveniences/benefits.

Perceived risks (safety, discrimination, damage to assistive devices, unreliable service) are often much higher for disabled users, heavily skewing the risk-benefit analysis against ridesharing if not explicitly made accessible.

Source: Author

On the whole, from Table 6, to improve transportation for all in India, it is important to use worldwide knowledge, modify solutions to fit India, improve infrastructure to be friendly for all, strictly enforce the rules, teach everyone, bring in useful technology and involve all necessary parties. In order to create inclusive and accessible multimodal transportation strategies, Indian policymakers and practitioners can take advantage of current research and global precedents and modify them to fit local conditions. These programs are essential to enhancing disability independence, mobility, social justice, and inclusive economic growth; they are not just about compliance.

5. Conclusions

The review points out important problems that block differently-abled passengers from using India’s multimodal transportation such as incompatible infrastructure, constant policy violations, unfamiliarity with facilities and a lack of involvement by the technology sector. The main points are to use standard data collection on various disability needs, pass laws for accessible buildings everywhere, check and uphold policies through audits, properly educate transport workers and introduce cheap methods of assistive technology. Part of the solution is piloting and adjusting the suggested tool for accessibility to set up a reliable procedure for real improvements. The government, people in the transportation industry, tech developers, and disability activists should cooperate to create the right solutions.

Even though the study makes use of existing data, depending on it and having to test the evaluation tool in real settings in India is a drawback. Future studies should also examine problems that involve several aspects of inequality. For transportation to be inclusive, it needs political leaders to stay committed, funds to be invested, and everyone involved to take part. Urban planners, government officials, and transport managers should all support such changes so that people with varying needs can enjoy greater participation and independence.

Building on this review, future research must prioritize the validation and iterative refinement of the proposed accessibility evaluation tool through extensive pilot testing and direct engagement with diverse stakeholders, including differently-abled individuals and policymakers, to ensure its practical utility and relevance across varied Indian multimodal transport hubs. Longitudinal studies are also crucial to track the sustained impact of accessibility interventions and evolving user needs. Further investigation should delve deeper into India-specific contextual factors, particularly the needs of differently-abled individuals in Tier-II/III cities and rural areas, and explore the nuances of accessibility for a wider spectrum of disability types. Developing and evaluating cost-effective, locally adapted technological solutions, alongside behavioural studies on stakeholder adoption of inclusive practices, will also be vital.

Moreover, research should explore the intersectionality of disability with other socio-economic factors and conduct comparative analyses of policy enforcement outcomes across different regions in India. This will help in tailoring more equitable and effective solutions. These focused research efforts will provide a robust evidence base, foster innovation in policy and practice, and significantly contribute to the realization of a truly inclusive and accessible multimodal transportation system. Such endeavours are critical for enhancing the independence, mobility, and social inclusion of differently-abled individuals, thereby promoting national development.

  References

[1] Malhotra, N. (2023). Deconstructing barriers to access rapid public transportation for commuters with visual impairment: A study of embodied experiences in Delhi metro-train. Journal of Namibian Studies, 38: 434-448. https://doi.org/10.59670/6ea84v19

[2] Kumar, A., Gupta, A., Parida, M., Chauhan, V. (2022). Service quality assessment of ride-sourcing services: A distinction between ride-hailing and ride-sharing services. Transp Policy, 127: 61-79. https://doi.org/10.1016/j.tranpol.2022.08.013

[3] Ma, M., Chen, Y., Liu, W., Waller, S.T. (2023). An economic analysis of a multi-modal transportation system with ride-sourcing services and multi-class users. Transp Policy, 140: 1-17. https://doi.org/10.1016/j.tranpol.2023.06.008

[4] Price, A., Langford, M., Higgs, G. (2023). Quantifying disparities in access to recreational opportunities by alternative modes of transport. Case Stud Transp Policy, 11: 100949. https://doi.org/10.1016/j.cstp.2023.100949

[5] Bondemark, A., Johansson, E., Kopsch, F. (2021). Accessibility and uncertainty: An empirical analysis of option value in transport. Journal of Transport and Land Use, 14(1): 463-477. https://doi.org/10.5198/JTLU.2021.1783

[6] Geoerg, P., Schumann, J., Boltes, M., Kinateder, M. (2022). How people with disabilities influence crowd dynamics of pedestrian movement through bottlenecks. Scientific Reports, 12(1): 14273. https://doi.org/10.1038/s41598-022-18142-7

[7] Xu, Y.Y., Chan, H.Y., Chen, A., Liu, X.T. (2022). Walk this way: Visualizing accessibility and mobility in metro station areas on a 3D pedestrian network. Environment and Planning B: Urban Analytics and City Science, 49(4): 1331-1335. https://doi.org/10.1177/23998083221089321

[8] Nagraj, A., Kuber, R., Hamidi, F., SG Prasad, R. (2021). Investigating the Navigational Habits of People who are Blind in India. In ASSETS '21: Proceedings of the 23rd International ACM SIGACCESS Conference on Computers and Accessibility, Virtual Event USA, pp. 1-10. https://doi.org/10.1145/3441852.3471203

[9] Tao, S., He, S., Ettema, D., Luo, S.L. (2022). The role of transit accessibility in influencing the activity space and non-work activity participation of different income groups. Journal of Transport and Land Use, 15(1): 375-398. https://doi.org/10.5198/jtlu.2022.2075

[10] Alhasani, R., Radman, D., Auger, C., Lamontagne, A., Ahmed, S. (2023). Perspectives of clinicians and survivors on the continuity of service provision during rehabilitation after acquired brain injury. PLoS One, 18(4): e0284375. https://doi.org/10.1371/journal.pone.0284375

[11] Singh, S.K. (2005). Review of urban transportation in India. Journal of Public Transportation, 8(1): 79-97. https://doi.org/10.5038/2375-0901.8.1.5

[12] Kumar, A., Anbanandam, R. (2020). A flexible policy framework for analysing multimodal freight transportation system in India: SAP–LAP and efficient IRP method. Global Journal of Flexible Systems Management, 21(1): 35-52. https://doi.org/10.1007/s40171-019-00226-5

[13] Bhattacharya, A., Kumar, S.A., Tiwari, M.K., Talluri, S. (2014). An intermodal freight transport system for optimal supply chain logistics. Transportation Research Part C: Emerging Technologies, 38: 73-84. https://doi.org/10.1016/j.trc.2013.10.012

[14] Dandotiya, R., Banerjee, R.N., Ghodrati, B., Parida, A. (2011). Optimal pricing and terminal location for a rail-truck intermodal service–A case study. International Journal of Logistics Research and Applications, 14(5): 335-349. https://doi.org/10.1080/13675567.2011.643778

[15] Chakraborty, S., He, T. (2020). Introduction to the special issue on transportation cyber-physical systems. ACM Transactions on Cyber-Physical Systems, 4(1): 1. https://doi.org/10.1145/3372495

[16] Dong, B., Christiansen, M., Fagerholt, K., Chandra, S. (2020). Design of a sustainable maritime multi-modal distribution network–Case study from automotive logistics. Transportation Research Part E: Logistics and Transportation Review, 143: 102086. https://doi.org/10.1016/j.tre.2020.102086

[17] Liu, H., Han, J.D., Fu, Y.J., Zhou, J.B., Lu, X.J., Xiong, H. (2020). Multi-modal transportation recommendation with unified route representation learning. Proceedings of the VLDB Endowment, 14(3): 342-350. https://doi.org/10.14778/3430915.3430924

[18] Elbert, R., Müller, J.P., Rentschler, J. (2020). Tactical network planning and design in multimodal transportation–A systematic literature review. Research in Transportation Business and Management, 35: 100462. https://doi.org/10.1016/j.rtbm.2020.100462

[19] Stjernborg, V. (2019). Accessibility for all in public transport and the overlooked (social) dimension—A case study of Stockholm. Sustainability, 11(18): 4902. https://doi.org/10.3390/su11184902

[20] Kamyabi, M., Alipour, H. (2022). An investigation of the challenges faced by the disabled population and the implications for accessible tourism: Evidence from a Mediterranean destination. Sustainability, 14(8): 4702. https://doi.org/10.3390/su14084702

[21] Cox, B., Bartle, C. (2020). A qualitative study of the accessibility of a typical UK town cycle network to disabled cyclists. Journal of Transport & Health, 19: 100954. https://doi.org/10.1016/j.jth.2020.100954

[22] Bezyak, J.L., Sabella, S., Hammel, J., McDonald, K., Jones, R.A., Barton, D. (2020). Community participation and public transportation barriers experienced by people with disabilities. Disability and Rehabilitation, 42(23): 3275-3283. https://doi.org/10.1080/09638288.2019.1590469

[23] Park, J., Chowdhury, S. (2018). Investigating the barriers in a typical journey by public transport users with disabilities. Journal of Transport & Health, 10: 361-368. https://doi.org/10.1016/j.jth.2018.05.008

[24] Du, J.B., Qiao F.X., Yu, L. (2020). Improving bus transit services for disabled individuals: Demand clustering, bus assignment, and route optimization. IEEE Access, 8: 121564-121571. https://doi.org/10.1109/ACCESS.2020.3007322

[25] Ali, H., Abdullah, M. (2023). Exploring the perceptions about public transport and developing a mode choice model for educated disabled people in a developing country. Case Studies on Transport Policy, 11: 100937. https://doi.org/10.1016/j.cstp.2022.100937

[26] Sannon, S., Bigham, J.P. (2022). Toward a more inclusive gig economy: Risks and opportunities for workers with disabilities. Proceedings of the ACM on Human-Computer Interaction, 6(CSCW2): 335. https://doi.org/10.1145/3555755

[27] Goralzik, A., König, A., Alčiauskaitė, L., Hatzakis, T. (2022). Shared mobility services: An accessibility assessment from the perspective of people with disabilities. European Transport Research Review, 14(1): 34. https://doi.org/10.1186/s12544-022-00559-w

[28] Rao, M., Ribeiro, F., Atale, S., Paul, R., Paul, V. (2022). The genesis of the projects IIT Mandi, https://www.iitmandi.ac.in/administration/annual_reports/annualreport_2021-22_eng.pdf.

[29] Hernández, D., Rodríguez, S. (2023). Same network, same access to urban opportunities? Accessibility via public transportation for wheelchair users. Journal of Disability Policy Studies, 35(2): 118-127. https://doi.org/10.1177/10442073231165773

[30] Burdett, B.R.D., Witten, K., Willing, E., Ameratunga, S. (2021). Inclusive access in transport policy and practice: Views of New Zealand transport practitioners. Case Studies on Transport Policy, 9(4): 1593-1599. https://doi.org/10.1016/j.cstp.2021.08.008

[31] Arrington, C.L., Bookman, M.R. (2023). Policy change in the shadow of the paralympics: Disability Activism and accessibility reforms in Japan. Japanese Studies, 43(1): 27-47. https://doi.org/10.1080/10371397.2023.2178884

[32] Kuzio, J. (2021). Autonomous vehicles and paratransit: Examining the protective framework of the Americans with Disabilities Act. Case Studies on Transport Policy, 9(3): 1130-1140. https://doi.org/10.1016/j.cstp.2021.06.001

[33] Vanderschuren, M.J.W.A., Nnene, O.A. (2021). Inclusive planning: African policy inventory and South African mobility case study on the exclusion of persons with disabilities. Health Research Policy and Systems, 19: 124. https://doi.org/10.1186/s12961-021-00775-1

[34] Cerdan Chiscano, M. (2021). Improving the design of urban transport experience with people with disabilities. Research in Transportation Business and Management, 41: 100596. https://doi.org/10.1016/j.rtbm.2020.100596

[35] Maurya, K.K., Biswas, A. (2019). The rationale of SPV in Indian smart city development. In 8th International Conference on Smart Cities and Green ICT Systems, Heraklion, Crete, Greece, pp. 143-150. https://doi.org/10.5220/0007726701430150

[36] Maurya, K.K., Biswas, A. (2021). Performance assessment of governance in Indian smart city development. Smart and Sustainable Built Environment, 10(4): 653-680. https://doi.org/10.1108/SASBE-04-2019-0045

[37] Mugambwa, J., Katusiimeh, M.W. (2018). Handbook of Research on Urban Governance and Management in the Developing World. Hershey, PA: IGI Global. https://doi.org/10.4018/978-1-5225-4165-3

[38] Darko, J., Folsomet, L., Pugh, N., Shirzad, K., Owens, J., Miller, A. (2022). Adaptive personalized routing for vulnerable road users. IET Intelligent Transport Systems, 16(8): 1011-1025. https://doi.org/10.1049/itr2.12191

[39] Muthu, P., Tan, Y., Latha, S., Dhanalakshmi, S., Lai, K.W., Wu, X. (2023). Discernment on assistive technology for the care and support requirements of older adults and differently-abled individuals. Frontiers in public health, 10: 1030656. https://doi.org/10.3389/fpubh.2022.1030656

[40] Dudnikova, T.V. (2022). Technology accessibility: How U.S. K-12 schools are enacting policy and addressing the equity imperative. Computers & Education, https://doi.org/10.1016/j.compedu.2021.104414

[41] Žilak, M., Car, Ž., Čuljak, I. (2022). A systematic literature review of handheld augmented reality solutions for people with disabilities. Sensors, 22(20): 7719. https://doi.org/10.3390/s22207719

[42] Morris, M.R. (2020). AI and accessibility. Communications of the ACM, 63(6): 35-37. https://doi.org/10.1145/3356727

[43] Strug, B., Ślusarczyk, G. (2017). Reasoning about accessibility for disabled using building graph models based on BIM/IFC. Visualization in Engineering, 5: 10. https://doi.org/10.1186/s40327-017-0048-z

[44] Balakrishnan, M. (2022). Computing and assistive technology solutions for the visually impaired. Commun ACM, 65(11): 44-47. https://doi.org/10.1145/3551634

[45] Hahn, T., Rahman, H.U., Segall, R., Heim, C., et al. (2016). Remote access programs to better integrate individuals with disabilities. In Proceedings of the 18th International ACM SIGACCESS Conference on Computers and Accessibility, Reno, Nevada, USA, pp. 245-250. https://doi.org/10.1145/2982142.2982182

[46] Kameswaran, V., Vidhya, Y., Marathe, M. (2023). Advocacy as access work: How people with visual impairments gain access to digital banking in India. Proceedings of the ACM on Human-Computer Interaction, 7(CSCW1): 120. https://doi.org/10.1145/3579596

[47] Barbareschi, G., Zuleima Morgado-Ramirez, D., Holloway, C., Manohar Swaminathan, S., Vashistha, A., Cutrell, E (2021). Disability Design and innovation in low resource settings: Addressing inequality through HCI. In CHI EA '21: Extended Abstracts of the 2021 CHI Conference on Human Factors in Computing System, Yokohama Japan, p. 124. https://doi.org/10.1145/3411763.3441340

[48] Prah Ruger, J., Mitra, S. (2015). Health, disability and the capability approach: An introduction. Journal of Human Development and Capabilities, 16(4): 473-482. https://doi.org/10.1080/19452829.2015.1118190

[49] Pyke, C., Wilton, R. (2020). Planning for inclusion? An assessment of Ontario’s emergency preparedness guide for people with disabilities. International Journal of Disaster Risk Reduction, 51: 101888. https://doi.org/10.1016/j.ijdrr.2020.101888

[50] Harniss, M., Magasi, S., Sabat, D. (2021). Accessibility considerations in the national children’s study. Frontiers in Pediatrics, 9: 624175. https://doi.org/10.3389/fped.2021.624175

[51] Nyongo, D., Muchangi, E., Kanari, C., Muchai, E. (2023). Inclusive healthcare for persons with disabilities (PWDs) in advocacy and partnership in breast and cervical cancer screening through the EMPOWER Program. Journal of Clinical Oncology, 41(16_suppl): e22510-e22510. https://doi.org/10.1200/JCO.2023.41.16_suppl.e22510

[52] Van Rooijen, M., Van Dijk-De Vries, A., Lenzen, S., Dalemans, R., Moser, A., Beurskens, A. (2021). How to foster successful implementation of a patient reported experience measurement in the disability sector: An example of developing strategies in co-creation. Research Involvement and Engagement, 7(1): 45. https://doi.org/10.1186/s40900-021-00287-w

[53] Trevisan, F., Cogburn, D.L. (2020). Technology and accessibility in global governance and human rights: The experience of disability rights advocates. Journal of Information, Communication and Ethics in Society, 18(3): 377-391. https://doi.org/10.1108/JICES-02-2020-0016

[54] Lee, J., Miller, H.J. (2019). Analyzing collective accessibility using average space-time prisms. Transportation Research Part D: Transport and Environment, 69: 250-264. https://doi.org/10.1016/j.trd.2019.02.004

[55] Yan, X. (2021). Toward accessibility-based planning: Addressing the myth of travel cost savings. Journal of the American Planning Association, 87(3): 409-423. https://doi.org/10.1080/01944363.2020.1850321

[56] Garcia-Iriarte, E., Kramer, J.C., Kramer, J.M., Hammel, J. (2009). ‘Who did what?’: A participatory action research project to increase group capacity for advocacy. Journal of Applied Research in Intellectual Disabilities, 22(1): 10-22. https://doi.org/10.1111/j.1468-3148.2008.00431.x

[57] Pareek, G., Mathur, D. (2022). Comprehensive review and analysis of urban transport challenges and sustainable transport framework for Jaipur City. International Journal of Civil Engineering Applications Research (IJCEAR), 3(1): 1-14. 

[58] Kinigadner, J., Vale, D., Büttner, B., Wulfhorst, G. (2021). Shifting perspectives: A comparison of travel-time-based and carbon-based accessibility landscapes. Journal of Transport and Land Use, 14(1): 345-365. https://doi.org/10.5198/jtlu.2021.1741

[59] Bhattarai, D.K., Shahi, P.B. (2021). Integrated multi‑modal transportation system: A sustainable approach for urban transport in Kathmandu. IOSR Journal of Mechanical and Civil Engineering, 18(6 Ser. III): 47-59. https://doi.org/10.9790/1684-1806034759 

[60] Abutaleb, S., El-Bassiouny, N., Hamed, S. (2020). Sharing rides and strides toward sustainability: An investigation of carpooling in an emerging market. Management of Environmental Quality: An International Journal, 32(1): 4-19. https://doi.org/10.1108/MEQ-02-2020-0031

[61] Wang, S., Noland, R.B. (2021). What is the elasticity of sharing a ridesourcing trip? Transportation Research Part A: Policy and Practice, 153: 284-305. https://doi.org/10.1016/j.tra.2021.09.008

[62] Tsai, Y.T., Yu, C.H., Boonprakob, R. (2021). Assessing carpooling drivers and barriers: Evidence from Bangkok, Thailand. Transportation Research Part F: Traffic Psychology and Behaviour, 82: 84-95. https://doi.org/10.1016/j.trf.2021.07.017

[63] He, M., Qin, J., Wen, M., Chen, W. (2021). Sustaining consumer trust and continuance intention by institutional mechanisms: An empirical survey of DiDi in China. IEEE Access, 9: 158185-158203. https://doi.org/10.1109/ACCESS.2021.3130890

[64] Alyavina, E., Nikitas, A., Tchouamou Njoya, E. (2020). Mobility as a service and sustainable travel behaviour: A thematic analysis study. Transportation Research Part F: Traffic Psychology and Behaviour, 73: 362-381. https://doi.org/10.1016/j.trf.2020.07.004 

[65] Lee, S., Lee, W.J., Yoo, K.H. (2020). Millennial ride-share passengers’ pro-sustainable behaviors: Norm activation perspective. Asia Pacific Journal of Tourism Research, 25(1): 15-26. https://doi.org/10.1080/10941665.2019.1578811

[66] Gheorghiu, A., Delhomme, P. (2018). For which types of trips do French drivers carpool? Motivations underlying carpooling for different types of trips. Transportation Research Part A: Policy and Practice, 113: 460-475. https://doi.org/10.1016/j.tra.2018.05.002

[67] Monchambert, G. (2020). Why do (or don’t) people carpool for long distance trips? A discrete choice experiment in France. Transportation Research Part A: Policy and Practice, 132: 911-931. https://doi.org/10.1016/j.tra.2019.12.033

[68] Brown, A.E. (2020). Who and where rideshares? Rideshare travel and use in Los Angeles. Transportation Research Part A: Policy and Practice, 136: 120-134. https://doi.org/10.1016/j.tra.2020.04.001

[69] Conway, M., Salon, D., King, D. (2018). Trends in taxi use and the advent of ridehailing, 1995–2017: Evidence from the US national household travel survey. Urban Science, 2(3): 79. https://doi.org/10.3390/urbansci203007

[70] Mehmood, Y., Ahmad, F., Yaqoob, I., Adnane, A., Imran, M., Guizani, S. (2017). Internet-of-things-based smart cities: Recent advances and challenges. IEEE Communications Magazine, 55(9): 16-24. https://doi.org/10.1109/MCOM.2017.1600514

[71] Neoh, J.G., Chipulu, M., Marshall, A., Tewkesbury, A. (2018). How commuters’ motivations to drive relate to propensity to carpool: Evidence from the United Kingdom and the United States. Transportation Research Part A: Policy and Practice, 110: 128-148. https://doi.org/10.1016/j.tra.2018.02.013

[72] Ashrafi, D.M., Habiba, W., Alam, I. (2020). An assessment of the behavioural intention for using ride-sharing services: Empirical evidence from a developing country. Malaysian Journal of Consumer and Family Economics, 24(1): 33-62.

[73] Huang, P., Lessan, J., Wen, C., Peng, Q.Y., Fu, L.P., Li, L., Xu, X.Y. (2020). A Bayesian network model to predict the effects of interruptions on train operations. Transportation Research Part C: Emerging Technologies, 114: 338-358. https://doi.org/10.1016/j.trc.2020.02.021

[74] Shaheen, S., Cohen, A., Bayen, A. (2024). The benefits of carpooling. UC Berkeley: Transportation Sustainability Research Center, pp. 1-32. https://doi.org/10.7922/G2DZ06GF

[75] de Almeida Correia, G.H., de Abreu e Silva, J., Viegas, J.M. (2013). Using latent attitudinal variables estimated through a structural equations model for understanding carpooling propensity. Transportation Planning and Technology, 36(6): 499-519. https://doi.org/10.1080/03081060.2013.830894

[76] Shaheen, S., Stocker, A., Mundler, M. (2017). Online and app-based carpooling in France: Analyzing users and practices—A study of BlaBlaCar. In Disrupting Mobility: Impacts of Sharing Economy and Innovative Transportation on Cities. Springer International Publishing, 12: 181-196. https://doi.org/10.1007/978-3-319-51602-8_12  

[77] Krauss, K., Krail, M., Axhausen, K.W. (2022). What drives the utility of shared transport services for urban travellers? A stated preference survey in German cities. Travel Behaviour and Society, 26: 206-220. https://doi.org/10.1016/j.tbs.2021.09.010 

[78] Alonso-González, M.J., Cats, O., van Oort, N., Hoogendoorn-Lanser, S., Hoogendoorn, S. (2021). What are the determinants of the willingness to share rides in pooled on-demand services? Transportation, 48(4): 1733-1765. https://doi.org/10.1007/s11116-020-10110-2 

[79] Mitropoulos, L., Kortsari, A., Ayfantopoulou, G. (2021). A systematic literature review of ridesharing platforms, user factors and barriers. European Transport Research Review, 13: 61. https://doi.org/10.1186/s12544-021-00522-1

[80] Ashraf Javid, M., Al-Khayyat, M.A. (2021). Factors affecting the student’s intentions to choose carpooling: A case study in Oman. Journal of the Chinese Institute of Engineers, 44(4): 332-341. https://doi.org/10.1080/02533839.2021.1897685

[81] Shao, Z., Zhang, L., Li, X., Zhang, R. (2022). Understanding the role of justice perceptions in promoting trust and behavioral intention towards ride-sharing. Electronic Commerce Research and Applications, 51: 101119. https://doi.org/10.1016/j.elerap.2022.101119