The Impact of Empowerment on Residents’ Willingness to Participate: The Mediating Effects of Place Attachment and Residents’ Support

The Impact of Empowerment on Residents’ Willingness to Participate: The Mediating Effects of Place Attachment and Residents’ Support

Jiao He | Diana B. Mohamad*

School of Housing, Building and Planning, Universiti Sains Malaysia, Gelugor 11800, Malaysia

Modern Service College, Ganzhou Polytechnic, Ganzhou 341000, China

Corresponding Author Email: 
diana_mohamad@usm.my
Page: 
1443-1456
|
DOI: 
https://doi.org/10.18280/ijsdp.200408
Received: 
27 February 2025
|
Revised: 
27 March 2025
|
Accepted: 
7 April 2025
|
Available online: 
30 April 2025
| Citation

© 2025 The authors. This article is published by IIETA and is licensed under the CC BY 4.0 license (http://creativecommons.org/licenses/by/4.0/).

OPEN ACCESS

Abstract: 

Stimulating residents' willingness to participate in achieving the sustainable development of intangible cultural heritage needs further exploration. Grounded in the empowerment theory and social exchange theory, this study constructs a parallel mediation model with place attachment and residents' support as mediating variables to investigate the influence mechanism of residents' empowerment on their willingness to participate. Through a survey in Ganzhou City, this study finds that: (1) Social empowerment and economic empowerment can significantly enhance residents' place attachment and support for tourism; (2) Place dependence has a significant positive impact on residents' willingness to participate, while the role of place identity is not significant; (3) Residents' support serves as a full mediating role between empowerment and willingness to participate, and the mediating role of place dependence is also significant; (4) The immediate consequence of social empowerment and economic empowerment on residents' willingness to participate is not significant, indicating that empowerment needs to be effectively transformed into actual willingness to participate through certain psychological or attitudinal variables. This study enhances the theoretical research on residents' empowerment and behavioral willingness within intangible cultural heritage tourism and provides practical guidance for the government and managers in formulating policies for intangible cultural heritage tourism.

Keywords: 

residents empowerment, place attachment, residents’ support, residents’ willingness to participate

1. Introduction

Globally, tourism is one of the fastest growing service sectors. It can generate foreign exchange earnings, improve living standards, create direct and indirect jobs, and stimulate local economies [1]. Boley et al. [2] pointed out that even if the local residents are not engaged in tourism, the residents will be greatly impacted by the economic advantages of tourism. Therefore, tourism is helpful to local development. Currently, tourism is the main driver in encouraging regional development [3].

Residents' involvement is crucial to the growth of tourism [4], and it determines whether it succeeds or fails [5]. Communities are frequently referred to hosts, locals, inhabitants and indigenous peoples [6]. Residents in this study refer to a collection of individuals living within a certain boundary of a tourist area. Before implementing tourism development, it is vital to address local perspectives about tourism development, assess the will of locals and investigate how participation can be achieved [7]. In addition to this, there is a need for local participation capacity and industries where residents can be employed [8]. Residents' participation (RP) in tourism decision-making helps residents to play an active role in shaping the direction of tourism development together with other stakeholders [2, 9]. As Jones [10] and Lepp [11] argue, a necessity for the development of sustainable tourism (STD) is the participation of locals in tourism planning and development (TPAD). Tourist destinations without residents' participation and support struggle to attract tourists [12] and will intensify residents' opposition to tourism and unfriendly emotions and behaviors toward tourists [13]. This study supports the view that residents are the primary stakeholders in tourism destinations and play a crucial role. Residents' willingness to participate (RPW) has been widely concerned by the academic community. Many studies have examined the significance of RPW in tourism. In some areas, tourism development fails because residents' participation is not paid attention to. Therefore, it is very important to study residents' willingness to participate.

Kwon and Vogt [13] demonstrate that the empowerment of individuals to participate can lead to residents’ participation in tourism development. By empowering residents, residents can participate in and understand tourism affairs [14] to achieve STD [15, 16]. Furthermore, this relationship between place attachment and RP can be maintained [17]. Many places realize the importance of residents' empowerment, so in some developing countries or regions, empowerment as an important means of residents' participation has achieved good results. There are also some studies through the perspective of studying place attachment, obtaining the study of residents' behavior in the face of failure in tourism development, but still willing to pay participation. Other studies obtain participation intention by studying residents' support (RS) or taking residents' support as a dependent variable. In addition, residents' support for TPAD has been widely acknowledged as another factor that has been considered for residents' participation [18].

According to Boley and McGehee [9], the empowerment of residents is instrumental in the pursuit of STD objectives, and residents' participation helps to make better decisions. In contrast to the developed world, residents empowerment in tourism is less studied in developing countries [19]. Existing studies have verified the effects of empowerment or PA and RS separately, without considering the effects of PA and RS as mediating variables on RP. The objectives of this study are to take empowerment as an important prerequisite for RP in tourism planning and development (TPAD) and to consider the influence of place attachment and residents' supportive attitude on residents' participation [20].

2. Literature Review

2.1 Social exchange theory

Social Exchange Theory (SET) refers to the bilateral reward process involving two or more social groups. It was initially proposed by Emerson [21]. Rewards encompass not only monetary benefits but also social or psychological dimensions [22]. Social exchange is a voluntary personal behavior that occurs through obtaining expected and beneficial outcomes from others [23]. It is distinct from economic exchange [23]. The SET is a prevalent framework for elucidating host people' reactions or perceptions regarding TPAD [24-29]. SET in the context of tourism pertains to the exchange of tangible or intangible resources that locals and visitors may receive and give during an interaction [30, 31].

As per SET, residents will be more inclined to endorse TPAD if they are convinced that the benefits outweigh the expenses associated with it [32, 33]. If residents perceive that the risks outweigh the benefits, they may reduce their support for tourism [26]. This study uses SET to explain RP in the TPAD of intangible cultural heritage (ICH) tourism. SET assumes that empowerment and engagement is a cost exchange that combines place attachment and residents’ support. The perceived advantages of residents are represented by empowerment and participation represents the costs that residents are willing to pay for empowerment.

2.2 Empowerment theory

Empowerment is a concept that establishes a connection between the proactive behaviors and strengths of individuals and the social policies and changes in their context [34, 35]. As Andrea [36] put it, empowerment is the process of altering power dynamics in favor of individuals who have historically had limited control over their own lives [37]. Empowerment can enable individuals to gain control over their own well-being [38]. There are numerous dimensions to the concept of empowerment and 3 main dimensions of empowerment: psychological empowerment, social empowerment, and political empowerment. The most significant conceptualizations of empowerment in tourism was put forth by Scheyvens [39], who offered a framework for assessing social, cultural, political, and economic aspects. Friedmann's three-tier approach was given an economic component by Scheyvens [39], who used it to identify four degrees of empowerment and gauge them [15, 40].

Economic empowerment refers to the fiscal advantages, access to production resources and stable income that are brought about by the fair distribution of job opportunities and economic benefits generated [39]. Economic empowerment is a necessary but not sufficient condition for total empowerment. Bayissa et al. [41] and Scheyvens [42] noted that social empowerment refers to recognizing or reinforcing community cohesion and integrity through tourism [41]. Tourism's ability to cultivate collaboration among residents, unite the community, and improve social stability is indicative of social empowerment [9, 15]. Psychological empowerment is the development of self-esteem, it transpires when tourist programs enhance communities' self-esteem and pride [43]. Political empowerment is likely one of the most frequently investigated dimension of empowerment in the context of TPAD. Political empowerment can be regarded as a way for stakeholders to address the concerns and express the viewpoints of residents in the tourism environment [44]. Residents are granted political empowerment when they actively engage in decision-making processes related to tourism development [15]. It enables the locals to express their thoughts through the existing platforms, including their concerns [9]. Both Cole [45] and Timothy [46] recognize that empowerment is not only a participatory process but also the highest rung of the participatory ladder, where individuals have the authority to direct and regulate the process of tourism development [47]. In addition, some scholars have further expanded upon empowerment by adding environmental empowerment [48] and cultural empowerment [17].

2.3 Place attachment

The link between humans and places is place attachment [49]. Place attachment refers to the emotional connection of the residents to their actual living places [50]. It is the bond between individuals or groups that can be different from the spatial level, specific degree, social or physical characteristics, and show out through emotional, cognitive and behavioral psychological processes [51]. Place attachment encompasses two dimensions: place identity and place dependence. Place identity, which underscores the cultural and symbolic significance of one's residence, is the most critical aspect of place attachment [52, 53]. It refers to the emotional or symbolic attachment formed with a place [54]. Place identity enables individuals to define themselves through characteristic locations, and it constitutes an integral part of personal identity [55]. Place dependence refers to the ability to meet personal entertainment needs or facilitate the realization of goals [56].

Based on the inspiration from previous literature, this study selects social empowerment and economic empowerment as the core variables to more precisely explore the relationship between empowerment and residents' willingness to participate.

In the context of tourism development, the existing studies have shown that social empowerment and economic empowerment are more likely to stimulate residents' willingness to participate. Psychological empowerment and political empowerment are more suitable for analyzing long-term governance structures. Psychological empowerment is more related to residents' subjective feelings. This is very likely to be confused with place attachment. Because place attachment is also a kind of psychological behavior. Political empowerment mainly involves residents' voice and influence in policy decision-making. China adopts the top-down tourism development model led by the government and the participation of the company [57]. Local governments usually play a leading role. Local residents have relatively low voice in policy decision-making.

This study mainly focuses on how residents' empowerment affects their willingness to participate, especially in terms of operability and policy orientation. Therefore, the study is more inclined to examine social empowerment and economic empowerment, as they are directly related to the actual benefits and social status improvement of residents in the development of ICH tourism. Although this study does not incorporate psychological empowerment and political empowerment, future research can further explore their roles through longitudinal data or qualitative analysis.

3. Hypothesis Building

3.1 Empowerment and place attachment

According to Strzelecka et al. [47], tourism development allows community members to unite and strengthen common social relationships. Tourism development projects help to increase the social interaction between residents and communities while adding to the place attachment [9]. Based on this, proposed hypotheses include the following:

H1a. Social empowerment is positively affecting place identity.

H1b. Economic empowerment is positively affecting place identity.

H2a. Social empowerment is positively affecting place dependence.

H2b. Economic empowerment is positively affecting place dependence.

3.2 Empowerment and residents’ support

Residents’ support for TPAD is strongly predicted by residents’ empowerment [58]. People are more inclined to support tourism growth when they think it helps with environmental preservation and community service [59]. Scheyvens [42] and Strzelecka et al. [47] highlighted how economic empowerment is a key indicator of RS for tourism. When residents are aware that tourism can improve household income, improve living standards and ensure the income of such economies, they are more inclined to encourage the growth of the travel industry [17, 60]. If economic returns are unequal, and in accordance with the SET, residents will feel unfair, and they will not support tourism [17]. Consequently, the subsequent hypotheses are put forth:

H3a. Social empowerment is positively affecting residents’ support.

H3b. Economic empowerment is positively affecting residents’ support.

3.3 Empowerment and residents’ willingness to participate

Cole [45] points out that in the context of determining how travel is developed, power precedes residents' active participation. It is noted that the people who have been empowered are more involved in tourism development [61]. Tukamushaba and Okech [62] demonstrated that the social empowerment of residents in tourism-related training and education is the most powerful predictor of their participation in TPAD [12]. According to Butler and Hinch [63], one of the motivations for locals to participate in tourism is economic benefits, like being a tour guide, manufacturer and service, providing accommodation and job opportunities. This further supports the necessity of residents to participate in the TPAD [64]. Based on this foundation, the subsequent hypothesis is put forward:

H4a. Social empowerment is positively affecting residents’ willingness to participate.

H4b. Economic empowerment is positively affecting residents’ willingness to participate.

3.4 Place attachment and residents’ willingness to participate

In rural areas, residents have different levels of attachment. Residents’ attachment has been linked to participation in tourism promotion [47]. In the resident study of tourism, place attachment and empowerment are 2 significant factors which are not related to economy. They are employed to elucidate the reasons why residents either support or oppose TPAD [2, 65]. Place attachment and residents’ willingness to participate have a strong relationship [66]. On this basis, the study proposes the following hypotheses:

H5a. Place identity is positively affecting residents' willingness to participate.

H5b. Place dependence is positively affecting residents' willingness to participate.

3.5 Residents’ support and residents’ willingness to participate

Participation is the result of the residents' support attitude, as well as the predictor of participation [67]. By participating, residents can clearly understand how tourism development affects their lives. With this in mind, the study proposes the following hypothesis:

H6. Residents’ support is positively affecting residents’ willingness to participate.

3.6 Mediating role of place attachment and residents’ support

As Joo et al. [68] advance, more variables are needed to connect residents' empowerment and residents to achieve STD. Place attachment is the important one [2, 65]. The mediating effect of resident support has been proved by several literature. The following hypothesis is proposed in light of the empirical findings and theoretical frameworks:

H7a. Place identity mediates the social empowerment and residents’ willingness to participate.

H7b. Place identity mediates the economic empowerment and residents’ willingness to participate (RPW).

H8a. Place identity mediates the social empowerment and RPW.

H8b. Place dependence mediates the economic empowerment and RPW.

H9a. Residents’ support mediates the social empowerment and RPW.

H9b. Residents’ support mediates the economic empowerment and RPW.

4. Methodology

4.1 Participants and procedure

Ganzhou is located in the south of Jiangxi Province and is also known as the Song City of Jiangnan. The layout of the city during the Song Dynasty remains well-preserved to this day, with the six main streets of Yang Street, Heng Street, Yin Street, Xie Street, Jian Street and Chang Street still maintaining their original form. In order to restore the appearance of the Song City of Jiangnan, Ganzhou City launched the comprehensive renovation project of the Yugu Terrace Historical and Cultural Block in 2012. Now, the Yugu Terrace, Nanshi Street, Zaoer Lane, Yao Yaqian and Cigu Ling historical and cultural blocks within the urban area are connected as one, becoming one of the most attractive tourist attractions in Ganzhou. The questionnaire was distributed in the old town in Ganzhou City (Figure 1).

Figure 1. Map of Ganzhou old town

The respondents were informed of their right to withdraw from the study at any point, and their participation was voluntary. Respondents were assured of the study's confidentiality, anonymity, and purpose in each questionnaire set [48]. This action can alleviate the impact of methodological bias on outcomes.

4.2 Measures

Before conducting the survey, five tourism researchers were invited to evaluate the questionnaire, and after modification, 62 questionnaires were issued for pre-test. The results showed that the accuracy, reliability and validity of the questionnaire expressions meet the requirements, so questionnaires were collected continuing. The questionnaire uses the scale of Joo et al. [68] to measure empowerment dimension; using the scale of Boley et al. [54] to assess place attachment; using the scale of Qin et al. [66] to measure residents’ support; using the scale of Joo et al. [68] to residents’ willingness to participation.

4.3 Data analysis

The assumed relationship is estimated using a partial least squares structural equation model in this study [48]. The study employs PLS-SEM rather than CB-SEM. PLS-SEM is widely used in tourism research because it can better conduct exploratory and predictive research [69]. PLS-SEM is appropriate for studies where data normality cannot be fully assumed, as it does not require multivariate normality. Our sample size (N = 419) meets the general recommendation for PLS-SEM but may not be sufficient for CB-SEM, which typically requires larger samples. PLS-SEM allows for more robust analysis of complex models, such as the parallel mediation model used in this study. Given the exploratory nature of this study, which seeks to uncover relationships between empowerment, place attachment, and residents’ participation willingness, PLS-SEM is preferred.

5. Results

5.1 Demographic profile of the participants

After the data was organized, it was determined that 48.93% of the respondents were male and 51.07% were female, indicating a relatively balanced gender distribution, with slightly more females than males. The majority of respondents were concentrated in the 18–30 years old (38.19%) and 31–44 years old (31.55%) age groups, accounting for a total of 69.74%, suggesting that the study sample was primarily composed of young and middle-aged adults. The proportions of respondents aged 45–59 years (16.95%) and 60 years and above (6.92%) were relatively low, indicating that middle-aged and elderly groups were underrepresented. The under-18 group had the lowest proportion (6.44%), possibly due to lower participation from this demographic or the limited coverage of minors in the survey. 

Regarding residency, 98.81% of respondents were from Ganzhou, while a small percentage (1.19%) came from other areas of Jiangxi Province, with none from outside the province. This suggests that the sample mainly covered local residents of Ganzhou. Among them, 33.41% had lived in Ganzhou for 6–10 years, and 32.70% had lived in Ganzhou for more than 10 years, indicating that most respondents were long-term residents. 27.68% had lived in Ganzhou for 1–5 years, and 6.21% had lived there for less than one year, suggesting the presence of a certain proportion of new migrants. 

Regarding educational attainment, 30.07% of respondents held a bachelor’s degree, and 26.73% had junior college education, making up a combined 56.80%, demonstrating that most responders had a comparatively high degree of education. 19.57% had completed high school, while 12.17% had only junior high school or below, meaning that the group with lower education levels was relatively small. Additionally, 11.46% (n=48) held a master’s degree or higher, showing that highly educated individuals were a minority in the sample. 

Regarding occupation, 26.27% of respondents were enterprise and institution employees, making this the largest professional group. 15.99% were teaching and research personnel, suggesting that the study may involve a certain number of educators. 8.83% worked in government agencies, party organizations, or state-owned enterprises, indicating some participation from government-related individuals. Meanwhile, 9.55% were farmers, 17.9% were self-employed, 12.17% were freelancers, and 9.31% were students. 

In terms of income level, 5001–9999 yuan (31.03%) and 10,000-50,000 yuan (29.12%) were the dominant income groups, accounting for 60.15% in total, which suggests that most respondents belonged to the middle-to-upper income class. 2001-5000 yuan (22.2%) and below 2000 yuan (15.27%) together comprised 37.47%, indicating that a considerable proportion of respondents had lower income levels. Only 2.39% earned more than 50,000 yuan, making them a minority, which suggests that high-income individuals were underrepresented in the sample. Table 1 displays the demographic statistics in detail.

Table 1. Demographic profile (N=419)

Variables

Category

Frequency

Percentage

Gender

 

 

 

 

Male

205

48.93

 

Female

214

51.07

Age

 

 

 

 

Under 18 years

27

6.44

 

18–30 years

160

38.19

 

31–44 years

132

31.50

 

45–59 years

71

16.95

 

Above 60 years

29

6.92

Residency

 

 

 

 

Ganzhou (including 18 counties and municipalities)

414

98.81

 

Jiangxi province (not in Ganzhou)

5

1.19

 

Outside Jiangxi province

0

0

Living time in Ganzhou

 

 

 

 

Never

0

0

 

Less than 1 year

26

6.21

 

1 - 5 years

116

27.68

 

6 - 10 years

140

33.41

 

More than 10 years

137

32.70

Education

 

 

 

 

Junior high school and below

51

12.17

 

High school

82

19.57

 

Junior college

112

26.73

 

Bachelor's degree

126

30.07

 

Master's degree and above

48

11.46

Occupation

 

 

 

 

State organs of government organs, leading party groups and enterprises

37

8.83

 

Unit staff

110

26.25

 

Teaching and research personnel

67

15.99

 

Farming work

40

9.55

 

Man self employed

75

17.9

 

freelancing

51

12.17

 

student

39

9.31

Salary

 

 

 

 

Below 2000 yuan

64

15.27

 

2001-5000yuan

93

22.2

 

5001 yuan -9999 yuan

130

31.03

 

10,000 yuan -50000yuan

122

29.12

 

50,000 yuan above

10

2.39

5.2 Measurement model assessment

This study is considered reliable as the standardized factor loading is higher than 0.7. The AVE is greater than 0.5, and the variable converges is valid; both the α and CR values of each dimension are greater than 0.7. This means the internal consistency is better. The structure of this institute is consistent with internal consistency (see Table 2).

Table 2. Measure model

Factor

Items

Loadings

AVE

CR

α

VIF

Social empowerment

 

 

0.723

0.811

0.809

 

 

Ganzhou's tourism strengthens my sense of community

0.860

 

 

 

1.762

 

I get a sense of "community spirit" from Ganzhou tourism

0.845

 

 

 

1.794

 

Ganzhou's tourism offers me opportunities to engage with my community

0.845

 

 

 

1.727

Economic empowerment

 

 

0.696

0.862

0.855

 

 

Ganzhou tourism assists me in covering my expenses

0.829

 

 

 

1.924

 

Ganzhou tourism contributes to a chunk of my income

0.802

 

 

 

1.825

 

I would profit economically from further tourism growth in Ganzhou

0.872

 

 

 

2.194

 

Ganzhou tourism is essential to the financial future of my family

0.833

 

 

 

1.924

Place identify

 

 

0.635

0.86

0.856

 

 

I am very attached to Ganzhou

0.786

 

 

 

1.737

 

I identify strongly with Ganzhou

0.794

 

 

 

1.833

 

I feel Ganzhou is a part of me

0.818

 

 

 

1.871

 

Ganzhou means a lot to me

0.803

 

 

 

1.912

 

Living in Ganzhou says a lot about who I am

0.782

 

 

 

1.775

Place dependence

 

 

0.685

0.887

0.885

 

 

Ganzhou is the best place for what I like to do

0.821

 

 

 

2.102

 

No other place can compare to Ganzhou

0.832

 

 

 

2.087

 

Living in this community gives me more satisfaction than any other

0.829

 

 

 

2.055

 

I place greater value on my work at Ganzhou than I do in any other community

0.829

 

 

 

2.16

 

I would like the activities I do in Ganzhou just as much as I would in a comparable metropolis

0.825

 

 

 

2.124

Support

 

 

0.559

0.742

0.739

 

 

In general, I am hopeful about Ganzhou's future tourism growth

0.721

 

 

 

1.218

 

In my opinion, Ganzhou's tourism industry should be promoted

0.785

 

 

 

1.581

 

I will support additional tourism development

0.725

 

 

 

1.426

 

I am grateful for tourism development

0.759

 

 

 

1.584

Willingness

 

 

0.702

0.858

0.858

 

 

I am willing to help with tourism development projects from time to time

0.833

 

 

 

1.948

 

I am willing to attend the meeting on tourism development

0.846

 

 

 

2.082

 

I would like to know the relevant policies of tourism planning

0.847

 

 

 

2.081

 

I'm open to taking part in the planning of tourism

0.824

 

 

 

1.854

5.3 Discriminant validity

Fornell and Larcker [70] stipulate that the square root of the AVE must exceed the correlation within the structure, but the Heterotrait-Monotrait ratio (HTMT) should not surpass 0.85 [71, 72]. The findings indicated the data fulfilled two criteria (see Table 3).

Table 3. Criteria for discriminant validity

Heterotrait-Monotrait Ratio

 

Social

dependence

economic

identify

support

willingness

Social

 

 

 

 

 

 

Dependence

0.271

 

 

 

 

 

Economic

0.385

0.350

 

 

 

 

Identify

0.295

0.436

0.323

 

 

 

Support

0.432

0.511

0.562

0.677

 

 

Willingness

0.227

0.758

0.371

0.398

0.589

 

Fornell and Larcker Criteria

Social

0.850

 

 

 

 

 

Dependence

0.231

0.827

 

 

 

 

Economic

0.323

0.305

0.835

 

 

 

Identify

0.247

0.38

0.281

0.797

 

 

Support

0.338

0.416

0.471

0.523

0.748

 

Willingness

0.190

0.663

0.318

0.343

0.469

0.838

Note: The shade boxes are standard approach for reporting the heterotrait-monotrait ratio. The square root of AVE is presented in bolded font on the diagonal and the correlations between variables are given off the diagonal.

5.4 Results of hypotheses testing

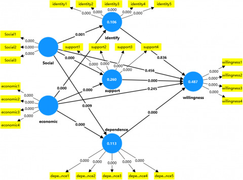
After the validity and reliability of the measurement model are guaranteed, the next study will assess the significance level of the path coefficient [73]. The results concerning the hypotheses are presented in Table 4. Hypothesis 1(ab) posits that social empowerment (β=0.175; t=3.240; p=0.001) and economic empowerment (β=0.224; t=4.117; p=0.000) are positively affecting place identity, the results fully support this hypothesis. Hypothesis 2(ab) states that social empowerment (β=0.148; t=2.598; p=0.009) and economic empowerment (β=0.258; t= 4.974; p=0.000) positively correlates with place dependence, the results also support this hypothesis. Hypothesis 3(ab) states that social empowerment (β=0.208; t=4.667; p=0.000) and economic empowerment (β=0.404; t=8.705; p=0.000) are positively affecting residents’ support, this hypothesis also receives empirical support. The direct effect of social empowerment (β=-0.033; t=0.746; p=0.456) on residents' willingness and economic empowerment (β=0.052; t=1.163; p=0.245) on residents' willingness were found to be insignificant, rejecting H4a, H4b. the path coefficient from place identify Place dependence to residents' willingness to participate is positive and significant. Similarly, the effect of identity (β=0.010; t=0.20; p=0.836) on residents’ willingness to participate was not confirmed by the data, rejecting H5a. Hypothesis 5b posits that dependence is positively affecting residents’ support to participate, the results support this hypothesis (β=0.560; t=10.962; p=0.000). Hypothesis 6 states that residents’ support to residents’ willingness to participate is positive and significant (β=0.217; t=4.470; p=0.000).

The results (refer to Table 4) underscore the mediating influence of place attachment and the support of inhabitants. For an indirect effect (IE) to be deemed significant, the confidence interval (CI) must exclude zero [74]. Hypothesis 7(ab) proposes that place identity mediate the empowerment and residents’ willingness to participation, but the results include zero (indirect effect). The results were social empowerment (IE=0.002, LLCI =-0.017, and ULCI =0.020, p =0.844) and economic empowerment (IE= 0.002, LLCI = -0.020, and ULCI = 0.028, p =0.843). Thus, place identity does not mediate the relationship as proposed, and hypothesis 7ab is rejected. In contrast, Hypothesis 8(ab), which argues that place dependence mediate the empowerment and residents’ willingness to participation is supported, as the results do not include zero. The results were social empowerment (IE= 0.083, LLCI = 0.020, and ULCI = 0.150, p =0.013) and economic empowerment (IE= 0.144, LLCI = 0.084, and ULCI = 0.210, p =0.000). So Hypothesis 8(ab) is supported. Hypothesis 9(ab), which argues that residents’ support mediate the empowerment and residents’ willingness to participation is rejected, but the results include zero (IE = 0.045, LLCI = 0.047, and ULCI = 0.134, p =0.001) for social empowerment and (IE = 0.044, LLCI = 0.000, and ULCI = 0.089, p =0.000) for economic empowerment. Thus, residents’ support is not found to mediate this relationship.

Table 4. Path coefficients and significance

H

Relationship

Beta

SE

T-Values

p-Values

CI25%

CI75%

Decision

F-Square

Effect Size

H1a

Social -> identify

0.175

0.054

3.240

0.001

0.071

0.283

supported

0.031

small

H1b

economic -> identify

0.224

0.054

4.117

0.000

0.119

0.332

supported

0.050

small

H2a

Social -> dependence

0.148

0.057

2.598

0.009

0.036

0.257

supported

0.022

small

H2b

economic -> dependence

0.258

0.052

4.974

0.000

0.157

0.359

supported

0.067

small

H3a

Social -> support

0.208

0.044

4.667

0.000

0.124

0.297

supported

0.052

small

H3b

economic -> support

0.404

0.046

8.705

0.000

0.308

0.489

supported

0.198

medium

H4a

Social -> willingness

-0.033

0.044

0.746

0.456

-0.117

0.053

rejected

0.002

small

H4b

economic -> willingness

0.052

0.045

1.163

0.245

-0.038

0.139

rejected

0.004

small

H5a

identify -> willingness

0.010

0.050

0.207

0.836

-0.085

0.110

rejected

0.000

small

H5b

dependence -> willingness

0.560

0.051

10.962

0.000

0.458

0.657

supported

0.473

large

H6

support -> willingness

0.217

0.049

4.470

0.000

0.120

0.311

supported

0.053

small

H7a

Social -> identify -> willingness

0.002

0.009

0.196

0.844

-0.017

0.020

rejected

 

 

H7b

economic -> identify -> willingness

0.002

0.012

0.198

0.843

-0.020

0.028

rejected

 

 

H8a

Social -> dependence -> willingness

0.083

0.033

2.480

0.013

0.020

0.150

supported

 

 

H8b

economic -> dependence -> willingness

0.144

0.032

4.463

0.000

0.084

0.210

supported

 

 

H9a

Social -> support -> willingness

0.045

0.014

3.191

0.001

0.047

0.134

supported

 

 

H9b

economic -> support -> willingness

0.088

0.022

3.947

0.000

0.000

0.089

supported

 

 

Notes: ***P<0.001 **P<0.01 *P<0.05

Furthermore, the PLS evaluation of the coefficient of determination for assessing model fit indicated R2 = 0.113 for dependence, R2 = 0.106 for identify, R2 = 0.260 for support and R2 = 0.487 for willingness. This means that 11.3% of place dependence can be explained by resident empowerment, 10.6% of place identity can be explained by resident empowerment; 26% of support can be explained by empowerment and 48.7% of willingness can be explained by empowerment, place attachment and residents’ support. The R2 values demonstrated sufficient explanatory power [75] for the PLS measurement model regarding support for tourism development, as illustrated in Figure 2 [76]. The research model has some validity in explaining residents' support and participation intention, but its explanatory power for local dependence and identity is relatively low.

Figure 2. Conceptual framework and results

As reported in Table 4, the effect sizes of 0.031 and 0.050 for place identity, 0.022 and0.067 for place dependence, 0.052 for resident’s support represent a weak effect, the effect sizes of residents’ economic empowerment for resident’s support and resident’s support for willingness represent a large effect. In accordance with the Cohen convention for assessing the intensity of effects, 0.02, 0.15, and 0.35 are the critical thresholds for mild, moderate, and strong effects, respectively, according to the convention. Although the results suggest a weak effect, this does not negate the importance of the interaction, as scholars have contended that weak effects are not equivalent to inconsequential effects [73]. Table 5 presents the findings about the model's predictive relevance. Scholars in hospitality literature advocate for the utilization of PLS-Predict as a reliable assessment of a suggested model's predictive capacity. This work incorporates a construct-level PLS-Predict analysis utilizing a 10-fold approach in accordance with this guideline. In this procedure, a model with strong predictive relevance will have Q2 values greater than zero and the item-level error of the partial-least squares (PLS) model will be lower than that of the LM model. Since the Q2 value of latent variable (willingness= 0.097>0) and the indicators error in the LM model is greater than in PLS model, it is concluded that the model has strong predictive relevance [48].

Table 5. PLS predict

 

R-Square

R-Square Adjusted

SSO

SSE

Q² (=1-SSE/SSO)

Q² Predict

RMSE

MAE

Dependence

0.113

0.109

2100

1944.439

0.074

0.098

0.954

0.751

Identify

0.106

0.102

2100

1964.200

0.065

0.094

0.958

0.769

Support

0.260

0.257

1680

1457.06

0.133

0.250

0.871

0.704

Willingness

0.487

0.481

1680

1120.025

0.333

0.097

0.954

0.76

Model fit indices

SRMR

 

 

 

NFI

 

 

 

 

0.058

 

 

 

0.853

 

 

 

6. Discussion

First, a positive correlation was found between empowerment and place attachment. This suggests that both social empowerment and economic empowerment can enhance residents' place attachment when planning and developing tourism for intangible cultural heritage, mainly in terms of residents' sense of identification, belonging and dependence on intangible cultural heritage sites. This result is consistent with the study at previous studies [34, 35, 48, 77] and there was a significant positive correlation between residents’ empowerment and community attachment. Lack of social and economic empowerment may weaken residents' place attachment and even emotional apathy towards intangible cultural heritage sites. In the long run, this may affect residents' confidence and motivation to participate in local TPAD.

Second, social empowerment and economic empowerment have a significant positive effect on resident support, which implies that giving residents social empowerment and economic empowerment improves their attitudes and effectively increases their support for TPAD. When residents recognize that they can gain more economic benefits and attachment to the local area in TPAD, they are more inclined to support tourism. Residents will show more positive and motivated towards local infrastructure and TPAD. This finding was also reported by previous studies [2, 17, 78] social empowerment is the most significant precursor of sustainable tourism. Tourism can both be used to enhance local attachment through residents, and to destroy it because of its negative effects [47]. It's interesting to note that despite potential drawbacks, locals might continue to encourage tourism [67, 79, 80]. Ganzhou has distinct Hakka culture and a government-led tourism development model, which the level of residents' empowerment and their willingness to support tourism development in Ganzhou may be influenced by its specific cultural background and economic structure. Therefore, the applicability of the research conclusions in other social and economic environments and cultural backgrounds still needs to be further verified. For example, the protection of Italy's cultural heritage and tourism development relies heavily on the participation of local residents. Venice and Florence adopt the community co-management model, encouraging residents to play a greater role in the tourism industry. The case of the Santiago de Compostela Pilgrimage Route in Spain demonstrates that a sense of local attachment and identity have enhanced residents' support for tourism [81]. Thailand has encouraged residents to participate in tourism through economic empowerment [82], while Indonesia has enabled residents to play a greater role through community empowerment [83].

Third, this study has been unable to demonstrate the direct effect of social and economic empowerment on RPW, a result that contradicts the findings of some existing studies [12, 84]. However, this finding was also reported by previous studies [2, 17]. dos Santos et al. [17] note an absence of a direct substantial correlation between social and political empowerment and support for tourism, potentially attributable to community cohesion and unity when locals participate in tourism activities. This suggests that the use of social and economic empowerment alone may not have the desired effect on the willingness of residents to participate, and that governments and administrators need to seek other new motivations to promote participation.

Fourth, as pointed out in several literature [85], the interest of inhabitants in participating is significantly influenced by their support. However, surprisingly, the role of place attachment on residents' willingness to participate has a differentiated effect, in which place identification fails to play a significant role on residents' willingness to participate, while place dependence shows a significant positive effect. This means that place identification cannot be an antecedent of residents' willingness to participate, while place attachment can, which means that residents' recognition of NRM is not enough to be a driving force for residents' participation in NRM tourism development, while place attachment is more driving.

Fifth, different from the hypothesis, place identification has no mediating effect between resident empowerment and resident willingness to participate, while the mediating effect of place dependence is positively significant. This suggests that place dependence is able to translate residents' perceived empowerment into higher willingness to participate, whereas the role of place identification may require moderating or complementary mechanisms from other factors.

Sixth, the study also verified the mediating role of tourism development support between resident empowerment and resident willingness to participate. This is consistent with the findings of previous studies [48, 86] which contend that empowerment fosters support for tourism and enhances tourism potential through community backing. Since the direct effect of empowerment on willingness to participate is not significant, tourism development support serves as a full mediator in resident empowerment and resident participation. This finding further supports the SET by emphasizing the switching path between residents' perceived benefits and supportive behaviors. Social empowerment and economic empowerment have promoted residents' willingness to participate through local dependence and residents' support. However, since the sample of this study mainly comes from Ganzhou City, the cultural, economic and policy environment of this region may have an impact on the applicability of the research conclusions. The high intervention of the Ganzhou Municipal Government in ICH tourism may have enhanced residents' perception of economic empowerment, while in the development model of intangible cultural heritage tourism led by the community with less government intervention, the impact of empowerment may be different. Moreover, in economically developed regions or international tourism destinations, residents may pay more attention to psychological empowerment or political empowerment rather than only economic empowerment and social empowerment.

Therefore, the conclusions of this study may be more applicable to the TPAD in medium-sized and small cities characterized by government-led development, and further verification is still needed in other cultural contexts.

Finally, the variance explained rates of place dependence (R² = 0.113) and place identification (R² = 0.106) are relatively low. This indicates that although empowerment factors can influence residents' place dependence and place identification, their explanatory power is still limited. This might be because place dependence and place identification are not only affected by residents' perceived empowerment but also by other factors. For instance, personal cultural background, length of residence, community atmosphere, and government policies, etc., could all influence residents' place dependence and identification to some extent. Therefore, future research can consider integrating more influencing factors to further enhance the explanatory power of the model.

7. Conclusions

This study deepens further exploration in the area of TPAD in intangible cultural heritage sites. Specifically, this paper explores the mechanisms by which resident empowerment influences residents' willingness to participate through place attachment and resident support, where the research hypotheses are supported from empowerment theory and social exchange theory.

7.1 Theoretical implications

This study verified the relationship between social and economic empowerment and RPW under the influence of resident support and place attachment. Rarely have these two factors been studied in a model as mediating variables at the same time in the past. This study further reveals how empowerment affects residents' willingness to participate through place attachment and resident support, deepening the application of empowerment theory within the domain of tourism planning. The finding contributes to a more comprehensive understanding of how empowerment indirectly shapes residents' participatory behavior and enriches the application of SET. Residents' willingness to participate appeared to be unaffected by social empowerment and economic empowerment. The study found that does not have a substantial direct impact on, but works through the mediating variable of resident support. This further supports the SET, which suggests that after perceiving empowerment, locals will give back to society by supporting tourism development, which will eventually translate into actual participation behavior.

7.2 Managerial implications

The findings of the study offer the following practical recommendations for TPAD in intangible cultural heritage sites:

The study shows that social empowerment and economic empowerment can significantly enhance residents' sense of place attachment and supportive attitude towards TPAD. Therefore, the government can encourage residents to involve in tourism decision-making, enabling them to feel empowered, improve fairness in the distribution of tourism benefits, and enhance residents' social recognition in order to increase their sense of belonging and support and build up the cohesion of the residents [48].

The study found that there was no evidence that empowerment has an influence on RPW, and it suggests that empowerment alone does not automatically motivate residents to participate in tourism development. There is another possibility that residents are reluctant to spend extra leisure time on TPAD activities. Therefore, managers need to further explore how to enhance the actual impact of empowerment. For example, empowerment can be combined with incentives, such as the formulating incentive policies and the providing training on participation in tourism management, to ensure that empowerment can be translated into active participation by residents. Our findings reflect those of previous studies [86]. The government's failure to attract residents' participation through effective empowerment may also lead to residents' rejection of TPAD. As a result, the protection of intangible cultural heritage cannot be effectively achieved. As Joo et al. [68] point out, our work does not consider how empowerment plays a role in residents' participation in tourism. And residents who perceive inequality and see themselves as powerless over tourism development may not feel empowered or interested in participating. Therefore, making residents perceive being empowered as a prerequisite for participating in tourism is a further research direction [12, 18, 24].

It is found that place dependence promotes residents' willingness to participate more than place identity. Therefore, in tourism planning, managers should focus on enhancing residents' economic and life dependence on the tourism, for example, through tourism-driven employment, upgrading local infrastructure, and strengthening community cultural identity, to enhance residents' emotional and economic dependence on the area in order to further promote their participation in tourism development.

Resident support plays a fully intermediary role between empowerment and willingness to participate, which suggests that empowerment alone is not enough to directly promote residents' participation, and that managers need to establish a reasonable communication mechanism to ensure that residents receive stable benefits and eliminate potential dissatisfaction in the process of TPAD. For example, through the transparent distribution of tourism revenue, the establishment of feedback channels for residents' demands, and the promotion of RS for TPAD can be further increased through the enhancement of mutual trust between the government and residents.

These findings are consistent with that of previous study [12]. The government can consider giving voice as a good form of empowerment to better promote greater participation of local residents [12]. Therefore, governments must create an enabling platform for residents' opinions to be respected, as these decisions directly or indirectly affect local people [12]. Once residents perceive that they have been endowed with social and economic power, they will consider that their social well-being has been enhanced and community attachment has developed, thereby supporting tourism development. When residents realize the power they can obtain, they will participate more actively in TPAD to improve their lives [48].

7.3 Limitations and future study

Although this study explored the mechanism of residents' empowerment on RPW under the framework of empowerment theory and social exchange theory, and revealed the mediating roles of place attachment and residents' support, the following limitations still exist, which provide a direction of improvement for future research:

This study was only collected in the old town of Ganzhou City, and the sample is slightly under-representative and has some geographical limitations. In some regions with higher economic development levels and stronger residents' social capital, psychological empowerment or political empowerment may be more capable of stimulating residents' participation intentions than economic empowerment. Future research can further explore the relationship between empowerment and participation intentions in different socio-economic contexts to verify the external validity of this study. The data of this research are sourced from Ganzhou City, Jiangxi Province, which has a unique Hakka cultural background. The relationship between residents' empowerment and tourism participation in this area may be influenced by the local culture and socio-economic environment. It may affect the external applicability of the research conclusions. Therefore, the applicability of the conclusions of this study in other intangible cultural heritage tourism destinations still needs to be further verified. Especially in regions with a higher level of social economic development or more mature tourism industries, residents' perception of empowerment and participation behaviors may vary. Moreover, the Ganzhou Municipal Government has played a strong leading role in the development of intangible cultural heritage tourism. In community-led or market-driven tourism development models, the mechanism of empowerment may be different.

Tourism research on gender is still lacking representation, although it is relevant to tourism sustainability [87]. Boley et al. [88] confirmed women’s participate in tourism is critical for ICH. In the long run, tourism and preservation of ICH will face great challenges if women are not empowered and fully participate in TPAD [84]. There is evidence that place attachment is influenced by the duration of residence [89, 90], long-term residents will show stronger place attachment than short-term residents, and the positive or negative impact of tourism will have a stronger impact on them [47]. The effects of female empowerment on willingness will be explored in the future, as well as the effects of age and length of time. Both place attachment and residents’ support alone can explain residents' attitudes toward tourism, but their simultaneous use as mediating variables is not yet well studied. Future will see a more in-depth exploration of their relationship.

This study verified the discriminant validity of the measurement model through HTMT and Fornell-Larcker criteria, indicating that the constructs are mutually independent. However, the study did not compare different theoretical models, such as the direct effect model or the partial mediation model. Therefore, future research can further verify how empowerment affects residents' willingness to participate through alternative model comparison to enhance the robustness of the research conclusion.

Acknowledgment

I sincerely thank my supervisor, Dr. Diana Binti Mohamad, for her invaluable guidance, encouragement, and support throughout this research. Her insightful feedback and expertise have greatly contributed to the development of this paper. I also appreciate the assistance from classmates who provided valuable insights. Finally, I appreciate International Journal of Sustainable Development and Planning for providing an opportunity to engage with professional reviewers.

Nomenclature

STD

Sustainable tourism development

TPAD

Tourism planning and development

RPW

Residents’ participate willingness

RP

Residents’ support

IE

Indirect effect

ICH

Intangible cultural heritage

  References

[1] Jafari, A. (2012). Islamic marketing: Insights from a critical perspective. Journal of Islamic Marketing, 3(1): 22-34. https://doi.org/10.1108/17590831211206563

[2] Boley, B.B., McGehee, N.G., Perdue, R.R., Long, P. (2014). Empowerment and resident attitudes toward tourism: Strengthening the theoretical foundation through a Weberian lens. Annals of Tourism Research, 49: 33-50. https://doi.org/10.1016/j.annals.2014.08.005

[3] Hermawan, Y., Suryono, Y. (2023). Learning from Goa Pindul: Community empowerment through sustainable tourism villages in Indonesia. The Qualitative Report, 28(5): 1365-1383. https://doi.org/10.46743/2160-3715/2023.5865

[4] Stone, M.T. (2014). Community empowerment through community-based tourism: The case of Chobe enclave conservation trust in Botswana. In Institutional Arrangements for Conservation, Development and Tourism in Eastern and Southern Africa: A Dynamic Perspective Dordrecht. Springer Netherlands, pp. 81-100. https://doi.org/10.1007/978-94-017-9529-6_5

[5] Seyfi, S., Hall, C.M., Rasoolimanesh, S.M. (2020). Exploring memorable cultural tourism experiences. Journal of Heritage Tourism, 15(3): 341-357. https://doi.org/10.1080/1743873X.2019.1639717

[6] Anwar, R.K., Saepudin, E., Rukmana, E.N. (2024). Eco-tourism and economic striving of the locals: From participation to empowerment. Journal of Infrastructure, Policy and Development, 8(2): 3038. https://doi.org/10.24294/jipd.v8i2.3038

[7] Kunjuraman, V., Hussin, R., Aziz, R.C. (2022). Community-based ecotourism as a social transformation tool for rural community: A victory or a quagmire? Journal of Outdoor Recreation and Tourism, 39: 100524. https://doi.org/10.1016/j.jort.2022.100524

[8] Murphy, P.E., Price, G.G. (2012). Tourism and sustainable development. In Global Tourism. Routledge, pp. 167-193.

[9] Boley, B.B., McGehee, N.G. (2014). Measuring empowerment: Developing and validating the resident empowerment through tourism scale (RETS). Tourism Management, 45: 85-94. https://doi.org/10.1016/j.tourman.2014.04.003

[10] Jones, S. (2005). Community-based ecotourism: The significance of social capital. Annals of Tourism Research, 32(2): 303-324. https://doi.org/10.1016/j.annals.2004.06.007

[11] Lepp, A. (2007). Residents’ attitudes towards tourism in Bigodi village, Uganda. Tourism Management, 28(3): 876-885. https://doi.org/10.1016/j.tourman.2006.03.004

[12] Aleshinloye, K.D., Woosnam, K.M., Erul, E., Suess, C., Kong, I., Boley, B.B. (2021). Which construct is better at explaining residents’ involvement in tourism; Emotional solidarity or empowerment? Current Issues in Tourism, 24(23): 3372-3386. https://doi.org/10.1080/13683500.2021.1881051

[13] Kwon, J., Vogt, C.A. (2010). Identifying the role of cognitive, affective, and behavioral components in understanding residents’ attitudes toward place marketing. Journal of Travel Research, 49(4): 423-435. https://doi.org/10.1177/0047287509346857

[14] Nunkoo, R., Gursoy, D. (2012). Residents’ support for tourism: An identity perspective. Annals of Tourism Research, 39(1): 243-268. https://doi.org/10.1016/j.annals.2011.05.006

[15] Scheyvens, R., van der Watt, H. (2021). Tourism, empowerment and sustainable development: A new framework for analysis. Sustainability, 13(22): 12606. https://doi.org/10.3390/su132212606

[16] Pécot, M., Ricaurte-Quijano, C., Khoo, C., Vázquez, M.A., Barahona-Canales, D., Yang, E.C.L., Tan, R. (2024). From empowering women to being empowered by women: A gendered social innovation framework for tourism-led development initiatives. Tourism Management, 102: 104883. https://doi.org/10.1016/j.tourman.2024.104883

[17] dos Santos, E.R.M., Pereira, L.N., Pinto, P., Boley, B.B., Ribeiro, M.A. (2024). Imperialism, empowerment, and support for sustainable tourism: Can residents become empowered through an imperialistic tourism development model? Tourism Management Perspectives, 53: 101270. https://doi.org/10.1016/j.tmp.2024.101270

[18] Nunkoo, R., Ramkissoon, H. (2011). Developing a community support model for tourism. Annals of Tourism Research, 38(3): 964-988. https://doi.org/10.1016/j.annals.2011.01.017

[19] Jaafar, M., Noor, S.M., Rasoolimanesh, S.M. (2015). Perception of young local residents toward sustainable conservation programmes: A case study of the Lenggong World Cultural Heritage Site. Tourism Management, 48: 154-163. https://doi.org/10.1016/j.tourman.2014.10.018

[20] Abou-Shouk, M.A., Mannaa, M.T., Elbaz, A.M. (2021). Women's empowerment and tourism development: A cross-country study. Tourism Management Perspectives, 37: 100782. https://doi.org/10.1016/j.tmp.2020.100782

[21] Emerson, T.I. (1976). Legal foundations of the right to know. Wash. ULQ, 1. https://openscholarship.wustl.edu/law_lawreview/vol1976/iss1/6/.

[22] Napier, T.L., Bryant, E.G. (1980). Attitudes toward outdoor recreation development: An application of social exchange theory. Leisure Sciences, 3(2): 169-187. https://doi.org/10.1080/01490408009512933

[23] Kayat, K. (2002). Power, social exchanges and tourism in Langkawi: Rethinking resident perceptions. International Journal of Tourism Research, 4(3): 171-191. https://doi.org/10.1002/jtr.375

[24] Nunkoo, R. (2016). Toward a more comprehensive use of social exchange theory to study residents’ attitudes to tourism. Procedia Economics and Finance, 39: 588-596. https://doi.org/10.1016/S2212-5671(16)30303-3

[25] Sharpley, R. (2014). Host perceptions of tourism: A review of the research. Tourism Management, 42: 37-49. https://doi.org/10.1016/j.tourman.2013.10.007

[26] Ap, J. (1992). Residents' perceptions on tourism impacts. Annals of Tourism Research, 19(4): 665-690. https://doi.org/10.1016/0160-7383(92)90060-3

[27] Nunkoo, R., Ramkissoon, H. (2012). Power, trust, social exchange and community support. Annals of Tourism Research, 39(2): 997-1023. https://doi.org/10.1016/j.annals.2011.11.017

[28] Andereck, K.L., Valentine, K.M., Knopf, R.C., Vogt, C.A. (2005). Residents’ perceptions of community tourism impacts. Annals of Tourism Research, 32(4): 1056-1076. https://doi.org/10.1016/j.annals.2005.03.001

[29] Prayag, G., Hosany, S., Nunkoo, R., Alders, T. (2013). London residents' support for the 2012 Olympic Games: The mediating effect of overall attitude. Tourism Management, 36: 629-640. https://doi.org/10.1016/j.tourman.2012.08.003

[30] Stylidis, D. (2018). Residents' place image: A cluster analysis and its links to place attachment and support for tourism. Journal of Sustainable Tourism, 26(6): 1007-1026. https://doi.org/10.1080/09669582.2018.1435668

[31] Ward, C., Berno, T. (2011). Beyond social exchange theory: Attitudes toward tourists. Annals of Tourism Research, 38(4): 1556-1569. https://doi.org/10.1016/j.annals.2011.02.005

[32] Andriotis, K. (2005). Community groups' perceptions of and preferences for tourism development: Evidence from Crete. Journal of Hospitality & Tourism Research, 29(1): 67-90. https://doi.org/10.1177/1096348004268196

[33] Jurowski, C., Uysal, M., Williams, D.R. (1997). A theoretical analysis of host community resident reactions to tourism. Journal of Travel Research, 36(2): 3-11. https://doi.org/10.1177/004728759703600202

[34] Rappaport, J. (1984). Studies in empowerment: Introduction to the issue. Prevention in Human Services, 3(2-3): 1-7. https://doi.org/10.1300/J293v03n02_02

[35] Rappaport, J. (1981). In praise of paradox: A social policy of empowerment over prevention. American Journal of Community Psychology, 9(1): 1-25. https://doi.org/10.1007/BF00896357

[36] Andrea, C. (2014). Women's empowerment: What works? Journal of International Development, 28(3): 104. http://doi.org/10.1002/jid.3210

[37] Aleshinloye, K.D. (2024). Women’s role in Africa’s tourism industry: Overcoming gender disparities, empowerment, and entrepreneurship challenges at a UNESCO world heritage site. Tourism Planning & Development, 21(4): 485-502. https://doi.org/10.1080/21568316.2023.2230454

[38] Page, N., Czuba, C.E. (1999). Empowerment: What is it. Journal of Extension, 37(5): 1-5. 

[39] Scheyvens, R. (1999). Ecotourism and the empowerment of local communities. Tourism Management, 20(2): 245-249. https://doi.org/10.1016/S0261-5177(98)00069-7

[40] Gil Arroyo, C., Barbieri, C., Sotomayor, S., Knollenberg, W. (2019). Cultivating women’s empowerment through agritourism: Evidence from Andean communities. Sustainability, 11(11): 3058. https://doi.org/10.3390/su11113058

[41] Bayissa, F.W., Smits, J., Ruben, R. (2018). The multidimensional nature of women's empowerment: beyond the economic approach. Journal of International Development, 30(4): 661-690. https://doi.org/10.1002/jid.3268

[42] Scheyvens, R. (2000). Promoting women's empowerment through involvement in ecotourism: Experiences from the Third World. Journal of Sustainable Tourism, 8(3): 232-249. https://doi.org/10.1080/09669580008667360

[43] Ramos, A.M., Prideaux, B. (2014). Indigenous ecotourism in the Mayan rainforest of Palenque: Empowerment issues in sustainable development. Journal of sustainable Tourism, 22(3): 461-479. https://doi.org/10.1080/09669582.2013.828730

[44] Timothy, D.J. (2002). Tourism and Political Boundaries. Routledge. https://doi.org/10.4324/9780203214480

[45] Cole, S. (2006). Cultural tourism, community participation and empowerment. In Cultural Tourism in a Changing World: Politics, Participation and (Re) presentation. https://doi.org/10.21832/9781845410452-008

[46] Timothy, D.J. (2006). Empowerment and stakeholder participation in tourism destination communities. In Tourism, Power and Space. Routledge, pp. 213-230.

[47] Strzelecka, M., Boley, B.B., Woosnam, K.M. (2017). Place attachment and empowerment: Do residents need to be attached to be empowered? Annals of Tourism Research, 66: 61-73. https://doi.org/10.1016/j.annals.2017.06.002

[48] Eluwole, K.K., Banga, C., Lasisi, T.T., Ozturen, A., Kiliç, H. (2022). Understanding residents' empowerment and community attachment in festival tourism: The case of Victoria Falls. Journal of Destination Marketing & Management, 23: 100674. https://doi.org/10.1016/j.jdmm.2021.100674

[49] Larenas-Linnemann, D., Mayorga-Butrón, J.L., Sánchez-González, A., Ramírez-García, A., Medina-Ávalos, M.A., Figueroa-Morales, M.A. (2014). Adaptación de la Guía de Práctica Clínica ARIA 2010 para México. Rev Alergia México, 61(1): S3-116.

[50] Ouyang, Z., Gursoy, D., Sharma, B. (2017). Role of trust, emotions and event attachment on residents' attitudes toward tourism. Tourism Management, 63: 426-438. https://doi.org/10.1016/j.tourman.2017.06.026

[51] Scannell, L., Gifford, R. (2010). Defining place attachment: A tripartite organizing framework. Journal of Environmental Psychology, 30(1): 1-10. https://doi.org/10.1016/j.jenvp.2009.09.006

[52] Gross, M.J., Brown, G. (2006). Tourism experiences in a lifestyle destination setting: The roles of involvement and place attachment. Journal of Business Research, 59(6): 696-700. https://doi.org/10.1016/j.jbusres.2005.12.002

[53] Yuksel, A., Yuksel, F., Bilim, Y. (2010). Destination attachment: Effects on customer satisfaction and cognitive, affective and conative loyalty. Tourism Management, 31(2): 274-284. https://doi.org/10.1016/j.tourman.2009.03.007

[54] Boley, B.B., Strzelecka, M., Yeager, E.P., Ribeiro, M.A., Aleshinloye, K.D., Woosnam, K.M., Mimbs, B.P. (2021). Measuring place attachment with the abbreviated place attachment scale (APAS). Journal of Environmental Psychology, 74: 101577. https://doi.org/10.1016/j.jenvp.2021.101577

[55] Proshansky, H.M. (1978). The city and self-identity. Environment and Behavior, 10(2): 147-169. https://doi.org/10.1177/0013916578102002

[56] Williams, D.R., Vaske, J.J. (2003). The measurement of place attachment: Validity and generalizability of a psychometric approach. Forest Science, 49(6): 830-840. https://doi.org/10.1093/forestscience/49.6.830

[57] Xu, C., Yang, J., Chen, W. (2019). Community participation in rural planning and its impact from the perspective of empowerment theory: A case study of Chenzhuang Village. Geographical Research, 38: 605-618.

[58] Strzelecka, M., Wicks, B.E. (2015). Community participation and empowerment in rural post-communist societies: Lessons from the leader approach in Pomerania, Poland. Tourism Planning & Development, 12(4): 381-397. https://doi.org/10.1080/21568316.2015.1013564

[59] dos Santos, E.R.M., Pereira, L.N., Pinto, P., Boley, B.B. (2024). Development and validation of the new resident empowerment through tourism scale: RETS 2.0. Tourism Management, 104: 104915. https://doi.org/10.1016/j.tourman.2024.104915

[60] de Mendonça Santos, A., Sant’Anna, Â.M.O. (2024). Industry 4.0 technologies for sustainability within small and medium enterprises: A systematic literature review and future directions. Journal of Cleaner Production, 467(15): 143023. https://doi.org/10.1016/j.jclepro.2024.143023

[61] Yang, J., Wang, J., Zhang, L., Xiao, X. (2020). How to promote ethnic village residents’ behavior participating in tourism poverty alleviation: A tourism empowerment perspective. Frontiers in Psychology, 11: 2064. https://doi.org/10.3389/fpsyg.2020.02064

[62] Tukamushaba, E.K., Okech, R.N. (2011). Tourism training and education, community empowerment and Participation in tourism planning and development. A case of Uganda. Journal of Tourism, 12(1).

[63] Butler, R., Hinch, T. (2007). Tourism and Indigenous Peoples: Issues and Implications. Routledge.

[64] Alsawafi, A.M. (2016). Exploring the challenges and perceptions of Al Rustaq college of applied sciences students towards Omani women's empowerment in the tourism sector. Tourism Management Perspectives, 20: 246-250. https://doi.org/10.1016/j.tmp.2016.10.004

[65] Strzelecka, M., Boley, B.B., Strzelecka, C. (2017). Empowerment and resident support for tourism in rural Central and Eastern Europe (CEE): The case of Pomerania, Poland. Journal of Sustainable Tourism, 25(4): 554-572. https://doi.org/10.1080/09669582.2016.1224891

[66] Qin, Y., Albrecht, J.N., Tao, L. (2024). The effects of migratory village residents’ social identity on community participation in tourism. Journal of China Tourism Research, 20(4): 811-837. https://doi.org/10.1080/19388160.2024.2302562

[67] Li, J., Pan, L., Hu, Y. (2021). Cultural involvement and attitudes toward tourism: Examining serial mediation effects of residents’ spiritual wellbeing and place attachment. Journal of Destination Marketing & Management, 20, 100601. https://doi.org/10.1016/j.jdmm.2021.100601

[68] Joo, W.J., Kyoung, J., Esfandyarpour, M., Lee, S.H., Koo, H., Song, S., Brongersma, M.L. (2020). Metasurface-driven OLED displays beyond 10,000 pixels per inch. Science, 370(6515): 459-463. https://doi.org/10.1126/science.abc8530

[69] Zhang, H., Wu, Y., Buhalis, D. (2018). A model of perceived image, memorable tourism experiences and revisit intention. Journal of Destination Marketing & Management, 8: 326-336. https://doi.org/10.1016/j.jdmm.2017.06.004

[70] Fornell, C., Larcker, D.F. (1981). Evaluating structural equation models with unobservable variables and measurement error. Journal of Marketing Research, 18(1): 39-50. https://doi.org/10.1177/002224378101800104

[71] Kline, T.J. (2005). Psychological Testing: A Practical Approach to Design and Evaluation. Sage Publications.

[72] Ogunmokun, O.A., Eluwole, K.K., Avci, T., Lasisi, T.T., Ikhide, J.E. (2020). Propensity to trust and knowledge sharing behavior: An evaluation of importance-performance analysis among Nigerian restaurant employees. Tourism Management Perspectives, 33: 100590. https://doi.org/10.1016/j.tmp.2019.100590

[73] Umrani, W.A., Channa, N.A., Yousaf, A., Ahmed, U., Pahi, M.H., Ramayah, T. (2020). Greening the workforce to achieve environmental performance in hotel industry: A serial mediation model. Journal of Hospitality and Tourism Management, 44: 50-60. https://doi.org/10.1016/j.jhtm.2020.05.007

[74] Hayes, N. (2013). Doing Qualitative Analysis in Psychology. Psychology Press. https://doi.org/10.4324/9781315804552

[75] Cohen, J. (1992). Statistical power analysis. Current Directions in Psychological Science, 1(3): 98-101. https://doi.org/10.1111/1467-8721.ep10768783 

[76] Zaman, U., Aktan, M. (2021). Examining residents’ cultural intelligence, place image and foreign tourist attractiveness: A mediated-moderation model of support for tourism development in Cappadocia (Turkey). Journal of Hospitality and Tourism Management, 46: 393-404. https://doi.org/10.1016/j.jhtm.2021.01.017

[77] Aleshinloye, K.D., Woosnam, K.M., Tasci, A.D., Ramkissoon, H. (2022). Antecedents and outcomes of resident empowerment through tourism. Journal of Travel Research, 61(3): 656-673. https://doi.org/10.1177/0047287521990437

[78] Gautam, V., Bhalla, S. (2024). Exploring the relationships among tourism involvement, residents' empowerment, quality of life and their support for sustainable tourism development. Journal of Cleaner Production, 434: 139770. https://doi.org/10.1016/j.jclepro.2023.139770

[79] Deery, M., Jago, L., Fredline, L. (2012). Rethinking social impacts of tourism research: A new research agenda. Tourism Management, 33(1): 64-73. https://doi.org/10.1016/j.tourman.2011.01.026

[80] Ko, D.W., Stewart, W.P. (2002). A structural equation model of residents’ attitudes for tourism development. Tourism Management, 23(5): 521-530. https://doi.org/10.1016/S0261-5177(02)00006-7

[81] Hernández-Rojas, L.F., Abrego-Perez, A.L., Lozano Martínez, F.E., Valencia-Arboleda, C.F., Diaz-Jimenez, M.C., Pacheco-Carvajal, N., García-Cárdenas, J.J. (2023). The role of data-driven methodologies in weather index insurance. Applied Sciences, 13(8): 4785. https://doi.org/10.3390/app13084785

[82] Wattanacharoensil, W., Lee, J.S., Fakfare, P., Manosuthi, N. (2023). The multi-method approach to analyzing motivations and perceived travel risks: impacts on domestic tourists’ adaptive behaviors and tourism destination advocacy. Journal of Travel & Tourism Marketing, 40(2): 109-130. https://doi.org/10.1080/10548408.2023.2215266

[83] Sofyan, S., Sofyan, A.S., Syamsu, N., Mansyur, A. (2023). Investigating the effect of halal awareness on purchase decision for halal products in Indonesia: A metadata analysis. IQTISHADIA Jurnal Ekonomi & Perbankan Syariah, 10(2): 212-224. https://doi.org/10.19105/iqtishadia.v10i2.10388

[84] Elshaer, I., Moustafa, M., Sobaih, A.E., Aliedan, M., Azazz, A.M. (2021). The impact of women's empowerment on sustainable tourism development: Mediating role of tourism involvement. Tourism Management Perspectives, 38: 100815. https://doi.org/10.1016/j.tmp.2021.100815

[85] Akbar, I., Yang, Z., Han, F., Kanat, G. (2019). The influence of negative political environment on sustainable tourism: A study of Aksu-Jabagly world heritage site, Kazakhstan. Sustainability, 12(1): 143. https://doi.org/10.3390/su12010143

[86] Purnomo, S., Rahayu, E.S., RIANI, A.L., Suminah, S., Udin, U.D.I.N. (2020). Empowerment model for sustainable tourism village in an emerging country. The Journal of Asian Finance, Economics and Business, 7(2): 261-270. https://doi.org/10.13106/jafeb.2020.vol7.no2.261

[87] Munar, A.M., Khoo-Lattimore, C., Chambers, D., Biran, A. (2017). The academia we have and the one we want: On the centrality of gender equality. Anatolia, 28(4): 582-591. https://doi.org/10.1080/13032917.2017.1370786

[88] Boley, B.B., Ayscue, E., Maruyama, N., Woosnam, K.M. (2017). Gender and empowerment: Assessing discrepancies using the resident empowerment through tourism scale. Journal of Sustainable Tourism, 25(1): 113-129. https://doi.org/10.1080/09669582.2016.1177065

[89] Anton, C.E., Lawrence, C. (2014). Home is where the heart is: The effect of place of residence on place attachment and community participation. Journal of Environmental Psychology, 40: 451-461. https://doi.org/10.1016/j.jenvp.2014.10.007

[90] Knez, I. (2005). Attachment and identity as related to a place and its perceived climate. Journal of Environmental Psychology, 25(2): 207-218. https://doi.org/10.1016/j.jenvp.2005.03.003