Implementing Modeling Techniques to Formulate a Strategy for Organizational Change Management in Enterprises' Sustainable Development Systems

Implementing Modeling Techniques to Formulate a Strategy for Organizational Change Management in Enterprises' Sustainable Development Systems

Yuliia Borutska* Nataliia Mahas | Svitlana Hrebinska Halyna Yankovska Viktoriia Lakiza 

Department of Tourism, Lviv National Environmental University, Lviv 79059, Ukraine

Department of Management, Economics and Tourism, Lviv Institute of Private Joint-Stock Company «Higher Educational Institution «Interregional Academy of Personnel Management», Lviv 59059, Ukraine

Director, Separate Subdivision «Khmelnytskyi Professional College of Trade and Economics of Kyiv State University of Trade and Economics», Khmelnytskyi 21000, Ukraine

Department of Management and Administration, Separate Subdivision «Khmelnytskyi Professional College of Trade and Economics of Kyiv State University of Trade and Economics», Khmelnytskyi 21000, Ukraine

Department of Management and International Business, Lviv Polytechnic National University, Lviv 79000, Ukraine

Corresponding Author Email: 
borutskayz@lnup.edu.ua
Page: 
3625-3631
|
DOI: 
https://doi.org/10.18280/ijsdp.181128
Received: 
17 August 2023
|
Revised: 
28 October 2023
|
Accepted: 
7 November 2023
|
Available online: 
30 November 2023
| Citation

© 2023 IIETA. This article is published by IIETA and is licensed under the CC BY 4.0 license (http://creativecommons.org/licenses/by/4.0/).

OPEN ACCESS

Abstract: 

The primary aim of this article is to graphically construct change management strategies within the system of enterprise sustainable development. The study focuses on the sustainable development system of an enterprise. The scientific task is the implementation of a new methodological approach to building strategies for managing changes in sustainable development system of enterprise. The research methods involve the use of technologies for constructing two variants of IDEF3 strategies. The IDEF3 method was utilized to capture descriptions of action sequences, enabling a specialist to construct change management strategies within the enterprise's sustainable development system. As a result, two unique examples of change management strategies in enterprise sustainable development system were presented. Consequently, we formed process-oriented and object-oriented strategies for managing changes in the machine-building enterprise's sustainable development system. These strategies allow for the inclusion of all elements of the enterprise's sustainable development in strategy formation. The implications of the study are the formation of a specific methodological approach to the presentation of the strategy for managing changes in the system of sustainable development of an enterprise. The study is limited as it only takes into account the specifics of the sustainable development system within an engineering enterprise. Prospects for further research should be devoted to the analysis of the change management system in the framework of security. The practical value of the results obtained lies in the possibility of using strategy models for top managers.

Keywords: 

sustainable development system, changes, change management, strategy

1. Introduction

Modern enterprises exist in the conditions of global competition, excess of supply over demand and increasing consumer requirements for product quality, which imposes additional requirements for development: on the one hand, complicating development, on the other hand, creates favorable conditions for innovation and change. A rapidly changing environment requires constant adaptation and at the same time can serve as the basis for taking a dominant position when creating a new technology or product.

A sustainable development system is a stable system that contributes to the implementation of long-term educational, economic, social, environmental aspects, including permanent employment, technological innovation, infrastructure construction and mitigation of negative environmental consequences.

Change for enterprise is becoming a constant feature and a prerequisite for securing competitive advantages, increasing market value and integrating enterprises into the global economic space. Under the influence of numerous environmental factors, a discrepancy is formed between the established mechanism for the functioning of enterprise and their real needs. The acceleration of changes in the external environment of the enterprise and the simultaneous unavailability or lag of enterprises with the implementation of adequate internal changes, the failure of the implementation of more than half of the change projects led to a sharp increase in the importance of change management in all enterprises, regardless of the degree and pace of their development and sustainable development system. It is for these reasons that it is important for enterprise to search for new approaches and improve existing change management tools for their own sustainable development system.

Changes to the sustainable development system is an issue that concerns all organizations. Most businesses should implement minor changes at least once a year and major changes every 4-5 years. Changes within an organization are usually a response to changes in the external environment. This is a change in the information support of the organizational structure, products, technology, personnel, capabilities, rules, strategies. All changes are interconnected.

Changes in the sustainable development system are part of the process of enterprise, they refer to changes in the system of distribution of powers and responsibilities, in coordination and integration mechanisms, in the division into departments, in the management hierarchy, committees and the degree of centralization. Structural changes in a sustainable development system are one of the most common and visible forms of change. They are a real necessity when there are significant changes in goal or strategy. Changes in closely related variables - technology and tasks - are process changes in information provision, the introduction of new equipment or methods, changes in regulations and the very nature of work.

Changes in the sustainable development system of enterprise involve the use of operational management methods that ensure the survival of the enterprise in a changing external environment. In the course of such organizational configurations of the sustainable development system, two main tasks are solved: ensuring the company's low liquidity and a significant improvement in the performance of the engineering company. Organizational changes are made in the short term, when the company cannot rely on external sources of financial assistance and solves the issues of ensuring its liquidity through internal resources.

Thus, today the issue of sustainable development and the introduction of its basic elements into enterprise change management strategies is an important and pressing issue, dictated not only by global environmental reasons, but also by the general trend of changing the paradigm of the functioning of enterprises in the market. But, despite this, in the practical activities of enterprises, a clear paradigm for the formation of a strategy for managing changes in enterprise sustainable development systems has not yet been formed, which will be the key issue of our research.

The structure of the article implies a review of the literature, description and explanation of research methods, presentation of the main results and their discussion, conclusions.

2. Literature Review

2.1 Prerequisites for the formation of elements of management strategy in the context of sustainable development system

It is noted in the scientific and practical literature [1, 2] that today it is obvious that engineering enterprises need to introduce changes in the sustainable development system from time to time in order to survive in the market and remain competitive. Moreover, the need for changes began to arise so often that their impact on the engineering activities of the enterprise is no longer considered as an exceptional phenomenon. In practice and research, more and more attention is paid to the analysis of changes and the possibilities of managing changes in sustainable development system. This approach has significantly strengthened existing strategies for managing changes in the sustainable development system, in the context of creating a dominant focus on modern elements of sustainable development and the fluidity of the external environment.

As scientists and practitioners note [3, 4], speaking about the staffing of change management, one should immediately dwell on who initiates these changes within sustainable development system. This may be the manager of the engineering enterprise itself, who independently initiates improvement and change activities, and an external consultant may be invited to offer his concept of information development. Thus, scientists focus on the role of the manager and the importance of his professional development in the field of change management in his own enterprise and awareness of the principles of sustainable development. Thus, scientists focus on the role of the manager and the importance of his professional development in the field of change management in his own enterprise and awareness of the principles of sustainable development. Changes are a special object of management, since they affect the working and personal interests of each member of the engineering enterprise and, therefore, are impossible without a team of like-minded people who turn it into reality.

The literature describes that the field of change management is closely related to the interests of people, because thanks to them and for them, these changes are made within sustainable development systems. The study of staffing management of changes in sustainable development system made it possible to identify the main groups participating in them, to determine the characteristics of these groups and the areas of interaction, which in general allows achieving managerial synergy. Possible causes of resistance to change and methods for overcoming resistance to change should be identified. Reasons for resistance to change: lack of interaction, feeling of threat to social relations, distrust in other people, misunderstanding and rejection of the process of change, unwillingness to change work skills, need for security, desire to maintain the status quo.

2.2 Establishment of a paradigm for the formation of systems and strategies for managing changes in the system of sustainable development

In the scientific and practical literature [5, 6], the main thing in the concept of change management of sustainable development system is the opinion that all changes in the organization affect not only the main and auxiliary processes, but also the personnel. The concept assumes that it is possible to create a replicable model of successful change, and that there are specific processes and tools to implement change effectively. Therefore, it is important to determine the main approaches and stages of change management in sustainable development system.

The scientific literature [7, 8] notes that the second approach to managing changes in sustainable development systems is that the company and its employees develop the ability and readiness for change. This work [9, 10] is carried out constantly without time limits and regardless of specific information projects. Such a process is aimed at long-term development and is not a solution to any specific problems, but rather an investment in information development. The main risk in this case is the loss of connection with specific tasks, when abilities develop, but changes do not occur.

The main gaps in the scientific and practical literature in the framework of our study are presented in Figure 1.

The scientific task is the implementation of a new methodological approach to building strategies for managing changes in sustainable development systems of enterprise.

Figure 1. The main gaps in the scientific and practical literature in the framework of our study

3. Methodology

The first step in the analysis of changes in the sustainable development system is their description by fixing the successive actions of the participants in verbal or graphic form. One of the most promising methods for describing change management in a sustainable development system is the IDEF3 method. It is possible to use this method in a strategic change management system in a sustainable development system in order to provide additional relevant information to decision makers. This advantage and key feature of this technique were the main reason for choosing this method for the study. The strategies generated using this method will be detailed and easy to understand, which will greatly facilitate the work process in the enterprise.

The IDEF3 method was developed for capturing descriptions of sequences of actions, in particular, so that an expert in a certain field can formalize their knowledge about a certain process, system or engineering enterprise. At the same time, there are several factors that led to the development of this method: - increasing the productivity of system analysis through mediation between analysts and specialists; facilitating data system design management; support for the change management process in the sustainable development system; facilitating the process of defining sustainable development system requirements; support for coordinated action and integrated efforts.

It should be noted that the IDEF3 method allows solving the following tasks: - identification of opaque links in processes; identifying redundant or non-value-adding activities; rapid development of new processes; fixation and distribution of information; determination of the influence of information sources on the main operational scenarios of engineering enterprise; ensuring independent implementation of man-machine systems; defining a data management system and change control policy; documenting decision-making procedures that affect the state and life cycle of distributed data; accelerating the development of high-quality functional models; accelerating the development and evaluation of simulation models; development of software for accurate determination of facts, decision points and classification of work; determining the behavior of change management systems in the sustainable development system; identifying the processes by which organizational change will be achieved. All these tasks are important elements in the formation of a strategy for managing changes in the system of sustainable development, without which it is impossible to take into account all aspects of the activities of a modern engineering enterprise. In addition, the results of applying this method include: cost reduction, improved quality, improved adaptability and development of organizational culture.

The IDEF3 method uses 2 (process-oriented and object-oriented) strategies for gaining knowledge about change management in a sustainable development system. The first strategy organizes knowledge with a focus on processes and their temporal, causal and logical relationships with the scenario, and the second focuses knowledge around objects and their state changes in a single scenario or in multiple scenarios. Each of the strategies uses the basic elements of the IDEF3 language to capture and express business process assessments, which together give descriptions, then, based on the IDEF3 graphic language, their graphic projections are created, which are called diagrams, which can be process or object.

The advantages of the chosen method include: graphic modeling language; two strategies: process and object; convenience in modeling; verified by practical experience; not resource-intensive; minimum entry threshold.

The main stages of applying the methodological approach in the framework of our study are presented in Figure 2.

Figure 2. The main stages of applying the methodological approach in the framework of our study

As an example of the presentation of the proposed methodological approach, the article chose a really operating engineering enterprise - "Infoservice Engineering". All information collection was conducted in accordance with current research ethics standards. All information that was used in the process of using the chosen methodology was agreed upon with the management team of the enterprise and does not constitute a trade secret of the enterprise.

All data collected during the research process occurred as follows: Existing documentation regarding processes was reviewed: procedures, instructions, regulations of the enterprise that related to sustainable development. In addition, interviews with stakeholders were conducted. These were operators, managers, engineers, etc. The interview questions were aimed at establishing the sequence of actions, participants in the process, and the conditions for carrying out the process of forming a change management strategy in the sustainable development system.

After data collection, it was reviewed by participants in the process of forming and implementing the change management strategy to verify the accuracy and completeness of the information collected.

4. Results of Research

To begin with, let's present our vision of an object-oriented change management strategy for an engineering enterprise sustainable development system (Figure 3).

Figure 3. The object-oriented change management strategy for an enterprise sustainable development system

P1, P2 and P3 represent the basic blocks of object-oriented strategy, and are explained through P1/Pn, P2/Pn, P3/Pn. Thus, their essence is better revealed. Each of them (P1, P2, P3) are certain changes in the internal processes of the enterprise aimed at and the system of its sustainable development.

Within the framework of the method used, we will present and characterize the object P1 and what it can lead to:

P1/1. Assessment of the current sustainable development culture. When implementing changes in an enterprise, one should, first of all, take into account the existing sustainable development culture. Trying to change culture from above through creative destruction is a rather difficult task. In most cases, when embarking on large-scale changes, they invest heavily in the development of new values, and then spend years trying to reform the sustainable development culture. However, experience shows that it is much more effective to rely on informal values and behavioral norms that have taken root in the company when implementing changes. Sustainable development culture refers to a system of values, norms, beliefs, customs and practices in an organization or community that supports and encourages decisions and actions to achieve sustainability in environmental, social and economic terms.

P1/2. Establishing compliance. With a tough (authoritarian) management style inherent in a manager, some types of information become more manageable. In other types of organizations, there may be a backlash to this style - hidden resistance, a decrease in performance. A soft management style, in the absence of a strong sustainable development culture, allows subordinates to ambiguously interpret the influence exerted on them by the manager. A soft management style is an approach to management in which the leader favors cooperation, communication, and interaction with subordinates rather than authoritarian control or orders.

P1/3. Relationship change. The relationship between sustainable development culture and changes is two-way: on the one hand, changes lead to a revision of the basic postulates of sustainable development culture, on the other hand, the possibility of changes is primarily due to changes in sustainable development culture (Figure 4).

Figure 4. Process-oriented strategy for achieving object P1

Within the framework of the method used, we will present and characterize the object P2 and what it can lead to:

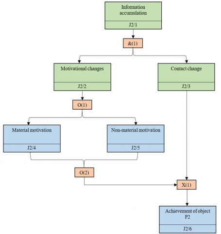
P2/1. Information accumulation. Information regulation (regulations, codes, provisions, resolutions); information instruction (instructions, rules); regulatory influence (orders, orders, instructions)

P2/2. Motivational changes. Material incentive system; hiring criteria; promotion and dismissal; participation in ownership, profit; participation in the decision-making process.

P2/3. Contact change. Information and communication; participation and involvement; help and support; negotiations and agreements.

P2/4. Diagnosis of change. Diagnostics of the organizational culture of the enterprise should provide a definition of its connection with the management of the change program, the competence and motivation of the change team, as well as possible reserves and directions for improving the sustainable development culture for change management. This will allow using the organizational culture of the enterprise as an active mechanism for managing changes in the sustainable development system in the enterprise (Figure 5).

O means that the processes must occur in parallel.

Within the framework of the method used, we will present and characterize the object P3 and what it can lead to:

P3/1. Standardization of engineering services. Receive from the European Testing and Certification Center a package of documents on the availability of accreditation certificates.

P3/2. Implementation of regulatory regulation. Compliance with technical requirements, market standards.

P3/3. Increasing the level of information security. Changes in the field of training, retraining and advanced training of management personnel within the framework of ensuring information security (Figure 6).

Figure 5. Process-oriented strategy for achieving object P2

Figure 6. Process-oriented strategy for achieving object P3

X means that one of the following steps must be performed.

In a market economy, ensuring the effectiveness of change management is the goal of any enterprise, since it is the effectiveness of change management that ensures the successful functioning and sustainable development of each information link.

The proposed strategies took into account the specifics of the selected enterprise and its internal processes. Of course, the current strategic approach is flexible and suitable for most businesses that have problems with ensuring sustainable development. However, the biggest impact is in the approach itself and how it changes strategy.

5. Discussions

Discussing our own results of the study, it should be noted that they have both common and distinctive features. Let's compare them with others.

So, for example, other scientists [11-13] have developed tools for selecting a project of changes based on the information potential of changes using the internal potential for changes, determined by technological, organizational, technical, production, information personnel, financial factors for their implementation and the external potential for changes, determined by marketing opportunities, the value of changes for the consumer and satisfaction of his needs, the possibility of external financing of changes, the acquisition of project technologies and the support of sustainable development programs. The most favorable for the implementation of change projects with a combination of "high internal potential for change - high external potential for change" and "low internal potential for change - high external potential for change."

Other scientists [14-17] form models of using world experience to manage changes in sustainable development systems. The implementation of the experience of implementing changes in sustainable development systems is reflected in the development of organizational culture, which is an organizational phenomenon that ensures the effectiveness of changes and stabilizes the process of change through the transformation of new ideas into common practice. However, he himself is subject to change.

Scientists [18-21] provide a meaningful description of change management in sustainable development systems at an enterprise, which takes into account the two-way influence of both the internal and external environment at all stages of planning and implementing changes, and the classification of changes is supplemented by signs of assessing readiness for change, assessing the potential and effectiveness of changes. This takes into account the influence of the external environment when assessing changes at the preparatory stage, allowing a more complete assessment of change projects and the possibility of participation of external actors, tracking their interests.

Our study has certain common elements with other studies, here are a few:

1. Joint vision of the relevance of the formation of a change management strategy.

2. General thesis about the importance of changes in sustainable development systems.

3. Joint vision of determining directions for improving sustainable development systems.

Along with this, our study has a number of differences, including:

1. A new approach to the formation of a change management strategy in sustainable development systems.

2. New vision of change management system modeling in enterprise engineering sustainable development systems.

As part of the selection of a particular enterprise and its sustainable development system, we interviewed its management and top management in order to identify their practical opinion regarding the strategies presented (Figure 7).

So, in Figure 7 we can see the results of a survey at an enterprise whose management agreed to fully or partially implement the strategies we have developed. According to the survey, the majority of respondents volunteered to use only one of the proposed strategies, and less than 30% chose two management strategies at once.

As a result, two unique examples of change management strategies in sustainable development systems of engineering enterprises were presented, based on the use of simple and easy-to-build models. Since these models are rarely used in enterprise change management strategies, in our opinion this approach is new in this area and can significantly simplify the already complex processes that were described above. The innovative idea of the study is the proposed methodological approach to presenting the strategy for managing changes in the systems of sustainable development of an engineering enterprise.

Figure 7. Evaluation of the opinion of the enterprise engineering management on the strategies presented in the article

6. Conclusions

Summing up, it should be noted that the procedure for an effective change management mechanism in sustainable development systems should be included in the enterprise engineering development strategy and reflect changes in the processes and objects of the business environment at all stages of its life cycle, taking into account all factors and causes of changes. Change management in sustainable development systems will be effective only if the chosen mechanism ensures the achievement of corporate goals through processes that are optimally built and in accordance with the structure of the enterprise.

The globalization of the world economy and the need to integrate into the world economic space poses its own challenges and problems for each country, and requires the search for effective ways to solve them. The most universal criterion for evaluating the effectiveness of the efforts of governments and leaders is the country's knowledge-based economy, capable of providing a decent standard of living for citizens, the revival of the nation and the intellectual education of the country's entrepreneurs. One of the determining factors for ensuring efficiency on an equal footing is the management of changes in sustainable development systems in engineering enterprises.

In general, we highlight two scientific and practical results in the framework of our study:

1. Presentation of a new methodological approach to strategy formation.

2. Building a process-oriented and object-oriented strategy for managing changes in the sustainable development system of engineering enterprise.

The study has a limitation by taking into account only the specifics of the engineering enterprise sustainable development system. It should be noted that when using the chosen method, its limitation can be considered that the two generated models cannot take into account all the specifics of the functioning of engineering  enterprises. In addition, when collecting data, a minor limitation was that some of it was a trade secret of the enterprise and was not taken into account in developing strategies. That part of this information is minimal and does not affect the accuracy of the results obtained.

Prospects for further research should be devoted to the analysis of the change management system within the security framework of enterprises in other industries. The practical value of the results obtained lies in the possibility of using strategy models for top managers.

Thus, our proposed variability through an innovative strategic approach is formed in order to imagine that the formation of a change management strategy can have different strategic directions in the context of sustainable development.

  References

[1] Lelyk, L., Olikhovskyi, V., Mahas, N., Olikhovska, M. (2022). An integrated analysis of enterprise economy security. Decision Science Letters, 11(3): 299-310. http://doi.org/10.5267/j.dsl.2022.2.003

[2] Rajaonah B. (2017). A view of trust and sustainable development system security under the perspective of critical infrastructure protection. Ingénierie des Systèmes d’Information, 22(1): 109-133. https://doi.org/10.3166/ISI.22.1.109-133 

[3] Sylkin, O., Kryshtanovych, M., Zachepa, A., Bilous, S., Krasko, A. (2019). Modeling the process of applying anti-crisis management in the system of ensuring financial security of the enterprise. Business: Theory and Practice, 20: 446-455. https://doi.org/10.3846/btp.2019.41 

[4] Schatz, D., Bashroush, R. (2018). Corporate information security investment decisions: A qualitative data analysis approach. International Journal of Enterprise Sustainable Development Systems, 14(2): 1-20. https://doi.org/10.4018/IJEIS.2018040101 

[5] Bazyliuk, V., Shtangret, A., Sylkin, O., Bezpalko, I. (2019). Comparison of institutional dynamics of regional development publishing and printing activities in Ukraine: Methodological and practical aspects. Business: Theory and Practice, 20: 116-122. https://doi.org/10.3846/btp.2019.11

[6] Al Azzam, F.A.F., Alshunnaq, M.F.N., Lesko, N., Lukianova, H., Smotrych, D. (2022). The main threats in the practice of a lawyer to ensure environmental safety in the context of COVID-19. International Journal of Safety and Security Engineering, 12(3): 387-393. https://doi.org/10.18280/ijsse.120313

[7] Bukevičius, J. (2010). Accounting for changes in information technology use test. Business: Theory and Practice, 11(1): 70-76. https://doi.org/10.3846/btp.2010.08 

[8] Lezgovko, A., Lastauskas, P. (2019). Expansion of insurance business: theoretical aspects and assumptions of market development. Business: Theory and Practice, 9(2): 125-136. https://doi.org/10.3846/1648-0627.2008.9.125-136 

[9] Milichovský, F., Hornungová, J. (2013). Methodology for the selection of financial indicators in the area of information and communication activities. Business: Theory and Practice, 14(2): 97-102. https://doi.org/10.3846/btp.2013.11 

[10] Alazzam, F.A.F., Saleh A., Aldou Kh. (2020). Impact of pandemic COVID-19 on the legal regulation of world trade activity using the example of the medical supplies. Wiadomości Lekarskie, 23(7): 1521-1527. https://doi.org/10.36740/WLek202007139 

[11] Chlivickas, E., Papšienė, P., Papšys, A. (2010). Human resources: Strategic management aspects. Business, Management and Economics Engineering, 8(1): 51-65. https://doi.org/10.3846/bme.2010.04 

[12] Kryshtanovych, M., Akimova, L., Shamrayeva, V., Karpa, M., Akimov, O. (2022). Problems of European integration in the construction of EU security policy in the context of counter-terrorism. International Journal of Safety and Security Engineering, 12(4): 501-506. https://doi.org/10.18280/ijsse.120411 

[13] Hu, Y.D., Li, X.Y. (2020). An evaluation model of comprehensive human resources quality of financial enterprises based on deep neural network. Ingénierie des Systèmes d’Information, 25(5): 629-636. https://doi.org/10.18280/isi.250510 

[14] Alazzam, F.A.F., Shakhatreh, H.J.M., Gharaibeh, Z.I.Y., Didiuk, I., Sylkin, O. (2023). Developing an information model for E-Commerce platforms: A study on modern socio-economic systems in the context of global digitalization and legal compliance. Ingénierie des Systèmes d’Information, 28(4): 969-974. https://doi.org/10.18280/isi.280417  

[15] Nikonenko, U., Medynska, T., Bilotskyi, O., Baran, M., Shevchuk, I. (2020). Analysis of institutional factors as part of the component of economic freedom as a background of improvement of structural proportions in the context of improving governance. Business, Management and Economics Engineering, 18(2): 206-225. https://doi.org/10.3846/bme.2020.12421 

[16] Melnyk, M., Leshchukh, I., Prytula, K., Chirodea, F., Maksymenko, A., Kurowska-Pysz, J., Kalat, Y., Michniak, D. (2023). Adapting multimodal transportation infrastructure to changing transport and logistics routes. International Journal of Transport Development and Integration, 7(2): 77-84. https://doi.org/10.18280/ijtdi.070202 

[17] Urba, S., Chervona, O., Panchenko, V., Artemenko, L., Guk, O. (2022). Features of the application of digital technologies for human resources management of an engineering enterprise. Ingénierie des Systèmes d’Information, 27(2): 205-211. https://doi.org/10.18280/isi.270204 

[18] Sylkin, O., Shtangret, A., Ogirko, O., Melnikov, A. (2018). Assessing the financial security of the engineering enterprises as preconditions of application of anti-crisis management: Practical aspect. Business and Economic Horizons, 14(4): 926-940. https://doi.org/10.15208/beh.2018.63

[19] Al Azzam, F. (2019). The adequacy of the international cooperation means for combating cybercrime and ways to modernize it. JANUS.NET e-journal of International Relations, 10(1): 64-81. https://doi.org/10.26619/1647-7251.10.1.5

[20] Borutska, Y., Vashchyshyn, M., Zhurba, I., Leskiv, H., Taranenko, H., Panteleiev, M. (2023). State environmental impact management in ecological tourism development. International Journal of Design & Nature and Ecodynamics, 18(5): 1247-1254. https://doi.org/10.18280/ijdne.180527

[21] Salamatov, A., Gordeeva, D., Agapov, A. (2021). Sociocultural dynamics of sustainable development: Formation of human potential in the process of integrated ecological and economic training. International Journal of Environmental Impacts, 4(1): 62-76. https://doi.org/10.2495/EI-V4-N1-62-76