International Tourists' Satisfaction with Tour Guide's Service Quality at Babylon Archaeological Site

International Tourists' Satisfaction with Tour Guide's Service Quality at Babylon Archaeological Site

Muthana Faaeq ALmasoodi* Suraiyati Rahman

School of Housing Building and Planning, Universiti Sains Malaysia, Penang 11800, Malaysia

Corresponding Author Email: 
muthanaalmasaoudi1975@gmail.com
Page: 
17-28
|
DOI: 
https://doi.org/10.18280/ijsdp.180102
Received: 
7 September 2022
|
Revised: 
25 November 2022
|
Accepted: 
3 December 2022
|
Available online: 
31 January 2023
| Citation

© 2023 IIETA. This article is published by IIETA and is licensed under the CC BY 4.0 license (http://creativecommons.org/licenses/by/4.0/).

OPEN ACCESS

Abstract: 

This study is an initial attempt to explore the Iraqi government's role in expanding its foreign inbound tourism. Therefore, the current study investigates the factors affecting the tour guides' service quality and their impact on tourists' satisfaction. Four characteristics of tour guides were identified. These factors include behaviour; personal integrity, employment; safety and security at visiting places. In addition, five service quality attributes were considered in this study including dependability, empathy, tangibility, assurance, and responsiveness. This study also tested the tourism policy impact on satisfaction. The study's questionnaires were distributed to 536 international tourists at Babylon archaeological site. Among the 536 distributed questionnaires, only 315 responses were usable for analysis. The cross-sectional data has been applied over considered techniques, as the cross-sectional data helped in making a significant formation in terms of customer choices, customer satisfaction, and the building of relationships with each other for such places as Babylon. Based on the current findings, positive relationships were found between the tour guide attributes, service quality factors, and tourists satisfaction. Overall, this theoretical paper says that the tourism department should use the dimension model and that service providers should improve their management to increase tourist satisfaction.

Keywords: 

tour guide, SERVQUAL, tourism policy, satisfaction tourists, Babylon

1. Introduction

The scholarly study emphasizes the importance of tour guides as experience givers, mediators of culture, supporters of sustainability, defenders of cultural heritage, modifiers of behavior, gatekeepers, and interpreters on-site [1]. Furthermore, a tour guide leads visitors around a location and interprets the cultural and natural heritage area [2]. Tour guides contribute significantly to preserving cultural and natural heritage values by encouraging visitors to engage in a sustainable and responsible attitude [3]. Additionally, tour guides are viewed as a valuable resource for educating guests [4]. Providing high-quality tour guides is essential for sustainable tourism [5]. A substantial amount of research has been done on the topic of how the performance of tour guides impacts visitor satisfaction.

Literature shows that one of the tour guide's major responsibilities is to assist visitors during the trip to ensure them a satisfactory tourism experience [6]. It was empirically proven that the quality of service provided by tour guides has a dramatic impact on visitor satisfaction [7]. Satisfied tourists are likely to revisit the tourism site and engage in a positive word-of-mouth recommendation [8].

The conservative cultural nature of Iraq may cause discomfort for international tourists leading them to a dissatisfactory tourism experience. It is important to note that Iraq has implemented numerous behavioral norms over time, which occasionally confounds western tourists unfamiliar with local customs or culture and might result in complications. For example, homosexuality is outlawed, and public kissing is considered impolite in Iraq's public areas. Furthermore, the tour guide's polite communication of instructions to the tourist means that visitors are forced to adhere to Muslim religious constraints, even if they are not Muslims, such as refraining from drinking except in certain approved establishments. Accordingly, overseas visitors from Europe and the Americas are required to obey the conservative behaviors of Iraq during the visit and avoid some behaviors considered normal in their home countries. Therefore, this may be one of the impediments to attracting international tourists and getting them a satisfactory travel experience.

Another issue related to tourism in Iraq is the lack of tour guide services which weakens the tourism performance. Tour guide services have been identified as being constrained by several characteristics and management competencies among decision-makers, impeding their growth, survival, and sustainability. According to Iraqi newspaper 3389, published on January 20, 2018, the tourism legislation governing the profession of a tourist guide in Iraq was enacted in 1966 and revised in 1991 to include additional instructions and limits. No new instructions have been added since 1991. The tour guide instructions established in 1991 seem to be outdated and arbitrary for the tour guiding profession at the current time. Shubar et al. [9] also confirmed in a study published by the Journal of Administration and Economics in Iraq that there is no association for tourist guides in Iraq. The number of official practitioners is small, as the number of tourist guides in the whole state is about 500. Besides, there is no record organized them. As for the work of companies, people are used as tour guides who are not licensed, have not obtained permits to practice the profession, and are not qualified for guiding work. We are convinced that there is no review of extension work in Iraq in that region, whether archaeological, tourist, or religious, with this amount of inbound tourism. The factors influencing the quality of the tourist service provided by the guide and the extraordinary efficiency are covered in-depth, especially in Iraq. Moreover, Iraq attracts different types of tourists with different perceptions and behaviours in diverse environments. Even with all of these benefits, Iraq's tourism industry is still not as strong as it could be because of the many restrictions on travel.

Additionally, a tourist guide must be well-versed in how to assist guests and provide pertinent information; they must also be well-versed in the area to which they are transporting the visitors. However, because some of the areas were dangerous to visit, the tourism business must ensure their customers' satisfaction and safety from the start to the finish of their trip [10]. For example, as Babylon's ancient land is one of the most beautiful places in Iraq, where many archaeological attractions are taking place, tour guides must make sure that the visitors have covered all the areas of Babylon and received adequate background of the historical aspect of this place [11].

In addition, visitors seek the best service quality from tourist agents as it is their responsibility to provide tourists with complete tourism packages and maintain their safety and security during the trip [12]. Tourist agents are recommended to educate visitors about the local culture and give them protection and assistance if they face any issue or conflict during the visit [13]. Safety and security are considered to be very significant when travellers decide to visit a specific place. Safety and security also matter for tour guides, as it was mentioned that one of the factors which affect the tour guides' service quality are safety and security at visiting places [14]. Besides, safety and security at visiting places can substantially impact the success of tourist destinations [15].

The demand for qualified tour guides is increasing globally and Iraq is no exception. According to Çetin and Kizilirmak [16], the issues plaguing tour guides are the lack of uniformity in tourist guiding education, ambiguous working circumstances, an absence of insurance, and inadequate controls.

Neglecting tourist destinations, converting the majority of tourist destinations into military barracks, and the poor planning of the tourism ministry contribute to the increasing complexity of the tourism system at destinations [17]. Furthermore, the lack of transportation facilities, insufficient tourist infrastructure and archaeological destinations, unattractive investment legislation, and citizens' trespassing on the governmental properties of historical and natural value are considered major issues in tourism development in Iraq. It is important to note that the tourism industry's poor marketing and promotion efforts, in addition to the tourists' complicated visa procedures, negatively impact destination attractiveness as well as travel experience [18].

Based on the above discussion, it is very clear that there is a lack of rules and standards for tourist sites that monitor the performance of tour guides, especially in developing countries. Although there are several elements that impact the tourism industry, the focus of this study will be on the role of the tour guides in delivering a satisfactory tourism experience. In other words, the current study describes the significant determinants of tour guide service in Iraq. The investigation's primary subjects are their perceptions of their occupation, guiding behaviors, and awareness of healthy tourism business and sustainable growth.

To elicit all of the ins and outs of tour guides' behaviors and to gain a complete and accurate picture of tour guides' actual guiding performance, tour guide management procedures about training, tour guide licensing, and supervision. There will be a focus on exploring tourism policy and its impact on the tourism sector. As a result, tourism stakeholders who are influenced by what the tour guides do will be part of the fieldwork.

2. Research Framework

According to the review of the relevant research studies discussed in the previous section, tour guides have several responsibilities tailored to tourists' needs. Due to their central location within the tourism industry, tour guides are expected to have significant opportunities to contribute to achieving sustainability goals. These opportunities include actively managing the experience, promoting the conservation of resources, and promoting the growth of the local economy. An evaluation of tour guides' performance in terms of their tasks during tours and how they conduct tours following the principles of interpretative guiding will be carried out.

This study focuses on tour guides, and Babylon was chosen to be the case study for this research. The tour guides' perspectives on their profession, guiding behaviours, and awareness of the tourism industry and sustainable growth are the investigation's main subjects. Tour guide management procedures regarding training, licensing, supervision, and the effect of tourism policy on the tourism sector will be investigated in order to elicit all of the ins and outs of tour guides' behaviours. The SERVQUAL model was chosen to assess service quality and customer satisfaction in the current study, which is a useful model for all tourists as it takes advantage of the characteristics of the quality of service. This is because we cannot use a generic SERVQUAL model in this case since it may be insufficient for assessing Babylon's service quality in general and will not provide an accurate measure of tourists' views. Even though a tour guide's qualities and the city's tourism policy are the main reasons why not many people visit Babylon, these variables cannot be ignored when evaluating the quality of services delivered.

Tourist satisfaction is the dependent variable in this study which is the tourists' outcome of evaluating the tour guide's service quality. Positive evaluations and the likelihood to return are frequently used to predict tourist satisfaction [19]. The service quality characteristics will determine the tourist's perception of the tour guide's service quality. Customer satisfaction is attained when the service is deemed of good quality. If the service quality is poor, the customer will be dissatisfied. The majority of studies on service quality have been conducted on travelers. It encompasses a variety of factors, including tour guide service accessibility, tourist policy, safety and security, and the presence of supporting infrastructure. Several studies such as Suman et al. [20] and Sam et al. [21] have focused on the essential factors which affect satisfaction. However, the most significant factor is that tour guide fulfills the promise made to travelers by tour operators.

In Babylon, destination knowledge, behavior, personal integrity, employment, safety and security during visits, and tourism policies are critical to gain trip satisfaction. Tourist orientation shows how the guide balances their demands and interests with the tourists to provide them with excellent service [22]. Due to the dual role of the tour guide in this study, their standing impacts how the tourist sees their complete guiding experience. On the contrary, if Babylon is in bad condition, this can only lower the overall rating of the experience. This entails concentrating on what tourists find valuable and pleasant. Additionally, it implies that the guide is not interested in exploiting the tourists for their gain. The tour guides' customer orientation is evident in the items they place a higher premium on and greater emphasis on. The tour guides' pressure on the tourists to purchase additional services, the solicitation of tips, the alteration of the itinerary without consulting the guests, and the imposition of personal views all indicate that the tour guide is primarily motivated by selfish economic interests rather than a genuine desire to provide high-quality guiding services to tourists.

The framework described in Figure 1 can be used to analyze, compare, and construct tourist policies that foster community involvement and the development of tour guide services. Additional value is derived from the fact that it applies to other developing countries. Lastly, the case study of Iraq shows how the framework can be used. It shows the weak points in the design of tourist policies that could be fixed to improve service quality.

Figure 1. Research framework

3. Hypotheses Development

Using the tour guide's attributes, the essential hypotheses for this research have been created and explained in the below-provided sections of the literature review. In this regard, these hypotheses have also been developed to measure the potential impact of the tour guide's behavior, personal integrity, employment, safety, and security in enhancing tourist satisfaction with the services they receive during their visit to Babylon. Again, for constructing these hypotheses, existing theories on the essential attributes of the tour guide have been analyzed, which have also been used as the basis for conducting the analyses on the critical constructs of this research in the later chapters of the study.

3.1 Relationship between tour guide behavior and services satisfaction

Competitive tour guiding services play a significant role in creating intense tourist satisfaction at heritage sites. In the study of Caber et al. [23], it has been shown that there is a strong positive relationship between the sustainable behavior of the tour guide and customer satisfaction. The socioeconomic, demographic, and psychological behavior of the tour guide at the heritage places plays a significant role in creating the community benefits and sustainability of the heritage tourism development without affecting the inter-generational quality. In this regard, all tour guides need to pay attention to creating positive and sustainable behaviors at the heritage sites. Therefore, considering certain factors for the sustainable behavior of the tour guide and customer service satisfaction is necessary. The tour guide must be well educated to understand everything clearly and respond positively to inconvenient situation that occurs during the trip. They should be well educated about the heritage sites, be aware of the environmental factors of tourism at travel destinations, and be honest in their attitudes and behavior to create more satisfactory service [24]. In short, satisfaction at heritage sites cannot be created unless they become genuine in their behavior and attitude.

H1: Sustainable Behavior is positively related to Services Satisfaction in Babylon.

3.2 Relationship between the personal integrity of the tour guide and services satisfaction

Upon analyzing the existing literature, it can be inferred that the experience of tourists after visiting a particular location is significantly influenced by the services provided by the tour guide [25]. As stated earlier, one crucial element of these services is the tour guide's integrity. The tour guide who enjoys personal integrity positively impacts tourists in their everyday activities and visitation, including famous landmarks, historical sites, restaurants, hotels, and heritage sites. Tour guides with personal integrity are likely not to exploit the tourists for their gain, which include pressure on tourists to purchase or experience particular products or services, tips solicitation, and the alteration of the trip plan without consulting the tourists. Accordingly, the personal integrity of tour guides has also been considered an essential factor that helps them enhance the quality of services that they give to tourists during the visit. The integrity of the tour guides can be measured by their actions (i.e., how they act with trustworthiness and respectability in every part of their work) [26]. In this regard, authors like Çetı̇nkaya and Öter [27] have also stated that besides the factors associated with the communication ability and presentation, personal appearance, and professional attitude and ability of the tour guides, their knowledge and integrity can also impact their performance, as well as their engagement with the tour groups. 

H2: Personal integrity is positively related to services satisfaction in Babylon.

3.3 Relationship between the employment of the tour guide and services satisfaction

The employment of the tour guide, including awareness of the heritage places, know-how about the tourism activities, strong positive behaviours with others at the travelling designations, and clear communication skills, play a significant role for the tour guide in improving the satisfaction of service quality [28]. It has been studied by Mohammed and Al-Himyari [29] that there is a direct relationship between employment and service satisfaction. This is because tour guides positive employment increase the satisfaction of the service by understanding other needs and showing sympathy towards them. Further, it has been studied by Hwang and Lee [30] that tour guides' service satisfaction and tour guides' employment are mutually interconnected. This is because whenever there is positive and smooth interpersonal between the tour guides, tourists, and employers at the travelling destination, the level of service satisfaction increases. On the other hand, it has been noticed that whenever a tourist lacks the interpersonal skills of a tour guide at travelling with other people, it might reduce the level of satisfaction.

It was argued that the main reasons for the low level of service satisfaction are that tour guides might lack listening skills, be lacking in empathy and tact, and lack proper communication skills with others. However, when a tour guide has well-trained and effective interpersonal skills at heritage sites, they might have excellent service satisfaction and tour guide. In this regard, the good qualities of these people who possess strong and effective interpersonal skills might include strong listening powers, showing empathy, concern, and a positive attitude towards others to make them happy [31]. In short, positive employment is important for creating tour guide service satisfaction at heritage places.

H3: Employment is positively related to services satisfaction in Babylon.

3.4 Relationship between safety, and security at visiting and Services Satisfaction

It is an essential factor for tour guides to consider the safety and security elements to increase their level of satisfaction at the places they visit. There are some reasons for poor safety concerns in Iraq, such as political instability, lack of government interest, and lack of tour guides' security-related rules and regulations. The current research study was done to come up with a research hypothesis about how security and safety affect how satisfied tour guides are.

Since there are many historical attractions such as Ishtar Gate, Hanging Gardens, and Babel Tower, tour guides as well as tourists were not encouraged to visit these places due to the security concerns of Iraq. In this regard, it has been suggested that the government of Iraq should consider its security issues. By doing so, not only would there be an increasing ratio of tour guides and tourists interested in visiting Iraqi tourist sites, but it would also increase economic growth, create employment opportunities, and improve the country's positive image [32].

Another significant role in creating satisfaction with the service for visitors and tour guides at heritage places is safety at visiting places. Whenever visitors plan to visit heritage places to spend their holidays with natural beauty and discover ancient places, the first thing they are concerned about is safety. Without safety, the tourism industry cannot function. In the case of Babylon, safety is not ensured for tour guides as and tourists. The ratio of tourist activities has declined in Babylon over the past few years due to safety issues. In the study of Ashoor et al. [33], a positive relationship between service satisfaction and safety and security at visiting places was found. It has also been studied that the first thing in creating the tour guide's level of satisfaction is the safety elements.

Based on these research results, it would be decided that there is a significant positive relationship between tourist satisfaction and safety and security elements. Because without considering these elements, the satisfaction level cannot be enhanced. Furthermore, it has been suggested by the Iraqi government that it should take the necessary steps to make the country more secure for tour guides and tourists [34]. When a country's security issues are not addressed, a negative image will be created for the country leading to a dramatic decrease in destination popularity and attractiveness.

H4: Safety and security at visiting are positively related to services satisfaction in Babylon.

3.5 Relationship between the service quality dimensions and tourists' satisfaction

To remain competitive in today's customer-centered world, both suppliers and customers are placing a high value on service quality. Service quality is so critical that companies need to maintain a competitive position in the market. Theme's perception of service quality is seen as a critical approach for providing total customer satisfaction while keeping customers as repeat customers [35]. Because of this, measuring consumer perceptions of service quality is critical to formulating a customer-centric strategy that supports the long-term viability of the business. The literature on customer service sees quality as an all-encompassing evaluation.

On the other hand, many academics consider service quality to be the degree to which a service meet the expectations of clients. This is what SERVQUAL model proposed by Parasuraman et al. [36] emphasize, it first measures tourist expectation and then the service perception, referring to the gap between the two the service quality.

Leteretual shows that the SERVQUAL model is one of the most valuable and extensively used methods for evaluating service quality from an external viewpoint.

Tourists' satisfaction is affected and could be explained by various elements, assurance, reliability, responsiveness, tangibles, and empathy. These elements fill under the measurement scale of service quality developed by Parasuraman et al. [37]. These factors are considered when tourists evaluate the perceived service or experience during the trip. It was empirically proven that providing a service quality that meets the client's expectation lead to satisfaction.

 Tangibles refer to the physical appearance of the public areas, including the available facilities. The term tangibles refer to the physical appearance of the available facilities. Tangible aspects of the tourism product can be measured, evaluated, and subjected to particular standards that meet multiple tourism needs and offer clients proportional advantages. According to Xu et al. [38], the tourism industry draws visitors by emphasizing specific commercial or recreational elements like lodging (hotels and chalets), attractions (museums, art galleries, beaches, etc.), amenities (restaurants, public facilities, etc.), and ancillaries (travel agents and tour guides). In the case of this study, the tangible aspect of a tour guide will be considered to identify how this factor impacts tourist's satisfaction.

H5: An excellent tangible will be positively related to tourists' satisfaction.

The second dimension of service quality is reliability which is related to the employee's ability to provide the promised service properly. The term reliability also refers to employee's qualification, which means well trained and confident staff is likely to have the ability to manage tasks and requests efficiently [39]. In short, many research studies empirically prove that employee competence positively influences tourists' satisfaction.

H6: Reliability will be positively related to tourists' satisfaction.

The third considered dimension of service quality is responsiveness which refers to the willingness of employees to provide support and help to tourists in a timely manner. The primary goal of tourism organizations, as well as travel agencies, including tour guides, is to offer high-quality experiences and the willingness to satisfy tourists. Satisfied tourists will likely repurchase and recommend the product or services to others. In short, the researchers noted that responsiveness is positively related to customer satisfaction [40]. Based on the above, the seventh hypothesis was proposed.

H7: Responsiveness actions will be positively related to tourists' satisfaction.

The fourth service quality dimension is an assurance which is relevant to the knowledge and courtesy of employees and their ability to convey trust and confidence to their clients. Tourism organizations, as well as tour guides, must be aware of the need of tourists not to have any sort of hesitation and doubt toward the tourism product offered by the travel agency and tour guides. Prior to their trip, tourists expect the tourism product to be provided in a professional way. Thus, the role of service personnel is significant in tourists' perception of tourism products and service settings [41].

H8: Excellent assurance will be positively related to tourists' satisfaction.

The last service quality dimension considered in this study is empathy which is described in the context of our study as tour guides' individualized attention provided to the tourist during the visit. According to Richins [42], a lot of specific consumption experiences involve a wide range of conflicted or ambivalent feelings. Tourists may feel extremely satisfied due to positive emotions such as pleasure or happiness. In contrast, tourists may feel unhappy due to negative emotions such as sadness and regret. Therefore, service is valuable to tourists if it leads to a better quality of life, enjoyment, peace, and security. In the context of this study, tour guide empathy increases the positive emotion of tourists during the visit as it includes love, caring and other positive emotion. In short, several research studies found that empathy has a significant relationship with customer satisfaction [43].

H9: Empathy provided will be positively related to tourists' satisfaction.

3.6 Relationship between the tourism policy and tourists' satisfaction

Investigated development of tourism research on tourist policy increasingly embraces frameworks from the more extensive public policy literature. This is crucial because frameworks frequently cover a wide variety of variables, identify multiple actors, and describe various ways in which they participate in policymaking. Thus, they enable the examination of tourism policies and the development of an appreciation for how intricate the process may be when seen in the context of the broader environment [44]. Investigations into these matters are critical for a variety of reasons. The country's tourism strategy is consistent with various studies that demonstrate states' significant participation in the development of tourism policy and its tight ties to economic development. Governments and international organizations are paying attention to a rise in the number of tourists because they see tourism as a key source of economic growth.

Tourism is depicted as one of the few economic activities that can be carried out in developing countries, given the more competitive and globalized international economy. Governments in developing countries have a scarcity of revenue-generating opportunities. Apart from its obvious connection to the private sector, tourism entails a variety of public-sector features, both directly and indirectly related to theoretical and practical aspects of policy. Nonetheless, tourist policy evaluations have focused on the successes of economic and tourism programmers [45] rather than on territorial and social inequalities. The constraints of tourism's ability to generate development remain in the background while governments emphasize tourism's positive contribution to economic progress.

H10: Tourism policy is positively related to tourist satisfaction in Babylon.

3.7 Relationship between visitors' expectation and services satisfaction

Concerning the above discussion, behaviour, personal integrity, employment, safety, and security at the visiting place are the critical factors for creating service satisfaction and tour guide at the visit designation. However, visitors' expectations are also considered very important in creating service satisfaction at heritage places. Expectations are the tourists' predictions and beliefs about the host country's natural beauty, safety, and security to visitors at the travelling designations. In the study of William et al. [46], it has been shown that if tourists have positive past expectations, it might create more service satisfaction in the future. This literature has considered the visitors' expectations in creating satisfaction with the service at the travelling designations.

Service satisfaction has also been affected whenever visitors have positive perceptions about the heritage sites, sustainable behaviours with the community, and the country's rules and regulations regarding safety and security concerns. The aim of this research study explains that visiting heritage sites by tourists is not only the main reason, but it also includes the visitors' desire and interest to take part in a recreational activity and to learn about the history, ancient places, and cultures that were adopted by the ancient people. In this way, a research study has been conducted by Karanikas et al. [47], who have proposed a phenomenon known as the phenomenological approach for determining the nature of visiting heritage sites by tourists. According to this approach, there is the involvement of a multi-dimensional experience of visitors, such as their learning, social benefits, and aesthetic experience, in creating service satisfaction. Insofar, there is a positive relationship between visitors' expectations and service satisfaction at heritage places.

H11: Visitors' expectations will be positively related to services satisfaction.

3.8 The mediating role of visitors' expectation

Researchers have been debating visitor pleasure for a long time. Visitors are ultimately clients (users) of tourist services, and their happiness reflects their expectations, which are met by the service delivered. According to research, "the entire sensation or attitude preceding the purchase of a product" has been particularly understood as this contentment. Visitor satisfaction is mostly based on visitors' sentiments regarding the tourist services they've used.

It is the responsibility of the tourist attraction's management to ensure visitor satisfaction. The tourist venue's physical items are often evaluated by visitors, who psychologically interpret their sentiments toward them (expressive qualities) to produce pleasure and loyalty toward the location. This sense of fulfilment is crucial in creating favourable first impressions, luring additional customers, and building customer loyalty. An individual's mental representations of information, sentiments and global perceptions regarding an item or destination make up the impression of the destination. Visitor satisfaction is a broad term that incorporates a visitor's overall feelings about their trip. Experts have concluded that ensuring visitors' satisfaction is an important factor in the growth of destinations. It has the potential to lower costs and increase the elasticity of product prices while also improving the reputation of travel destinations. Previous studies reported a link between visitor pleasure and a desire to return. Accessibility, facilities, attractions, availability of packages, tourist activities, and support services all contribute to the quality of the services. All of them are considered important factors in the quality of services offered to customers. Customer satisfaction and behavioural intentions are directly linked with excellent service quality. Furthermore, visitors are happier when they have a favourable image of a location. Oklevik et al. [48] found that visitor happiness is linked to several factors, such as perceived value, visitor expectations, perceived quality, and knowledge of costs and risks.

It is possible to define tourist expectations as the thoughts and sentiments the tourists have about a tourism service or product, depending on what they require from it and what they anticipate being done in its course of delivery. For this reason, the expectations of visitors are taken into consideration when evaluating a tourist destination's tourism quality: a tourist destination operates as a company to meet the demands of its customers (i.e. tourists).

For the same reason, Poria et al. [49] classified expectations according to whether they are based on actual results or ideal results. Visitors' expectations have a significant role in the choice of tourist locations, the number of products and services consumed, and the decision to return to the destination in the future. Generally, visitors have expectations when choosing a vacation site, and their degree of happiness during and after their vacation is a result of their expectations. By better understanding tourist expectations, tourist locations may increase their attraction to visitors as well as the quality of their tourist products and services. As Tang [31] pointed out, travellers are more reliant on their pre-formed picture of the destination than what they really know. Therefore, we proposed that:

H12: Visitors' expectations will mediate the relationship between service quality, tour guide attributes, tourism policy, and services satisfaction.

4. Methodology

The main objective of this study is to examine tourists' satisfaction toward the tour guide's service quality at Babylon archaeological site. Only international visitors of the Babylon archaeological site were considered to participate in this study. Both male and female tourists whose 18 years old and above were qualified to fill out the questionnaire. This study adopted a cross-sectional quantitative research design using a structured questionnaire as the primary instrument for data collection. The cross-sectional data would help in making a significant formation in terms of customer choices and customer satisfaction and the building relationship with each other for such places as Babylon. The collected cross-sectional data would help improvise the structured form of the impact factor to identify the services over satisfaction. However, before developing the impact factor, there has to be a factor analysis in making the applied technique's structural formation. Rzheuskyi et al. [50] suggested that factor analysis be used to look at the data. In this method, the most affected factor would be used to build relationships between the variables of the study. The outcome would be services and customer relationships to support the tourism industry in such places as Babylon. For such places as Babylon, a detailed analysis would add credibility through a cross-sectional analysis of the study. They were developing relationships regarding the technical analysis of the proposed structure for the tour guide service's contribution to the tourism industry. The technique that will be inculcated is going to develop the impact factor, but most probably the relationship-building regarding the structural relationship of the quality of the service by taking tour guide service factors as the most considered factors in the conceptual framework. Due to the breadth of subjects to be examined in this exploratory research, a quantitative phase of event education is used to investigate Babylon's purpose organization. A combination of comprehensive and entrenched case studies emphasizes the extensive and in-depth knowledge required for tourism industry purpose management. The research questionnaire consists of three sections. The first section is related to the tourist's demographic profile, gender, age, experience, education, and qualification. The second section was designed to measure the influence of tour guiding service quality dimensions on tourist satisfaction, tangibility, reliability, responsiveness, assurance, and empathy. In the second section, tourists' expectation of tour guiding service quality dimensions was identified, followed by tourists' perceptions of the tour guide services quality dimensions offered. Similarly, the third section measured the expectation and perception of tourists toward tour guide attributes which include behavior, personal integrity, employment, and safety and security. The last section of the questionnaire was designed to measure the impact of tourism policy on satisfaction, followed by the measurement of satisfaction and expectation.

The study's measurement items were adopted from previous research studies, and they were reformed to suit this study. Moreover, considering previous research measurement item assure the content validity and reliability of this study. The measurement items of service quality dimensions (tangibility, reliability responsiveness, assurance, and empathy) were adapted from [15-29]. In addition, the tour guide's attribute measurement items were adapted from [42, 43], the expectation measurement items were adapted from [3, 44], the tourism policy measurements were adapted from [49], and satisfaction measurement items were adapted from [14,16]. The questionnaire used in this study has been designed using a 5-point Likert scale (i.e., 1-Strongly disagree to 5-Strongly agree)

A self-administered questionnaire was used for collecting data from international tourists visiting Babylon archaeological site. However, to reach the representative sample size needed for this study, the survey distribution was also completed with the support of the Babylon archaeological site's employees and tour guide. They provided a hard copy of the questionnaire to the international visitors of the Babylon archaeological site during the visit a well as upon arrival and request tourists to return the survey when they complete their visit at the archaeological site of Babylon.

The data collection was collected between April and July 2022. A total of 536 questionnaires were distributed, and returned 315 valid questionnaires with a response rate of 58.7%. The invalid questionnaires were not completed, filled by domestic tourists, or not returned by the tourists.

5. Results and Discussion

The demographic profiles of the sampled respondents are presented in Table 1. The total number of respondents presented is 315, including visitors in Iraq. Approximately (76.65%) of the respondents are male, with female respondents accounting for slightly less than one-quarter, or 23.34 percent of the usable sample which is expected in a male-dominated business country like Iraq. Regarding the age group, about half of the respondents fall within the age bracket of 25 to 35 years (representing 46.35 percent), followed by the age bracket of 36 to 45 years. In terms of experience, 34% of the respondents have worked for more than ten years, while 21.9% have worked for less than five years. This is a good sign as it shows that the vast majority of those who took the survey had sufficient work experience. The respondents showed a high level of educational qualifications. About 115 participants (36.51 percent) have a bachelor's degree, followed by diploma leavers with a frequency of 64 participants (20.32 percent) and those with secondary school equal 24.76 percent of the total participants.

Table 1. Demographic profile

Demographics

Options

Frequency

Percent

Gender

Male

241

76.51%

Female

74

23.49%

Age

Less than 25 years

41

13.02%

25-35 years

146

46.35%

36-45 years

79

25.08%

46-55 years

40

12.70%

Above 55 years

9

2.86%

Experience

Less than 5

69

21.90%

6 to 10

110

34.92%

11 to 15

60

19.05%

16-20

49

15.56%

Above 20

27

8.57%

Education Qualification

Below than secondary school

36

11.43%

Secondary school

78

24.76%

Diploma

64

20.32%

Bachelor degree

115

36.51%

Master

22

6.98%

To evaluate descriptive statistics, the data was analyzed using a measure of central tendency (mean) and measures of dispersion (minimum, maximum, and standard deviation) using the data. Table 2 shows that the mean values of the variables in this study are all above 3.000 (ranging between 1.729 and 3.944). The majority of the variables have standard deviations of less than 1.000. This indicates that most respondents had a moderate to high level of satisfaction perception.

Table 2. Statistics descriptive of latent variables

Constructs

Items

Mean

Standard Deviation

Re

3

3.944

0.981

Em

3

2.825

1.001

Ta

3

2.941

1.007

As

3

3.563

0.997

Res

3

3.337

0.819

Ex

5

2.970

0.973

TS

7

2.597

0.918

Be

4

2.052

0.889

Pi

3

1.729

0.968

Emp

3

2.616

1.12

SSV

4

2.858

1.276

Tou

11

2.430

0.81

SQ

 

3.322

0.657

TGA

 

2.334

0.732

Note: Re= Reliability, Em= Empathy, Ta= Tangibility, As= Assurance, Res= Responses, Ex= Experience, TS= Tourist Satisfaction, Be= Behavior, Pi= Personal Integrity, Emp= Employment, SSV= Safety and Security at Visiting Places, Tou= Tourism Policy, SQ= service quality, TGA= Tour guide attributes.

This research analyzed the research model utilizing the PLS method and the SmartPLS 3.0 software [50]. The PLS-SEM evaluation and reporting process, as advocated by Hair et al. [25], consists of two steps: the measurement model (outer model) and the inner model (structural model). More specifically, the structural model was used to figure out how the concepts in these conceptual models are related to each other in a way that makes sense.

The outer model is concerned with the measurement of the component, which assesses how effectively the indicators (items) load theoretically and are linked to their corresponding constructs. Individual item reliability, internal consistency reliability, content validity, convergent validity, and discriminant validity are determined during the evaluation of a measurement model. In accordance with Hair et al. [37], a reflective measurement model incorporates composite reliability (CR) to assess internal consistency and average variance extracted (AVE) to verify convergent validity. When analyzing discriminant validity, the Fornell-Larcker criterion, cross-loadings, and especially the heterotrait monotrait ratio (HTMT) can be utilized. Using the PLS Algorithm, the item dependability was determined by assessing the outer loadings of each construct's measure]. An outer loading of 0.7 and above is appropriate since it will affect the values of the AVEs. At a minimum, the rule of thumb for retaining items with loadings should be between 0.40 and 0.70. However, items with a loading value ranging from 0.4 to 0.7 could be deleted in the event that removing them from the model will lead to a significant enhancement in the value of CR. However, Wong [16] submitted that 0.5 and above are allowed for outer loadings provided that the other items or indicators of a construct have relatively high values of 0.7 and above. The loadings of the five items deleted are Em1, Res3, Be1, Tou1, Tou2, Tou3, and Ts4. In a structural model, only 20% of the total measurement items can be deleted. The percentage of deleted items for the structural equation of this study is 19.23%, less than the 20% deletion threshold. The deleted measurement items are shown in Table 3.

Typically, the first criterion to be considered is the reliability of each item. Cronbach's alpha is the usual criterion for measuring internal consistency. Cronbach's alpha (CA) is an additional measure of internal consistency, but it is not superior to CR. According to Hair et al. [23], in contrast to CA, CR does not presume an equal indicator loading for the construct. For instance, CR is superior to CA for analyzing the internal consistency of the variables since the items are weighted based on the individual loadings of the construct indicators and dependability. Further, CR assumes that all variables are equally reliable, which can affect the consistency of the findings of the study. In this study, the internal consistency reliability was evaluated by measuring the correlation coefficient (CR). However, researchers consider CR values of 0.60 as poor, while values greater than 0.70 are sufficiently high. So, the CR of the constructs in this study ranged from 0.827 to 0.871. Each of these values was higher than 0.70, which shows that the measurement model has good internal reliability.

Convergent validity describes the situation where multiple constructs are highly correlated [40]. According to Ramayah et al. [32], convergent validity is the extent to which multiple items are used to assess the same concept when in agreement. According to Hair et al. [46], convergent validity among item measures can be assessed by average variance extracted (AVE). The AVE of each latent construct is a mean-variance extracted for the items loaded on a constant. To achieve adequate convergent validity, Ramayah et al. [33] recommended that the AVE of each latent construct should be 0.50 or greater. Following this, the AVE values of all the variables were found to be higher than the threshold of 0.50 on their respective constructs, indicating adequate convergent validity, as shown in Table 4. The values of the AVE range from 0.529 to 0.832.

Discriminant validity is the degree to which the variables or constructs in a model are unrelated, and it helps to assess the level of correlation among the constructs. In this study, the discriminant validity can be assessed using the two measures: and cross-loadings and AVE, as suggested by Fornell and Larcker [34] and Hair et al. [25]. However, the recent publications of PLS-SEM studies suggest using the HTMT ratio of correlations for assessing discriminant validity in PLS-SEM. Thus, the three criteria are discussed in the following sections.

The discriminant validity of an indicator can be determined by comparing indicator loadings to cross-loadings. The general guideline is that all indication loadings should be greater than cross-loadings. Table 5 compares the indicator loadings with the cross-loading of other reflecting indicators. As Hair et al. [25] had predicted, all of the indicator loadings were higher than their cross-loadings on the other components. This showed that the indicators were valid and made it possible for more research to be done.

Next, the structural model was evaluated after confirming the measurement model. The structural model describes the causal relationships between several constructs (independent, moderating, controlling, and dependent variables) in order to test the study's hypotheses. Hair et al. [25] indicated that path analysis (analyzed using a one-tail test), including the beta coefficient, standard error, t-value, p-value, f2, R2, and Q2, are important criteria for assessing the structural model in PLS-SEM (Figure 2 and Table 6), whereas Henseler and Sarstedt [47] argued that the Goodness-of-fit (GoF) index is not appropriate for the validation of models in PLS with simulated data. For the testing of hypotheses, parameter estimates for statistical significance and coefficient values were evaluated using a bootstrapping technique based on PLS-SEM [19]. The bootstrap approach used 1000 (one-tailed, 0.05; 315 case data) bootstrap resampling and bias-corrected confidence intervals to determine the significance of the path coefficients. At a significance level of 5%, the t-value for the one-tailed test must be equal to or greater than 1.6445.

Table 3. Deleted measurement items

Constructs

Survey Items

Item Label

Item Deleted

Empathy

Item 1

Em1

Deleted

Responses

Item 3

Res3

Deleted

Behavior

Item 1

Be1

Deleted

Tourism Policy

Item 1

Tou1

Deleted

Item 2

Tou2

Deleted

Item 3

Tou3

Deleted

Tourist Satisfaction

Item 4

Ts4

Deleted

Table 4. Loadings, reliability, and convergent validity values

Construct

Items

Loadings

CR

AVE

Reliability

Re1

0.747

0.843

0.643

Re2

0.855

Re3

0.800

Empathy

Em2

0.809

0.875

0.777

Em3

0.810

Tangibility

Ta1

0.836

0.787

0.555

Ta2

0.729

Ta3

0.659

Assurance

As1

0.748

0.841

0.638

As2

0.826

As3

0.820

Responses

Res1

0.801

0.852

0.702

Res2

0.838

Behavior

Be2

0.889

0.937

0.832

Be3

0.919

Be4

0.893

Personal Integrity

Pi1

0.853

0.916

0.784

Pi2

0.904

Pi3

0.898

Employment

Emp1

0.789

0.809

0.586

Emp2

0.768

Emp3

0.739

Safety and Security at Visiting Places

SSV1

0.864

0.923

0.751

SSV2

0.844

SSV3

0.924

SSV4

0.830

Tourism Policy

Tou4

0.622

0.848

0.715

Tou5

0.561

Tou6

0.613

Tou7

0.733

Tou8

0.755

Tou9

0.550

Tou10

0.597

Tou11

0.599

Experience

Ex1

0.655

0.862

0.558

Ex2

0.816

Ex3

0.807

Ex4

0.813

Ex5

0.620

Tourist Satisfaction

TS1

0.728

0.87

0.529

TS2

0.790

TS3

0.781

TS5

0.610

TS6

0.670

TS7

0.725

Table 5. Discriminant validity of the constructs: Fornell-Larcker criterion

 

As

Be

Em

Emp

Ex

Pi

Re

Res

SQ

SSV

TGA

TS

Ta

Tou

As

0.799

                         

Be

-0.095

0.912

                       

Em

0.250

0.298

0.882

                     

Emp

0.151

0.479

0.364

0.766

                   

Ex

0.199

0.290

0.379

0.425

0.747

                 

Pi

-0.076

0.859

0.333

0.498

0.255

0.885

               

Re

0.386

-0.088

0.225

0.172

0.224

-0.062

0.802

             

Res

0.092

0.059

0.209

0.238

0.609

0.039

0.200

0.838

           

SQ

0.697

0.098

0.686

0.352

0.459

0.115

0.631

0.421

0.687

         

SSV

-0.007

0.136

0.049

0.073

0.081

0.144

0.088

0.058

0.062

0.866

       

TGA

0.045

0.880

0.422

0.755

0.411

0.901

0.062

0.163

0.286

0.228

0.744

     

TS

0.150

0.431

0.493

0.498

0.643

0.432

0.250

0.380

0.479

-0.011

0.582

0.727

   

Ta

0.490

0.171

0.655

0.308

0.363

0.171

0.305

0.274

0.839

0.021

0.299

0.440

0.745

 

Tou

0.065

0.039

0.071

0.072

0.130

0.088

0.114

0.035

0.101

0.731

0.146

0.034

0.033

0.644

Notes: 1. Diagonals in bold represent the square root of average variance extracted (AVE) while the other entries represent the correlations

Table 6. Structural model assessment with moderator (full model)

 

Original Sample (O)

Sample Mean (M)

Standard Deviation (STDEV)

T Statistics (|O/STDEV|)

P Values

2.5%

97.5%

Supported

Direct Effect

Ex -> TS

0.643

0.648

0.043

15.032

0.000

0.549

0.724

Yes

SQ -> As

0.697

0.697

0.037

18.589

0.000

0.619

0.764

Yes

SQ -> Em

0.686

0.690

0.031

21.919

0.000

0.625

0.744

Yes

SQ -> Ex

0.369

0.367

0.058

6.336

0.000

0.246

0.477

Yes

SQ -> Re

0.631

0.629

0.043

14.603

0.000

0.539

0.703

Yes

SQ -> Res

0.421

0.424

0.069

6.093

0.000

0.276

0.542

Yes

SQ -> Ta

0.839

0.841

0.015

55.015

0.000

0.808

0.869

Yes

TGA -> Be

0.880

0.879

0.013

67.039

0.000

0.852

0.902

Yes

TGA -> Emp

0.755

0.757

0.032

23.443

0.000

0.685

0.809

Yes

TGA -> Ex

0.298

0.298

0.058

5.159

0.000

0.178

0.405

Yes

TGA -> Pi

0.901

0.901

0.011

79.999

0.000

0.878

0.921

Yes

TGA -> SSV

0.228

0.238

0.076

2.995

0.003

0.124

0.392

Yes

Tou -> Ex

0.049

0.078

0.065

0.756

0.450

-0.096

0.181

No

Indirect Effect

SQ -> Ex -> TS

0.237

0.238

0.043

5.535

0.000

0.156

0.317

Yes

TGA -> Ex -> TS

0.192

0.194

0.044

4.386

0.000

0.105

0.280

Yes

Tou -> Ex -> TS

0.032

0.050

0.042

0.746

0.456

-0.066

0.120

No

Figure 2. Structural model with moderator (full model)

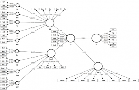
At the outset, hypotheses 1, 2, 3, 4, and 5 predict that reliability; empathy, tangibility, assurance, and responses have a positive effect on experience. The results in Table 6 and Figure 2 demonstrate a significant positive relationship between reliability, empathy, tangibility, assurance, responses, and experience. Thus, hypotheses 1, 2,3,4, and 5 are supported. Hypotheses 6, 7, 8, and 9 predict that visiting places' behavior, personal integrity, employment, safety, and security have a positive effect on experience. The results showed that the relationship between behavior, personal integrity, employment, safety and security at visiting places, and experience is statistically significant at the 5 percent level of significance. Thus, hypotheses 6, 7, 8, and 9 are supported.

Hypothesis 10 predicts that tourism policy has a positive effect on experience. The result indicates that the relationship is statistically significant at the 5-percent level of significance.

Hypothesis 11 predicts that experience has a positive effect on tourist satisfaction. However, as shown in Table 6 and Figure 2, a significant relationship between experience and tourist satisfaction was found. Thus, hypothesis 11 is supported. Finally, Hypothesis 12, which predicted the experience, mediates the relationship between service quality dimensions, tour guide attributes, and tourist satisfaction, was supported. Thus, hypothesis 12 is supported.

This research aims to examine the tour guide service quality of visitors' experiences in Babylon and to develop a conceptual framework for better understanding the tourist experience construct in the context of tourism and service quality. Given the amount and caliber of existing research on the subject of tour guide services, there is still a great deal to learn about tourists' experiences and the nature of the effect. This paper adds to the existing body of literature by identifying the service quality of inquiry into the nature of the tourist's experience in Babylon. Among these are developing a taxonomy or classification of experiences; investigating the factors at play in a tour guide or potential explanation for a given experience; and drawing parallels between the experience in question and other conceptual frameworks.

Using a survey, the study concluded that tour guides' service levels are the highest, including their ability to communicate effectively in skills and solve problems, manage their time, and respond to the demands of tourists. The tour guide's knowledge is the second factor to consider. Good command of the language, knowledge of tourism business and tourist attractions, and an understanding of the service quality rules and regulations are all necessary skills for tour guides. They should also be able to do first aid and know how to use IT for tourism. When hiring or selecting tour guides in Babylon, travel businesses should focus first on the tour guides' experience level followed by the other personal skills discussed earlier. However, there are many businesses in Iraq's tourism industry that cater to tourists. It is possible to bridge the gap between tourists, tour guides, and travel agents with positive knowledge skills, attributes and ethics. As a result of this research, tour companies, travel agencies, and government departments can use this information to hire and train tour guides and to set standards for tour guides that are compatible with tourists.

6. Conclusion

This study drew on various sources to identify issues with the city's existing tour guides. Numerous study designs have been implemented to enhance the quality of tour guide services. In this research paper, the researchers examined the effect of SERVQUAL dimensions (Reliability, Empathy, Tangibility, Assurance, and Responsiveness) and tour guide attributes (behavior, personal integrity, employment, safety and security at visiting places) on the satisfaction of tourists in Babylon. Based on these findings, the researchers concluded and recommended that tour guide services consider improving the SERVQUAL's responsiveness and assurance dimensions in order to satisfy their tourists. The findings showed that tour guide services should develop a high-quality and professional service promotion model when thinking about improving the service process and using new technology. Furthermore, Iraq has a lower level of technology in terms of service quality applications or software design depth when compared to other Asian countries. Therefore, the study stated that foreign tourists will flock to Babylon if the Iraqi government's efforts to expand the tourism and cultural industries succeed in providing high-quality service. Finally, the investigation stated that researchers working in this field encounter numerous challenges in adapting their service model.

  References

[1] Nejmeddin, A.I. (2020). The importance of tour guides in increasing the number of tourists at a tourist destination. Polytechnic Journal of Humanities and Social Sciences, 1(1): 18-23. https://doi.org/10.25156/ptjhss.v1n1y2020.pp18-23

[2] Chang, K.C. (2014). Examining the effect of tour guide performance, tourist trust, tourist satisfaction, and flow experience on tourists' shopping behavior. Asia Pacific Journal of Tourism Research, 19(2): 219-247. https://doi.org/10.35313/jtospolban.v2i2.38

[3] Black, R., Ham, S. (2005). Improving the quality of tour guiding: Towards a model for tour guide certification. Journal of Ecotourism, 4(3): 178-195. https://doi.org/10.1080/14724040608668442

[4] Bissi, A., Dey, P., Fardelli, G. (2021). Two applications of the analytic conformal bootstrap: A quick tour guide. Universe, 7(7): 247. https://doi.org/10.48550/arXiv.2107.10097

[5] Alrawadieh, Z., Cetin, G., Dincer, M.Z., Istanbullu Dincer, F. (2020). The impact of emotional dissonance on quality of work life and life satisfaction of tour guides. The Service Industries Journal, 40(1-2): 50-64. 10.1080/02642069.2019.1590554

[6] Syakier, W.A., Hanafiah, M.H. (2022). Tour guide performances, tourist satisfaction and behavioural intentions: a study on tours in Kuala Lumpur city centre. Journal of Quality Assurance in Hospitality Tourism, 23(3): 597-614. http://dx.doi.org/10.1080/1528008X.2021.1891599

[7] Chan, A., Hsu, C.H., Baum, T. (2015). The impact of tour service performance on tourist satisfaction and behavioral intentions: A study of Chinese tourists in Hong Kong. Journal of Travel Tourism Marketing, 32(1-2): 18-33. https://doi.org/10.1080/10548408.2014.986010

[8] Hermawan, B., Hasan, A. (2017). One Village One Destination Model in Economic Development of Bantul Tourism Village. Researchers World, 8(4): 211-225. http://dx.doi.org/10.18843/rwjasc/v8i4/24

[9] Shubbar, A.E.K.A., Kathem, H.A. (2019). Laws governing the profession of tourist guidance (A comparative study between Iraq and Egypt). Journal of Administration and Economics, 120: 711-724.

[10] Altunel, M., Koçak, Ö. (2017). The roles of subjective vitality, involvement, experience quality, and satisfaction in tourists' behavioral intentions. European Journal of Tourism Research, 16, 233-251. http://dx.doi.org/10.54055/ejtr.v16i.287

[11] Lacovara, P. (2018). Exhibiting ancient Middle Eastern art in America 1. In Museums and the Ancient Middle East, 227-242.

[12] Şimşek, T., Aydın, H.İ., Oliwa, B. (2019). Environmental, Social and Governance Risk versus Company Performance. Financing Sustainable Development, 249-268. https://doi.org/10.1007/978-3-030-16522-2_10 

[13] Caber, M., Albayrak, T. (2018). Assessing daily tour service quality: A proposal for a DAILYSERV scale. Journal of destination marketing management, 7: 18-25. https://doi.org/10.1016/j.jdmm.2016.06.007

[14] Serdar, M.Z., Koc, M., Al-Ghamdi, S.G. (2021). Urban infrastructure resilience assessment during mega sport events using a multi-criteria approach. Frontiers in Sustainability, 2, 673797. https://doi.org/10.3389/frsus.2021.673797

[15] Kassawnh, M.S., Al Makhadmeh, I.M., Shatnawi, H.S., Al Najdawi, B.M. (2019). The impact of behaviors and skills of tour guides in guiding tourist groups. African journal of hospitality, tourism and leisure, 8(1): 1-13.

[16] Huang, L., Gursoy, D., Xu, H. (2014). Impact of personality traits and involvement on prior knowledge. Annals of Tourism Research, 48, 42-57. https://doi.org/10.1016/j.annals.2014.05.010

[17] Çetin, G., KIZILIRMAK, İ. (2012). Türk turizminde kokartli turist rehberlerin mevcut durumunun analizi. Afyon Kocatepe Üniversitesi İktisadi ve İdari Bilimler Fakültesi Dergisi, 14(2): 307-318.

[18] Al-Fatlawi, H.B., Amanah, A.A. (2021). Effect of adopting Proactive Work Behaviors on achieving Strategic Entrepreneurship. PalArch's Journal of Archaeology of Egypt/Egyptology, 18(10): 1828-1865.

[19] Weng, L., Liang, Z., Bao, J. (2020). The effect of tour interpretation on perceived heritage values: A comparison of tourists with and without tour guiding interpretation at a heritage destination. Journal of Destination Marketing Management, 16, 100431. http://dx.doi.org/10.1016/j.jdmm.2020.100431

[20] Adinegara, J., Suprapti, N.W.S., Yasa, N.N.K., Sukaatmadja, I. (2021). Antecedents and consequences of tourist satisfaction: A literature review. ASEAN Marketing Journal, 9(2): 1. http://dx.doi.org/10.21002/amj.v9i2.5686

[21] Suman, H.K., Bolia, N.B., Tiwari, G. (2018). Perception of potential bus users and impact of feasible interventions to improve quality of bus services in Delhi. Case Studies on Transport Policy, 6(4): 591-602. http://dx.doi.org/10.1016/j.cstp.2018.07.009

[22] Sam, E.F., Hamidu, O., Daniels, S. (2018). SERVQUAL analysis of public bus transport services in Kumasi metropolis, Ghana: Core user perspectives. Case Studies on Transport Policy, 6(1): 25-31. https://doi.org/10.1016/j.cstp.2017.12.004

[23] Ruiz-Ortega, M.J., Parra-Requena, G., García-Villaverde, P.M. (2021). From entrepreneurial orientation to sustainability orientation: The role of cognitive proximity in companies in tourist destinations. Tourism Management, 84, 104265. https://doi.org/10.1016/j.tourman.2020.104265

[24] Caber, M., Yilmaz, G., Kiliçarslan, D., Öztürk, A. (2018). The effects of tour guide performance and food involvement on food neophobia and local food consumption intention. International Journal of Contemporary Hospitality Management, 30(3): 1472-1491. https://doi.org/10.1108/IJCHM-02-2017-0080

[25] Anderson, S., Pearo, L.K., Widener, S.K. (2008). Drivers of service satisfaction: linking customer satisfaction to the service concept and customer characteristics. Journal of service Research, 10(4): 365-381. https://doi.org/10.1177/1094670508314575

[26] Hwang, J., Lee, J. (2019). Relationships among senior tourists' perceptions of tour guides' professional competencies, rapport, satisfaction with the guide service, tour satisfaction, and word of mouth. Journal of Travel Research, 58(8): 1331-1346. https://doi.org/10.1177/0047287518803199

[27] Gavino, M.C., Martinez, P. G., Malos, S. B. (2010). Contingent employment relationships between tour guides and tour operators in Ecuador: Human resource management practices and attitudinal outcomes. Employee Responsibilities and Rights Journal, 22(3): 213-234. http://dx.doi.org/10.1007/s10672-009-9138-y

[28] Mohammed, M.H., Al-Himyari, B.A. (2021). Analysis of The Reality of Crisis Management Under the Circumstances of the COVID-19 Pandemic in Babylon Governorate: A Case Study. Systematic Reviews in Pharmacy, 12(1): 68-75. http://dx.doi.org/10.31838/srp.2021.1.13

[29] Leclerc, D., Martin, J.N. (2004). Tour guide communication competence: French, German and American tourists' perceptions. International Journal of Intercultural Relations, 28(3-4): 181-200.

[30] Nwankwo, E.A. (2017). Safety and security measures in the heritage industry of the Eastern Region of Nigeria. https://freeresearchproject.com.ng/research/safety-and-security-measures-in-the-heritage-industry-of-the-eastern-region-of-nigeria/

[31] Ashoor, A.S., Kazem, A.A.K., Gore, S. (2021, February). An Interactive Network security for Evaluating Linear Regression Models in Cancer Mortality Analysis and Self-Correlation of Errors by Using Durbin-Watson Tests in Babylon/Iraq. Journal of Physics: Conference Series, 1804(1): 012127. http://dx.doi.org/10.1088/1742-6596/1804/1/012127

[32] Hui, T.K., Wan, D., Ho, A. (2007). Tourists' satisfaction, recommendation and revisiting Singapore. Tourism management, 28(4): 965-975. https://doi.org/10.1016/j.tourman.2006.08.008

[33] Negi, R. (2009). Determining customer satisfaction through perceived service quality: A study of Ethiopian mobile users. International Journal of Mobile Marketing, 4(1): 31-38.

[34] Parasuraman, A., Zeithaml, V.A., Berry, L. (1988). SERVQUAL: A multiple-item scale for measuring consumer perceptions of service quality. Journal of Retailing, 64(1): 12-40.

[35] Zeithaml, V.A., Parasuraman, A., Berry, L.L., Berry, L.L. (1990). Delivering Quality Service: Balancing Customer Perceptions and Expectations. 

[36] Mengi, P. (2009). Customer satisfaction with service quality: An empirical study of public and private sector banks. IUP Journal of Management Research, 8(9): 7-17.

[37] Brunner-Sperdin, A., Peters, M., Strobl, A. (2012). It is all about the emotional state: Managing tourists’ experiences. International Journal of Hospitality Management, 31(1): 23-30. https://doi.org/10.1016/j.ijhm.2011.03.004

[38] Richins, M.L. (1997). Measuring emotions in the consumption experience. Journal of consumer research, 24(2): 127-146. https://doi.org/10.1086/209499

[39] Kumar, S.A., Mani, B., Mahalingam, S., Vanjikovan, M. (2010). Influence of Service Quality on Attitudinal Loyalty in Private Retail Banking: An Empirical Study. IUP Journal of Management Research, 9(4): 21-38.

[40] Guan, S., Guo, W., Liu, S., Zhu, Q. (2020). The relational governance antecedents and loyalty consequence of service quality in crowdsourcing: The moderating role of crowdsourcing experience. Telematics and Informatics, 55, 101453. https://doi.org/10.1016/j.tele.2020.101453

[41] Prentice, C., Nguyen, M. (2020). Engaging and retaining customers with AI and employee service. Journal of Retailing and Consumer Services, 56: 102186. https://doi.org/10.1016/j.jretconser.2020.102186

[42] Hassan, A., Kennell, J., Chaperon, S. (2020). Rhetoric and reality in Bangladesh: Elite stakeholder perceptions of the implementation of tourism policy. Tourism Recreation Research, 45(3): 307-322. http://dx.doi.org/10.1080/02508281.2019.1703286

[43] Williams, A.M., Shaw, G. (1988). Tourism: candyfloss industry or job generator? The Town Planning Review, 59(1): 81-103. https://www.jstor.org/stable/40111677

[44] William, O., Appiah, E.E., Botchway, E.A. (2016). Assessment of customer expectation and perception of service quality delivery in Ghana commercial bank. Journal of Humanity, 4(1): 81-91. https://dx.doi.org/10.14724/jh.v4i1.59

[45] Karanikas, N., Melis, D.J., Kourousis, K.I. (2018). The balance between safety and productivity and its relationship with human factors and safety awareness and communication in aircraft manufacturing. Safety and Health at Work, 9(3): 257-264. https://doi.org/10.1016/j.shaw.2017.09.001

[46] Oklevik, O., Kwiatkowski, G., Preuss, H., Kurdyś-Kujawska, A. (2022). Contextual engagement in event visitors' experience and satisfaction. Scandinavian Journal of Hospitality and Tourism, 22(1): 58-79. https://doi.org/10.1080/15022250.2021.1927829

[47] Poria, Y., Biran, A., Reichel, A. (2006). Tourist perceptions: Personal vs. non-personal. Journal of Heritage Tourism, 1(2): 121-132. https://doi.org/10.2167/jht005.0

[48] Della Corte, V., Sciarelli, M., Cascella, C., Del Gaudio, G. (2015). Customer satisfaction in tourist destination: The case of tourism offer in the city of Naples. Journal of Investment and Management, 4(1-1): 39-50. https://ssrn.com/abstract=2580728

[49] Tang, Y. (2014). Travel motivation, destination image and visitor satisfaction of international tourists after the 2008 Wenchuan earthquake: A structural modelling approach. Asia Pacific Journal of Tourism Research, 19(11): 1260-1277. https://doi.org/10.1080/10941665.2013.844181

[50] Rzheuskyi, A., Kunanets, N., Kut, V. (2017). Methodology of research the library information services: the case of USA university libraries. In Conference on Computer Science and Information Technologies, 689: 450-460. https://doi.org/10.1007/978-3-319-70581-1_32