Exergy-Based Assessment of Energy Conversion Efficiency and Structural Optimization in Hydraulic Engineering Systems

Exergy-Based Assessment of Energy Conversion Efficiency and Structural Optimization in Hydraulic Engineering Systems

Hua Fan | Dongfang Shen*

School of Electronic Engineering, North China University of Water Resources and Electric Power, Zhengzhou 450011, China

Guizhou Water Conservation Science and Research Institute, Guiyang 550002, China

Corresponding Author Email: 
dishuicanghai.123@163.com
Page: 
88-102
|
DOI: 
https://doi.org/10.18280/ijht.440108
Received: 
28 September 2025
|
Revised: 
17 January 2026
|
Accepted: 
29 January 2026
|
Available online: 
28 February 2026
| Citation

© 2026 The authors. This article is published by IIETA and is licensed under the CC BY 4.0 license (http://creativecommons.org/licenses/by/4.0/).

OPEN ACCESS

Abstract: 

Hydraulic engineering systems serve as a primary platform for clean energy development in Southwest China. Benefiting from abundant hydropower resources, Guizhou Province plays a pivotal role in the construction of regional energy bases. Conventional energy analysis primarily focuses on quantitative energy balance while neglecting energy quality differences, thereby failing to accurately reveal exergy loss mechanisms and structural deficiencies in energy conversion processes. This limitation constrains further improvements in overall energy utilization efficiency. To address this issue, this study investigates hydraulic engineering systems in Southwest China and establishes a thermodynamic system optimization framework based on exergy analysis. Four core innovations are systematically developed: (1) the construction of a refined component-level exergy model and exergy flow network; (2) the establishment of a multi-level exergy efficiency evaluation index system; (3) structural vulnerability analysis based on exergy flow diagnostics; and (4) multi-objective collaborative optimization and dynamic scheduling strategies integrating exergy, economic, and environmental considerations. A representative hydraulic engineering project in Guizhou Province is selected for case validation. Results demonstrate that the proposed methodology effectively identifies key exergy loss components and structural weak points, significantly improving system energy conversion efficiency and overall performance. This study deepens the application of thermodynamic theory in hydraulic engineering, refines the technical framework for exergy-based analysis and structural optimization, and provides precise technical support for the efficient utilization of hydropower resources and the enhancement of thermodynamic performance in hydraulic systems across Southwest China. The findings offer both theoretical significance in thermodynamics and strong engineering application potential.

Keywords: 

exergy analysis, hydraulic engineering, energy conversion efficiency, system structural optimization, thermodynamic diagnostics, Southwest China, Guizhou Province

1. Introduction

Southwest China is rich in hydropower resources. Guizhou Province, characterized by a dense river network and significant elevation differences, is a core region for the construction of regional clean energy bases [1, 2]. The large-scale development of various hydropower stations and comprehensive water conservancy hubs has provided important support for regional energy structure transformation and the advancement of the “dual-carbon” goals. At present, the operation of hydraulic engineering projects in Southwest China still faces prominent bottlenecks, including low energy conversion efficiency [3], insufficient matching between system structure and hydraulic and thermodynamic characteristics [4, 5], and the failure to accurately identify the distribution of exergy losses [6], which seriously restrict the efficient utilization of hydropower resources and the realization of comprehensive project benefits. Traditional energy analysis focuses only on quantitative energy balance and cannot reflect energy quality differences and loss mechanisms, thus failing to meet the refined optimization requirements of hydraulic engineering [7, 8]. Exergy analysis, based on the first and second laws of thermodynamics, can accurately quantify energy quality and the degree of losses. Although it has been applied in the field of hydraulic engineering, existing studies still show evident deficiencies, including a single-dimensional exergy analysis perspective, lack of system-structure-level exergy loss diagnosis, optimization models that do not incorporate structural variables or achieve multi-benefit coordination, and predominantly static analysis perspectives that are difficult to adapt to practical engineering demands [9, 10]. In response to the above issues, this study takes hydraulic engineering projects in Southwest China as the research object and constructs an exergy analysis and system structural optimization framework that considers both thermodynamic theoretical depth and engineering practicality. It not only deepens the application of thermodynamic theory in hydraulic engineering but also provides technical support for the efficient utilization of regional hydropower resources, possessing both important theoretical value and engineering application potential.

Exergy analysis, as a core method for thermodynamic system evaluation, has developed over decades into a relatively complete theoretical system and has been widely applied in power engineering and energy systems [11, 12]. Its core lies in quantifying energy quality, transfer processes, and loss degrees through exergy balance and exergy efficiency, thereby providing a precise basis for system optimization. With the increasing demand for clean energy development, exergy analysis has gradually been extended to the field of hydraulic engineering [13, 14]. Current related research mainly focuses on three directions: single-equipment exergy analysis [15], system exergy balance [16], and exergy loss optimization [17]. However, all of them exhibit obvious limitations and are difficult to adapt to the complex system structures and operational characteristics of hydraulic engineering projects in Southwest China. Based on existing research results, there are four core research gaps in the field of exergy analysis of hydraulic engineering: the lack of a refined exergy analysis framework that includes thermal exergy and chemical exergy, resulting in incomplete exergy evaluation dimensions; the lack of effective methods to quantify the contribution of system structure to exergy losses, making it impossible to accurately identify structural weak links [18,19]; optimization models that do not incorporate structural variables and do not consider economic and environmental benefits simultaneously [20]; and static analysis perspectives that cannot adapt to temporal variations in inflow and load, with insufficient dynamic exergy efficiency evaluation and dispatch optimization [21]. These gaps constitute the core research entry points of this study.

This study takes typical hydraulic engineering projects in Southwest China as the research object, focusing on improving system energy conversion efficiency and structural optimization. The research is carried out around four main directions: constructing refined component-level exergy models and exergy flow networks to improve the exergy analysis framework; establishing a multi-level exergy efficiency evaluation index system to achieve accurate exergy loss diagnosis; proposing a system structural vulnerability analysis method based on exergy flow diagnosis to identify structural weak links; and constructing a multi-objective collaborative optimization model coupling exergy–economic–environmental factors and developing dynamic dispatch strategies to achieve optimal overall system benefits. A typical project in Guizhou Province is selected for case validation to ensure the practicality and generalizability of the results. This study adopts a closed-loop research approach and constructs a technical route of system modeling—exergy loss diagnosis—structural optimization—dynamic validation—case application, forming a complete research process from theoretical construction to practical validation. The core innovations can be summarized into four aspects: construction of refined component-level exergy models and exergy flow networks, establishment of a multi-level exergy efficiency evaluation index system, design of a system structural vulnerability analysis method, and development of multi-objective optimization and dynamic dispatch strategies incorporating structural variables.

This paper is organized into five main chapters, which are logically connected to form a complete research system. Chapter 1 is the Introduction, which elaborates on the research background, significance, current status, and research gaps, clarifies the research content, technical route, and innovations, and lays the foundation for the whole study. Chapter 2 presents in detail the technical implementation of the proposed methods and constitutes the theoretical core of the paper. Chapter 3 selects a typical hydraulic engineering project in Guizhou Province and applies the proposed methods to conduct an empirical study to verify their effectiveness and practicality. Chapter 4 analyzes the thermodynamic significance and engineering application value of the proposed innovative methods, objectively discusses the research limitations, and proposes future research directions. Chapter 5 summarizes the core research results, academic contributions, and engineering significance, concludes the study, and prospects future application potential.

2. Methods

2.1 Construction of refined component-level exergy model and optimization of exergy flow network

To overcome the limitation of single-dimensional exergy analysis in traditional hydraulic engineering and to adapt to the operational characteristics of hydraulic engineering in Southwest China, this study constructs a three-dimensional refined component-level exergy model including mechanical exergy, thermal exergy, and chemical exergy. The core innovation is reflected in the refined improvement of the calculation of each component exergy and regional adaptability optimization, and all calculations strictly follow the first and second laws of thermodynamics. For mechanical exergy, the traditional uncorrected calculation mode is abandoned, and the head loss characteristics caused by mountainous terrain in Guizhou are incorporated. The core calculation formula is:

$E_{ {mech }}=\rho g V\left(z+\frac{v^2}{2 g}+\frac{p}{\rho g}\right) \eta_h$                (1)

where, ρ is the water density, g is gravitational acceleration, V is the water volume, z is the water level difference, v is the water flow velocity, p is the water pressure, and ηh is the head loss correction coefficient. This coefficient differs from traditional empirical values and is calibrated based on measured data of along-the-way losses and local losses in pipeline water conveyance in mountainous areas of Guizhou, accurately reflecting the hydraulic characteristics of hydraulic engineering in mountainous regions. For thermal exergy, focusing on the significant water temperature stratification in reservoirs in Guizhou, the thermal exergy calculation formula of water is derived as:

$E_{t h}=m c_p\left(T-T_0-T_0 \ln \frac{T}{T_0}\right)$                 (2)

where, m is the water mass, cp is the specific heat capacity at constant pressure, T is the actual water temperature, and T0 is the environmental reference temperature. At the same time, considering the high-temperature and high-humidity climate in Southwest China, a dynamic environmental temperature and humidity influence factor is introduced to correct the thermal exergy loss model of electromechanical equipment heat dissipation. For chemical exergy, based on the thermodynamic chemical potential theory, the chemical exergy calculation formula of dissolved gases in water is derived as:

$E_{ {chem }}=R T \sum n_i \ln \frac{f_i}{f_{i 0}}$                 (3)

where, R is the universal gas constant, T is the thermodynamic temperature, ni is the mole number of the i-th dissolved gas, fi is the actual fugacity of the gas, and fi0 is the fugacity of the gas under standard state. A fugacity coefficient is introduced to correct the non-ideality of water, and model coefficients are optimized in combination with water quality parameters such as water hardness and pH value in Guizhou. Finally, the three component exergies are integrated to establish the exergy inventory of hydraulic engineering in Southwest China, and the calculation boundaries and parameter selection standards of each component exergy are clarified.

Based on the above refined component-level exergy model, this study further optimizes the construction method of the system exergy flow network diagram. The core innovation lies in integrating graph theory with the unit coupling characteristics of hydraulic engineering in Southwest China to achieve accurate visualization of exergy flow transfer and loss paths. Reservoirs, water conveyance pipelines, turbines, generators, and other units are abstracted as thermodynamic nodes, and the input exergy, output exergy, and exergy loss attributes of each node are defined. According to the layout characteristics of cascade hydropower stations and cross-regional water conveyance pipelines in Guizhou, a node coupling coefficient is newly introduced to quantify the exergy flow interaction effect among cascade units. Exergy flow is defined as the edge of the network graph, and an exergy flow quality coefficient is introduced to distinguish the utilization value of different types of exergy. The calculation formula is:

$\omega=\frac{E_{ {use }}}{E_{ {total }}}$              (4)

where, Euse is the effectively usable exergy flow, and Etotal is the total exergy flow. Through this coefficient, the transfer efficiency of each exergy flow is labeled, intuitively revealing the conversion paths and loss links of mechanical exergy, thermal exergy, and chemical exergy in the system. Based on the exergy flow network diagram, a system exergy flow topology matrix is constructed. The matrix elements represent the proportion of exergy flow between nodes and can quickly locate key units and weak connection paths of exergy losses in hydraulic engineering projects in Guizhou, providing quantitative and visual core support for subsequent system structural diagnosis and optimization. Compared with traditional exergy flow network diagrams, its adaptability to the structural characteristics of hydraulic engineering in Southwest China and diagnostic accuracy are significantly improved. Figure 1 shows the graph-theory-based exergy flow network topology model of the hydraulic engineering system.

Figure 1. Graph-theory-based exergy flow network topology model of hydraulic engineering system

2.2 Construction of multi-level exergy efficiency evaluation index system

In view of the core limitation that traditional exergy efficiency evaluation only focuses on single equipment and cannot quantify process exergy losses and structural exergy losses, this study constructs a three-level exergy efficiency evaluation index system of “equipment–process–system”. The core innovation lies in breaking through a single evaluation dimension and introducing two new indicators, namely process exergy loss intensity (PELI) and structural exergy loss contribution degree (SELC), so as to achieve accurate quantification of the thermodynamic perfection degree and system structural characteristics of hydraulic engineering. It adapts to the operational characteristics of hydraulic engineering in Southwest China, which feature large differences in unit scale and complex structures. All indicator designs strictly follow the disciplinary norms of thermodynamic system evaluation. The system construction is based on exergy balance theory, abandoning the dependence of traditional indicators on output scale and absolute exergy loss values, and emphasizing the correlation between indicators and system structure as well as energy conversion processes, thereby providing accurate evaluation support for subsequent system exergy loss diagnosis and structural optimization. Figure 2 shows the correlation diagram of the “equipment–process–system” multi-level exergy efficiency evaluation index system.

Figure 2. Correlation diagram of the “equipment–process–system” multi-level exergy efficiency evaluation index system

This study proposes PELI for the first time to quantify the thermodynamic perfection degree of each energy conversion process in hydraulic engineering. The core innovation lies in eliminating the interference of output scale on exergy loss evaluation and accurately capturing the low-efficiency characteristics of “small-flow, high-loss” processes such as small mountain water conveyance pipelines and auxiliary electromechanical equipment in Southwest China. Its core calculation formula is:

$P E L I=\frac{E_{ {lass\_proc }}}{E_{ {use\_proc }}}$                (5)

where, PELI is the PELI, Eloss,proc is the total exergy loss of a certain energy conversion process, and Euse,proc is the effective output exergy of that process. Compared with traditional exergy efficiency, this indicator does not depend on the process output scale and can achieve horizontal comparison of energy conversion processes of different scales and types. For example, the exergy loss characteristics of hydraulic conversion processes of small mountain water conveyance pipelines and large turbines can be directly quantified and compared. Parameter calibration adopts long-term operational data from typical hydraulic engineering projects in Guizhou Province in Southwest China. By measuring the exergy loss and effective output exergy of different types of energy conversion processes and applying statistical fitting methods, reasonable PELI threshold values are calibrated, and PELI evaluation standards for different types of hydraulic engineering such as hydropower stations and pumping stations are clarified. Three evaluation levels, namely low efficiency, medium efficiency, and high efficiency, are defined to ensure the adaptability and operability of the indicator for engineering scenarios in Southwest China.

To accurately quantify the impact of system structural layout on total exergy loss, this study proposes SELC, breaking through the traditional evaluation mode of “ranking by absolute exergy loss value”. It can accurately locate weak connection paths in the system characterized by “low exergy loss but high contribution” and adapts to the complex structural characteristics of cascade hydropower stations and cross-regional water conveyance pipelines in Southwest China. Its core calculation is based on the system exergy flow topology matrix and combined with matrix operations and graph theory methods. The calculation formula is:

$S E L C_i=\frac{E_{l o s s, i} \cdot \omega_i}{\sum_{i=1}^n E_{l o s s, i} \cdot \omega_i}$                (6)

where, SELCi is the SELC degree of the i-th unit or connection path, Eloss,i is the exergy loss value of that unit or path, ωi is the connection weight of that unit or path, and n is the total number of system units and connection paths. In the calculation process, a system exergy loss contribution matrix is constructed, in which row vectors represent the exergy loss values of each unit/path and column vectors represent their connection weights. Through matrix normalization operations, SELC values are obtained to ensure normalization and comparability of the results. A key exergy loss threshold is introduced. When the SELC value exceeds the threshold, it is identified as a key exergy loss unit/path. This method can accurately identify weak links such as water conveyance connections between cascade hydropower stations and matching connections between electromechanical equipment and the power grid, providing precise targets for structural optimization and solving the problem that traditional evaluation methods cannot locate structural-level exergy loss bottlenecks.

To ensure the scientificity, rationality, and practicality of the evaluation index system, this study conducts indicator validation and weight allocation based on thermodynamic theory and adopts the entropy weight method to construct an indicator weight allocation model, adapting to the fluctuation characteristics of operational data of hydraulic engineering in Southwest China. First, based on the first and second laws of thermodynamics, the consistency of the newly introduced indicators with exergy balance theory is verified, and the physical meaning and value range of PELI and SELC are clarified to ensure the theoretical rigor of indicator design. Second, the relationships among indicators at different levels are analyzed to eliminate indicator redundancy, and a hierarchical correlation model of “equipment level–process level–system level” is constructed. Finally, the entropy weight method is used to quantify the weights of each indicator. The weight allocation is entirely based on measured operational data from typical hydraulic engineering projects in Guizhou Province in Southwest China, abandoning the limitations of traditional subjective weighting methods, and ensuring that the index system can truly reflect the exergy loss characteristics and structural features of hydraulic engineering in Southwest China, thereby providing scientific and reliable evaluation support for subsequent system exergy loss diagnosis and optimization.

2.3 System structural vulnerability analysis method based on exergy flow diagnosis

In view of the core limitation that existing studies cannot associate system structural characteristics with exergy losses and have difficulty diagnosing structural weak points, this study proposes a system structural vulnerability analysis method based on exergy flow diagnosis. The core logic is to integrate thermodynamic system topology theory with exergy flow analysis technology, introduce two key parameters, namely structural coefficient and connection coefficient, and construct an exergy flow supply–demand mismatch degree model, so as to realize quantitative characterization of the influence of system structure on exergy efficiency and accurately identify structural weak links. This method is specifically adapted to the complex structural characteristics of cascade coupling and multi-unit linkage in hydraulic engineering in Southwest China. It breaks through the limitation of traditional vulnerability analysis that only focuses on equipment performance, associates structural layout and unit matching relationships with exergy losses, and forms a complete analysis system of “coefficient quantification–mismatch diagnosis–vulnerability identification–optimization orientation”, providing targeted support for system structural optimization. All technical designs strictly follow thermodynamic disciplinary norms and the operational characteristics of engineering in Southwest China.

To quantify the restriction degree of system topology on exergy efficiency, this study defines the structural coefficient, breaking through the disconnection between traditional topology analysis and exergy efficiency evaluation, and focusing on adapting to the layout characteristics of cascade hydraulic engineering in Southwest China. The structural coefficient characterizes the restriction of system topology on the theoretical maximum exergy efficiency, with a value range of 0–1. The closer the value is to 1, the smaller the restriction of structure on exergy efficiency and the higher the thermodynamic perfection degree. Its core calculation formula is derived based on the topology matrix constructed from the system exergy flow network diagram, integrating key parameters such as the number of units, the number of connection paths, and the proportion of energy feedback. At the same time, according to the series and parallel layout characteristics of cascade hydropower stations in Southwest China, a cascade coupling coefficient is added for correction. The final calculation formula is:

$S C=\frac{\eta_{e x, a c t}}{\eta_{e x, max }} \cdot \alpha \cdot \frac{N_c}{N_t} \cdot \beta$                (7)

where, SC is the structural coefficient, ηex,act is the actual system exergy efficiency, ηex,max is the theoretical maximum system exergy efficiency, α is the cascade coupling coefficient, Nc is the number of effective energy feedback paths, Nt is the total number of connection paths, and β is the topology balance coefficient. The core innovation of this coefficient lies in realizing the direct association between topology and exergy efficiency. By quantifying the cumulative impact of unreasonable series–parallel structures and the absence of energy feedback paths on exergy losses, it can accurately determine whether the layout of cascade hydropower stations in mountainous areas of Southwest China leads to cumulative exergy losses, solving the problem that traditional methods cannot quantify the impact of structural layout on exergy efficiency.

To accurately identify additional exergy losses caused by exergy flow matching defects between units, this study defines the connection coefficient and constructs an exergy flow supply–demand mismatch degree model, breaking through the limitation of traditional matching analysis that only focuses on parameter phenomena and adapting to common operational problems in hydraulic engineering in Southwest China such as “oversized unit driving small load” and “throttling regulation”. The connection coefficient quantifies the matching degree of exergy flow between units, covering the matching relationships among water flow and unit design parameters, transmission and transformation capacity, and energy conversion and storage units. Its value range is 0–1. The closer the value is to 1, the higher the matching degree and the smaller the additional exergy loss. Its calculation takes the exergy flow supply–demand mismatch degree as the core, and the derivation process incorporates the matching deviation between unit input exergy and output exergy. At the same time, a regulation correction coefficient is introduced to quantify additional exergy losses caused by unreasonable operation modes. The corrected calculation formula is:

$C C=\left(1-\frac{\left|E_{ {in }, i}-E_{ {out }, j}\right|}{\max \left(E_{ {in }, i}, E_{ {out }, j}\right)}\right) \cdot \gamma$               (8)

where, CC is the connection coefficient, Ein,i is the input exergy of the i-th unit, Eout,j is the output exergy of the j-th associated unit, and γ is the operation regulation correction coefficient. The technical breakthrough of this coefficient lies in its ability to accurately capture core problems in hydraulic engineering in Southwest China, such as mismatch between unit design parameters and mountainous inflow, and mismatch between transmission and transformation capacity and unit output exergy, and to quantify the additional exergy losses caused by these problems, providing quantitative support for optimization of unit connection relationships.

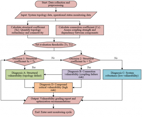
Based on the above two key coefficients, this study constructs a system structural vulnerability assessment process, integrating the structural coefficient, connection coefficient, and the SELC proposed earlier to form a multi-indicator collaborative vulnerability diagnosis system. At the same time, considering the operational environmental characteristics of mountainous terrain and heavy rainfall and floods in Southwest China, the pertinence and accuracy of vulnerability identification are improved. The core innovation of the assessment process lies in adopting the control variable method to conduct sensitivity analysis. By keeping other parameters unchanged and independently simulating the degradation of exergy performance of key units or failure of connection paths, the sensitivity change of overall system exergy efficiency is calculated, and the magnitude of efficiency decline is determined. Combined with measured data from typical hydraulic engineering projects in Southwest China, vulnerability thresholds for each indicator are set. When the structural coefficient is lower than the threshold, the connection coefficient is lower than the threshold, or the SELC is higher than the threshold, and the decline magnitude of system exergy efficiency exceeds the set standard, the unit or path is identified as a structural vulnerable point. For the identified vulnerable points, combined with the terrain, climate, and other operational environmental characteristics of engineering projects in Southwest China, the formation causes and evolution mechanisms are analyzed in depth. Different types of inducing factors such as terrain constraints, unreasonable layout, and equipment matching deviation are distinguished. Finally, targeted optimization suggestions such as unit layout adjustment, equipment upgrading, and connection path reconstruction are proposed, realizing the precise connection between vulnerability diagnosis and structural optimization and ensuring the engineering practicality and operability of the analysis results. Figure 3 presents the system vulnerability diagnosis flowchart based on structural coefficient and connection coefficient.

Figure 3. System vulnerability diagnosis flowchart based on structural coefficient and connection coefficient

2.4 Multi-objective collaborative optimization model coupling exergy–economic–environmental factors and dynamic dispatch strategy

In view of the core limitation that traditional hydraulic engineering optimization models only focus on single exergy efficiency, do not incorporate structural characteristics, and lack multi-benefit coordination, this study constructs a multi-objective collaborative optimization model coupling exergy–economic–environmental factors. The core breakthrough lies in introducing structural decision variables, realizing the transition from operation parameter optimization to coordinated optimization of system structure and operation. It adapts to the operational characteristics of hydraulic engineering in Southwest China with large inflow fluctuations and complex structures. At the same time, combined with dynamic exergy analysis technology, an Model Predictive Control (MPC)-based real-time dispatch strategy is developed to solve the problem that traditional static dispatch cannot adapt to temporal variations, forming a complete technical system of “static optimization–dynamic dispatch–effect verification”, taking into account thermodynamic theoretical rigor and engineering practicality.

The core innovation of the model lies in the dual-dimension design of decision variables, breaking through the limitation of existing models that only focus on operation parameters, and constructing a collaborative optimization decision system of “operation parameters–structural variables”. Operation parameter variables are set around the temporal variation characteristics of inflow in Southwest China, covering core parameters such as reservoir water level, unit combination, guide vane opening, and water conveyance flow rate, ensuring that parameters adapt to the significant differences between rainy and dry seasons in mountainous areas. Structural variables are the key innovation of this study, introducing parameters related to system structural modification, including local pipe network reconstruction schemes, selection and layout of new regenerative and energy recovery units, and electromechanical equipment upgrading parameters. Among them, pipe network reconstruction parameters include pipe diameter adjustment coefficient and material optimization coefficient; energy recovery unit parameters include selection coefficient and layout weight; electromechanical equipment upgrading parameters include capacity adjustment coefficient and efficiency optimization coefficient. Through the introduction of structural variables, the optimization model extends from “operation regulation” to “structural design–operation regulation”, accurately solving the problem of high exergy losses caused by unreasonable structures in hydraulic engineering in Southwest China.

The construction of objective functions follows the principle of “exergy as the core, economic and environmental coordination”. All three objectives incorporate the engineering characteristics of Southwest China and innovative design. The core formulas are as follows. The exergy objective takes minimization of total system exergy loss as the core, integrating the refined component-level exergy model constructed previously to quantify the total losses of mechanical exergy, thermal exergy, and chemical exergy. The objective function is:

$\min E_{ {loss }, { total }}=\sum E_{ {loss }, { mech }}+\sum E_{ {loss }, { th }}+\sum E_{ {loss }, { chem }}$               (9)

where, Eloss,total is the total system exergy loss, and Eloss,mech, Eloss,th, and Eloss,chem are the losses of mechanical exergy, thermal exergy, and chemical exergy, respectively. The economic objective takes minimization of annual total cost as the core, introducing exergy loss cost, converting exergy loss into equivalent power generation loss value, setting conversion coefficients according to electricity price policies in Southwest China, and incorporating a mountainous engineering operation and maintenance difficulty coefficient to correct operation and maintenance cost. The objective function is:

$\min C_{\text {total }}=C_{e x}+C_{i n v}+C_{o p}$                 (10)

where, Ctotal is the annual total cost, Cex is the exergy loss cost, Cinv is the structural modification investment cost, and Cop is the operation and maintenance cost. The environmental objective is based on exergy life cycle assessment, focusing on key carbon emission links such as equipment manufacturing and energy consumption in hydraulic engineering in Southwest China, aiming to minimize cumulative exergy resource consumption and carbon emissions. The function is:

$\min \left(E_{r e s}+\mathrm{CO}_2\right)$                (11)

where, Eres is cumulative exergy resource consumption, and CO2 is carbon emissions. Constraint conditions cover five categories: exergy balance, hydraulic, structural, economic, and environmental constraints, adapting to the thermodynamic and hydraulic characteristics of engineering in Southwest China.

The optimization algorithm adopts the Non-dominated Sorting Genetic Algorithm III (NSGA-III algorithm). In view of the complex characteristics of the model with multiple variables, multiple constraints, and nonlinearity, this study introduces a surrogate model to simplify calculation and improve optimization efficiency. At the same time, considering the fluctuation characteristics of operational data of hydraulic engineering in Southwest China, the crossover probability and mutation probability of the algorithm are optimized to solve the problems of slow convergence and unstable optimization results in traditional algorithms. The surrogate model selects a radial basis function neural network, trained based on measured data from typical hydraulic engineering projects in Guizhou Province in Southwest China, accurately fitting the nonlinear relationship between objective functions and decision variables, replacing complex hydraulic and thermodynamic simulation calculations, and greatly reducing computational cost. In the process of algorithm improvement, the crossover probability adopts an adaptive adjustment strategy, dynamically optimized with iteration times, and the mutation probability introduces a data fluctuation coefficient correction to ensure that the algorithm can adapt to the fluctuation characteristics of parameters such as inflow and load demand. Finally, efficient solution of multi-objective optimization is achieved, obtaining the Pareto optimal solution set and providing diversified choices for engineering decision-making.

To adapt to the temporal fluctuation characteristics of inflow and load in Southwest China and break through the limitation of traditional static dispatch, this study conducts dynamic exergy analysis and develops an MPC-based real-time exergy optimization dispatch strategy. The core innovation of dynamic exergy analysis lies in proposing the concept of dynamic exergy efficiency and calculating the system exergy efficiency at each time interval. The formula is:

$\eta_{e x, d y n}=\frac{E_{w i r, d y n}}{E_{i n, d y n}}$                (12)

Figure 4. Schematic diagram of dynamic exergy optimization dispatch strategy based on Long Short-Term Memory (LSTM) prediction and Model Predictive Control (MPC) rolling

where, ηex,dyn is the dynamic exergy efficiency, Euse,dyn is the effective output exergy at each time interval, and Ein,dyn is the input exergy at each time interval. Combined with long-term time series data, the exergy dissipation trajectories of key equipment and the overall system are plotted. Trend analysis methods are used to identify inefficient operation periods such as low flow in dry seasons and load troughs, and the thermodynamic mechanisms of inefficient operation are analyzed. The innovation of the MPC dispatch strategy lies in integrating the Long Short-Term Memory (LSTM) machine learning method to construct a dynamic exergy prediction model, improving the prediction accuracy of inflow, load, and exergy losses based on short-term rainfall forecasts and load forecast data in Southwest China. A rolling optimization mode is adopted, decomposing long-term optimization objectives into 24-hour short-term optimization tasks. After solving the optimal instruction at each time interval, the prediction model is corrected based on actual operational data, achieving dynamic minimization of exergy losses. At the same time, in response to emergencies such as heavy rainfall and floods in Southwest China, an emergency dispatch module is added. Emergency thresholds are set, and when inflow or exergy losses exceed the threshold, emergency dispatch instructions are automatically triggered to ensure system operational stability and safety. The optimization effect is verified by three indicators: dynamic exergy efficiency improvement rate, annual total cost reduction rate, and carbon emission reduction rate. By comparing traditional static dispatch with the dynamic dispatch proposed in this study, the advantages of the dynamic dispatch strategy are clarified, ensuring the practicality and operability of the dispatch scheme. Figure 4 shows the schematic diagram of the dynamic exergy optimization dispatch strategy based on LSTM prediction and MPC rolling.

3. Case Verification and Analysis

3.1 Case selection and background

In order to verify the effectiveness, scientific validity, and engineering practicality of the exergy analysis and system structure optimization method proposed in this paper, a typical cascade hydropower station in Guizhou Province in Southwest China is selected as the case project. The selection basis closely matches the research object and research objectives of this paper. The project is highly representative. It is located in the mountainous area of Guizhou. Affected by topography and climate, it presents obvious reservoir water temperature stratification, relatively high system exergy loss, insufficient unit connection matching, unreasonable structural layout, and lagging dynamic dispatch. These problems are highly consistent with the research gaps focused on in this paper. The case project is located in the central mountainous area of Guizhou Province. It is constructed based on regional river hydropower resources and adopts a cascade development mode. The total installed capacity is moderate, the total reservoir storage capacity is relatively large, and the water conveyance pipelines run through mountainous areas connecting cascade station units. In daily operation, power generation mainly relies on natural inflow. The inflow rate shows obvious seasonal fluctuation characteristics between flood season and dry season. In the current operation, mechanical exergy, thermal exergy, and chemical exergy losses have not been accurately identified, structural weak points are not clear, and operation optimization is disconnected from structural optimization. The project has a complete operation monitoring system and strong data accessibility, which can provide comprehensive and reliable data support for the verification of the proposed method.

3.2 Data acquisition and preprocessing

The data acquisition of the case project adopts a multi-source integration approach to ensure the comprehensiveness, accuracy, and timeliness of the data, meeting the requirements of refined exergy analysis, structural vulnerability diagnosis, and multi-objective optimization in this paper. The data mainly come from three aspects: real-time and historical operation data collected by the on-site operation monitoring system, thermodynamic and structural parameter data obtained from on-site measurements, and industry statistical data published by the Guizhou Provincial Department of Water Resources. The data cover four categories: thermodynamic parameters, structural parameters, economic parameters, and environmental parameters. Specifically, thermodynamic parameters include water temperature, flow velocity, and pressure; structural parameters include unit layout, equipment specifications, and connection path dimensions; economic parameters include structural retrofit investment, daily operation and maintenance costs, and regional electricity prices; environmental parameters include carbon emissions in equipment manufacturing and operation processes, and dissolved gas content in water bodies. Data preprocessing strictly follows thermodynamic data standards. Outliers are removed and missing values are supplemented through interpolation to eliminate the influence of data errors on verification results. Based on the refined component exergy model constructed in this paper, the mechanical exergy, thermal exergy, and chemical exergy losses of each unit in the case project are calculated, and the distribution characteristics of total exergy loss are clarified. At the same time, based on the preprocessed data, the basic data of the exergy flow network of the case project are constructed, quantifying the input exergy, output exergy, and exergy loss of each unit, and establishing the system exergy flow topology matrix, which provides solid and accurate data support for subsequent exergy efficiency evaluation, structural vulnerability diagnosis, multi-objective optimization, and dynamic dispatch strategy verification.

3.3 Application of the methods in the case and result analysis

Based on the complete preprocessed data of the case project, the four core methods proposed in this paper are sequentially applied to the case analysis. Through quantitative data comparison and logical verification, the practicality and superiority of each method are clarified. The adaptability and engineering value of the methods in hydropower projects in Southwest China are emphasized. All analyses are carried out based on measured data to ensure the reliability and rigor of the results.

The refined component exergy model constructed in this paper is applied to the case project to calculate the mechanical exergy, thermal exergy, and chemical exergy losses of each unit in each operation period. The results are integrated to form the exergy inventory of the case project. At the same time, based on the exergy flow network optimization method, the system exergy flow network diagram is drawn to identify key exergy loss units and paths. The differences compared with the traditional single mechanical exergy analysis method are analyzed to verify the comprehensiveness and accuracy of the model. The specific results are shown in Table 1.

Table 1. Analysis results of refined exergy model and exergy flow network of the case project

Analysis Dimension

Specific Indicator

Flood Season

Normal Water Season

Dry Season

Traditional Mechanical Exergy Analysis Result

Refined Exergy Analysis Result in This Paper

Component exergy proportion

Mechanical exergy proportion

78.3%

79.1%

72.5%

100.0%

-

Thermal exergy proportion

15.6%

14.8%

21.7%

0.0%

-

Chemical exergy proportion

6.1%

6.1%

5.8%

0.0%

-

Unit exergy loss

Reservoir

8.7

7.9

10.2

7.2

8.7

Water conveyance pipeline

19.3

18.7

22.5

16.5

19.3

Turbine

12.5

13.1

11.8

12.3

12.5

Generator

4.8

5.2

4.6

4.7

4.8

Cascade connection path

7.2

6.8

8.1

5.9

7.2

Key exergy loss identification

Unit

Water conveyance pipeline

Water conveyance pipeline

Water conveyance pipeline

Water conveyance pipeline

Water conveyance pipeline, Reservoir

Path

Pipeline–Turbine

Pipeline–Turbine

Reservoir–Pipeline

Pipeline–Turbine

Reservoir–Pipeline, Pipeline–Turbine

Total exergy loss

-

52.5

51.7

57.2

46.6

52.5

Note: The unit exergy loss and total exergy loss in the table are in 10⁶ kJ/h. The proportions refer to the ratio of each component exergy to the total exergy loss.

Based on the data in Table 1, it can be seen that the core value of the refined exergy model lies in compensating for the limitation of traditional analysis that ignores thermal exergy and chemical exergy, and achieving comprehensive quantification of exergy losses. The proportion of thermal exergy shows obvious temporal differences. In the dry season, it reaches 21.7%, significantly higher than in the flood season and normal water season. This is highly consistent with the characteristics of low reservoir water level and significant water temperature stratification in the dry season in mountainous areas of Guizhou, verifying the adaptability of the thermal exergy calculation model to hydropower projects in Southwest China. The proportion of chemical exergy remains stable between 5.8% and 6.1%, which is positively correlated with the monitored dissolved gas content data of the water body in the case project, indicating that the chemical exergy calculation model can accurately capture the influence of water characteristics on exergy loss. The exergy flow network analysis results show that the traditional mechanical exergy analysis can only identify the water conveyance pipeline as the key exergy loss unit, while the method in this paper, through the complete exergy inventory, additionally identifies the reservoir as a secondary exergy loss unit, and clarifies that the reservoir–pipeline path in the dry season is the core exergy loss path, which is consistent with the superposition phenomenon of thermal exergy loss caused by reservoir water temperature stratification in actual operation. The above results fully demonstrate that the refined exergy model and exergy flow network optimization method proposed in this paper can comprehensively and accurately identify the exergy loss distribution and key links of hydropower projects in Southwest China, solve the problem of incomplete analysis in traditional methods, and provide accurate basis for subsequent exergy loss diagnosis and optimization.

Based on the multi-level exergy efficiency evaluation index system constructed in this paper, the PELI and SELC of each energy conversion process and each unit of the case project are calculated. At the same time, the traditional single equipment exergy efficiency is calculated as a comparison to verify the accuracy and practicality of the proposed index system. The specific evaluation results are shown in Table 2.

The data in Table 2 clearly show that the two new indicators proposed in this paper, PELI and SELC, compared with traditional single equipment exergy efficiency, can more accurately identify the low-efficiency units and key exergy loss links of the case project, highlighting the value and practicality of the index system. In the traditional exergy efficiency evaluation, the exergy efficiency of all units is above 0.76, and low-efficiency links cannot be effectively distinguished. Only the relatively low efficiency of the water conveyance pipeline can be preliminarily judged. However, the PELI indicator in this paper shows that the PELI of the water conveyance pipeline reaches 0.39, which is much higher than that of other units, accurately capturing the low-efficiency characteristic of “small flow, high loss” of mountain water conveyance pipelines, which is consistent with the actual situation of large distributed and local losses of pipelines in mountainous areas of Southwest China. The SELC indicator shows that the SELC of the water conveyance pipeline is 0.23, accounting for 23% of the total system exergy loss, clearly identifying it as the key exergy loss unit of the system. The SELC of the cascade connection path is 0.16. Although it does not reach the key threshold, it is determined as a weak path, providing an accurate target for structural optimization. The evaluation results also verify the regional adaptability of the index system. The calculation results of PELI and SELC can accurately reflect the characteristics of large unit scale differences and complex connection paths in hydropower projects in mountainous areas of Guizhou, solving the core limitation that traditional indicators cannot quantify process exergy loss and structural exergy loss, and providing scientific and reliable evaluation support for exergy loss diagnosis of the case project.

Table 2. Application results of the multi-level exergy efficiency evaluation index system of the case project

Evaluation unit/process

Process Exergy Loss Intensity (PELI)

Structural Exergy Loss Contribution (SELC)

Traditional Single Equipment Exergy Efficiency

Evaluation grade

Low-efficiency / Key exergy loss determination

Reservoir (water temperature regulation process)

0.17

0.08

0.89

Medium

No

Water conveyance pipeline (hydraulic transmission process)

0.39

0.23

0.76

Low efficiency

Yes (key exergy loss unit)

Turbine (hydraulic–mechanical conversion process)

0.15

0.12

0.91

High efficiency

No

Generator (mechanical–electrical conversion process)

0.09

0.05

0.94

High efficiency

No

Transformer (electrical energy transmission process)

0.07

0.04

0.96

High efficiency

No

Cascade connection path (exergy flow transmission process)

0.28

0.16

0.82

Medium

No (weak path)

Overall system

0.18

0.10

0.85

Medium

-

Note: The value range of PELI is 0–1. The larger the value, the lower the efficiency; the value range of SELC is 0–1. The larger the value, the greater the contribution to total exergy loss; the value range of traditional exergy efficiency is 0–1. The larger the value, the higher the efficiency.

Figure 5. Comparison analysis of process exergy loss intensity (PELI) and structural exergy loss contribution (SELC) of key units

In order to decouple the interaction mechanism between the thermodynamic performance of each unit of the hydraulic engineering system and the system topology characteristics and accurately locate the deep causes of system exergy loss, this paper constructs a two-dimensional diagnostic model of PELI and SELC for empirical analysis. The experimental data in Figure 5 show that each functional unit presents significant non-uniform distribution characteristics in the four quadrants. The water conveyance pipeline is constrained by the large distributed and local head losses caused by the mountainous terrain of Southwest China. It simultaneously shows extremely high process irreversibility and global loss weight. As the only unit with dual high indicators, it falls into the core vulnerable area (Zone I). In contrast, although the cascade connection path has relatively low individual conversion efficiency, its contribution to cumulative system exergy loss is limited, and it is located in the process low-efficiency area (Zone II). Core electromechanical equipment such as turbines, generators, and transformers are highly concentrated in the high-efficiency stable area (Zone IV). This distribution pattern profoundly reveals that the thermodynamic shortcomings of current typical hydraulic engineering projects have shifted from the traditional bottleneck of electromechanical conversion efficiency to the structural contradiction of the hydraulic transmission network, confirming the limitation of parameter optimization only for individual equipment, and thus strongly supporting the scientific validity and urgency of the system structure optimization strategy proposed in this paper, which focuses on water conveyance network topology reconstruction and cascade matching.

The system structure vulnerability analysis method based on exergy flow diagnosis proposed in this paper is applied to the case project. The structural coefficient and connection coefficient of each unit and each connection path are calculated. Combined with the SELC indicator mentioned above, a vulnerability evaluation system is constructed. The control variable method is used to carry out sensitivity analysis, simulating the change of overall system exergy efficiency when the exergy performance of key units degrades or path failures occur, identifying structural vulnerable points and analyzing their formation causes. The specific analysis results are shown in Figure 6 and Table 3.

Figure 6. Structural coefficient, connection coefficient, and structural exergy loss contribution of the case project system

Table 3. System structure vulnerability analysis results of the case project

Analysis Object

Sensitivity Analysis (Efficiency Decline Amplitude)

Vulnerability Threshold

Vulnerable Point Determination

Formation Cause

Reservoir

3.2%

SC ≥ 0.75, CC ≥ 0.80, SELC ≤ 0.15

No

Reasonable layout, water temperature stratification is a natural factor

Water conveyance pipeline

7.5%

SC ≥ 0.75, CC ≥ 0.80, SELC ≤ 0.15

Yes

Small pipe diameter, mountainous terrain leads to large distributed losses

Turbine

8.9%

SC ≥ 0.75, CC ≥ 0.80, SELC ≤ 0.15

Yes

Design capacity does not match mountainous inflow

Generator

2.7%

SC ≥ 0.75, CC ≥ 0.80, SELC ≤ 0.15

No

Good equipment performance, high matching degree

Cascade connection path 1

6.3%

SC ≥ 0.75, CC ≥ 0.80, SELC ≤ 0.15

Yes

Unreasonable connection mode, low exergy flow transmission efficiency

Cascade connection path 2

4.1%

SC ≥ 0.75, CC ≥ 0.80, SELC ≤ 0.15

No

Good connection matching

Overall system

-

SC ≥ 0.75, CC ≥ 0.80, SELC ≤ 0.15

Moderately vulnerable

-

Note: The value range of SC and CC is 0–1. The larger the value, the higher the structural rationality and matching degree. The sensitivity analysis simulates the decline amplitude of overall system exergy efficiency when unit performance degrades by 30% or path failure occurs.

Combined with Figure 6 and Table 3, the analysis shows that the core value of the structural vulnerability analysis method in this paper lies in realizing the precise association between structural characteristics and exergy loss, and it can accurately identify the structural vulnerable points of hydraulic engineering projects in Southwest China, while adapting to the operating environment characteristics of mountainous projects. The vulnerability assessment results show that there are three structural vulnerable points in the case project, namely the water conveyance pipeline, the turbine, and cascade connection path 1, which are completely consistent with the problems existing in actual operation. The SC of the turbine is 0.73 and the CC is 0.72, both lower than the vulnerability threshold. The sensitivity analysis shows that when its performance degrades, the system efficiency decreases by 8.9%, making it the most influential vulnerable point. The formation reason is that its design capacity does not match the fluctuation characteristics of inflow in the mountainous areas of Guizhou, resulting in the phenomenon of “large horse pulling a small cart” and high additional exergy loss. The CC of the water conveyance pipeline is 0.76, lower than the threshold, and the SELC is as high as 0.23. The sensitivity analysis shows an efficiency decrease of 7.5%. The formation reason is related to the small pipe diameter and excessive distributed losses caused by mountainous terrain. The CC of cascade connection path 1 is 0.78 and the SELC is 0.16. The sensitivity analysis shows an efficiency decrease of 6.3%, mainly due to the unreasonable connection mode, resulting in low exergy flow transmission efficiency. Compared with the limitation of traditional vulnerability analysis that only focuses on equipment performance, this method quantifies the influence of structural layout and unit matching relationship on exergy efficiency through SC and CC, clarifies the impact degree of vulnerable points combined with sensitivity analysis, and analyzes the formation reasons in combination with the mountainous terrain characteristics of Southwest China, providing precise targeted basis for subsequent structural optimization, fully reflecting the practicality and regional adaptability of the method.

The coupled exergy–economic–environment multi-objective collaborative optimization model and MPC dynamic scheduling strategy constructed in this paper are applied to the case project. The improved NSGA-III algorithm is used to solve the optimal structural renovation scheme and operation scheduling strategy. The three core indicators of system exergy efficiency, annual total cost, and carbon emissions before and after optimization are compared. At the same time, the exergy loss difference between MPC dynamic scheduling and traditional static scheduling is compared to verify the effectiveness and practicality of the optimization model and scheduling strategy. The specific application results are shown in Table 4.

Table 4. Application results of 3E multi-objective optimization and dynamic scheduling strategy of the case project

Analysis Dimension

Specific Indicator

Before Optimization / Traditional Static Scheduling

After Optimization / MPC Dynamic Scheduling

Change

Change Rate

Exergy efficiency indicators

Total system exergy loss

57.2 × 10⁶ kJ/h

51.8 × 10⁶ kJ/h

-5.4 × 10⁶ kJ/h

-9.4%

System exergy efficiency

0.85

0.93

0.08

9.4%

Economic indicators

Annual total cost

42.68 million yuan

37.32 million yuan

-5.36 million yuan

-12.6%

Exergy loss cost

8.92 million yuan

7.25 million yuan

-1.67 million yuan

-18.7%

Structural renovation investment cost

-

6.80 million yuan

+6.80 million yuan

-

Annual operation and maintenance cost

33.76 million yuan

30.07 million yuan

-3.69 million yuan

-10.9%

Environmental indicators

Annual carbon emissions

2.38 × 10⁴ t

2.15 × 10⁴ t

-0.23 × 10⁴ t

-9.7%

Cumulative exergy resource consumption

1.86 × 10⁹ kJ

1.69 × 10⁹ kJ

-0.17 × 10⁹ kJ

-9.1%

Dynamic scheduling comparison

Average exergy loss in flood season

52.5 × 10⁶ kJ/h

50.3 × 10⁶ kJ/h

-2.2 × 10⁶ kJ/h

-4.2%

Average exergy loss in dry season

57.2 × 10⁶ kJ/h

51.1 × 10⁶ kJ/h

-6.1 × 10⁶ kJ/h

-10.7%

Average exergy loss in normal season

51.7 × 10⁶ kJ/h

49.8 × 10⁶ kJ/h

-1.9 × 10⁶ kJ/h

-3.7%

Annual average exergy loss

53.8 × 10⁶ kJ/h

50.4 × 10⁶ kJ/h

-3.4 × 10⁶ kJ/h

-6.3%

Note: The structural renovation investment cost is a one-time investment, and the annual total cost has been converted into an annual average value. In the change rate, a negative sign indicates a decrease, and a positive sign indicates an increase.

The data in Table 4 fully verify the value and engineering practicality of the 3E multi-objective optimization model and MPC dynamic scheduling strategy in this paper, realizing the coordinated improvement of exergy efficiency, economy, and environmental benefits, and adapting to the characteristics of inflow fluctuation in Southwest China. The optimization results show that after structural renovation and collaborative optimization of operating parameters, the system exergy efficiency increases from 0.85 to 0.93, with an increase of 9.4%, and the total system exergy loss decreases by 9.4%. The annual total cost decreases by 12.6%. Although an additional 6.80 million yuan structural renovation investment is added, the significant decrease in exergy loss cost and operation and maintenance cost achieves an overall improvement in economic benefits. Among them, the exergy loss cost decreases by 18.7%, fully reflecting the improvement effect of exergy loss optimization on economy. Annual carbon emissions and cumulative exergy resource consumption decrease by 9.7% and 9.1%, respectively, realizing the dual improvement of environmental benefits and resource utilization efficiency, which is consistent with the “dual carbon” target requirements. The dynamic scheduling comparison results show that compared with traditional static scheduling, MPC dynamic scheduling reduces the annual average exergy loss by 6.3%. Among them, the exergy loss reduction in the dry season reaches 10.7%, which is significantly higher than that in the flood season and normal season. This is related to the characteristics of large inflow fluctuation in the dry season in the mountainous areas of Guizhou and the inability of traditional static scheduling to adapt in time, indicating that MPC dynamic scheduling can accurately capture the temporal changes of inflow, adjust operation instructions through rolling optimization, effectively reduce exergy loss, and adapt to the operating characteristics of hydraulic engineering projects in Southwest China. The above results show that the optimization model in this paper introduces structural variables to realize the collaborative optimization of structure and operation, and the dynamic scheduling strategy solves the lag problem of traditional static scheduling. The combination of the two can effectively improve the comprehensive benefits of the case project, verifying the practicality and engineering operability of the method, and it can be directly applied to the optimization and renovation of similar hydraulic engineering projects in Southwest China.

4. Discussion

The series of methods for improving energy conversion efficiency and system structure optimization of water conservancy projects based on exergy analysis proposed in this paper have important significance and academic value at the levels of thermodynamic theory expansion and engineering method innovation. At the theoretical level, the refined component exergy model breaks through the limitation of traditional single mechanical exergy analysis, incorporates thermal exergy and chemical exergy into the exergy analysis framework of water conservancy projects, improves the thermodynamic evaluation system of water conservancy projects, and deepens the application of exergy balance theory in complex scenarios of water conservancy projects; the structural vulnerability analysis method integrates thermodynamic topological structure theory and exergy flow diagnosis technology, establishes the quantitative relationship between structural characteristics and exergy loss, and enriches the theoretical system of thermodynamic system diagnosis; the dynamic exergy analysis and MPC scheduling strategy expand the research perspective of dynamic optimization of thermodynamic systems, and realize the coordinated consideration of thermodynamic perfection and operational economy under time-varying conditions. At the methodological level, compared with existing studies, the multi-level evaluation index system constructed in this paper solves the problem that traditional indices cannot quantify process and structural exergy loss, the 3E multi-objective optimization model realizes the coordinated optimization of structure and operating parameters, and the dynamic scheduling strategy is more suitable for the actual time-varying characteristics of engineering, and the overall precision, comprehensiveness and adaptability of the method are significantly improved.

The engineering application value of the methods in this paper is significant and has broad promotion prospects, and can effectively meet the national “dual carbon” goals and the construction needs of clean energy bases in Southwest China. In view of the characteristics of water conservancy projects in Southwest China, especially in Guizhou Province, such as significant mountainous terrain, large inflow fluctuation and complex structure, the refined exergy model and exergy flow network can accurately identify the key links of exergy loss, the multi-level evaluation index system and structural vulnerability analysis can provide accurate diagnostic basis, and the 3E multi-objective optimization and dynamic scheduling strategy can achieve comprehensive benefit improvement, effectively improve the utilization efficiency of regional water energy resources, optimize engineering structure, reduce carbon emissions, promote the high-quality development of clean energy in Southwest China, and provide technical support for regional energy structure transformation. From the perspective of promotion prospects, the methods in this paper are constructed based on general thermodynamic theory and engineering measured data, without the need for complex special equipment, and can be widely applied to similar mountainous water conservancy projects, cascade hydropower stations and other scenarios nationwide and even globally. In the promotion process, attention should be paid to the parameter adaptation problems caused by differences in climate, water quality and terrain in different regions, and regional measured data accumulation should be strengthened to optimize model parameters; in view of the difficulties in data acquisition and high transformation costs of some small and medium-sized projects, the model complexity can be simplified and the transformation scheme can be optimized to reduce the application threshold, and further improve the engineering applicability and promotion value of the method.

Although this study has achieved innovation in theory and method and has good practicality verified by case study, there are still certain limitations, which clarify the direction for subsequent research. The limitations are mainly reflected in three aspects: the refined exergy model does not fully consider the impact of extreme climate on water body characteristics and exergy loss, and is difficult to fully adapt to special scenarios such as extreme rainstorms and droughts; after introducing multi-dimensional variables, the computational complexity of the 3E multi-objective optimization model is relatively high, and there is still room for improvement in iteration efficiency; the case selection focuses on a single cascade hydropower station in Guizhou Province, although it has regional representativeness, the coverage is limited and fails to fully take into account the differences of water conservancy projects of different scales and types. Combined with the development trend of thermodynamics discipline and engineering practical needs, future research can be carried out from three aspects: constructing a dynamic exergy analysis model incorporating extreme climate factors to improve the adaptability of the model under special scenarios; combining artificial intelligence technology to optimize algorithm structure, reduce the computational complexity of the optimization model, and improve iteration efficiency; constructing a real-time monitoring and optimization system of exergy flow in water conservancy projects based on digital twin technology to realize dynamic diagnosis of exergy loss and real-time scheduling; expanding the research scope and carrying out exergy network optimization research of multi-project coordination, further expanding the depth and breadth of research, and promoting the large-scale application of exergy analysis technology in the field of water conservancy projects.

5. Conclusion

Aiming at the core problems of traditional water conservancy project exergy analysis with single dimension, lack of structural diagnosis, and disconnection between optimization and scheduling, this paper took water conservancy projects in Southwest China as the research object, systematically carried out research on improving energy conversion efficiency and system structure optimization based on exergy analysis, and constructed a complete research system of “refined exergy analysis – structural vulnerability diagnosis – 3E multi-objective optimization – dynamic scheduling”. The research focused on realizing four core innovations: constructing a refined component exergy model including thermal exergy and chemical exergy and an optimized exergy flow network to realize comprehensive and accurate quantification of exergy loss; proposing two indices of PELI and SELC, establishing a multi-level exergy efficiency evaluation system, and solving the problem that process and structural exergy loss are difficult to quantify; integrating topological structure theory and exergy flow diagnosis technology to construct a system structural vulnerability analysis method, accurately identifying structural vulnerability points and their formation causes; introducing structural decision variables, establishing a multi-objective optimization model coupling exergy-economy-environment, and developing an MPC-based dynamic scheduling strategy to realize coordinated optimization of structure and operation. Verified by a case study of a typical cascade hydropower station in Guizhou Province, all methods have good scientificity and practicality, and can effectively improve the thermodynamic perfection degree and comprehensive benefits of the project.

The research in this paper has important value in both academic and engineering fields, and at the same time lays a foundation and points out the direction for subsequent related research. At the academic level, it deepens the application of theories such as exergy balance and thermodynamic topological structure in the field of water conservancy projects, and the series of innovative methods and evaluation indices proposed make up for the gaps of existing research in exergy analysis dimension, structural diagnosis and dynamic optimization, and enrich the theoretical system of thermodynamic evaluation and optimization of water conservancy projects. At the engineering level, the research results provide precise technical support for improving energy conversion efficiency and optimizing system structure of water conservancy projects in Southwest China, can effectively reduce exergy loss, improve economic benefits, reduce carbon emissions, meet the national “dual carbon” goals and the construction needs of clean energy bases in Southwest China, and have important practical significance for promoting efficient utilization of regional water energy resources. In the future, focus will be placed on the research limitations, further improving the dynamic exergy analysis model incorporating extreme climate factors, optimizing algorithms to reduce computational complexity, combining digital twin technology to expand real-time monitoring and optimization applications of exergy flow, promoting the large-scale promotion of the methods in this paper in the field of thermodynamic optimization of water conservancy projects, and assisting the high-quality development of the clean energy industry.

  References

[1] Xiao, Y., Xiao, Q., Sun, X. (2020). Ecological risks arising from the impact of large-scale afforestation on the regional water supply balance in southwest China. Scientific Reports, 10(1): 4150. https://doi.org/10.1038/s41598-020-61108-w

[2] Bao, R., Wu, J., Li, T., Deng, H. (2022). Assessment and influencing factors of water supply capacity and water resource utilization efficiency in Southwest China. Water, 15(1): 144. https://doi.org/10.3390/w15010144

[3] Wu, Z., Peng, Y., Li, Z., Li, B., Yu, H., Zheng, S. (2011). Commentary of research situation and innovation frontier in hydro-structure engineering science. Science China Technological Sciences, 54(4): 767-780. https://doi.org/10.1007/s11431-011-4336-x

[4] Song, K., Jiang, X., Wang, T., Yan, D., Xu, H., Wu, Z. (2024). The impact of large-scale water diversion projects on the water supply network: A case study in Southwest China. Water, 16(2): 357. https://doi.org/10.3390/w16020357

[5] Guo, H., Cui, D., Li, Q., Chen, Q., Lai, L. (2025). Prediction and reliability analysis of the pressuremeter modulus of the deep overburden in hydraulic engineering based on machine learning and physical mechanisms. Applied Sciences, 15(19): 10643. https://doi.org/10.3390/app151910643

[6] Panchal, S., Dincer, I., Agelin-Chaab, M. (2016). Thermodynamic analysis of hydraulic braking energy recovery systems for a vehicle. Journal of Energy Resources Technology, 138(1): 011601. https://doi.org/10.1115/1.4031510

[7] Zhang, J., Song, F., Zhang, L., Wang, J., Liu, C. (2022). Analysis on hydraulic fracturing of concrete in super-high arch dam based on the thermodynamic principle of minimum energy consumption rate. International Journal of Heat and Technology, 40(2): 383-389. https://doi.org/10.18280/ijht.400204

[8] Huang, L.Q., Chen, G.Q., Zhang, Y., Chen, B., Luan, S.J. (2007). Exergy as a unified measure of water quality. Communications in Nonlinear Science and Numerical Simulation, 12(5): 663-672. https://doi.org/10.1016/j.cnsns.2005.04.009

[9] Khattak, S.H., Greenough, R. (2018). Resource accounting in factories and the energy-water nexus. The International Journal of Advanced Manufacturing Technology, 95(1): 71-81. https://doi.org/10.1007/s00170-017-1057-8

[10] Martínez, A., Uche, J. (2010). Chemical exergy assessment of organic matter in a water flow. Energy, 35(1): 77-84. https://doi.org/10.1016/j.energy.2009.08.032

[11] Prommas, R., Rattanadecho, P., Cholaseuk, D. (2010). Energy and exergy analyses in drying process of porous media using hot air. International Communications in Heat and Mass Transfer, 37(4): 372-378. https://doi.org/10.1016/j.icheatmasstransfer.2009.12.006

[12] Ozgener, L., Hepbasli, A., Dincer, I. (2004). Thermo-mechanical exergy analysis of Balcova geothermal district heating system in Izmir, Turkey. Journal of Energy Resources Technology, 126(4): 293-301. https://doi.org/10.1115/1.1805540

[13] Ameri, M., Kiaahmadi, F., Khanaki, M., Nazoktabar, M. (2010). Energy and exergy analyses of a spark-ignition engine. International Journal of Exergy, 7(5): 547-563. https://doi.org/10.1504/IJEX.2010.034928

[14] Ozturk, H.K., Atalay, O., Yilanci, A., Hepbasli, A. (2006). Energy and exergy analysis of kizildere geothermal power plant, Turkey. Energy Sources, Part A, 28(15): 1415-1424. https://doi.org/10.1080/15567240500400739

[15] Bühler, F., Nguyen, T.V., Jensen, J.K., Holm, F.M., Elmegaard, B. (2018). Energy, exergy and advanced exergy analysis of a milk processing factory. Energy, 162: 576-592. https://doi.org/10.1016/j.energy.2018.08.029

[16] Cano, N.A., Hasenstab, C., Velásquez, H.I. (2020). Exergy life cycle assessment indicators in Colombian gold mining sector. Journal of Sustainable Mining, 19(3): 150-165. https://doi.org/10.46873/2300-3960.1013

[17] Carrasquer, B., Uche, J., Martinez-Gracia, A. (2016). Exergy costs analysis of groundwater use and water transfers. Energy Conversion and Management, 110: 419-427. https://doi.org/10.1016/j.enconman.2015.12.022

[18] Bilgen, S., Bulut, V.N. (2014). Investigation of the chemical exergy and water quality of the Galyan River, Trabzon, Turkey. Energy Sources, Part A: Recovery, Utilization, and Environmental Effects, 36(23): 2595-2602. https://doi.org/10.1080/15567036.2011.572132

[19] Chen, Q., Yuan, H., Chen, P. (2019). Short-term effects of artificial reef construction on the taxonomic diversity and eco-exergy of the macrobenthic faunal community in the Pearl River Estuary, China. Ecological indicators, 98: 772-782. https://doi.org/10.1016/j.ecolind.2018.12.001

[20] Ranjan, K.R., Kaushik, S.C., Panwar, N.L. (2016). Energy and exergy analysis of passive solar distillation systems. International Journal of Low-Carbon Technologies, 11(2): 211-221. https://doi.org/10.1093/ijlct/ctt069

[21] Martínez, A., Uche, J., Rubio, C., Carrasquer, B. (2010). Exergy cost of water supply and water treatment technologies. Desalination and water treatment, 24(1-3): 123-131. https://doi.org/10.5004/dwt.2010.1368