Assessing the Environmental Impacts of Banana Farming in Yogyakarta Special Region Using Life Cycle Assessment (LCA)

Assessing the Environmental Impacts of Banana Farming in Yogyakarta Special Region Using Life Cycle Assessment (LCA)

Zuhud Rozaki* Mohammad Ichsan Ramadhan Hartanto Triyono Nur Rahmawati Norsida Man Riska Aula Ardila Ahmad Shabudin Ariffin Mona Fairuz Raml Wahyu Imam Santoso

Department of Agribusiness, Universitas Muhammadiyah Yogyakarta, Yogyakarta 55183, Indonesia

Department of Agribusiness and Bioresources Economics, Universiti Putra Malaysia (UPM), Serdang 43400, Malaysia

Faculty of Business and Management Science, Universiti Islam Antarabangsa Tuanku Syed Sirajuddin, Perlis 02000, Malaysia

Faculty of Business, Economics and Social Development, Universiti Malaysia Terengganu, Kuala Terengganu 21030, Malaysia

Department of Agribusiness, Universitas Muhammadiyah Semarang, Semarang 50273, Indonesia

Corresponding Author Email: 
zaki@umy.ac.id
Page: 
159-167
|
DOI: 
https://doi.org/10.18280/ijdne.200117
Received: 
30 November 2024
|
Revised: 
2 December 2024
|
Accepted: 
10 January 2025
|
Available online: 
31 January 2025
| Citation

© 2025 The authors. This article is published by IIETA and is licensed under the CC BY 4.0 license (http://creativecommons.org/licenses/by/4.0/).

OPEN ACCESS

Abstract: 

Indonesia is one of the largest banana producers in Asia, with an annual production of 9.34 million tons, including 809,976 quintals from Yogyakarta in 2022, making banana cultivation an important sector. This study evaluates the environmental impact of banana cultivation in the Special Region of Yogyakarta using the Life Cycle Assessment (LCA) approach with the IMPACT 2002+ method. The research sample involved 80 farmers and 4 distributors from two main regions. The analysis focused on four main categories: human health, ecosystem quality, climate change, and resource consumption, which are the core elements of the IMPACT 2002+ method. Farmers' environmental awareness was assessed based on seven indicators, including land and water management, as well as the use of fertilizers and pesticides. The results showed that NPK fertilizer is the main contributor to climate change, accounting for 92.3% of greenhouse gas emissions (4.48E4 kg CO2 eq). A shift to organic fertilizers is estimated to reduce emissions by up to 30%. Meanwhile, distribution activities accounted for 87.3% of resource consumption (6.07E5 MJ primary) due to the use of fossil fuels. These findings highlight the importance of transitioning to sustainable practices, such as the use of organic fertilizers and optimizing local distribution networks. This study provides a basis for agricultural policies that support ecosystem balance and climate change mitigation.

Keywords: 

Life Cycle Assessment, banana cultivation, environmental awareness, sustainable agriculture, organic fertilizers

1. Introduction

Bananas are one of the most popular types of horticultural plants worldwide [1]. Every part of the banana plant can be processed, including the fruit and peel, into products such as banana chips, banana flour, banana biscuits, it can most commonly be consumed directly [2]. Bananas are plants that thrive in tropical and subtropical regions [3] such as Indonesia, Malaysia, South America, and Central America. As the largest banana producer in Asia, accounting for 50% of Asia's banana production [4].

As the largest banana producer in Asia, Indonesia also has a high domestic demand for this fruit. Bananas are popular and widely consumed by people in Indonesia. Household banana consumption in Indonesia increases yearly. According to the Central Statistics Agency, in 2023, household banana consumption reached 2.37 million tons [5], with banana production in Indonesia amounting to 9.34 million tons.

One of the main banana-producing provinces in Indonesia is the Special Region of Yogyakarta. According to the Central Statistics Agency, banana production in Yogyakarta in 2022 reached 809,976 quintals. These figures are a calculation of the total production across all regencies in the Special Region of Yogyakarta. This high level of production directly impacts the community economically, socially, and environmentally [6]. Additionally, banana cultivation has positive environmental effects, such as preventing soil erosion and enhancing soil fertility [7]. However, farming activities inevitably involve the use of fertilizers and pesticides to increase crop yields [8]. Continuous and improper use of these inputs can have adverse effects. The use of fertilizers and pesticides constitutes a significant input in agricultural activities, particularly fertilizers and pesticides that contribute to increasing CO2 levels, which impact greenhouse gas emissions, as well as damage soil and cause water pollution that can harm human health and natural resources [9]. Other environmental inputs include farming activities such as land preparation, planting, weeding, harvesting, post-harvest processes, and distribution. These activities contribute to increased CO2 levels, which lead to the accumulation of greenhouse gases and impact the atmosphere [10].

Nevertheless, the environmental impact of banana farming activities is not widely recognized by farmers, including those in Yogyakarta [11]. Increasing environmental awareness among farmers can help mitigate these impacts by reducing the use of chemical inputs [12].

Therefore, this study aims to analyze the environmental impacts of banana farming in Yogyakarta and assess farmers' awareness of the environmental effects resulting from their agricultural activities. Using the Life Cycle Assessment method to evaluate the environmental impact of banana farming allows for an assessment of all environmental effects, including impacts on human health, ecosystem quality, climate change, and resources. The results can then be used as an evaluation tool for both banana farmers and agricultural policymakers to reduce the environmental impacts of banana farming in the Special Region of Yogyakarta [13].

2. Research Method

2.1 Research location

The research locations shown in Figure 1 were purposively selected in Badongan District, Semin Village, Gunung Kidul Regency, and Samiran District, Parangtritis Village, Bantul Regency. Both locations are situated in the Special Region of Yogyakarta. This selection was based on the consideration that the majority of the community in these areas is composed of banana farmers. Additionally, another aspect of the location selection was to analyze the environmental impacts of banana cultivation activities in these two areas.

Figure 1. Research location

2.2 Sampling procedure and data collection

The data for this study were obtained through interviews with 84 individuals, including 80 banana farmers and 4 traders or distributors from the two locations (Table 1). This data was collected to understand all farming activities as well as the distribution distances from farmers to middlemen or large-scale traders.

Table 1. Type and number of samples

Respondent

Badongan Village

Samiran Village

Farmer

40

40

Trader/Distributor

2

2

Total

42

42

Interviews with farmers were conducted using questionnaires that directly inquired about all inputs in banana farming, such as seeds, fertilizers, pesticides, machinery usage, and fuel consumption, including their respective volumes. Additionally, questions related to environmental awareness were also included, covering 7 environmental awareness indicators. Meanwhile, traders or distributors were only asked about their distribution distances to determine fuel usage in distribution activities.

2.3 Framework of thought

The framework in Figure 2 illustrates the analysis process using Life Cycle Assessment (LCA), starting from land preparation through post-harvest and distribution. Dashed lines are used to represent the distribution distance, as only fuel inputs for distribution are analyzed. Additionally, an analysis was conducted on banana farmers based on seven indicators: knowledge of environmental impacts, land management, water management, fertilizer and pesticide use, conservation of biodiversity and habitats, environmental education and support, and future goals. This analysis focuses on the impacts of banana farming on human health, ecosystem quality, climate change, and resource use.

Figure 2. Framework

2.4 Analytical technique

The research method employed is a descriptive quantitative approach. This quantitative approach involves collecting data through surveys, experiments, and testing [14]. It is linked to research variables focusing on current issues and phenomena, with results presented in meaningful numerical forms [15]. The descriptive method involves gathering existing information, explaining it with specific objectives, planning the approach, and collecting data to provide an accurate and clear description of a phenomenon, situation, or group [16]. The Life Cycle Assessment (LCA) analysis, used to determine the environmental impact of banana farming in the Special Region of Yogyakarta, employed the SimaPro application with the IMPACT 2002+method. This aligns with the framework to assess impacts or damage in four categories: human health, ecosystem quality, climate change, and resources. This model can be applied to systems that have comprehensive input-output data across all stages of the life cycle, from production to distribution. This model is particularly suitable for agricultural systems as it allows for the quantification of emissions from chemicals (such as fertilizers and pesticides), fuel usage, and land use changes. The IMPACT 2002+ model has been widely used in international studies to evaluate agricultural systems and industries with international standards, such as ISO 14040 and ISO 14044, which define the principles and guidelines for Life Cycle Assessment of products and processes [17]. For environmental awareness analysis, the Spearman Rank correlation was used to examine the relationship between seven indicators of environmental awareness and farmer characteristics, including age, land size, education level, and income.

3. Result and Discussion

3.1 Characteristics of farmers

Background information on the social and economic aspects of banana farmers in the Special Region of Yogyakarta, which could potentially influence their awareness of environmental impacts [18]. These characteristics include age, income, education level, and land size.

In Figure 3 of banana farmers' ages, the largest group, aged 46-55 years, accounts for 38.78% of the total. This age group is still considered productive as most individuals still possess sufficient physical ability to manage agricultural land [19, 20], although there is a decline in stamina compared to the 20-40 age group [21]. However, farmers in this age group often have better experience and knowledge compared to younger farmers, which can enhance work efficiency [22].

Figure 3. Age data of banana farmers

In terms of income, 43% of banana farmers earn between IDR 800,000 and IDR 1,500,000 (Figure 4). This is categorized as low income [23], considering that the regional minimum wage (UMR) across all regencies in the Special Region of Yogyakarta exceeds IDR 2,100,000. This indicates that farmers' earnings are still insufficient to be considered prosperous or to meet the established minimum income standards.

Figure 4. Income data of banana farmers

Most banana farmers in the Special Region of Yogyakarta have a high school education, with over 50% reaching this level, accounting for 42 farmers (Figure 5). This indicates a high awareness of formal education and reflects the availability of adequate educational facilities. A higher level of education facilitates the absorption of knowledge and technology, both in the agricultural sector and other fields [24, 25].

Figure 5. Educational level data of banana farmers

Land size is the most significant factor influencing the income of banana farmers [26]. In the special region of Yogyakarta, 90% of banana farmers own land between 100m² and 980m² (Figure 6). This size falls into the category of being less than ideal for commercial farming [27]. Such land sizes are more suitable for subsistence farming, which primarily meets the needs of the farmer's family. With this limited land area, farmers can only produce enough food for daily consumption, making it challenging to achieve a surplus for market sale [28].

Figure 6. Land area data of banana farmers

3.2 Farmers' environmental awareness

3.2.1 Environmental awareness

Farmers' environmental awareness is crucial as it directly relates to the conservation of natural resources, agricultural sustainability, and their long-term well-being [29]. In Table 2, it can be seen that the awareness of banana farmers towards the environment, categorized as good, is reflected in the average total score of 4.55 for all environmental awareness indicators. This figure indicates a high level of awareness among farmers, which is based on the fact that these indicators are fundamental for the implementation of sustainable farming practices.

Table 2. Environmental awareness of banana farmers

Indicator

Score

Category

Knowledge of environmental impact

4.56

Good

Land management

4.59

Good

Water management

4.47

Good

Use of fertilizers and pesticides

4.66

Good

Conservation of diversity and habitat

4.64

Good

Environmental education and support

4.40

Good

Future Goal

4.57

Good

Total

4.55

Good

Although the environmental awareness of banana farmers is generally considered good, the level of implementation of environmentally friendly practices for each indicator still needs improvement. More intensive training and mentoring programs, support for environmentally friendly technology, and government policies that promote sustainable agriculture are crucial to ensure that this awareness can be translated into practical actions. This will have a positive impact not only on the environment but also on the social and economic sustainability of the farmers [30].

3.2.2 Correlated factors

Correlation analysis between farmer characteristics and environmental awareness in this study used the Spearman Rank method to determine the relationship between all variables and to ensure the correlation coefficient for this relationship [30, 31]. Table 3 shows a correlation between education and environmental support with environmental awareness. A higher level of education is strongly related to increased environmental awareness. Farmers with higher education are more likely to have good environmental knowledge and have positive habits towards the environment [32].

Table 3. Correlating factors

 

 

Age

Edu.

Income

Land

Knowledge of Environmental Impact

Correlation Coefficient

.155

-.095

-.103

.166

Sig. (2-tailed)

.171

.400

.361

.141

N

80

80

80

80

Land Management

Correlation Coefficient

.152

-.015

.050

.077

Sig. (2-tailed)

.177

.892

.661

.496

N

80

80

80

80

Water Management

Correlation Coefficient

.006

.078

.077

.102

Sig. (2-tailed)

.958

.492

.499

.370

N

80

80

80

80

Use of Fertilizers and Pesticides

Correlation Coefficient

-.038

-.004

-.137

.068

Sig. (2-tailed)

.738

.973

.227

.550

N

80

80

80

80

Conservation of Diversity and Habitat

Correlation Coefficient

-.125

.091

.088

.014

Sig. (2-tailed)

.268

.421

.435

.900

N

80

80

80

80

Environmental Education and Support

Correlation Coefficient

.231*

-.101

.112

.074

Sig. (2-tailed)

.039

.374

.322

.513

N

80

80

80

80

Future Goal

Correlation Coefficient

.025

-.061

.040

-.153

Sig. (2-tailed)

.825

.589

.722

.175

N

80

80

80

80

3.3 Environmental impact assessment

3.3.1 Network

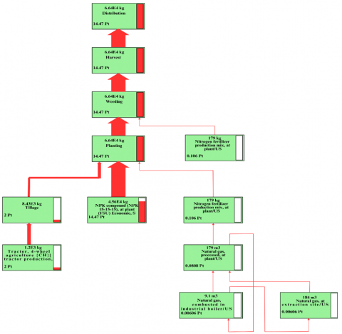
Network, used to determine the relationship of banana cultivation activities that impact the environment. Red lines will indicate the influence on environmental impact, the thicker the red line will indicate the greater the influence exerted. Referring to Figure 7, it shows that the largest input is in the planting activity with an NPK fertilizer input of 14.47 Pt. NPK (Nitrogen, Phosphorus, Potassium) fertilizer is a fertilizer commonly used in agriculture to increase crop yields. However, excessive use of NPK fertilizer can have negative impacts on the environment. Nitrogen-based fertilizers, especially in large amounts, can produce greenhouse gases such as nitrous oxide (N2O), which has a much greater global warming potential than carbon dioxide (CO2) [33].

Figure 7. Network analysis of banana farming

3.3.2 Characterization

In Table 4, this stage refers to the process of quantifying and categorizing the potential effects of banana farming activities. This stage is a follow-up step in data processing to determine the environmental impacts generated from raw materials, inputs, and energy. In this stage, 15 categories of environmental impact will be displayed. The characterization table presents an evaluation of the environmental impacts of banana farming activities based on various impact categories. Each category indicates the amount of emission contribution or resource usage in specific units related to certain environmental aspects. This table shows that harvesting activities are the main contributors to most environmental impact categories, including global warming, ecotoxicity, acidification, and eutrophication. The use of diesel provides a small but still significant additional impact in various categories. Therefore, to reduce the environmental impact of banana farming, it is necessary to optimize the harvesting process and adopt more environmentally friendly energy solutions.

Table 4. Characterization of banana farming

Impact Category

Unit

Total

Distribution

Harvest

Dummy_Gasoline Used in Personal Vehicle

Diesel

{CH}

Market for

Diesel

Carcinogens

kg C2H3Cl eq

2.10E+03

x

2.10E+03

x

0.0571

Non-carcinogens

kg C2H3Cl eq

2.75E+03

x

2.75E+03

x

0.188

Respiratory inorganics

kg PM2.5 eq

33.8

x

33.8

x

0.0154

Ionizing radiation

Bq C-14 eq

1.55E+05

x

1.55E+05

x

61.9

Ozone layer depletion

kg CFC-11eq

0.00319

x

0.00319

x

1.97E-06

Respiratory organics

kg C2H4 eq

28.3

x

28.2

x

0.146

Aquatic ecotoxicity

kg TEG water

4.91E+06

x

4.91E+06

x

327

Terrestrial ecotoxicity

kg TEG soil

1.45E+06

x

1.45E+06

x

219

Terrestrial acid/nutri

kg SO2 eq

581

x

581

x

0.317

Land occupation

m2org.arable

592

x

592

x

0.282

Aquatic acidification

kg SO2 eq

249

x

249

x

0.0813

Aquatic eutrophication

kg PO4 P-lim

2.57

x

2.57

x

0.00182

Global warming

kg CO2 eq

4.48E+04

x

4.48E+04

x

20.8

Non- renewable energy

MJ primary

6.01E+05

x

6.01E+05

x

25.6

Mineral extraction

MJ surplus

6.08E+03

x

6.08E+03

x

0.172

3.3.3 Damage assessment

At this stage, the analysis can be used to consider ways to improve environmental impacts. This stage aims to group several indicators from the characterization stage into four damage categories. These categories are human health, ecosystem quality, climate change, and resources. Table 5 shows the main activities that are the primary contributors to all damage categories, namely harvesting activities, followed by the use of diesel post-harvest, which contributes minimally but still impacts each category. Therefore, efforts to reduce environmental impacts should focus on optimizing the harvesting process and utilizing more environmentally friendly energy sources. One of the impacts is on human health, measured in DALYs. DALY is a measure of disease burden, where one DALY is equivalent to one year of healthy life lost [34]. The greatest impact was found during the harvesting stage, amounting to 0.0374 DALYs.

Table 5. Damage assessment banana farming

Damage Category

Unit

Total

Distribution

Harvest

Dummy_Gasoline Used in Personal Vehicle

Diesel

{CH}

Post Harvest

Human health

DALY

0.0374

x

0.0374

x

1.18E-05

Ecosystem quality

PDF*m²*yr

1.30E4

x

1.30E4

x

2.38

Climate change

kg CO2 eq

4.48E4

x

4.48E4

x

20.8

Resources

MJ primary

6.07E5

x

6.07E+05

x

25.7

3.3.4 Normalization

The normalization stage involves standardizing the units of all damage categories. This standardization is done after the damage assessment process to facilitate analysis across different environmental impact categories. The results in Table 6, the normalization stage, do not have units because this stage is about standardizing the units from all units produced in the damage assessment stage.

Table 6. Normalization banana farming

Damage Category

Unit

Total

Distribution

Harvest

Dummy_Gasoline Used in Personal Vehicle

Diesel

{CH}

Post Harvest

Human health

 

5.27

x

5.27

x

0.00167

Ecosystem quality

 

0.949

x

0.949

x

0.000174

Climate change

 

4.53

x

4.53

x

0.0021

Resources

 

3.99

x

3.99

x

0.000169

3.3.5 Weighting

Weighting is the stage where all assessed impacts are simplified and compared using the same unit of measurement so that results can be obtained according to their level of importance. In Table 7, it is known that the total damage to the environment from banana cultivation in DIY is 14.7 Pt. In the human health category, the value is 5.27 Pt. The unit of measurement at this stage is Point (Pt), where a scale of 1 Pt represents one thousandth of the annual environmental burden on one average European.

Table 7. Weighting banana farming

Damage Category

Unit

Total

Distribution

Harvest

Dummy_Gasoline Used in Personal Vehicle

Diesel

{CH}

Post Harvest

Total

Pt

14.7

x

14.7

x

0.00411

Human health

Pt

5.27

x

5.27

x

0.00167

Ecosystem quality

Pt

0.949

x

0.949

x

0.000174

Climate change

Pt

4.53

x

4.53

x

0.021

Resources

Pt

3.99

x

3.99

x

0.000169

3.3.6 Interpretation

After going through all the stages of the Life Cycle Assessment (LCA) analysis and seeing the largest input. Regarding the environment as shown in Figure 7, the input of NPK fertilizer has the greatest impact on the environment from banana farming activities in the Special Region of Yogyakarta. In addition to the use of NPK fertilizer during planting. distribution activities also contribute significantly with fuel inputs in the form of gasoline and diesel. as well as the use of vehicles such as motorcycles and cars. In an effort to reduce the environmental impact of banana farming activities. it can be started by reducing the use of chemical fertilizers and cultivating the use of organic fertilizers to support sustainable agriculture and maintain soil fertility [34, 35]. Organic fertilizers are relatively easy to make on one's own [36], but due to the high use of chemical fertilizers. organic fertilizers have not been effective because the soil has become dependent on chemical fertilizers [37].

Therefore, soil regeneration can be done by mixing the use of chemical fertilizers and organic fertilizers [38] by increasing the dose of organic fertilizer in each application so that the soil becomes accustomed to organic fertilizers [39]. Soil that is accustomed to the use of organic fertilizers will be much more fertile and good for the long term than soil that uses chemical fertilizers which can damage the soil in the long term [40].

4. Conclusion

This study demonstrates that banana cultivation in the special region of Yogyakarta has significant environmental impacts. Particularly from the use of NPK fertilizers and the distribution of harvested products. Analysis using the Life Cycle Assessment (LCA) method with IMPACT 2002+ identified that NPK fertilizers are the main contributor in the climate change category. From Table 5, the total climate change impact is 4.48E4 kg CO2 eq, with the largest impact coming from NPK fertilizers used during the planting phase. Based on network analysis, NPK fertilizers account for the majority of this impact. In the Table 7, the climate change category has a total weight of 4.53 Pt, mostly attributed to emissions from NPK fertilizers. Thus, NPK fertilizers contribute 92.3% of the total greenhouse gas emissions impact.

On the other hand, distribution contributes additional greenhouse gas emissions through the use of fossil fuels such as gasoline and diesel. However, its contribution is smaller compared to the impact of fertilizers. In the resources category, from Table 5, resource consumption reaches 6.07E5 MJ primary. In Table 7, the total weight for resources is 3.99 Pt, with distribution contributing significantly due to the use of transportation fuels. Therefore, the use of fossil fuels in distribution contributes 87.3% to resource consumption and air pollution.

From a farmer's perspective, although their environmental awareness is considered good, there are challenges in implementing more environmentally friendly practices. The long-standing habit of using chemical fertilizers and limited access to organic fertilizers are major obstacles in reducing negative environmental impacts. However, the analysis results show that soil regeneration by combining chemical and organic fertilizers can be an effective solution. This step not only gradually improves soil fertility but also supports sustainable agricultural practices.

This research also highlights the importance of education and training related to environmentally friendly agriculture. Higher formal education is significantly correlated with increased awareness and positive behavior towards environmental conservation. Therefore, continuous training and technical assistance are needed to encourage the transition to more sustainable agricultural practices.

Overall, this research provides important insights for stakeholders in the agricultural sector, particularly in developing policies that support the use of sustainable agricultural technologies. The implementation of organic fertilizer subsidy policies, strengthening local distribution networks. and environmental awareness campaigns can help reduce the environmental impact of banana cultivation while improving farmers' welfare. With these steps, it is hoped that the agricultural sector can contribute positively to ecosystem sustainability and climate change control.

Acknowledgment

The authors thank to Universitas Muhammadiyah Yogyakarta for funding this research.

  References

[1] Bahadur, L., Anmol, D.S., Singh, S.K. (2020). A review on successful protected cultivation of banana (Musa). Plant Arch, 20(2): 1570-1573.

[2] Ranjha. M.M.A.N., Irfan. S., Nadeem. M., Mahmood. S. (2022). A comprehensive review on nutritional value. medicinal uses. and processing of banana. Food Reviews International, 38(2): 199-225. https://doi.org/10.1080/87559129.2020.1725890

[3] Drenth, A., Kema, G. (2021). The vulnerability of bananas to globally emerging disease threats. Phytopathology®, 111(12): 2146-2161. https://doi.org/10.1094/PHYTO-07-20-0311-RVW

[4] Anggraeni. R., Saputra. D., Adib. A. (2018). Physicochemical characteristics and sensorial properties of dry noodle supplemented with unripe banana flour. Food Research, 2(3): 270-278. https://doi.org/10.26656/fr.2017.2(3).061

[5] Fida, R., Pramafisi, G., Cahyana, Y. (2020). Application of banana starch and banana flour in various food product: A review. IOP Conference Series: Earth and Environmental Science, 443(1): 012057. https://doi.org/10.1088/1755-1315/443/1/012057

[6] Vuppalapati, C., Ilapakurti, A., Vissapragada, S., Kedari, S., Mamidi, V., Vuppalapati, R., Kedari, S., Shankar, J. (2023). Ecuador banana production & democratization of climate change machine learning models to mobile edge devices! In 2023 Congress in Computer Science. Computer Engineering. & Applied Computing (CSCE) Las Vegas, NV, USA, pp. 405-412. https://doi.org/10.1109/CSCE60160.2023.00072

[7] Sudharsan, N.S. (2024). Transforming banana plant wastages into sustainable and valuable eco-Friendly products theme: Diversity, equity and inclusion: Sustainable business practices sub theme: Innovative business models and SDGs. In Organization, Purpose, and Values, Routledge, pp. 469-482. https://doi.org/10.4324/9781003501374-35

[8] Iskandar, M.J., Jamhari, J. (2020). Efficiency of rice farming in the corporate farming model in Central Java. Agraris: Journal of Agribusiness and Rural Development Research, 6(2): 154-167. https://doi.org/10.18196/agr.6297

[9] Svensson, O., Bellamy, A.S., Van den Brink, P.J., Tedengren, M., Gunnarsson, J.S. (2018). Assessing the ecological impact of banana farms on water quality using aquatic macroinvertebrate community composition. Environmental Science and Pollution Research, 25: 13373-13381. https://doi.org/10.1007/s11356-016-8248-y

[10] Aremu, A.O., Kulkarni, M.G., Bairu, M.W., Finnie, J.F., Van Staden, J. (2012). Growth stimulation effects of smoke-water and vermicompost leachate on greenhouse grown-tissue-cultured ‘Williams’ bananas. Plant Growth Regulation, 66: 111-118. https://doi.org/10.1007/s10725-011-9634-6

[11] Syp, A., Osuch, D. (2019). Dairy farmers’ views on environment. results of questionnaire survey from regions of Mazowsze and Podlasie in Poland. Engineering for Rural Development, 18: 751-757. https://doi.org/10.22616/ERDev2019.18.N067

[12] Musarika, S., Atherton, C.E., Gomersall, T., Wells, M.J., Kaduk, J., Cumming, A.M.J., Page, S.E., Oechel, W.C., Zona, D. (2017). Effect of water table management and elevated CO2 on radish productivity and on CH4 and CO2 fluxes from peatlands converted to agriculture. Science of the Total Environment, 584: 665-672. https://doi.org/10.1016/j.scitotenv.2017.01.094

[13] Vásquez, L.O.P., Chavarría-Hernández, J.C., Trinidad, A.A., Ordóñez-López, L.C., Sosa, S.F., Pool, P.Y.C., Barrera-Cabrera, J.N. (2025). Life cycle assessment of electric and gasoline moto-taxis in Yucatán. México: Impact of battery technology and social considerations. Energy for Sustainable Development, 85: 101614. https://doi.org/10.1016/j.esd.2024.101614

[14] Figureau, A.G., Hamelin, A., Pfiffelmann, M. (2020). Experimentally validated surveys: Potential for studying cognitive and behavioral issues in management. M@ n@ Gement, 23(4): 1-12. https://doi.org/10.37725/mgmt.v23i4.5613

[15] England, A. (2021). Quantitative and qualitative research methods. In: Seeram, E., Davidson, R., England, A., McEntee, M.F. (eds) Research for Medical Imaging and Radiation Sciences. Springer. Cham. pp. 71-96. https://doi.org/10.1007/978-3-030-79956-4_5

[16] Mao, Z., Huo, W. (2023). Descriptive study. In: Wang, C., Liu, F. (eds) Textbook of Clinical Epidemiology. Springer. Singapore. pp. 37-60. https://doi.org/10.1007/978-981-99-3622-9_3

[17] Midolo, G., Cutuli, G., Porto, S.M., Ottolina, G., Paini, J., Valenti, F. (2024). LCA analysis for assessing environmenstal sustainability of new biobased chemicals by valorising citrus waste. Scientific Reports, 14(1): 21418. https://doi.org/10.1038/s41598-024-72468-y

[18] Ayo, E.M., Matemu, A., Laswai, G.H., Kimanya, M.E. (2018). Socioeconomic characteristics influencing level of awareness of aflatoxin contamination of feeds among livestock farmers in Meru District of Tanzania. Scientifica, 2018(1): 3485967. https://doi.org/10.1155/2018/3485967

[19] Kihara, A., Kawasaki, H., Yamasaki, S., Hanaoka, H., Yamane, S., Rahman, M.M. (2017). Physical condition and maintenance of agricultural workers: A survey in a depopulated municipality in Japan. Asian Journal of Agriculture and Biology, 5(4): 312-319.

[20] Tauer. L. (2019). Farmer productivity by age in the United States. International Journal of Agricultural Management, 8(2): 74-80. https://doi.org/10.22004/ag.econ.329824

[21] Qiao, Z., Liu, S. (2020). Impact of farmer aging on vegetable production: A case from Yuzhong county of Gansu province. Journal of Chinese Agricultural Mechanization, 41(6): 231-236. https://doi.org/10.13733/j.jcam.issn.2095-5553.2020.06.037

[22] Saiyut, P., Bunyasiri, I., Sirisupluxana, P., Mahathanaseth, I. (2019). The impact of age structure on technical efficiency in Thai agriculture. Kasetsart Journal of Social Sciences, 40(3): 539-545. https://doi.org/10.1016/j.kjss.2017.12.015

[23] Ngadi, N., Zaelany, A.A., Latifa, A., Harfina, D., Asiati, D., Setiawan, B., Ibnu, F., Triyono, T., Triyono, T., Rajagukguk, Z. (2023). Challenge of agriculture development in Indonesia: Rural youth mobility and aging workers in agriculture sector. Sustainability, 15(2): 922. https://doi.org/10.3390/su15020922

[24] Euriga, E., Boehme, M.H., Amanah, S. (2021). Changing Farmers' perception towards sustainable horticulture: A case study of extension education in farming community in Yogyakarta. Indonesia. AGRARIS: Journal of Agribusiness and Rural Development Research, 7(2): 225-240. https://doi.org/10.18196/agraris.v7i2.11510

[25] O’Donoghue, C., Heanue, K. (2018). The impact of formal agricultural education on farm level innovation and management practices. The Journal of Technology Transfer, 43: 844-863. https://doi.org/10.1007/s10961-016-9529-9

[26] Georgieva, V. (2024). Increasing or decreasing scale? The pros and cons of farm size for financial sustainability. AGRIS On-line Papers in Economics and Informatics, 16(2): 39-49. https://doi.org/10.7160/aol.2024.160203

[27] Marinus, W., Thuijsman, E.S., van Wijk, M.T., Descheemaeker, K., van de Ven, G.W., Vanlauwe, B., Giller, K.E. (2022). What farm size sustains a living? Exploring future options to attain a living income from smallholder farming in the East African highlands. Frontiers in Sustainable Food Systems, 5: 759105. https://doi.org/10.3389/fsufs.2021.759105

[28] Chatterjee, R., Acharjee, P.U., Das, S., Sharangi, A.B., Acharya, S.K. (2022). Farmers' innovations in smallholdings: The sustainable transition in Agriculture of West Bengal. In Innovation in Small-Farm Agriculture, CRC Press, pp. 261-274. https://doi.org/10.1201/9781003164968-27

[29] Boimah, M. (2023). Does awareness and concern for the environment influence the use of detrimental inputs? A study of maize farmers in Ghana. African Journal of Agricultural and Resource Economics, 1(3): 232-248. https://doi.org/10.22004/ag.econ.342061

[30] Despotović, J., Rodić, V., Caracciolo, F. (2021). Farmers’ environmental awareness: Construct development. Measurement, and use. Journal of Cleaner Production, 295: 126378. https://doi.org/10.1016/j.jclepro.2021.126378

[31] Pamungkas, A. (2021). Livestock perception of use smart hatching machines. IOP Conference Series: Earth and Environmental Science, 681(1): 012065. https://doi.org/10.1088/1755-1315/681/1/012065

[32] El Farouki, M., El Mejdoub, M. (2021). The environmental knowledge and pro-environmental behavior of future engineers in Morocco. E3S Web of Conferences, 234: 00088. https://doi.org/10.1051/e3sconf/202123400088

[33] Benghzial, K., Raki, H., Bamansour, S., Elhamdi, M., Aalaila, Y., Peluffo-Ordóñez, D.H. (2023). GHG global emission prediction of synthetic N fertilizers using expectile regression techniques. Atmosphere, 14(2): 283. https://doi.org/10.3390/atmos14020283

[34] Zhang, J., Li, B., Gao, W., Ruan, Y., Christie, P., Zhang, J., Zhang, Y. (2023). Bacteria not fungi drive soil chemical quality index in banana plantations with increasing years of organic fertilizer application. Journal of The Science of Food and Agriculture, 103(2): 560-568. https://doi.org/10.1002/jsfa.12167

[35] Li, Z., Jiao, Y., Yin, J., Li, D., Wang, B., Zhang, K., Zheng, X., Hong, Y., Zhang, H., Xie, C., Li, Y.W., Duan, Y., Hu, Y., Zhu, Z., Liu, Y. (2021). Productivity and quality of banana in response to chemical fertilizer reduction with bio-organic fertilizer: Insight into soil properties and microbial ecology. Agriculture, Ecosystems & Environment. 322: 107659. https://doi.org/10.1016/j.agee.2021.107659

[36] Ciesielczuk, T., Poluszyńska, J., Rosik-Dulewska, C. (2017). Homemade slow-action fertilizers. as an economic solution for organic food production. Journal of Ecological Engineering, 18(2): 78-85. https://doi.org/10.12911/22998993/68139

[37] Jia, S., Yuan, D., Li, W., He, W., Raza, S., Kuzyakov, Y., Zamanian, K., Zhao, X. (2022). Soil chemical properties depending on fertilization and management in China: A meta-analysis. Agronomy, 12(10): 2501. https://doi.org/10.3390/agronomy12102501

[38] Liu, Y., Lan, X., Hou, H., Ji, J., Liu, X., Lv, Z. (2024). Multifaceted ability of organic fertilizers to improve crop productivity and abiotic stress tolerance: Review and perspectives. Agronomy, 14(6): 1141. https://doi.org/10.3390/agronomy14061141

[39] Bhatt, M.K., Labanya, R., Joshi, H.C. (2019). Influence of long-term chemical fertilizers and organic manures on soil fertility-A review. Universal Journal of Agricultural Research, 7(5): 177-188. https://doi.org/10.13189/ujar.2019.070502

[40] Ning, C.C., Gao, P.D., Wang, B.Q., Lin, W.P., Jiang, N.H., Cai, K.Z. (2017). Impacts of chemical fertilizer reduction and organic amendments supplementation on soil nutrient. enzyme activity and heavy metal content. Journal of Integrative Agriculture, 16(8): 1819-1831. https://doi.org/10.1016/S2095-3119(16)61476-4