Wedge Slope Failure of Natural Sedimentary Rock Formation Based on Weathering Potential

Wedge Slope Failure of Natural Sedimentary Rock Formation Based on Weathering Potential

Muhammad Fathur Rouf Hasan Putera Agung Maha Agung* Adi Susilo Eko Andi Suryo Adnan Bin Zainorabidin Andrias Rudi Hermawan

Department of Civil Engineering, Politeknik Negeri Jakarta, Depok 16425, Indonesia

Department of Physics, Brawijaya University, Malang 65145, Indonesia

Department Civil Engineering, Brawijaya University, Malang 65145, Indonesia

Faculty of Civil Engineering and Built Environment, University Tun Hussein Onn Malaysia, Johor 86400, Malaysia

Corresponding Author Email: 
putera.agungmagung@sipil.pnj.ac.id
Page: 
387-396
|
DOI: 
https://doi.org/10.18280/ijdne.190204
Received: 
24 November 2023
|
Revised: 
27 January 2024
|
Accepted: 
2 February 2024
|
Available online: 
25 April 2024
| Citation

© 2024 The authors. This article is published by IIETA and is licensed under the CC BY 4.0 license (http://creativecommons.org/licenses/by/4.0/).

OPEN ACCESS

Abstract: 

Weathering and durability play important roles in the instability condition of sedimentary rock formation. Weathering and durability are not only quite dependent on the other characteristics of unweathered sedimentary but also the interbedded sequence of shear strength with the other rock types. This study aims to evaluate the potential failure of sedimentary rock slopes in Batu City, Indonesia, by analyzing weathering and durability characteristics. Slope stability analysis uses a kinematical approach because this approach considers the equilibrium of forces acting on all rigid blocks as in the traditional slice methods. The stereography graphical model in the kinematic analysis showed probable slope sliding potential due to the wedge failure during the rainy season. Laboratory physical properties classified the sedimentary rock layers as lapilli tuff breccia, breccia claystone, tuff claystone, and breccia. Mechanical strength properties produced compression stress between 2.5 to 13.2 MPa. The result shows that the factor of safety (FS) obtained at 1.25 can be classified as a level of susceptibility and an infeasible condition. Generally, a large safety factor value of 1.50 can be assumed for permanent rock slopes. Shear strength behaviour indicated many influences of weathering and durability factors and could be included in low to high strength levels.

Keywords: 

sedimentary rocks, weathering potential, durability index, compression strength, slake durability index, rate of slaking, wedge failure

1. Introduction

Sedimentary rock is one of the rock types produced by weathering older rocks. Sedimentary rock deposits are carried by water, wind, and glaciers. Sedimentary rock is very susceptible to the weathering process as well as the source rock [1]. The weathering can be specified by physical and chemical processes [2, 3]. Failure study of sedimentary rock will contribute to infrastructure design, especially in determining elastic and plastic deformation. The collapse mechanisms will be useful in developing disaster mitigation.

Many sedimentary rock-layer zones are found in the tourist city of Batu (BTC), East Java. The type of sedimentary rock is composed of the soil layers of clay, silt, sand, and the composite material among these materials. The characteristics and behaviour of sedimentary rock soil depend on these source materials. The fractures and cracks can trigger instability in the slope. During the dry season, the sedimentary rock surface above the bedding layer only occurred the dry crack. In other conditions, the water can fill the crack in the rainy season, and the crack will grow and be pushed open. Eventually, the sedimentary block is lifted and pushed out. Talus, or a pile of debris, is found at the slope margin [4].

The geomechanical characteristics of the rock, slope conditions, and water penetration cause slope instability [5, 6]. In addition, weathering aspects can trigger slope instability naturally occurring in impermeable sedimentary rock layers. These layers have no strength to retain the axial and lateral movement. This phenomenon can be caused by topography, climate, hydrology conditions, swelling potential, dynamic load caused by the traffic, etc. The type of sliding potential of sedimentary rock can be assessed directly by observation and manual measurement of strike and dip potentials and their direction.

Weathering aspects of physical and mechanical parameters can be evaluated from laboratory uniaxial tests, durability index, and time slaking tests. All interpretations of the type of sliding and their parameter following the analysis are used to determine rock stability using a kinematic analysis and a finite element method. Additional information from some actual case histories identified the type of wedge potential that can occur in this site more than in the other types. This paper will develop the slope evaluation's empirical relations with the weathering aspects.

Generally, there is no specific and accepted universal scheme for determining the classification of all sedimentary rocks [7]. Numerous other attempts have been made to classify sedimentary rocks in this paper. But, 2 (two) categories are selected, such as siliciclastic and carbonates plus evaporates (chemical precipitates) sediments. The residual material of conglomerate, agglomerate, breccia, sandstone, siltstone, claystone, mudrock, and shale as the basis siliciclastics is more found than the carbonate rocks [8, 9] at the slopes siteThe residual materials geotechnically or geologically have lower cohesion (c) and internal shear angle (ϕ) values than the original parameters from the parent of sedimentary rock due to some physical or chemical weathering processes. The reduction of both parameters will create an unstable slope. The primary of this study is to evaluate the stability potential failure of sedimentary rock based on their characteristic and behaviour, environmental conditions, setting out of rock structure, durability index and slaking time as the aspects of the weathering process, the direction of strike and dip, probability level of wedge failure and landslide potential during dry and especially for rainy seasons.

2. Literature Review

Generally, the study method uses laboratory and field data to determine physical and mechanical properties as a common work for sliding potential assessment [10-13]. The physical and mechanical properties in determining rock classification and shear strength parameters, such as weight volume (γ), porosity (n), elastic modulus (E), cohesion (c), internal shear angle (ϕ), etc. [14, 15]. There are many aspects in selecting the shear strength parameter for sedimentary rock types according to the structure setting at the study site. Thus, in many situations, strength estimation is closely related to weathering aspects [16, 17]. Weathering aspects will correlate with the durability index (Id1; Id2) and slaking time (ts). The durability index means a percent weight loss, and slaking time means a period to resist a change when subjected to the soaked action of water, as exhibited by breaking or disintegrating into smaller pieces. The existing slope is not guaranteed to be safe from landslides if its durability and slaking time do not support stability because the material structure is fragile and easily collapses [18-20]. Weathering and durability are very decisive in assessing rock slope stability because the process of material collapse and reduction of shear strength can be predicted by the time the failure occurs.

A kinematic analysis is a qualitative approximation method in predicting sedimentary rock potential slope sliding using discontinuity parameters of strike and dip data sets to predict possible failure models. This approach not only considers the equilibrium of forces as in the traditional slice methods but also can measure axial and lateral movement. The parameter consists of the slope angle ($\psi_i$), dip angle ($\psi_f$), and average internal shear strength (Ф) [21]. The parameter must be matched with the equation of $\psi_f>\psi_i>\Phi$ for wedge failure type. Continuities rock layers of the existing condition vary and depend on the strike and dip direction in determining $\psi_f$ and $\psi_i$. Measurement of dip and strike at the natural slope on sedimentary rock is often used in preliminary works of a site investigation. The method can be useful to determine the degree of the weathering process, the durability of shear strength characteristics for different densities, minor and major crack positions, and the sedimentary rocks fracturing rate. The trial and error method was used to determine lines from some intersection points data plotted between the crest and slope zones [22].

The grain size of soil layers as the weathering product from sedimentary rocks has the properties of being easily separated, not compact, easily saturated by water, and has a slight swelling potential so that the probability level for landslides is greater. Previously, the shear strength parameter (cohesion or (c)) and (internal shear angle or (ϕ)) resulted in structure soil layers due to the weathering process having no contribution to the slope stability. The self-grain gravitationally creates axial and lateral movement, including the arising of some cracks. Thus, using the SLIDE software, the slope stability model of sedimentary rock that occurred according to the rock setting out can be predicted quantitatively by the finite element analysis.

However, detailed numerical analysis for evaluation in the assessment of the factor of safety (FS) requires physical and mechanical parameters. The stress distribution is very dependent on the slope model and geology setting at the existing study site. The results of field and laboratory works can provide a continuous profile of subsurface conditions and complete the other data between the points of drilling logs, such as negative impact from clay and or silt with a small content of sand and permeable and impermeable layers, etc. Topography, climate, hydrology conditions, swelling potential, dynamic load caused by the traffic, and other aspects can cause the weathering of sedimentary rocks. Natural slope will have no strength to retain the axial and lateral movement. Finally, sedimentary rock landslides can occur regularly [23].

3. Research Method

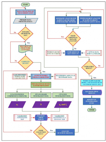
Sedimentary rock slope analysis has been carried out until it is known and involves field and laboratory investigations. Mapping of the sedimentary rock setting out, such as structural mapping, bore-hole data recorded for rock discontinuity, intact compressive strength quality, the width of joint spacing, persistence of joints, length of majority of the joints, strike and dip measurements, etc. There are no research methodologies for the sedimentary rock slope study that will be suitable for mitigation works with the other site [24]. However, convergent analysis in one methodology should guarantee the resulting study is applicable to assess the instability of natural sedimentary rock slopes or cliff walls at the existing site [25].

The approach of a simple research methodology for the existing study is summarized in Figure 1. The scope of works in field and laboratory data collection is arranged according to the study site's natural and size area conditions. Field investigation works include mapping of contour site, mapping of rock structure, measurement of strike and dip, observation and measurement of joint rock, Standard Penetration Test (SPT), and Cone Penetration Test (CPT). Under existing natural conditions, sedimentary rock layers do not exist as rigid layers but alternate with softer layers. Some important other parameters in determining the shear strength of these softer layer deposits for slope stability analysis can be predicted by the SPT and CPT methods.

The laboratory works of physical and mechanical properties will support the result of the study, including the wet and dry weight of volume in unsaturated and unsaturated conditions, respectively, and porosity with the other standard to the assessment of the comparison of the result, uniaxial compression strength (UCS), durability indexes (Id1 and Id2) and time of slaking (ts). Furthermore, these data from the field and laboratory are processed and arranged by physical and mechanical properties plotting according to standard [26-28]. Initially, the potential of wedge sliding failure uses the stereonet analysis based on the observation and actual measurement at the field. All data are plotted on the stereonet software to find out the planes of the crest and toe of the slope to obtain all poles as they trigger the movement of sedimentary rock layers. Finally, trial and error are conducted to asses some planes which may intersect in the plane between the crest and the toe of the slope. Then, the prediction potential of wedge failure using the stereonet is analyzed by Slide software from Rockscience analysis. This software is applied to determine the sedimentary rock slope's safety factor (FS). The model of slope failure and factor of safety are identified in the results based on the research purpose.

Figure 1. Flowchart of wedge slope failure investigation on sedimentary rock based on weathering potential

Figure 2. Location of the research area

The research sites were Coban Rondo and Trunojoyo Section Road, the access road from Malang to Kediri and Jombang cities. According to Figure 2, the coordinate location of Point 1 (Coban Rondo) exists at 7°51'58.58" S and 112°29'10.20" E, and Point 2 shows the coordinate of 7°51'55.73" S and 112°29'15.61" E. The position of Point 1 is higher than Point 2 with a difference of around 40.0-50.0 m.

The object of study is the hilly areas, which are dominantly covered by sedimentary rocks. The proposed study is not only concerned with artificial models in the mountainous terrain of natural rock slopes as a disturbance of slope instability, such as man-made excavation for the widening of access roads, highways, change of land use, etc. but also considered natural seismically due to activity of tectonic plate displacement from southern Malang or Indian Ocean. However, the natural seismic potential is classified as a little only to slope instability. There is no record of when the landslide occurred due to the seismic disturbance. But, one case history is when Mount Arjuna erupted in 1952, and some active faults were found recently. Both these cases have no impact on the slope stability of sedimentary rock at the study site; recorded data from the local disaster office mentioned that the ground shaking that occurred is considered lower than in the southern area of BTC.

The study area exists in the regional geology of Kediri Quadrangle (Figure 3). The study area for landslide exists near Mount Panderman, including the Songgokerto Village. The study area is divided into 3 rock formations of volcanic products quarters, Old Anjasmara Volcanic (Qpat) which entered in the Quaternary period in the Early Pleistocene, Kawi-Butak Volcanic (Qpkb) which entered in the Quaternary Period in the Middle into Late Pleistocene age, and Upper Quarternary Volcanic Panderman (Qv(p)) which entered in the Holocene. These three formations have different ages and rock types, so the structure and characteristics of the rocks are also different. Meanwhile, the meeting of rock layers that have different characteristics will cause the area to experience deformation, one of which is landslides easily [29].

Figure 3. Geological map of the study area (modified) [30]

Sedimentary rocks are the main rock constituent of the slope surface in the research area. The texture of the sedimentary rock is smooth to rough and very sensitive to the weathering process. Furthermore, sedimentary rock deposits are estimated to have low durability and are easily destroyed. Weathering and durability aspects influence the shear strength classification of sedimentary rock. Stability analysis of slopes is quite dependent on the parameter of shear strength, slope angle ($\psi_f$), dip angle ($\psi_i$), average internal shear strength (Ф), cohesion (c), and internal shear angle (ϕ) based on a rotational mechanism of failure. Prediction analysis uses a collapse mechanism or wedge failure analogous to slices in traditional slice methods, including the water infiltration effects due to weathering and durability aspects.

4. Results and Discussion

4.1 Weathering and wedge slope failure

Observation activity conducted at the rock surface is preferred to investigate the line from intersection points and discontinuity joints. Residuals of the weathering process tend to have obtuse angles and are smoother in shape than the parent rock, where the acute angle is not very weathered and the obtuse angle is very weathered. Rock fragments form chunks or detritus in the physical weathering process and are classified by size (diameter) [31, 32]. The geological mapping works can find some joints in different orientations. Figure 4 shows the sample of the joints healed by rough cementing calcite infill. Based on field observation (Figure 4), sedimentary rocks are formed by the fragments of parenting rocks and by minerals out from these fragments. Thus, it can be identified that loose fragments of rocks or minerals are flakes residual from the massive sedimentary rock as a physical weathering process, and some minerals precipitate directly out of water and shells of organisms as a chemical weathering process. There are six stages in forming sedimentary rocks: weathering, erosion, transportation, deposition, burial process, lithification, and diagenesis process to settle in one deposit area. Clastic sedimentary rocks are classified into size, composition, angularity and sphericity, sorting, and type of cement agent. This process is very useful to ensure the basic characteristics in selecting the wedge slope failure of sedimentary rocks.

Figure 4. Field observation results showing the natural joints in different orientations along the rock slope area

At the existing location, during investigation in the Coban Rondo and Payung areas, the fluctuation of the groundwater table was influenced by the amount and duration of rainfall. Water seepage plays an important role in the formation of most sedimentary rock. One of the water seepage contributions is the forming of bonding agent minerals. The water also creates a weathering and erosion agent in producing the crushed sedimentary rock fragments. The weathering process will naturally break large rock fragments into smaller ones. The seepage water influenced physical properties to change to the product of sediments. Cracks during weathering can result in a water seepage stripe entering a sedimentary rock. Fractures may form when erosion occurs as long as the or the slope [33].

Although compacted igneous rocks dominate all these formations, the surface layer is dominated by clay and sedimentary rocks. The daily and seasonal rainfall triggers soil and rock sliding in Coban Rondo and Trunojoyo section roads. High-intensity of rainfall, which frequently occurs every year, can produce positive pore pressure and separate grains of sedimentary rock at these zones. This slope-sliding phenomenon is necessary to study sustainability. During the dry season, the dry crack only occurred at the sedimentary rock surface above the bedding layer. But, during the rainy season, the water can fill the crack, which will grow and be pushed open. Eventually, the sedimentary block is lifted and pushed out. Generally, a talus fraction is also found at the study site during the physical and chemical weathering processes and forms an apron or pile of debris at the margins of slopes; this matter is similar to the previous research for sedimentary rock behaviour [34]. High water pressure would look for weak points as a seepage shortcut at the slope area according to strike and dip direction. Field observation also found that some intersections of rock discontinuities of these weak points would converge between the crest and slope zone. Finally, the wedge potential sliding could possibly occur in sedimentary rock layers.

4.2 Classification of weathering and strength

There are many rock mass classifications based on available references. However, not all references as well can be used and are suitable for the study area. This study has selected the Bieniawski method to evaluate the rock classification since this method is already being successively refined and improved for implementation for the specific field. The investigation method applied some basic rock engineering knowledge in determining the classification parameter related to the stability analysis. To classify a rock mass used 6 (six) basic parameters according to Davis et al. [4], such as: (1) the compressive strength of the intact rock ($\sigma_c$); (2) rock quality designation; (3) discontinuity and width of spacing; (4) condition of discontinuity surfaces; (5) water seepage with or without water infiltration conditions; (6) orientation of discontinuities. Although, this classification system does not include in-situ stress conditions or overburden pressure in the existing area. The classification of sedimentary rock composition is shown in Table 1 using the basic fragment of sedimentary rock names.

Table 1 shows that the sedimentary could not be avoided during weathering. Physical weathering (clastic type) includes those processes that naturally break large rock fragments into smaller ones. The weathering process would influence rock strength. Clastic sedimentary rocks form when existing parent rock material is weathered, fragmented, transported, and deposited in compact, cement, and lithified layers to form sedimentary rocks. Characteristics of the uniaxial compression strength (UCS) laboratory ($\sigma_c$) and its correlation to field Schmidt hardness testing are shown in Figure 5.

Table 1. Weathering classification of sedimentary rock

Field Identification

Sedimentary Rock Type

Size of Fragment

Grade Weathering

1B = Breccias rock with the tuff lapilli fragment tuff

Clastic

Angular rock fragments,

poorly-sorted

Wrecked slowly and decomposed into a few fragments

2B = Claystone to clayshale with the Breccia fragment (1)

Clastic

Quartz, feldspar, clays, rocky

fragments,

poorly to well-sorted

Breaks rapidly to develop new fractures (highly weathered)

2C = Claystone to clayshale with the Breccia fragment (2)

Clastic

Fine, thin layers, or cohesive clumps,

poorly to well-sorted

Breaks rapidly to develop new fractures (highly weathered)

2CW = Weathered breccia with tuff fragment (1)

Clastic

Fine, thin layers, or cohesive clumps,

Well-sorted

Wrecked slowly and decomposed into few fragments (moderately weathered)

2CD = Weathered tuff with the fragment of mudstone (2)

Clastic

Fine, thin layers, or cohesive clumps,

well-sorted

Wrecked slowly and decomposed into few fragments (moderately weathered)

3B1 = Breccia rock (1)

Clastic

Angular rock fragments,

poorly-sorted

Hard to breaks to the new fractures

3B2 = Breccia rock (2)

Clastic

Angular rock fragments,

poorly-sorted

Hard to breaks to the new fractures

Figure 5. Laboratory of UCS and Schmidt hardness data

Figure 6. Classification of degree weathering

In the study area, cracks provide water pathways to a rock and cause physical weathering. Some fractures could cause physical weathering, which may form when erosion removes overlying rock, allowing the previously buried rock to expand upward and outward. Exfoliation as a process of physical weathering may occur when cracks open up parallel to the ground surface when rock expands slightly outward, and overlying materials are eroded away. The slope would be unstable; slope instability by weathering soft rocks could occur through surface exfoliation of weathered materials and sliding along joints during weathering and mass gravitation. The expansion and contraction of minerals in sedimentary rocks can also disintegrate due to wetting and drying. Figure 6 shows the degree of weathering for 1B, 2B, 2C, 2CW, 2CD, 3B1 and 3B2 based on laboratory durability testing in determining the weathering potential (Id1; Id2; ts) and the compressive strength of the intact rock ($\sigma_c$).

4.3 Stereographic analysis

The simple method to determine the slope stability or sliding potential uses kinematic analysis for sedimentary rock, where every block shows the discontinuity set. Identification of the stereographic projection result in both areas, for Point 1 (Coban Rondo) and Point 2 (Trunojoyo access road), completely with the sounding area of A, B, C, and D at this road shown in Figure 7. The possibility of a wedge failure model was searched based on the case histories due to the instability slope. The existence of a wedge failure model was formed by two sets of discontinuities based on the visual and measurement geologically recorded from the field. Strike and dip degrees data was input in determining the landslide potential according to the direction of slope, the direction of sliding, and the strength of rock. Field observation data is crucial to the success of this method. Several interpretations when collecting data must be compared with laboratory data and other available secondary data, such as the flake form results due to weathering at the study area; fracture direction and width, direction of sliding, material flow direction, etc.

The parameter consisted of the slope angle ($\psi_f$), dip angle ($\psi_i$), and average internal shear strength (Ф). Case histories during field observation in several past years show instability slope of wedge failure. A wedge failure model was formed by two sets of discontinuities based on the visual and measurement geologically recorded from the field. Measurement covers the data of strike and dip degrees to determine the landslide potential according to the direction of the slope. Both ($\psi_f$) and dip angle ($\psi_i$) were recorded by field observation data, and (Ф) was the result by the UCS laboratory.

According to the specified wedge slip and failure type requirements, these parameters should be matched with the $\psi_f>\psi_i>\Phi$ equation. The strike direction ($\psi_f$) observation was a line formed by the intersection of a horizontal plane and an inclined surface. The dip direction ($\Phi$) was defined as a line between horizontal and discontinuity planes. The internal shear strength (Ф) collectively indicated that the diagenesis process physically changes during dry and rainy seasons. Discontinuities in the rock layers of the existing condition had large variability and depended on the strike and dip directions.

Table 2. Stable and/ or unstable condition to wedge failure

Site

No.

Slope Angle

(yf)

Dip Angle

(yi)

Shear Strength

(f)

Remarks on Wedge Failure

1

62°

40°

28°

High Potential

2

68°

48°

38°

A

56°

44°

25°

Medium Potential

B

56°

32°

30°

High Potential

C

74°

52°

43°

D

58°

52°

58°

Low Potential

The stereonet analysis results are presented in Table 2. The stereographic analysis was conducted for Point 1 (Coban Rondo) and 2 (Trunojoyo access road) and several points of sounding area (A, B, C, and D) along this road of Trunojoyo. Wedge failures illustrated in Table 2 show the conditions of measurement strike and dip plotted analysis (discontinuity and mass shear strength) using the geological base in a non-destructive environment (bore-hole, test pit, etc). The possibility of wedge failure was observed from the discontinuities of the plane and the line from intersection points, and two planes or more fall at the toe of the rock face. The area that is possible to failure approximately, as indicated by the line of intersection, dips larger than the friction angles (ϕ). The value ϕ can be assumed as the shear strength of the rock.

The research results show that, the physical weathering would cause slope instability of sedimentary rocks in the rainy season. The deposition process occurs when sediment settles out as a water current die down. Furthermore, physical weathering on a sedimentary rock could be influenced by: jointing is formed by the formation of cracks in rocks; joints are formed in rocks due to stretching or contraction; exfoliation joints occur when exposing deep sedimentary rocks; the removal of overburden pressure due to sub-horizontal cracks and forms a new sheet joint, at study area is more caused by the man-made excavation or unloading process. The naturally exposed layer of sedimentary rock is more often landslide than igneous and metamorphic in several places in the study area. In the study area, the layer is dominated by lava as bedrock, and at the surface, dominated by clay, lapilli, tuff, tuff breccia, volcanic breccia, siltstone, and sandstone; these layers collected many cracks or discontinuities. The slope angle of rock layers in the stereographic analysis was less than the dip angle and strength parameter. From the strike and dip data plotted, almost the failure of slopes contained the discontinuities of striking and dipping direction obliquely to the slope face where sliding of a wedge of rock takes place along the line of intersection of two or more such planes [35, 36]. The diagenesis process, such as recrystallization, compaction, cementation, and lithification, may influence the instability of sedimentary blocks at the slope.

Figure 7. Kinematic analysis of sedimentary blocks at slope based on discontinuity sets at the existing area from stereonet

4.4 Rock slope stability analysis

The slope stability analysis of the weathered sedimentary rock, the input data was compiled from the rock joint condition, and the sample was taken for laboratory uniaxial, durability index and slaking tests. The weathering process in the study area can be suspected to influence the strength parameter change and slope stability for the sedimentary rock layer. The main procedures are to find the strength properties, such as discontinuity intact compressive strength, which can be measured in the field and the laboratory, and back analysis of slope stability following the conditions of the behaviour of weathered sedimentary rock and a class of rock strength indices during the season change [35, 36]. Material behaviour shows the reduction in quality for compressive strength of intact rock during the rainy season.

Cohesion (c) and internal friction angle (ϕ) are the important parameters to analyze the slope stability besides the other parameters of mechanical properties, such as elastic modulus, etc. and physical properties, such as weight volume in unsaturated and saturated conditions, etc. The weathering process and durability aspects of sedimentary rock are the only one control these shear strength parameters. Alternate intact compressive strength of the rock depending on the geological and stress conditions at the study site during the season changes. The durability index and slaking time would play an important role in continuing contribution to the slope instability of sedimentary rock.

Consideration of the rock mass geometry behind the face wall of the weathered sedimentary rock is another important factor in the stability of slope analysis. The relationship between the orientation of the discontinuity of joints would determine whether the rock mass is free to wedge slope failure. Thus, selecting reliable shear strength values during dry and rainy seasons is a critical part of slope design because small changes in shear strength can significantly alter the safety factor in a slope. Figure 8 presents the stability analysis results in determining the factor of safety value (FS) of wedge failure at the study site.

Figure 8. Assessment of typical results of wedge failure on stability analysis (Mohr-Coulomb and Hoek-Brown materials)

Sedimentary rock types that were particularly susceptible to degradation are breccia claystone, lapilli, tuff claystone, and breccia, which usually have a high clay content during field observation. Degradation could take the form of swelling potential and could occur with weakening and disintegration as well as the time after exposure from minutes to years. The effect of degradation on slope stability can gradually retreat from the face to slope failures resulting from the loss of strength with time. Weathering aspects should only represent the magnitude of strength parameter for cohesion (c) and internal friction angle (ϕ) for sedimentary rock. The movement potential during wedge slope failure was very influenced by the durability index and time of slaking. The instability level of sedimentary rock of the existing slope could be measured by durability and time of slaking.

5. Conclusion

Sedimentary layers existed at a depth of more than 25 m from the ground surface with slope inclinations of more than 50°. According to the durability index (Id1 and Id2) and time of slaking (ts) values, the sedimentary rock can be categorized as high (lapilli tuff breccia) to low (breccia). These layers are very susceptible to water infiltration. The durability index decreases as long as the water exists at the crack along the discontinuity of the rock. The solutions analysis based on rotational mechanisms satisfies the equilibrium equations of forces. The wedge failure mechanism would occur during the weathering process, reducing the durability index and decreasing time slaking. The layers' susceptibility would depend on the total period or time of the wetting and drying process. A long period of rainfall as a trigger of the water infiltration would significantly influence strike and/or dip directions ($\psi_f ; \psi_i$), and internal shear strength (Ф) using the kinematic analysis results qualitatively when they plotted on the strereonet drawing. In quantitative analysis, the parameters of cohesion and internal shear angle (c; ϕ) would also decrease during the rainy season. During the dry season, detection of strike and dip direction ($\psi_f ; \psi_i$) were rarely more difficult because all particle structures of sedimentary rock deposits were closer to each other and the consolidation process would be occurred, as well as the increasing of parameters from (c) and (ϕ). Water infiltration must be managed and/ or made the drainage system for steeper slopes or cliff walls through these sedimentary rock layers after being exposed without the water infiltration.

The stereographic analysis shows the wedge failure model dominates the slope stability because many discontinuities were found at the study site; the other model is not based on rock setting data measurement and is supported by some case histories. The wedge failure will be possible if the line from intersection points of discontinuities data plotted fall down between the crest and slope zone. Intact compressive strength ($\sigma_c$) of sedimentary rock is quite dependent on weathering aspects (Id1, Id2 and ts), so all designs for excavation man-made should be considered for this matter. Generally, the excavation process will destroy groundwater's existing drainage line system during the rainy season. The ground improvement should be considered to ensure the release of water infiltration due to underground water flow. The factor of safety (FS) of existing sedimentary rock is found to be between 1.20 to 3.5. Generally, some references stated that a large safety factor value of 1.50 can be assumed for permanent rock slopes and/or cliff walls in stable condition. For further research, this study suggests that it would be better in conservative analysis if the strength of the soil and water infiltration effects are included in the analysis on the interblock surfaces so that the rotational mechanism could yield a very good approximation of factor of safety (FS) although lower results despite being the strict upper bound.

Acknowledgment

The authors thank the P3M of Politeknik Negeri Jakarta for conducting the overseas research collaboration based on funding for PKKI 2023 Grant: 448/PL3.18/PT.00.06/2023. The authors are also very grateful to the Civil Engineering Laboratory of Universitas Brawijaya and the Regional Disaster Management Agency (BPBD) Batu Tourism City (BTC) for field testing and taking sedimentary rock specimens.

Nomenclature

BTC

Batu tourism city

n

Porosity

E

Elastic modulus

c

Cohesion

FS

Factor of safety

UCS

Uniaxial compression strength

Id1; Id2

Durability indexes

Ts

Time of slaking

Qpat

Old Anjasmara Volcanic

Qpkb

Kawi-Butak Volcanic

Qv(p)

Upper Quarternary Volcanic Panderman

SPT

CPT

Standard Penetration Test

Cone Penetration Test

1B; 2B; 2C; 2CW; 2CD; 3B1; 3B2

The classtic of sedimentary rock type in study area

Greek symbols

γ

Weight volume of rocks and/or soil

ϕ

Ф

Internal shear angle

internal shear strength from stereonet analysis

$\psi_f$

$\psi_i$

Slope angle

Dip angle

$\sigma_c$

The compressive strength of the intact rock

  References

[1] Amelia, S., Guswandi. (2023). Spatiotemporal distribution pattern and spatial clustering of landslide-and flood-prone areas in Metropolitan Palapa, Indonesia. International Journal of Sustainable Development & Planning, 18(3): 909-918. https://doi.org/10.18280/ijsdp.180326

[2] Bell, F.G. (2007). Engineering Geology (Second Edition). Elsevier, Oxford.

[3] Griffiths, D.H., King, R.F. (1981). Applied Geophysics for Geologists and Engineers: The Elements of Geophysical Prospecting (Second Edition). Pergamon Press, Oxford.

[4] Davis, G.H., Reynolds, S.J., Kluth, C.F. (1996). Structural Geology of Rocks and Regions. John Wiley & Sons, New York.

[5] Briones-Bitar, J., Morante-Carballo, F., Chávez-Moncayo, M.Á., Blanco-Torrens, R., Carrión-Mero, P. (2022). Engineering solutions for the stabilisation of a hill located in an urban area. Case study: Las Cabras hill, Duran-Ecuador. International Journal of Sustainable Development and Planning, 17(3): 823–832. https://doi.org/10.18280/ijsdp.170312

[6] Audisio, C., Nigrelli, G., Pasculli, A., Sciarra, N., Turconi, L. (2017). A GIS spatial analysis model for landslide hazard mapping application in alpine area. International Journal of Sustainable Development and Planning, 12(5): 883-893. https://doi.org/10.2495/SDPV12-N5-883-893

[7] Singh, B., Goel, R.K. (1999). Rock Mass Classification: A Practical Approach in Civil Engineering. Elsevier, Amsterdam.

[8] Kliche, C.A. (1999). Rock Slope Stability. U.S. Department of ENERGY, United States.

[9] Hoek, E., Brown, E.T. (1980). Empirical strength criterion for rock masses. Journal of the Geotechnical Engineering Division, 106(9): 1013-1035. https://doi.org/10.1061/AJGEB6.0001029

[10] Kumar, S., Pandey, H.K. (2021). Slope stability analysis based on rock mass rating, geological strength index and kinematic analysis in Vindhyan rock formation. Journal of the Geological Society of India, 97: 145-150. https://doi.org/10.1007/s12594-021-1645-y

[11] Vásárhelyi, B., Somodi, G., Krupa, Á., Kovács, L. (2016). Determining the Geological Strength Index (GSI) using different methods. In ISRM EUROCK, Turkey.

[12] Hoek, E., Carter, T.G., Diederichs, M.S. (2013). Quantification of the geological strength index chart. In ARMA US Rock Mechanics/Geomechanics Symposium, San Francisco, California.

[13] Marinos, P., Hoek, E., Marinos, V. (2006). Variability of the engineering properties of rock masses quantified by the geological strength index: The case of ophiolites with special emphasis on tunnelling. Bulletin of Engineering Geology and the Environment, 65: 129-142. https://doi.org/10.1007/s10064-005-0018-x

[14] Bieniawski, Z.T. (1989). Engineering Rock Mass Classification: A Complete Manual for Engineers and Geologists in Mining, Civil and Petroleum Engineering. John Wiley & Sons, New York.

[15] Agung M.A.P., Pramusandi, S., Ardianto, A., Sunaryo, B. (2014). Assessment analysis of lateral movement of gate shaft structure on fractured rock mass, Jatigede Dam Area, West Java, Indonesia. In Soil-Structure Interaction, Underground Structures and Retaining Walls: Proceedings of the ISSMGE Technical Committee 207 International Conference on Geotechnical Engineering, 4: 329-336. https://doi.org/10.3233/978-1-61499-464-0-329

[16] Qi, J., Sui, W., Liu, Y., Zhang, D. (2015). Slaking process and mechanisms under static wetting and drying cycles slaking tests in a red strata mudstone. Geotechnical and Geological Engineering, 33: 959-972. https://doi.org/10.1007/s10706-015-9878-4

[17] Stow, D.A.V. (2005). Sedimentary Rocks in the Field: A Color Guide. Gulf Professional Publishing.

[18] Franklin, J.A., Chandra, R. (1972). The slake-durability test. International Journal of Rock Mechanics and Mining Sciences & Geomechanics Abstracts, 9(3): 325-328. https://doi.org/10.1016/0148-9062(72)90001-0

[19] Miščević, P., Vlastelica, G. (2014). Impact of weathering on slope stability in soft rock mass. Journal of Rock Mechanics and Geotechnical Engineering, 6(3): 240-250. https://doi.org/10.1016/j.jrmge.2014.03.006

[20] Sam, B. (2012). Principles of Sedimentology and Stratigraphy. Prentice Hall, Boston.

[21] Londe, P., Vigier, G., Vormeringer, F. (1970). Stability of rock slopes-graphical methods. Journal of the Soil Mechanics and Foundations Division, 96(4): 1411-1434. https://doi.org/10.1061/JSFEAQ.0001446

[22] Goodman, R.E. (1991). Introduction to Rock Mechanics. John Wiley & Sons, New York.

[23] Agung, P.A.M., Pramusandi, S., Damianto, B. (2017). Identification and classification of clayshale characteristic and some considerations for slope stability. African Journal of Environmental Science and Technology, 11(4): 163-197. https://doi.org/10.5897/AJEST2014.1792

[24] Turner, A.K. (1996). Landslides: Investigation and Mitigation. The National Academies of Sciences, Engineering, and Medicine, 525-554.

[25] Agung, P.M., Hasan, M.R., Susilo, A., Ahmad, M.A., Ahmad, M.J.B., Abdurrahman, U.A., Abdurrahman, U.A., Sudjianto, A.T., Suryo, E.A. (2023). Compilation of parameter control for mapping the potential landslide areas. Civil Engineering Journal, 9(4): 974-989. https://doi.org/10.28991/CEJ-2023-09-04-016

[26] ASTM D2938-95. (2002). Standard test method of unconfined compressive strength of intact rock core specimens. ASTM INTERNATIONAL. 

[27] ASTM D4914/D4914M-16. (2016). Standard test methods for density of soil and rock in place by the sand replacement method in a test pit. ASTM INTERNATIONAL.

[28] ASTM D7012-14ɛ1. (2017). Standard test methods for compressive strength and elastic moduli of intact rock core specimens under varying states of stress and temperatures. ASTM INTERNATIONAL.

[29] Hasan, M.F.R., Susilo, A., Suryo, E.A., Agung, P.A.M., Idmi, M.H., Suaidi, D.A., Aprilia, F. (2024). Mapping of landslide potential in Payung, Batu City, Indonesia, using global gravity model plus (GGMplus) data as landslide mitigation. Iraqi Geological Journal, 57(1A): 159-168. https://doi.org/10.46717/igj.57.1A.13ms-2024-1-24

[30] Santosa, S., Atmawinata, S. (1992). Geological Map of The Kediri Quadrangle, Jawa. Geological Research and Development Centre, Bandung.

[31] Du, S., Gao, H., Hu, Y., Huang, M., Zhao, H. (2015). A new method for determination of joint roughness coefficient of rock joints. Mathematical Problems in Engineering, 2015: 634573. https://doi.org/10.1155/2015/634573.

[32] Underwood, L.B. (1967). Classification and identification of shales. Journal of the Soil Mechanics and Foundations Division, 93(6): 97-116. https://doi.org/10.1061/JSFEAQ.0001078

[33] Cano, M., Tomás, R., Riquelme, A. (2017). Relationship between monitored natural slaking behaviour, field degradation behaviour and slake durability test of marly flysch rocks: Preliminary results. Procedia Engineering, 191: 609-617. https://doi.org/10.1016/j.proeng.2017.05.224

[34] Chigira, M., Oyama, T. (2000). Mechanism and effect of chemical weathering of sedimentary rocks. Developments in Geotechnical Engineering, 84: 267-278. https://doi.org/10.1016/S0165-1250(00)80022-X

[35] Wyllie, D.C., Mah, C. (2004). Rock Slope Engineering (4th Edition). Spon Press, London.

[36] Barton, N. (1976). The shear strength of rock and rock joints. International Journal of Rock Mechanics and Mining Sciences & Geomechanics Abstracts, 13(9): 255-279. https://doi.org/10.1016/0148-9062(76)90003-6