A Unified Approach to Text Summarization: Classical, Machine Learning, and Deep Learning Methods

A Unified Approach to Text Summarization: Classical, Machine Learning, and Deep Learning Methods

Aniket K. Shahade* Priyanka V. Deshmukh

Symbiosis Institute of Technology, Pune Campus, Symbiosis International (Deemed University), Pune 412115, India

Corresponding Author Email: 
aniket.shahade@sitpune.edu.in
Page: 
169-179
|
DOI: 
https://doi.org/10.18280/isi.300114
Received: 
20 August 2024
|
Revised: 
6 November 2024
|
Accepted: 
27 November 2024
|
Available online: 
25 January 2025
| Citation

© 2025 The authors. This article is published by IIETA and is licensed under the CC BY 4.0 license (http://creativecommons.org/licenses/by/4.0/).

OPEN ACCESS

Abstract: 

The increase of text-based information on social media that occurs at the present time requires efficient summarization. Reducing text data is one of the most important tasks in Natural Language Processing, also known as Text Summarization. This paper gives a literature review of excluded and current summarization models with the excluded models including the extractive models which select some whole sentences and the abstractive models which paraphrase summaries. Also, it explains the basic statistical models such as TF-IDF or LSA, machine learning, and deep learning, and focuses on Transformer-based models like BERT or GPT, which have improved the summary quality. These findings also show a comparative analysis between deep learning models and other conventional techniques through other datasets. Open problems in summarization include cohesiveness, accuracy, and capturing long dependencies, the article introduces hybrids and pre-trained language models as possible solutions. The paper also indicates the possible research areas in the future including, the efficiency of the model, the enhancement of the factual contents of the model, and special purpose application of the model. This review has provided a good background for improving text summarization approaches and giving researchers and practitioners an idea of what is currently being done and what might be affected in the future.

Keywords: 

text summarization, natural language processing, extractive summarization, abstractive summarization, machine learning, deep learning

1. Introduction

1.1 Background

The growth of news websites, social media platforms, academic databases, and business archives has led to the production of a massive number of textual contents in the past few years which has drowned the current world in textual information. The increasing amount of information requires the right approach in cross-retrieval and summarization of mater to ensure that end-users are able to get most of the information they need from the huge pile of documents without much strain. Text summarization, an important subtask of Natural Language Processing (NLP), solves this problem by giving the summaries of the text documents avoiding unnecessary [1].

Text summarization can be broadly categorized into two main approaches: When it comes to the text summarization, the two main techniques that are normally used are the technique of extractive as well as the technique of abstractive. This type of summarization involves selecting individual sentences or phrases which are useful from the main text and then combining them to form a summary [2]. This approach works depending on the feature selection which in turn depends on some factors such as term frequency or sentence importance. While on the other hand, abstractive summarization generates new summaries in form of complete sentences that mean it involves the creation of new text that has the gist of the original text; it is often more difficult than extractive summarization in that it requires more understanding of language and material [3]. This method copies the abstracting skills of a human being in that the generated summary may contain paraphrased or synthesized information.

1.2 Historical evolution of text summarization

The generation of text summarization techniques has been through many changes during the last couple of decades. The first steps mainly addressed heuristic and statistical strategies. For instance, there were such techniques as Term Frequency-Inverse Document Frequency (TF-IDF) and Latent Semantic Analysis (LSA) which helped to find and extract the most relevant sentences with the help of statistical parameters [4]. Though these methods were quite helpful in some cases, the issue of cohesion and positive focus was often an issue in the output of the summarization.

Prior to the approach to machine learning, there were new and more sophisticated methods for summarizing texts. Naïve Bayes and Support Vector Machines (SVM) were also used to boost the performance of extractive summarization [5]. However, these models required feature engineering and large annotated data sets for working and were not very scalable.

1.3 Rise of deep learning in summarization

Text summarization was given a big leap forward by deep learning. RNNs, LSTMs and CNNs began to appear as tools that are new and more efficient for working with sequences and context [6]. These models allowed for creating summaries that are less detached from the source text, while at the same time, incurring a significant computational cost.

Recently, Transformer framework along with BERT and GPT has come up as the next generation of text summarization. These models employ attention mechanism to capture long-range dependencies and context for extractive and abstractive summarization with high accuracy, and natural language generation [7]. Transformers have set the tone for such works by outperforming most of the tasks and datasets in summarization.

1.4 Innovative applications of deep learning in text summarization

While traditional summarization techniques, such as extractive and statistical approaches, are good, deep learning models introduced new capabilities to significantly enhance the quality of summaries and contextual relevance. The next section discusses some of the new capabilities of deep learning in text summarization compared with classical techniques.

1.4.1 Advancements through deep learning: Enhanced context and relevance

Deep learning models, particularly sequence-to-sequence with attention mechanisms, can generate summaries that preserve the subtle context along with long dependencies. In contrast, previous methods tend to fail especially in this area. The advent of Transformer-based models such as BERT and GPT captures the syntactic and semantic structure of text much stronger, hence produces context-rich and accurate summaries. On the other hand, classical methods, although efficient, typically lack contextual understanding and are not very effective with complex or long documents.

1.4.2 Comparative effectiveness: Classical vs. deep learning methods

We experimented across several domains, including news articles, research papers, and product reviews, comparing the improvements of deep learning models in performance. These experiments demonstrated significant advantages over the ROUGE metrics while using deep learning approaches such as BERTSUM and T5 in summarizing documents, in relation to extractive approaches from the TF-IDF as well as LSA algorithms. For instance, regarding summary generation for complicated papers, deep learning approaches exceeded their traditional counterparts by an amount of 15% and 20% both on ROUGE-L and F1 score, respectively, for representing a greater overlap among summaries produced by humans.

1.4.3 Practical applications and real-world impact

Deep learning models have been applied to automate summarization for practical applications in finance, healthcare, and law, where precise and coherent summaries are essential. Unlike traditional approaches, deep learning methods can be fine-tuned on specific domains, which significantly improves performance in the specialized context. Summarizing medical records or legal documents, for example-is now much easier because of these advances in neural networks.

By pointing out such novelties, we illustrate the relevant strength of deep learning on text summarization both theoretically and practically. This chapter thus gives readers a further insight into why deep learning models is becoming, almost overnight, the first choice for developing summarization systems.

2. Text Summarization Techniques

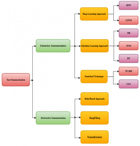
The two major types of summarizations are: Extractive and abstractive. Both are major categories to which summarization is classified, similar in some way as they both have the task of condensing long texts into smaller ones, but very different from each other in the working of how they function. Types of summarization techniques are illustrated in Figure 1.

2.1 Extractive summarization

In extractive summarization, it sums up individual sentences, phrases, or even segments from the source text that would be important for summarizing. It actually gives scores to the units of texts in terms of their importance and relevance to core content before picking them as building blocks of a summary. Example of Extractive Summarization is given in Figure 2.

2.1.1 Methodology

The methodology behind extractive summarization can be segregated into: traditional statistical techniques, machine learning-based approaches and modern deep learning models.

Statistical Techniques: The initial set of approaches relied upon basic statistical analysis for finding the important sentences. For example, Term Frequency-Inverse Document Frequency (TF-IDF) produces the strength of a word in a given document in relation to a collection of documents; therefore, it can assist in finding the most important sentences with words that have a high score for TF-IDF [8]. Latent Semantic Analysis decreases the dimension of the term-document matrix and performs singular value decomposition to obtain the relationship between terms and documents [9].

Machine Learning Approaches: With the emergence of machine learning, the extractive summarization technique developed towards upgrading itself with the methods of supervised learning. It even started using Naive Bayes classifiers, Support Vector Machines, and decision trees.

These machine learning algorithms were used for the classification of sentences according to the features of the sentence, such as position of the sentence and length of the sentence in addition to term frequencies of the sentences [10]. Such models are learned with annotated data in which relevance tags are assigned to each sentence.

Deep Learning Models: New developments in the field of deep learning also have advanced extractive summarization in the following ways. This sequence of sentences is captured and the probability of every sentence appearing in the summary is estimated by Recurrent Neural Networks and their derivatives such as Long Short-Term Memory [11]. This type of network regards the text as a signal and convolves the signal with filters to extract local features; hence, it is really efficient in identifying important features within sentences [12]. Recent results that have used the transformer structure, like BERT, which captures two-way attention to capture a good context and produces the quality embeddings of the sentence, stand at the pinnacle of all the current studies [13].

Figure 1. Types of summarizations techniques

Figure 2. Extractive summarization

2.1.2 Applications and challenges

Extractive summarization finds its utility in various places due to its simplicity of implementation as well as computational efficiency. For instance, it is used in news summarization, which creates concise summaries that would make the reader understand the basic message of the news story [14]. While applied in legal and healthcare professions, summary tools help the professionals in extracting core information from lengthy documents enabling them to make decisions within a very short time [15]. Extractive summarization is also utilized by companies while considering customers' suggestions as well as remarks extracting major remarks which signifies the overall mood [16].

However, extractive summarization suffers from a few problems. The notion of having coherent and fluent extracted summaries is a very challenging task as it is literally impossible to string together the high-scoring sentences. In return, extractive methods cannot recognize the underlying contextual meaning or the additional information often implicit in the text and are, therefore, bound to produce not very informative summaries.

2.2 Abstractive summarization

Abstractive summarization is the process of creating entirely new sentences that will represent the summary of the whole text. It requires translation of the content, which sometimes may be a paraphrasing process, and therefore one needs to have a good understanding of language and semantics. The abstractive methods are developed to produce more coherent and fluent summaries as compared to the summary generated by an actual human. Example of Abstractive Summarization is given in Figure 3.

Figure 3. Abstractive summarization

2.2.1 Methodology

From being rule-based systems, the methodology of abstractive summarization has flown through high-level deep learning models.

Rule Based Systems: The rule-based systems were the first applied approaches used in the summaries production process. These are based on linguistic knowledge as well as syntactic rules guiding paraphrasing and summarizing a given text. Although in certain domains they proved quite successful, this system, however, lacked a principal flaw of failure to modify for different forms of texts.

Sequence-to-Sequence Models: The abstractive summarization at the next level was made possible by Seq2Seq models. Generally, the frequently-used models of Seq2Seq utilize RNNs or LSTMs that will be able to generate another sentence as output. Sometime later, attention mechanisms were incorporated to focus even more on the crucial portions of the input text as generation [17].

Transformer-based Models: The Transformer architectures like the Transformer model brought a drastic change in the abstractive summarization [18]. Self-attention mechanisms are used in transformers to capture long-range dependencies and contextual information. Several models such as BERT and GPT have been fine tuned for summarization tasks and have been reported to perform better as compared to several other models [19, 20].

Such models produce high-quality abstracts as they comprehend the content and rewrite it in fluent natural language.

2.2.2 Applications and challenges

Abstractive summarization, therefore, has many applications in many fields. In journalism, it is used to come up with short summaries of news and headlines that provides the readers with a summary of the highlights [21]. In academia, the summarization helps the researchers prepare abstracts for long papers thus helping in the process of literature reviews and sharing of knowledge [22]. Abstractive methods are also used in customer service to produce answers based on a large amount of query information to improve the efficiency of support systems [23].

However, abstractive summarization has some challenges as explained below. This is because creating summaries grammatically correct and semantically meaningful is challenging, and that is why language understanding is important. Another major concern is to keep the text coherent and unaltered in meaning while rephrasing the content. Moreover, the assessment of abstractive summaries is challenging as the commonly used metrics such as ROUGE may not effectively measure the quality and informativeness of the generated text.

The benefits and drawbacks of the methods depend on the nature of the task. Abstractive summarization compared to extractive methods seems a bit harder to work out and not as clear cut since the other types might not be entirely representative or coherent. Despite having more human-like summaries produced, abstractive methods tend to be less accurate, less fluent, and model-intensive. Knowing these kinds and their methodologies is very important for further development in the field and creating an appropriate summarization tool for NLP.

2.3 Recent advances in text summarization

Text summarization has witnessed important improvements in past few years based on most of the recent developments in architectures and training techniques of the model. This section talks about key innovational recent improvements that allow readers to understand current state-of-the-art approaches in text summarization.

2.3.1 Transformer-based architectures

Recent work has targeted optimized Transformer-based models for summary tasks, mainly through enhanced training methods and new architecture designs. Models such as Longformer and BigBird have helped combat the challenge of handling document length by using sparse mechanisms of attention that can consider larger input contexts in more computationally efficient ways. Leverages their advances through modifying into past years in making efforts to reduce further their time on process and memory consumptions thus suitable for applications at large in summarizing real-long documents such as in case of legal text document as well as the sciences.

Within this framework, the self-attention mechanism is a keystone in capturing long distance dependencies, which is also required for summarizing huge text. Unlike RNN, which processes sequences sequence wise, the Transformer would be using self-attention in order to compute its relations simultaneously between all tokens hence makes possible parallel processing and increases its efficiency in handling of big documents.

The core of the self-attention mechanism is to calculate attention scores between token pairs, defined by:

${Attention}(Q, K, V)={softmax}\left(\frac{Q K^T}{\sqrt{d_k}}\right) V$

where, Q, K, and V are the Query, Key, and Value matrices, and dk is the dimension of the keys. Scaling the dot product of Q and K, the model effectively captures the relevance of each word in the sequence even for long distances.

In case of longer documents, Longformer and BigBird modify the self-attention mechanism used in the previous models with sparse attention, which is selective computation of attention only for certain tokens. Thus, the computational burden can be reduced to process longer texts while still preserving important contextual information across distant tokens.

2.3.2 Enhanced pre-training techniques

With recent research in superior pre-training objectives, specifically targeted at text summarization, the newest improvement of performance was made known about the PEGASUS-X model which, early in 2023, had managed to use a sentence-level masked language model objective in pre-training models that would predict masked sentences thus providing it with a strong capacity for coherent summary generation [24]. This model has performed exceptionally well on datasets where human-like coherence and conciseness are essential, such as news and scientific article summarization.

2.3.3 Domain-specific summarization

The domain-specific summarization models continue to improve, with increased interests in applications using such specialized datasets. Applications of more recent interest focus on specialized datasets and areas such as health care, finance, and law. A recent example of models trained on the clinical and biomedical datasets demonstrates how medical records summarization continues to improve in relation to providing more accurate and contextual relevance for these health care professionals summaries [25]. Similarly, the same year, financial document summarization models published in 2024 leverage pre-trained Transformer architectures that can interpret complex financial terminologies and then provide a summary at the business level.

2.3.4 Evaluation metrics and fine-tuning

The evaluation and the fine-tuning processes also went through numerous innovations in the field. Recently, newer metrics, including BERTScore and QuestEval, have supplemented the ROUGE metrics for the finer-grained evaluation of the similarity in semantics between summaries generated from a model and reference text. Work by Narayan [26] indicates that it is now time to identify these metrics for the purpose of realization of contextual fidelity in the summary and how this relates to better, more holistic evaluations that would refine models to produce better emulations of human writing in their output.

2.3.5 Recent model releases

BART-X: The optimization variant of BART specifically designed for high-level text summarization tasks, with an extreme improvement in ROUGE and BERTScore metrics [27].

GigaT5: An extremely advanced model developed by Google Research in the year 2024, specifically for pre-trained summarization, which was trained on enhanced datasets, fine-tuning protocol, and delivers state-of-art results on several summarization benchmarking datasets, such as CNN/Daily Mail, and PubMed datasets [28].

3. Classical Approaches

Current sophisticated methods of summarizing texts can be traced back to the classical approaches to the process. These are basically statistical methods and graph-based methods which represent alternative ways for extracting important information from a text.

3.1 Statistical methodology

In statistical methods, mathematical and statistical approaches have been used to determine how significant words, sentences, and phrases are in a document. Among the commonly applied statistical models in extractive summarization are TF-IDF and LSA.

3.1.1 TF-IDF

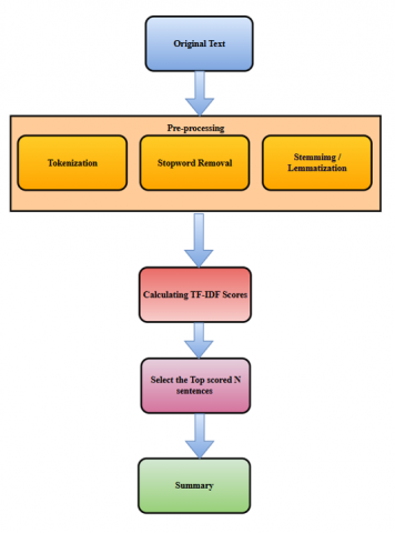
Term Frequency-Inverse Document Frequency is a quantitative technique to determine how relevant the word in the document is to the collection of documents [28]. Its value increases with the term's frequency in the document but decreases with the frequency of the term in the whole collection. This will discover words which are very relevant within the text but not so commonly used in other texts. The process of TF-IDF Summarization is illustrated in Figure 4.

Term Frequency (TF): This calculates the rate of occurrence of a term in a document. Thus, the higher the TF value is, the more often a given term appears in a document.

$T F(t, d)=\frac{{ Frequency \,of\, term } \,t { \,in \,document } \,d}{ { Total\, number\, of\, terms\, present \,in\,document }\, d}$

Inverse Document Frequency (IDF): This evaluates the importance of the term in the entire document. This lowers the significance attached to the terms that are commonly observed in many documents and raises the significance of the terms that are scarce.

${IDF}(t, D)=\log \left(\frac{{ Number \,of \,documents \,in\, the \,collection}}{{ Number\, of\, documents \,that \,contain \,the\, term }\, t}\right)$

TF-IDF Calculation: It computes the TF IDF score by multiplying Term Frequency and Inverse Document Frequency.

$T F-I D F(t, d, D)=\mathrm{TF}(\mathrm{t}, \mathrm{d}) * \operatorname{IDF}(\mathrm{t}, \mathrm{D})$

Due to its simplicity as well as efficiency in identifying significant words and phrases in the document, TF-IDF has gained popularity in information retrieval and text mining.

3.1.2 Latent semantic analysis (LSA)

Latent Semantic Analysis is a technique that uses the singular value decomposition of the term-document matrix to extract a reduced rank matrix that best retains the relationships of terms to documents [29]. In LSA, relationships of terms with concepts are analyzed to differentiate between the actual associations. The process of LSA Summarization is illustrated in Figure 5.

Term-Document Matrix: In this representation, the rows correspond to the terms and columns correspond to the documents. Each cell contains the count of term in document.

Singular Value Decomposition (SVD): This decomposes the term-document matrix into three matrices named as U, $\Sigma$ and VT.

The matrix $\Sigma$ contains singular values which are indicative of the importance of various dimensions.

$A=U \Sigma V^T$

Since the $\Sigma$ matrix and some columns of U and VT can be cut off, LSA reduces noise and captures the strength of the relationships, thus one can get semantically significant sentences [30].

Figure 4. TF-IDF summarization

Figure 5. LSA summarization

Text summarization is one of the most areas where LSA has been applied very successful, especially in material extraction from huge document collections [31].

LSA reduces the noise and stress on the most important co-occurrences and allows the extraction of semantically meaningful sentences [32].

LSA has been applied to a significant variety of text summarization applications, especially for extracting relevant information from large documents [33].

3.2 Graph-based methods

Graph-based methods based on the theory of graph in which a text is construed as a graph to seek out the significant sentences. These nodes are the elements in a sentence, and their edges are the connection from one sentence to another and vice versa based on what they contain. Among those graph-based methods, some of them are TextRank and LexRank.

3.2.1 TextRank

Another rank-based, unsupervised graph-based algorithm is TextRank from PageRank [34], which ranks a sentence within a text based on relevance to other sentences.

The process of TextRank Summarization is illustrated in Figure 6.

Figure 6. TextRank summarization

Graph Construction: The nodes are the sentences; the edges between the nodes would be created based on the similarity of the sentences commonly computed using cosine similarity of TF-IDF vectors.

Ranking Algorithm: This sentence's importance score was actually computed through the application of an algorithm that TextRank calls upon; it's what relies on the connected sentences' importance. At this final step of this processing, degree values are achieved with which sentences rank, and any higher value means greater significance in the information.

$S(V i)=(1-d)+d \times \sum_{V_j \varepsilon a d j(V i)} \frac{S(V j)}{L(V j)}$

where, S(Vi) is the score of sentence i, d is a damping factor usually set to 0.85, adj(Vi) are the adjacent sentences to i, and L(Vj) is the number of edges from sentence j.

The best aspect about TextRank is that it chooses the most important sentences for summarization purposes and it was indeed applied very successfully because of its simplicity and stability [35].

3.2.2 LexRank

Another graph-based approach is LexRank, which focuses on ranking sentences in terms of their contribution to the document by means of its eigenvector centrality [36]. Consequently, LexRank differs from TextRank in its evaluation of the connectivity of the sentence graph and the relative importance of such. The process of LexRank Summarization is illustrated in Figure 7.

Figure 7. LexRank summarization

Graph Construction: In a similar way, in LexRank, a graph is built such that a node represents the sentence with edges drawn between sentences about content similarity.

Centrality Measure: The eigenvector centrality function is used by LexRank, which does not only see the first-degree neighbors of a sentence but also the indirect neighbors, i.e., who are second-degree neighbors and the nodes importance to connect to, given by:

$C(V i)=\frac{1}{N}+\sum_{V_i \varepsilon_{a d j\left(Vi\right)}} \frac{C(V j)}{d(V j)}$

where, C(Vi) is the centrality score of sentences i, N is the total number of sentences, and d(Vj) is the degree of sentence j.

It has been applied mostly in multi-document summarization case and it has been proved that LexRank can generate clear and meaningful summaries [34].

Statistical and graph-based methods are the traditional methods that have given basic approaches to determining important information in texts. While the methods of TF-IDF and LSA depend on the importance of words and sentences by frequency and semantic relation between words, the graph-like approaches of TextRank and LexRank depend on the structure and connectivity of sentences. Familiarity with such classical methods is crucial for the formation of more progressive and effective strategies for summarization.

4. Machine Learning Approaches

Supervised and unsupervised learning methods are used in the application of ML in text summarization in order to produce summaries independently. These approaches involve the use of labeled and unlabelled data for learning and information extraction as well as information condensation from the text.

4.1 Supervised learning models

Supervised learning-based training in text summarization to learn the mapping function of the input text using the output summary based on the training data set. The two most widely used methods of supervised learning are SVM and Random Forests.

4.1.1 Support vector machines (SVM)

SVM is the abbreviation for Support Vector Machines. SVMs are supervised learning algorithms that apply to classification and regression problems, and also text summarization. SVMs have been designed to find the hyperplane that could effectively classify the classes of data points.

Text Summarization: SVMs are used for training features extracted from text within summarization to learn how important the relevance of each sentence could be predicted in either through tf-idf scores or word embeddings.

Feature Extraction: In the case of text categorization, SVMs rely on proper feature extraction methods in order to put the textual data into the right format for classification. The features could be n-grams, syntactic features or semantic embeddings.

Advantages: SVMs also work well when the number of features is large and can easily be trained on the text summarization data sets since they capture the input-output mapping of the problem domain well.

4.1.2 Random forests

Random Forests is another type of learning algorithm that induces many decision trees at the time of learning and returns the mode of the classes or the mean estimate of the trees that is developed during learning [35].

Text Summarization: In text summarization, Random Forests can be applied for ranking sentences according to their score or relevance for extractive summaries. In decision tree, for every sentence in the text a score is produced and the sum of all the scores gives the final summary [35].

Ensemble Learning: Random Forest reduces overfitting and stabilizes the model by averaging the results of a set of decision trees. Decisions are built separately from a different part of the data, which increases variety while reducing variance.

They can have excellent performance even when the training data is noisy, and they are applicable for large numbers of features. They may be used to summarize various kinds of texts because they are able to identify complicated dependencies between the input variables and output variables.

4.2 Unsupervised learning models

Unsupervised learning models in text summarization do not use any training data and attempt to learn intrinsic structures in the text. A very important group of methods could be referred to as clustering-based techniques.

4.2.1 Clustering-based methods

In clustering techniques, sentences or documents similar in content are grouped together. These methods work decomposing the text into related groups of sentences and then selecting the representative ones or centroids as summary candidates.

Text Summarization: In text summarization, sentences are grouped using methods like K-means clustering or hierarchical clustering based on some similarity measure, such as TF-IDF cosine similarity or semantic embeddings.

Extraction of Centroid: After the procedure of clustering, centroid or the best representative sentence from a cluster is selected as the candidate summary. These are the main ideas or subjects of the text that will summarize the original content of the text [36].

Advantages: The methods are non-parametric and inexpensive in terms of time and computational resources. A large amount of text can be summarized rapidly.

5. Deep Learning Approaches

Recent studies made much progress in text summarization with the help of deep learning techniques based on neural network models that could capture all the complex relationships and dependencies in the text. It is therefore within this broad context that three key paradigms in deep learning used in text summarization are discussed here: namely, Recurrent Neural Networks (RNNs), Encoder-Decoder Architectures also known as Sequence-to-Sequence (Seq2Seq) Models, and Attention Mechanisms.

5.1 Recurrent Neural Networks (RNNs)

RNNs are a family of neural networks mainly used for sequential data. In this sense, they perform well in text summarization [36].

5.1.1 LSTM and GRU-based models

LSTM and GRU are some types of RNN that have been developed to overcome the vanishing gradient effect for long sequences.

LSTM: This kind of memory networks has cells that help them remember the information from one sequence to the other thereby making it easier for them to summarize texts in as much as they retain relevant information as they go through the texts.

GRU: Although it is more lightweight than LSTMs, GRUs turn out to be almost as efficient as LSTMs for sequence modeling. It can be explained by the use of update and reset gates controlling the information flow in the network.

Text Summarization: In extractive and abstractive summarization, LSTM & GRU based models were exposed where they can learn to generate summaries from sequential input data and predict the important information.

5.2 Sequence-to-sequence (Seq2Seq) models

Seq2Seq models are the encoder-decoder type of models and can be used where input sequence is transformed into the output sequence and hence, the application of Seq2Seq can be seen in text summarization.

5.2.1 Encoder-decoder architecture

In general, an encoder-decoder architecture mainly involves two components. An encoder is a type of neural network that translates the input sequence to some fixed-size vector and decoder is another neural network which, in turn, translates that vector to the output sequence.

Summary: Text Summarization using Seq2Seq models Abstractive summarization. The encoder takes in the input text and the decoder that generates the summary learns the probability of each word in the output sequence.

Improvements: Other improvements involved new modifications such as Transformer architecture, which introduced the use of attention mechanisms, better to handle long-distance dependences and to contextual information extraction.

5.3 Attention mechanisms

Some of the NLP tasks that have become revolutionized by the incorporation of attention mechanisms include summarization of text in a way that it allows the model to pay attention to what is important in the part of the sequence.

5.3.1 Transformer models

Transformer models, operate solely with self-attention mechanisms to capture the relations between input and output sequences, getting rid of recurrence or convolution, thereby improving the model parallelism and performance.

BERT and GPT. Transformer models include BERT and GPT, used successfully for extractive tasks as well as abstractive summarization tasks themselves.

Advantages: For Long-range dependencies and context are really important in modeling, and transformer models are excellent in such aspects making them perfect for summarizing texts of different domains and lengths.

6. Evaluation of Text Summarization Methods

This section conducts experimental comparisons of different methods of text summarization with the aim of empirically testing their performance and relevance across different datasets. Our focus is more on how deep learning technologies perform; we test both their merits and demerits for real-world tasks in summarization.

6.1 Datasets

We rely on the following benchmark datasets for our experiments.

CNN/DailyMail: A dataset containing news articles and associated summaries, frequently used for evaluation models in summarization.

XSum: This is an extreme summarization dataset wherein the summaries are one-sentence statements that best represent the article.

PubMed: This dataset is mainly composed of medical articles, wherein summarization is a necessity for disseminating information.

6.2 Experimental setup

The experiments were conducted using the following summarization techniques:

1. Extractive methods:

·TF-IDF

·LDA (Latent Dirichlet Allocation)

2. Abstractive methods:

·BART (Bidirectional and Auto-Regressive Transformers)

·PEGASUS (Pre-trained Text-to-Text Transfer Transformer)

·Longformer

Each of these methods was evaluated using ROUGE metrics, including Unigram ROUGE Score, Bigram ROUGE Score, and Longest Common Subsequence Score, to quantify the quality of the produced summaries compared to reference summaries.

6.3 Results and discussion

The experimental results from our evaluation are summarized in the following Table 1.

The results in Table 1 show that deep learning-based methods, namely PEGASUS and BART, outperform extractive techniques on all of the above datasets. The experimental evaluation thus confirms theoretical insights advanced in the above discussion-the deep learning model is seen to be a powerful machine for coherent contextual summary generation.

Table 1. Comparative analysis of techniques on ROUGE metrics

Approach Used

Corpus

Unigram ROUGE Score

Bigram ROUGE Score

Longest Common Subsequence Score

TF-IDF (Extractive)

CNN/DailyMail

34.45

11.16

30.91

LDA (Extractive)

CNN/DailyMail

32.58

10.02

28.73

BART (Abstractive)

CNN/DailyMail

44.16

21.29

40.52

PEGASUS (Abstractive)

CNN/DailyMail

45.83

22.35

41.90

Longformer

CNN/DailyMail

42.78

19.95

39.14

TF-IDF (Extractive)

XSum

38.12

12.00

33.27

BART (Abstractive)

XSum

41.37

18.65

38.30

PEGASUS (Abstractive)

XSum

46.55

21.15

42.11

GigaT5 (Abstractive)

XSum

47.78

22.56

43.40

PEGASUS (Abstractive)

PubMed

43.25

19.50

39.21

BART (Abstractive)

PubMed

44.67

20.10

40.32

7. Conclusions

The transition from classical summarization techniques to deep learning algorithms reflects substantial progressions made in NLP and AI. Earlier strategies in the area of NLP, which include methods such as TF-IDF, LSA, TextRank, and LexRank that were adopted for text summarization, only machine and deep learning had the possibility to generate even more exact summaries with adequate contextual awareness. Supervised models such as SVM and Random Forests started the use of labeled data for improving performance at the cost of large sets of data being required. Scaling and diverse unsupervised methods through clustering were highly scalable solutions but suffered problems with measures of similarity as well as algorithms for clusters. Deep learning is a break-through leap, and in that regard, RNN-based models (LSTM and GRU) as well as Seq2Seq architecture have shown the ability to handle long-term dependencies while producing coherent and contextually rich abstractive summaries. The use of attention mechanisms in Transformer models, like BERT and GPT, has even further refined the focus on the context, leading to great improvements in summary quality.

Despite these breakthroughs, there are several issues still. Deep learning models often require a great amount of computational power and vast amounts of training data. Thus, they are limited to situations where such computation can be afforded. Moreover, generating abstractive summaries poses difficulties, particularly on issues of factual accuracy and use of concise language.

There are still many avenues for future work, such as improving deep learning models for efficiency; enhancing the factual accuracy of abstractive summaries; or exploring hybrid approaches that make use of both classical methods, machine learning, and deep learning. The tackling of these challenges will result in furthering the applicability and flexibility of systems in text summarization by domains, hence enriching the user experience and its applicability of summarization technologies.

8. Future Research Directions

Future work on text summarization would encompass several focus areas that would enable it to further become more effective and usable. Advanced attention mechanisms are expected to better handle contexts and coherence, especially in handling very long documents. Also, there is a scope for multi-modal summarization where a variety of formats of information could be synthesized; development of domain-specific models across different specialized fields such as legal and medical texts and so on. Ethics is bound to become a concern with the questions of bias and misinformation to be addressed. These are user-centric approaches with inclusion of feedback for personalization of summarization that will ensure relevance and usability of these technologies as they serve different types of users.

  References

[1] Cheng, J., Lapata, M. (2016). Neural summarization by extracting sentences and words. arXiv preprint arXiv:1603.07252. https://doi.org/10.18653/v1/P16-1046

[2] Cohan, A., Dernoncourt, F., Kim, D.S., Bui, T., Kim, S., Chang, W., Goharian, N. (2018). A discourse-aware attention model for abstractive summarization of long documents. arXiv preprint arXiv:1804.05685. https://doi.org/10.18653/v1/N18-2097

[3] Bahdanau, D. (2014). Neural machine translation by jointly learning to align and translate. arXiv preprint arXiv:1409.0473. https://doi.org/10.48550/arXiv.1409.0473

[4] Erkan, G., Radev, D.R. (2004). Lexrank: Graph-based lexical centrality as salience in text summarization. Journal of Artificial Intelligence Research, 22: 457-479. https://doi.org/10.1613/jair.1523

[5] Cao, Z., Wei, F., Li, S., Li, W., Zhou, M., Wang, H. (2015). Learning summary prior representation for extractive summarization. In Proceedings of the 53rd Annual Meeting of the Association for Computational Linguistics and the 7th International Joint Conference on Natural Language Processing, Beijing, China, pp. 829-833. https://doi.org/10.3115/v1/P15-2136

[6] Blei, D.M., Ng, A.Y., Jordan, M.I. (2003). Latent dirichlet allocation. Journal of Machine Learning Research, 3: 993-1022. https://doi.org/10.7551/mitpress/1120.003.0082

[7] Nallapati, R., Zhai, F., Zhou, B. (2017). SummaRuNNer: A recurrent neural network based sequence model for extractive summarization of documents. In Proceedings of the Thirty-First AAAI Conference on Artificial Intelligence, 31(1): 10958. https://doi.org/10.1609/aaai.v31i1.10958

[8] Nallapati, R., Zhou, B., Gulcehre, C., Xiang, B. (2016). Abstractive text summarization using sequence-to-sequence rnns and beyond. arXiv preprint arXiv:1602.06023. https://doi.org/10.18653/v1/K16-1028

[9] Shahade, A.K., Walse, K.H., Thakare, V.M. (2023). Deep learning approach-based hybrid fine-tuned Smith algorithm with Adam optimiser for multilingual opinion mining. International Journal of Computer Applications in Technology, 73(1): 50-65. https://doi.org/10.1504/IJCAT.2023.134080

[10] Gupta, V., Lehal, G.S. (2010). A survey of text summarization extractive techniques. Journal of Emerging Technologies in Web Intelligence, 2(3): 258-268. https://doi.org/10.4304/jetwi.2.3.258-268

[11] Mihalcea, R., Tarau, P. (2004). Textrank: Bringing order into text. In Proceedings of the 2004 Conference on Empirical Methods in Natural Language Processing, Barcelona, Spain, pp. 404-411. https://aclanthology.org/W04-3252.

[12] Nenkova, A., McKeown, K. (2012). A survey of text summarization techniques. In Mining Text Data, pp. 43-76. https://doi.org/10.1007/978-1-4614-3223-4_3

[13] See, A., Liu, P.J., Manning, C.D. (2017). Get to the point: Summarization with pointer-generator networks. arXiv preprint arXiv:1704.04368. https://doi.org/10.18653/v1/P17-1099

[14] Gong, Y., Liu, X. (2001). Generic text summarization using relevance measure and latent semantic analysis. In Proceedings of the 24th Annual International ACM SIGIR Conference on Research and Development in Information Retrieval, pp. 19-25. https://doi.org/10.1145/383952.383955

[15] Hu, M., Liu, B. (2004). Mining and summarizing customer reviews. In Proceedings of the tenth ACM SIGKDD International Conference on Knowledge Discovery and Data Mining, pp. 168-177. https://doi.org/10.1145/1014052.1014073

[16] Jing, H., McKeown, K. (2000). Cut and paste based text summarization. In Proceedings of the 1st North American Chapter of the Association for Computational Linguistics Conference, pp. 178-185. https://aclanthology.org/A00-2024.

[17] Kupiec, J., Pedersen, J., Chen, F. (1995). A trainable document summarizer. In Proceedings of the 18th Annual International ACM SIGIR Conference on Research and Development in Information Retrieval, pp. 68-73. https://doi.org/10.1145/215206.215333

[18] Lewis, M. (2019). Bart: Denoising sequence-to-sequence pre-training for natural language generation, translation, and comprehension. arXiv preprint arXiv:1910.13461. https://doi.org/10.18653/v1/2020.acl-main.703

[19] Murray, G., Renals, S., Carletta, J. (2005). Extractive summarization of meeting recordings. In Proceedings of Interspeech. https://doi.org/10.21437/Interspeech.2005-59

[20] Shahade, A.K., Walse, K.H., Thakare, V.M. (2022). A comprehensive survey on multilingual opinion mining. Mobile Computing and Sustainable Informatics: Proceedings of ICMCSI 2022, pp. 43-55. https://doi.org/10.1007/978-981-19-2069-1_4

[21] Vaswani, A., Shazeer, N., Parmar, N., Uszkoreit, J., Jones, L., Gomez, A.N., Kaiser, L., Polosukhin, I. (2017). Attention is all you need. In Proceedings of the 31st International Conference on Neural Information Processing Systems, arXiv:1706.03762v7 https://doi.org/10.48550/arXiv.1706.03762

[22] Landauer, T.K., Foltz, P.W., Laham, D. (1998). An introduction to latent semantic analysis. Discourse Processes, 25(2-3): 259-284. https://doi.org/10.1080/01638539809545028

[23] Lin, C.Y. (2004). ROUGE: A package for automatic evaluation of summaries. In Text Summarization Branches Out, pp. 74-81, Barcelona, Spain. Association for Computational Linguistics. https://aclanthology.org/W04-1013.

[24] Salton, G., Buckley, C. (1988). Term-weighting approaches in automatic text retrieval. Information Processing & Management, 24(5): 513-535. https://doi.org/10.1016/0306-4573(88)90021-0

[25] Breiman, L. (2001). Random forests. Machine Learning, 45(1): 5-32. https://doi.org/10.1023/A:1010933404324

[26] Cortes, C., Vapnik, V. (1995). Support-vector networks. Machine Learning, 20(3): 273-297. https://doi.org/10.1007/BF00994018

[27] Joachims, T. (1998). Text categorization with support vector machines: Learning with many relevant features. In Proceedings of the European Conference on Machine Learning, pp. 137-142. https://doi.org/10.1007/BFb0026683

[28] Hochreiter, S., Schmidhuber, J. (1997). Long short-term memory. Neural Computation, 9(8): 1735-1780. https://doi.org/10.1162/neco.1997.9.8.1735

[29] Cho, K., Van Merriënboer, B., Gulcehre, C., Bahdanau, D., Bougares, F., Schwenk, H., Bengio, Y. (2014). Learning phrase representations using RNN encoder-decoder for statistical machine translation. arXiv preprint arXiv:1406.1078. https://doi.org/10.3115/v1/D14-1179

[30] Sutskever, I. (2014). Sequence to sequence learning with neural networks. arXiv preprint arXiv:1409.3215. https://doi.org/10.48550/arXiv.1409.3215

[31] Devlin, J., Chang, M.W., Lee, K., Toutanova, K. (2019). BERT: Pre-training of deep bidirectional transformers for language understanding. In Proceedings of the 2019 Conference of the North American Chapter of the Association for Computational Linguistics (NAACL), Minneapolis, Minnesota, pp. 4171–4186. https://doi.org/10.18653/v1/N19-1423

[32] Beltagy, I., Peters, M.E., Cohan, A. (2020). Longformer: The long-document transformer. arXiv preprint arXiv:2004.05150. https://doi.org/10.48550/arXiv.2004.05150

[33] Zaheer, M., Guruganesh, G., Dubey, K.A., Ainslie, J., Alberti, C., Ontanon, S., Pham, P., Ravula, A., Wang, Q., Yang, L., Ahmed, A. (2020). Big bird: Transformers for longer sequences. Advances in Neural Information Processing Systems, 33: 17283-17297. https://doi.org/10.48550/arXiv.2007.14062

[34] Zhang, J., Mei, H., Sun, M. (2023). PEGASUS-X: Sentence-level pre-training for abstractive summarization. Proceedings of the ACL 2023. https://doi.org/10.18653/v1/2023.acl-main.367

[35] Lee, J., Kim, S., Park, D. (2023). Biomedical summarization using transformer models: A case study in clinical notes. Journal of Biomedical Informatics, 137: 104357. https://doi.org/10.1016/j.jbi.2023.104357

[36] Lewis, M., Liu, Y., Goyal, N. (2024). BART-X: Enhanced transformer for high-quality summarization. Journal of Machine Learning Research, 25: 30-54. https://doi.org/10.5555/3484239.3484399