Development of an Automatic Watering System and Plant Growth Monitoring for Hydroponic Chili Production Using Neural Networks

Development of an Automatic Watering System and Plant Growth Monitoring for Hydroponic Chili Production Using Neural Networks

Ibnu Utomo Wahyu Mulyono Eko Hari Rachmawanto* Karis Widyatmoko Md Kamruzzaman Sarker Noorayisahbe Mohd Yaacob Mohamed Doheir

Study Program in Informatics Engineering, Universitas Dian Nuswantoro, Semarang 50141, Indonesia

Department of Computer Science, Bowie State University, Maryland 20715, United States

Centre for Software Technology and Management, Universiti Kebangsaan Malaysia, Bangi 43600, Malaysia

Department of Technology Management, University Teknikal Malaysia Melaka, Malacca 76100, Malaysia

Corresponding Author Email: 
eko.hari.rachmawanto@dsn.dinus.ac.id
Page: 
21-29
|
DOI: 
https://doi.org/10.18280/isi.300103
Received: 
24 September 2024
|
Revised: 
15 October 2024
|
Accepted: 
21 November 2024
|
Available online: 
25 January 2025
| Citation

© 2025 The authors. This article is published by IIETA and is licensed under the CC BY 4.0 license (http://creativecommons.org/licenses/by/4.0/).

OPEN ACCESS

Abstract: 

This study addresses the challenges faced in traditional chili production, where reliance on manual methods often leads to inefficiencies and suboptimal crop yields. To enhance the efficiency of chili production, this research develops an automated monitoring system that integrates watering management and pH adjustment based on IoT. Utilizing Neural Networks (NN) for plant growth monitoring, the system executed 120 automatic watering sessions over a 30-day period, ensuring optimal moisture levels and nutrient absorption. The results revealed a predictive performance characterized by a Root Mean Square Error (RMSE) of 0.49 and a coefficient of determination (R²) of 0.99, indicating high accuracy in forecasting plant growth dynamics. The novelty of this research lies in its comprehensive approach, combining real-time monitoring and automated adjustments to optimize plant health. For future research, it is recommended to incorporate additional environmental sensors and expand the dataset to improve the model's adaptability and predictive capabilities. This could lead to the development of more advanced smart agriculture systems that can efficiently cater to various crops and environmental conditions, ultimately enhancing overall agricultural productivity.

Keywords: 

Chilli, agricultural, neural network, root mean square error, Internet of Things (IoT)

1. Introduction

Chili production plays a significant role in global agriculture, with its cultivation expanding across various regions due to its economic value and culinary demand [1, 2]. According to the Food and Agriculture Organization (FAO), the global production of chilies and peppers reached over 36 million metric tons in recent years, with major producers being China, Mexico, Turkey, and Indonesia [3]. However, chili cultivation faces numerous challenges, such as climate change, unpredictable rainfall patterns, and water scarcity, which affect crop yield and quality [4, 5]. In regions heavily reliant on manual irrigation, these factors result in inefficiencies in water usage, leading to either over-irrigation or under-irrigation, both of which are detrimental to chili plants [6, 7]. Furthermore, the increasing global demand for chilies, driven by the food industry and the rising popularity of spicy foods, places pressure on farmers to improve productivity while dealing with limited resources [8, 9]. The need for precision irrigation methods, such as automated watering systems, has become evident to address water management issues and enhance crop resilience in varying environmental conditions [10].

An automated watering system is a straightforward and efficient solution to the challenges in chili production due to inconsistent rainfall and ineffective water usage. This system can be assembled with inexpensive sensors and a simple control unit, like a microcontroller, to oversee soil moisture levels and adjust irrigation as needed [11]. Through the integration of a neural network model, the system can utilize past weather patterns and soil conditions to enhance water delivery efficiency for chili plants, ensuring they receive the appropriate amount of water precisely when required [12, 13]. This enhances crop resilience and yield by minimizing the chances of over- or under-irrigation. Moreover, the system is easily scalable for small-scale farmers, providing a cost-effective solution for water management that also decreases labour expenses and preserves water resources [14, 15]. Through the utilization of such technology, farmers have the opportunity to improve the sustainability of chili production, in order to meet the requirements of both local and global markets, even in different environmental settings.

Khairodin et al. [16] proposed an IoT-based automated monitoring system for chili fertigation, aiming to address the limitations of semi-automated methods that rely heavily on human intervention and fail to account for soil and environmental conditions. While the use of LoRa communication to collect real-time sensor data effectively optimizes water and nutrient management, the system's lack of predictive capability limits its ability to anticipate changes in crop water requirements, leading to potential inefficiencies in long-term resource management. Moreover, while it reduces labour needs, the system relies on basic real-time data without leveraging historical patterns or predictive models.

Azman et al. [17] focused on using IoT applications for chili plant monitoring and automation. This system utilizes multiple sensors, including soil moisture and temperature sensors, with an Arduino microcontroller to enable real-time monitoring via a mobile app. Although the system reduces manual labour by automating irrigation and fertigation tasks, its reliance on predefined thresholds and simple sensor data for decision-making means it cannot dynamically adjust irrigation based on plant growth stages or environmental variations. While the system significantly improves operational efficiency, it does not incorporate any form of machine learning or predictive analytics to optimize long-term resource allocation.

In contrast, the IoT-based automatic watering system proposed by Irawan et al. [18], automates irrigation using an Arduino Uno, ESP module, and soil moisture sensor. While the system excels in automating irrigation based on remote monitoring, its primary innovation lies in its ability to control the water pump when moisture drops below a fixed threshold. However, the system is inherently reactive, relying on static moisture levels rather than adapting to dynamic plant growth patterns or changes in environmental conditions. The lack of predictive elements limits the system’s potential to optimize water usage over time, especially in fluctuating climates or during different plant growth phases.

This research introduces a novel automatic watering and plant growth monitoring system for hydroponic chili production, integrating Neural Networks to address the limitations of previous systems. Unlike prior studies [16-18] that rely on static thresholds or real-time sensor data, our system uses predictive modeling to dynamically optimize irrigation. By learning from historical environmental data and plant growth stages, the system adjusts irrigation schedules to meet future needs. This predictive approach improves water efficiency, adapts to different growth stages, and offers a more precise solution compared to traditional rule-based methods. The system conserves resources, enhances plant health, boosts crop yield, and minimizes human intervention, advancing smart agriculture practices.

2. Proposed Material

2.1 Plant material

In the proposed material for this study, the plant used is chili (Capsicum annum), which is widely cultivated for its economic and agricultural value [2]. The experiment is conducted under controlled indoor conditions, maintaining a room temperature between 20℃ and 29℃ to ensure optimal growth. The hydroponic system consists of 3 PVC pipes, each with dimensions of 8 × 8 cm. Each pipe contains 5 planting holes, providing space for a total of 15 chili plants. This setup is designed to allow efficient water flow and nutrient distribution, which are critical for monitoring and optimizing plant growth within the system. 

2.2 Material and tools

In this section, the casing used for housing the electronic components is a 1 mm thick electrical panel box with dimensions of 18 × 30 × 40 cm. As shown in Figure 1, this box is designed to be lightweight, making it easy to handle and modify, particularly for drilling holes to accommodate wiring and component placements. Additionally, the box provides protection for sensitive components, safeguarding them from potential water exposure, which is crucial in ensuring the longevity and reliability of the automated system. This protective feature is especially important in environments involving irrigation and plant care.

Figure 1. Panel box material

Equally important, other essential components include a 20 × 4 cm LCD screen, a power switch, an ESP-32 microcontroller, and a perforated PCB for mounting and wiring, all of which are placed on the back of the panel box door, as shown in Figure 2(a). This arrangement allows for easy access and monitoring of the system’s status and functions. In Figure 2(b), several vital components are also depicted, including a 12V 20A Power Supply Unit (PSU), a relay pinout used for temperature control, a 4-channel relay module, and a pump module. These components work together to ensure seamless operation of the automated watering and monitoring system, providing efficient power distribution and control for managing irrigation and plant growth.

(a) Back of the box panel door

(b) Inside of the box panel

Figure 2. Main components material

The external materials used in this system include three PVC pipes, each drilled with 8 × 8 cm holes, designed to accommodate the chili plants, ensuring proper spacing for optimal growth and nutrient absorption. Additionally, three bottles are utilized to manage and regulate the water pH levels—one for pH+, one for pH-, and the third for nutrient solution. These bottles are responsible for maintaining the water quality within the hydroponic system by adjusting the pH levels and ensuring the plants receive the necessary nutrients for healthy growth. The layout of these pipes and bottles is shown in Figure 3, illustrating the practical setup for efficient water flow and nutrient distribution throughout the system.

Figure 3. External material

3. Proposed Method

The flow of the proposed method begins with the data preparation phase, where all necessary tools and materials for the system are gathered and organized, as presented in section 2. Following this, the pre-processing stage involves configuring the system parameters and preparing the environment for efficient operation. Next, the system development (software) phase is conducted, focusing on programming the control algorithms, data processing, and communication protocols. This is followed by the system development (hardware) phase, where the physical components such as sensors, actuators, and controllers are assembled and integrated with the software. Once the system is fully developed, it enters the monitoring phase, where the automated watering and plant growth monitoring processes are continuously observed. If updates or adjustments are required to the software, the system administrator is responsible for implementing them, ensuring the system remains functional and efficient. The overall flow of the proposed method is depicted in Figure 4, illustrating the sequential process from preparation to maintenance.

Figure 4. Proposed development and monitoring scheme

3.1 Data handling, analysis, and economic considerations

In this study, environmental and growth-related data, including temperature, humidity, soil moisture, pH level, and nutrient concentration, were collected and analyzed to predict chili plant growth. The data was processed using Python along with libraries such as TensorFlow and Keras for neural network development and training. Data preprocessing involved steps like handling missing data, normalization, and scaling to ensure that the input data was suitable for modeling. These steps helped maintain consistency across the different data types, improving the reliability of the neural network’s predictions.

The implementation costs would include expenses related to purchasing and installing the necessary hardware, such as sensors, microcontrollers (e.g., ESP-32), PVC pipes, and irrigation equipment. Additionally, software development costs, including the development and tuning of the neural network model, should be considered. The operational costs would encompass the energy required to run the system (e.g., powering sensors and pumps), maintenance, and periodic updates or recalibration of the sensors. Since the system is largely automated, it is expected to reduce labour costs significantly, which should be factored into the economic analysis.

3.2 System growth prediction using neural networks

Neural Networks prediction is a machine learning technique that mimics the human brain's structure to predict outcomes based on input data [19, 20]. The general formula for a neural network involves a combination of weights, biases, and activation functions to process input data through layers of neurons, as seen in Eq. (1).

$y=f(W \cdot x+b)$           (1)

where, the input vector x represents the data or features that are fed into the model. The weight matrix is applied to this input, and it multiplies the input vector through a dot product, denoted by ., to determine the weighted sum. The bias vector b is then added to shift the result, ensuring the model has more flexibility in learning. This sum is passed through an activation function f, such as ReLU, sigmoid, or tanh, which introduces non-linearity, allowing the network to learn complex patterns. The final output y is the network’s prediction or result based on the processed input.

Based on proposed prediction, Neural Networks consist of multiple layers, including an input layer, one or more hidden layers, and an output layer [21-23]. The architecture layers and parameter value of this study can be seen below:

Input Layer: The input layer consists of five neurons, corresponding to the key environmental features utilized for predictions, which include: Temperature, Humidity, Soil moisture, pH level, and Nutrient concentration.

Hidden Layer: The model includes two hidden layers. Each hidden layer contains 10 neurons, allowing the model to learn complex patterns and interactions among the input features. The choice of 10 neurons strikes a balance between capturing enough complexity while avoiding overfitting.

Output Layer: The output layer contains one neuron, which provides the predicted plant height based on the input features and learned relationships.

For the activation functions, the ReLU (Rectified Linear Unit) function is used in the hidden layers to introduce non-linearity into the model, enabling it to learn more complex patterns in the data. The output layer uses a linear activation function, which is suitable for regression tasks like predicting plant height. The neural network was trained using the Adam optimizer with a learning rate of 0.001, and the loss function employed was a mean squared error (MSE). Each layer processes the input data through neurons, where weights and biases are adjusted to minimize prediction error. The structure and flow of this prediction process can be observed in Figure 5, which illustrates how data moves through each layer, ultimately producing an accurate prediction.

Figure 5. Layers neural networks for single prediction

The workflow of model development using neural networks involves several key stages, starting from data preparation, followed by pre-processing, model architecture design, training, and evaluation. Each stage plays a crucial role in ensuring the accuracy and effectiveness of the model. This entire process, detailing how the neural network is developed and refined, can be seen in Figure 6, which illustrates the step-by-step workflow from data input to final model deployment.

Figure 6. The workflow of system development based on neural networks

This system is designed to predict the growth of chili plants based on data collected from environmental sensors such as temperature, humidity, soil moisture, and nutrient levels. Neural network model, the system processes historical and real-time data to identify patterns and trends in plant growth. Once trained, the neural network can accurately forecast future growth stages, allowing for proactive adjustments in watering, nutrient supply, and environmental conditions. This predictive capability helps optimize resource management, ensuring that the chili plants receive optimal care throughout their growth cycle, ultimately improving yield and reducing wastage.

3.3 Model pre-processing

In the model pre-processing sub-chapter, the implemented steps are designed to regulate all commands that support the automatic watering system. The process begins with setting the temperature range between 20℃ to 29℃, which is crucial for maintaining optimal conditions for plant growth. By continuously monitoring the temperature in real time, the system can determine whether the environmental conditions meet the necessary criteria, thereby enabling informed decisions about when and how to initiate watering.

In addition to temperature regulation, the model incorporates a clear logic regarding the frequency of watering. Specifically, the system is programmed to water the plants four times within a 24-hour period. This logic considers the water requirements of the plants during various growth phases, as well as soil moisture levels and weather conditions. Consequently, the system does not rely on a single parameter; instead, it adapts to environmental changes, ensuring that the plants receive adequate hydration for optimal growth.

3.4 Model Evaluation

In the model evaluation phase, the performance of the automatic watering system is assessed using two key metrics: Root Mean Square Error (RMSE) and the coefficient of determination (R2). RMSE quantifies the differences between predicted and observed values, providing a measure of the model's accuracy [24]. On the other hand, R² measures the proportion of variance in the dependent variable that can be explained by the independent variables in the model [25]. The equation based on RMSE can be seen in Eq. (2) and Eq. (3) for R² equation.

$R M S E=\sqrt{\frac{1}{n} \sum_{i=1}^n\left(y_i-\hat{y}_i\right)}$                (2)

$R^2=1-\frac{\sum_{i=1}^n\left(y_i-\hat{y}_i\right)^2}{\sum_{i=1}^n\left(y_i-\bar{y}_i\right)^2}$          (3)

where, $y_i$ represents the observed values, $\hat{y}_i$ denotes the predicted values, and n is the total number of observations. A lower RMSE indicates better model performance. $\hat{y}_i$ is the mean of the observed values. An Rvalue closer to 1 indicates a better fit, demonstrating that the model explains a significant amount of the variability in the data.

4. Experimental Results

4.1 System development (Hardware)

The development of the automated watering and monitoring system is illustrated in Figure 7, which presents the integration of the hydroponic system with key electronic components. The hardware was set up in a controlled indoor environment with a temperature range of 20℃ to 29℃, ensuring optimal conditions for chili plant growth. The system uses three PVC pipes, each measuring 8 × 8 cm and containing 5 planting holes, to allow for efficient space utilization while providing adequate room for each plant. The ESP-32 microcontroller and other components are securely housed within a 1 mm thick electrical panel box, which not only protects the sensitive electronics but also provides easy access for maintenance.

Figure 7. System development (Hardware)

In addition, the water management system, which includes pH adjustment bottles and nutrient solutions, is positioned strategically to optimize nutrient distribution (Figure 7). The system uses automated pumps to manage pH balance and nutrient delivery. The layout ensures that water flow is consistent while protecting the electronic components from moisture damage. Waterproof casings were used to safeguard the electronic systems, demonstrating a careful consideration of the hydroponic environment's operational needs. This setup provides a clear representation of how the components contribute to the system's overall efficiency and reliability.

4.2 System development and monitoring (Software)

4.2.1 Plant growth monitoring in 30 Days

Observations during the final 30 days post-planting were conducted to evaluate the effectiveness of the automated watering system and pH adjustment in supporting the growth of chili plants. Throughout this period, the system executed automatic watering four times within a 24-hour cycle, resulting in a total of 120 watering sessions over 30 days. This approach was designed to ensure that the plants received consistent moisture, which is crucial during this critical growth phase.

In addition to watering, the system was equipped with a mechanism for automatically adjusting the water pH, ensuring that the pH remained within an optimal range for nutrient absorption by the plants. This pH adjustment occurred concurrently with watering, allowing the plants to receive not only sufficient water but also nutrients in a form that could be effectively absorbed. Through this integrated management, it was anticipated that plant growth could be maximized, thereby reducing the risk of stress from uncontrolled environmental fluctuations. The results of the observations conducted during the last 30 days are illustrated in the graph presented in Figure 8.

Figure 8. Daily plant change based on plant height

4.2.2 Model prediction results and performance analysis

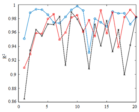
In this study, the predictive performance of the proposed system using Neural Networks (NN) is evaluated through key metrics, namely Root Mean Square Error (RMSE) and R² (coefficient of determination). The model achieved an RMSE of 0.49 and an R² of 0.99, indicating strong alignment between the predicted and actual growth values. While these results demonstrate the model’s overall effectiveness, it is essential to discuss the factors contributing to these outcomes and how the system's performance may vary under different environmental conditions.

The model’s high accuracy, reflected in the low RMSE of 0.49 and R² of 0.99, can be attributed to the stable experimental conditions with controlled temperature (20℃ to 29℃) and consistent humidity. However, in real-world settings, environmental fluctuations such as temperature spikes or pH changes could introduce noise into the input data, potentially increasing RMSE. This highlights the need for continuous retraining and fine-tuning as new environmental data arises. Additionally, sensor accuracy plays a crucial role, as any inconsistencies in data collection, such as from pH or soil moisture sensors, could degrade prediction accuracy. Ensuring precise sensor calibration is vital for maintaining the system’s performance.

(a) Results of RMSE

(b) Results of R²

Figure 9. Model prediction results of RMSE and R²

Furthermore, the scalability of the model poses a challenge, as additional variables like light intensity or carbon dioxide levels might be required for different environments, potentially increasing model complexity and risk of overfitting. Lastly, the system’s performance may vary across different plant growth stages, where early stages are more sensitive to environmental changes. Incorporating stage-specific models could enhance accuracy by tailoring predictions to each growth phase. The results of RMSE and R² can be seen in Figure 9.

4.3 Long-term feasibility and maintenance requirements

Assessing the long-term feasibility of the proposed automated watering and plant growth monitoring system involves understanding the essential maintenance requirements and potential challenges. Regular maintenance is crucial for optimal performance, including periodic sensor calibration to ensure accurate measurements of temperature, humidity, soil moisture, and pH levels. Additionally, routine inspections of electronic components, such as the ESP-32 microcontroller and pumps, are necessary to identify wear or damage before they lead to system failures. Software updates and model retraining with new data will also be required to adapt to changing environmental conditions and enhance system functionality.

Over time, several challenges may arise that could impact the system’s reliability and effectiveness. Environmental variability, such as fluctuating temperatures and humidity levels, can affect plant growth and the system's performance. Continuous monitoring and adaptability of the neural network model are essential to address these issues. Furthermore, the lifespan of electronic components may be compromised by exposure to moisture or extreme conditions, necessitating timely replacements. As the system scales to accommodate larger operations or different crop types, managing the complexity of additional sensors and data management systems will also be crucial. Proactive measures will help ensure the system remains effective and sustainable in supporting agricultural production over the long term.

4.4 Research findings between related research

This research builds upon previous studies [16-18] by proposing a system that not only automates watering but also integrates predictive plant growth modeling using Neural Networks (NN). The key innovation of this research lies in the combination of real-time monitoring, automated irrigation, and predictive growth modeling. While previous systems have largely focused on automating watering tasks or optimizing nutrient management through predefined thresholds, this study introduces a data-driven prediction system that adapts to the chili plant's growth stages, optimizing water and nutrient delivery dynamically. Unlike existing systems that rely solely on real-time sensor data or fixed schedules for irrigation [16-18], our proposed system employs machine learning algorithms to learn from historical and real-time environmental data. This approach enables the system to predict future growth stages and adjust the watering schedule and pH levels based on these predictions. This is a significant advancement over previous works, as it allows for more accurate and proactive management of the hydroponic environment, reducing the risks associated with over-watering or nutrient imbalances.

Furthermore, the proposed system is equipped with an automated pH adjustment feature that maintains the water's pH within the optimal range for nutrient absorption. Although studies like [16] incorporated nutrient management, they did not combine it with a predictive model that could anticipate the plants' needs at different growth stages. By integrating pH optimization with a Neural Network-based prediction model, our system not only ensures the plants receive the right amount of water but also optimizes the nutrient absorption process at each growth phase, leading to better yield and plant health. Additionally, the innovation extends to the scalability of the system, as the predictive model can be trained for different crops and environmental conditions, making it adaptable for a variety of agricultural settings.

This contrasts with previous studies, which are often designed specifically for a single crop type or environmental setup, limiting their applicability. By leveraging the power of machine learning, our system provides a scalable and intelligent solution that enhances the efficiency of chili production while minimizing resource wastage. Table 1 highlights the differences between this research and previous studies, showcasing how the predictive capabilities and automated nutrient optimization set this system apart from existing methods.

Table 1. Research findings

Ref.

System Benefit

Findings

[17]

For Chili Production

Hydroponic: Development an automatic watering system

[18]

For Chili Production

Hydroponic: Development an automatic watering system

[16]

For chili Production

Hydroponic: Development an optimizing water and nutrient management

Our

For Chili Production

Hydroponic: Development automatic watering system and plant growth monitoring

5. Conclusions

In conclusion, the application of neural networks (NN) in monitoring the growth of chili plants and managing the automated watering system has yielded significant results. The system executed 120 automatic watering sessions over a 30-day period, ensuring consistent moisture levels crucial for optimal plant development. The integration of automatic pH adjustment further enhanced nutrient absorption, contributing to improved plant health. The predictive performance of the NN model, evidenced by an RMSE of 0.49 and an R² of 0.99, demonstrates its high accuracy in capturing the dynamics of plant growth. These metrics indicate that the model not only closely aligns with actual growth data but also effectively accounts for the variability in plant responses, reinforcing the reliability of this approach in agricultural management.

For future research, it would be beneficial to explore the incorporation of additional environmental sensors, such as light intensity and carbon dioxide levels, to create a more comprehensive monitoring system. Enhancing the neural network model with larger datasets and varying plant species could also improve its predictive capabilities and adaptability. Additionally, the proposed system has significant potential for scalability, allowing it to be adapted for larger agricultural operations and diverse crop types. By integrating more sensors and control units, the system can facilitate the simultaneous monitoring of multiple growing areas. As the system can be trained on different datasets to accommodate various crops, it promotes sustainable agricultural practices by optimizing water and nutrient delivery tailored to each plant's requirements. Leveraging this scalability will enable farmers to enhance productivity and operational efficiency, thus meeting the growing global demand for food production.

Acknowledgment

This research has been funded by Directorate General of Vocational Education (DIKSI) Indonesia (Grant No.: 420/SPK/D.D4/PPK.01.APTV/VIII/2024; 006/LL6/PPM-V.BATCH3/AL.04/2024).

  References

[1] Karim, K.R., Rafii, M.Y., Misran, A.B., Ismail, M.F.B., Harun, A.R., Khan, M.M.H., Chowdhury, M.F.N. (2021). Current and prospective strategies in the varietal improvement of chilli (Capsicum annuum L.) specially heterosis breeding. Agronomy, 11(11): 2217. https://doi.org/10.3390/agronomy11112217

[2] Muñoz-Concha, D., Quiñones, X., Hernández, J.P., Romero, S. (2020). Chili pepper landrace survival and family farmers in central Chile. Agronomy, 10(10): 1541. https://doi.org/10.3390/agronomy10101541

[3] Variyar, P. S., Singh, I. P., Adiani, V., Suprasanna, P. (2024). Peppers: Biological, Health, and Postharvest Perspectives. CRC Press. https://www.routledge.com/Peppers-Biological-Health-and-Postharvest-Perspectives/Variyar-PalSingh-Adiani-Suprasanna/p/book/9781032453538?srsltid=AfmBOopuI9Y9mbR_Vqufnx41h0tmn3vVVWCQGCoAT4Oxp3M4v2aI6F8W.

[4] Shayanmehr, S., Porhajašová, J.I., Babošová, M., Sabouhi Sabouni, M., Mohammadi, H., Rastegari Henneberry, S., Shahnoushi Foroushani, N. (2022). The impacts of climate change on water resources and crop production in an arid region. Agriculture, 12(7): 1056. https://doi.org/10.3390/agriculture12071056

[5] Kandegama, W.W.W., Rathnayake, R.M.P.J., Baig, M.B., Behnassi, M. (2022). Impacts of climate change on horticultural crop production in Sri Lanka and the potential of climate-smart agriculture in enhancing food security and resilience. In Food Security and Climate-Smart Food Systems: Building Resilience for the Global South, pp. 67-97. https://doi.org/10.1007/978-3-030-92738-7_5

[6] Bwambale, E., Abagale, F.K., Anornu, G.K. (2022). Smart irrigation monitoring and control strategies for improving water use efficiency in precision agriculture: A review. Agricultural Water Management, 260: 107324. https://doi.org/10.1016/j.agwat.2021.107324

[7] Hati, A. J., Singh, R. R. (2021). Smart indoor farms: Leveraging technological advancements to power a sustainable agricultural revolution. AgriEngineering, 3(4): 728-767. https://doi.org/10.3390/agriengineering3040047

[8] Karunkuzhali, D., Meenakshi, B., Lingam, K. (2022). An adaptive fuzzy C means with seagull optimization algorithm for analysis of WSNs in agricultural field with IoT. Wireless Personal Communications, 126(2): 1459-1480. https://doi.org/10.1007/s11277-022-09801-z

[9] Rajput, A., Kumaravelu, V.B. (2019). Scalable and sustainable wireless sensor networks for agricultural application of Internet of things using fuzzy c-means algorithm. Sustainable Computing: Informatics and Systems, 22: 62-74. https://doi.org/10.1016/j.suscom.2019.02.003

[10] Aringale, A. (2021). Smart irrigation system using ML. International Journal of Progressive Research in Science and Engineering, 2(10): 93-98.

[11] Pramanik, M., Khanna, M., Singh, M., Singh, D.K., Sudhishri, S., Bhatia, A., Ranjan, R. (2022). Automation of soil moisture sensor-based basin irrigation system. Smart Agricultural Technology, 2: 100032. https://doi.org/10.1016/j.atech.2021.100032

[12] Ahmed, Z., Gui, D., Murtaza, G., Yunfei, L., Ali, S. (2023). An overview of smart irrigation management for improving water productivity under climate change in drylands. Agronomy, 13(8): 2113. https://doi.org/10.3390/agronomy13082113

[13] Michael, T.G., Turnip, M., Muniarti, E., Sitompul, E., Turnip, A. (2022). Development of an irrigation system for predicting watering time with ANFIS method for Chili Plants. IOP Conference Series: Earth and Environmental Science, 1083: 012081. https://doi.org/10.1088/1755-1315/1083/1/012081

[14] Khan, N., Ray, R.L., Sargani, G.R., Ihtisham, M., Khayyam, M., Ismail, S. (2021). Current progress and future prospects of agriculture technology: Gateway to sustainable agriculture. Sustainability, 13(9): 4883. https://doi.org/10.3390/su13094883

[15] Mizik, T. (2021). Climate-smart agriculture on small-scale farms: A systematic literature review. Agronomy, 11(6): 1096. https://doi.org/10.3390/agronomy11061096

[16] Khairodin, F.N., Rahman, T.A., Elijah, O., Saharuddin, H.I. (2021). Smart IoT System for Chili Production Using Lora Technology. In Integrated Emerging Methods of Artificial Intelligence & Cloud Computing, pp. 22-33. https://doi.org/10.1007/978-3-030-92905-3_3

[17] Azman, N., Ali, D.M., Yusuf, Y. (2023). Smart agricultural monitoring system using IoT application for Chili plants. Journal of Advanced Research in Applied Sciences and Engineering Technology, 33(1): 53-66. https://doi.org/10.37934/araset.33.1.5366

[18] Irawan, Y., Sabna, E., Azim, A.F., Wahyuni, R., Belarbi, N., Josephine, M.M. (2022). Automatic chili plant watering based on internet of things (IoT). Journal of Applied Engineering and Technological Science, 3(2): 77-83.10.37385/jaets.v3i2.532

[19] Daviran, M., Shamekhi, M., Ghezelbash, R., Maghsoudi, A. (2023). Landslide susceptibility prediction using artificial neural networks, SVMs and random forest: Hyperparameters tuning by genetic optimization algorithm. International Journal of Environmental Science and Technology, 20(1): 259-276. https://doi.org/10.1007/s13762-022-04491-3

[20] Cahyo, N.R.D., Sari, C.A., Rachmawanto, E.H., Jatmoko, C., Al-Jawry, R.R.A., Alkhafaji, M.A. (2023). A comparison of multi class support vector machine vs deep convolutional neural network for brain tumor classification. In 2023 International Seminar on Application for Technology of Information and Communication (iSemantic), Semarang, Indonesia, pp. 358-363. https://doi.org/10.1109/iSemantic59612.2023.10295336

[21] Ferriol-Galmés, M., Suárez-Varela, J., Paillissé, J., Shi, X., Xiao, S.H., Cheng, X.H., Barlet-Ros, P., Cabellos-Aparicio, A. (2022). Building a digital twin for network optimization using graph neural networks. Computer Networks, 217: 109329. https://doi.org/10.1016/j.comnet.2022.109329

[22] Luo, A., Li, X., Yang, F., Jiao, Z., Cheng, H., Lyu, S. (2020). Cascade graph neural networks for RGB-D salient object detection. In Computer Vision–ECCV 2020: 16th European Conference, Glasgow, UK, pp. 346-364. https://doi.org/10.1007/978-3-030-58610-2_21

[23] Khan, A., Sohail, A., Zahoora, U., Qureshi, A.S. (2020). A survey of the recent architectures of deep convolutional neural networks. Artificial Intelligence Review, 53: 5455-5516. https://doi.org/10.1007/s10462-020-09825-6

[24] Hodson, T.O. (2022). Root mean square error (RMSE) or mean absolute error (MAE): When to use them or not. Geoscientific Model Development Discussions, 15: 5481-5487. https://doi.org/10.5194/gmd-15-5481-2022

[25] Chicco, D., Warrens, M.J., Jurman, G. (2021). The coefficient of determination R-squared is more informative than SMAPE, MAE, MAPE, MSE and RMSE in regression analysis evaluation. Peerj Computer Science, 7: e623. https://doi.org/10.7717/peerj-cs.623