Modelling Quality Assurance System Process Using UML Notation

Modelling Quality Assurance System Process Using UML Notation

Rashidah MokhtarSiti Hajar Othman Rohaizan Ramlan 

Computing Sciences Studies, College of Computing, Informatics and Media Universiti Teknologi MARA (UiTM) Johor Branch, Segamat Campus, Segamat 85000, Johor Darul Takzim, Malaysia

Faculty of Computing, Universiti Teknologi Malaysia, Johor Bahru 81310, Johor Darul Takzim, Malaysia

Centre of Research on Service and Operation Management (CRSOM), Faculty of Technology Management and Business, Universiti Tun Hussein Onn Malaysia, Batu Pahat 86400, Johor Darul Takzim, Malaysia

Corresponding Author Email: 
rashi271@uitm.edu.my
Page: 
705-716
|
DOI: 
https://doi.org/10.18280/isi.270503
Received: 
30 June 2022
|
Revised: 
27 September 2022
|
Accepted: 
6 October 2022
|
Available online: 
31 October 2022
| Citation

© 2022 IIETA. This article is published by IIETA and is licensed under the CC BY 4.0 license (http://creativecommons.org/licenses/by/4.0/).

OPEN ACCESS

Abstract: 

Higher learning institutions (HLIs) employ academic quality assurance (AQA) approach to assess quality performance in the higher education system. It aims to assist in the process of obtaining accreditation and recognition for HLIs. Modelling the AQA process is significant for understanding the current process and subsequently developing an information system. Therefore, this paper describes steps in modelling the academic quality assurance (AQA) process through unified modelling language (UML) notation. Metamodelling approach is used to identify the domain concepts and relationships before transform into UML-based foundations. The findings propose AQA domain into three different UML diagram which are use case modelling, structural modelling and behavioural modelling. Use case diagrams show the interaction between users and the system. While class diagrams structure the AQA endeavour process into categorisation systematically. The communication diagrams show the behavioural structure of the system through messages that pass between the objects in the interaction. This work gives stakeholder’s insight into AQA endeavour through UML notation proposed; i.e.; understanding the AQA process, assist in decision making process and helps in designing new system related to the endeavour process.

Keywords: 

UML, metamodelling, quality assurance, programme accreditation, higher education

1. Introduction

Modelling in computer science is a significant method in understanding and represents a system or organisation in the real world and domain of interest [1, 2]. Models can help nonprogrammers save time without having to learn coding languages and can also be used to better understand system requirements and functionality [3]. Modelling language can be in a form of textual or graphical. Examples of common modelling languages in software development practice are SysML, SoaML, AADL, UML, flowchart, object-oriented, business process modelling notation (BPMN), domain-specific and algebraic modelling languages (AML). The objective of this study is to describe steps in modelling the academic quality assurance (AQA) process through unified modelling language Unified Modelling Language (UML) notation. A 5-tuple UML class of concept are proposed which presented curriculum design, curriculum delivery, assessment, programme monitoring and review and continual quality improvement in AQA domain. UML is chosen as graphical modelling language to play a role as a communication mediator to understand domain easily. The UML is a general-purpose language that allows its meta-model to be extended for specific applications using a profile mechanism [4]. UML is an object oriented graphical language that provides an approach to people who analyse and design systems to visualize, construct and documents artefacts of software systems and to model the business organization that use such systems [5]. The UML has been adopted and further developed by Object Management Group (OMG) in 1997. Examples of UML implementation in various area were discussed by various researchers such as Abdullatif and Kassem [6] that model the Agent-Based Vehicle Routing Problem, Hisham et al. [3] that model the Crime Record Management System and Bouzidi et al. [7] that show the synchronization between BPMN and UML Use model.

Quality assurance system in higher education is the upright mechanism for monitoring and enhanced the quality of education performance. The purpose of the system is to provide adequate substantiation that quality is being achieved, maintained and enhanced to enable key stakeholders to have confidence about the management of quality and the level of outcomes achieved [8]. The effectiveness of the AQA system towards quality of education is a major focus has been highlighted. The United Nations Educational Scientific and Cultural Organization (UNESCO) suggested the development of tools and guidelines to facilitate implementation and disseminating of AQA domain and facilitate opportunities for networking, sharing of knowledge and good practices in the domain. There is a need to develop a clear functional definition and shared understanding so that it will be easily communicated and a well-structured knowledge can be created [9].

Thus, modelling the AQA process is significant to organise the process so that it will be easily shared and understand. Therefore, the purpose of this study is to modelling the AQA domain through UML language as it is de factor standard for object oriented modelling and choice for easily communication among team developers. The remainder of this paper is organised as follows: Section 2 comprises the related work around AQA domain information modelling. Section 3 presents how an explicit AQA process is automate to UML-based foundations. Section 4 shows the details of AQA sequence and interactions through UML notation. Section 5 draws the discussions and conclusions.

2. Related Works

2.1 Academic quality assurance information modelling

According to Malaysian Qualification Agency [10], academic quality assurance (AQA) is comprised of planned and systematic actions (policies, strategies, attitudes, procedures and activities) to provide adequate demonstration that quality is being achieved, maintained and enhanced, and meets the specified standards of teaching, scholarship and research as well as student learning experience.

AQA system is not just implemented locally in Malaysia but also has been practiced globally. The modus operandi of AQA system is all HLIs need to prepare a quality assurance document to get the accreditation as a recognition for the university’s programme. Most of HLIs have their own AQA guideline such as European Country [11], Southeast Asian [12], Australia [13], Brunei [14], Malaysia [10], Japan [15] and many other countries. The AQA system has been managed and monitored by quality assurance network and agencies for each of countries.

In this research, focus on the quality assurance system in managing, maintaining and enhancing the curriculum development process for higher education. Other concepts such as research, student selection and facilities are excluded in this study. Therefore, modelling the AQA process is related to the curriculum management.

Table 1. Analysis towards selected AQA models against evaluation criteria (modified from Australian Universities Quality Agency [16]

AQA Models

Evaluation Criteria

MQA – Malaysia

Vision, mission, educational goals and learning outcomes; Curriculum design and delivery; Assessment of students; Student selection and support services; Academic staff; Educational resources; Programme monitoring and review; Leadership, governance and administration; Continual quality improvement.

TEQSA - Australian Government Higher Education Standards

Organisational leadership and governance, planning; teaching and learning (all modes); processes for program approval and monitoring; comparability of academic standards in onshore and offshore programs; research activities and outputs, including commercialisation, community service activities, internationalisation, including contracts with overseas partners; support mechanisms for staff and students; communication with internal and external stakeholders; systematic internally initiated reviews (e.g. of departments, themes), including the rigour and effectiveness of the review mechanisms employed; Administrative support and infrastructure.

BAN-PT – Indonesia

Integrity, Vision, Mission, Targets and Objectives, Student and student service, Human resource, Curricula, Infrastructure and facilities, Funding, Governance, Program management, Learning processes, Academic atmosphere, Information system, Internal quality assurance unit, Graduates, Research, publications.

JUAA – Japan

Mission and Purpose, Education and Research Organization, Faculty and Faculty Organization, Educational Content, Methods, and Outcome, Enrolment, Student Support, Education and Research Environment, Social Cooperation and Contribution, Administration and Finance, Internal Quality Assurance.

Academic Quality Agency (AQA) for New Zealand Universities

Theme 1: Leadership and management of teaching and learning, Theme 2: Student profile: access, transition and admission processes, Theme 3: Curriculum and assessment, Theme 4: Student engagement and achievement, Theme 5: Student feedback and support, Theme 6: Teaching quality, Theme 7: Supervision of research students.

AACCUP – Philippines

Mission, goals and objectives, Faculty, Curriculum and Instruction, Students, Research, Extension and Community Involvement, Library, Physical Facilities, Laboratories, Administration.

SPRING -Singapore

Business Excellence [Leadership, Planning, Information, People, Processes, Customers, Results], Academic support systems [Institutional integrity, Governance & administration, Resources, Faculty, Student Admission and support, Assessment of student learning, Student outcomes, Educational Programmes].

ONESQA – Thailand

Philosophies, Commitment and Objectives, Teaching and Learning, Student Development Activities, Research, Academic Services, Preservation of Art and Culture, Administration and Management, Finance and Budgeting, Internal Quality Assurance System and Mechanisms.

AUN -QA

Criteria 1: QA System, Criteria 2: Teaching and Learning [Course Curriculum, Academic Staff, Student Assessment, Learning Process, Environmental Health and Safety, Standards Learning Resources],

Criteria 3: Research Funding and Facilities, Criteria 4: Services, Criteria 5: Ethics, Criteria 6: Human Resource Development (HRD).

ENQA – European

Policy for quality assurance, Design and approval of programmes, Student-centred learning, teaching and assessment, Student admission, progression, recognition and certification, Teaching staff, Learning resources and student support, Information management, Public information, On-going monitoring and periodic review of programmes, Cyclical external quality assurance.

2.2 The evaluation criteria model

The evaluation criteria is important for understanding the concepts and activities in AQA process. In AQA system, there are evaluation criteria used to measure the performance of quality in academic management. It is set by the accreditation authority for each of the countries. There are many evaluation models of programme accreditation to access quality in higher education. From the 10 models, we extracted the evaluation criteria and chose the best criteria that are related to the core business of academic.

For example, in Malaysia, there are seven of evaluations criteria based on MQA COPPA guideline [17] but only five are the main criteria related to the curriculum development which are: vision, mission, educational goals and learning outcomes (1); curriculum design and delivery (2); assessment of students (3); programme monitoring and review (4); and continual quality improvement (5). Other than that, ASEAN University Network Quality Assurance (AUN-QA) listed six criteria in AQA but only teaching and learning criteria is related to the core business which includes course curriculum, academic staff, student assessment, and learning process. While TEQSA has nine criteria, teaching and learning (processes for programme approval and monitoring) is the best criteria used to evaluate AQA. Based on the 10 models chosen as in Table 1, there are five criteria used as a guideline for structuring the AQA concepts related to curriculum development. The criteria perspective is used as a lens to understand AQA domain in details and to construct the AQA concepts and activities into categorisation before the domain is modelled. From literature review and document analysis, the evaluation criteria related to AQA were identified and shortlisted. Table 1 shows all evaluations criteria for ten selected AQA models before shortlisted.

The categorisation is determined based on the core business of AQA in higher education which is curriculum development. Table 2 illustrates how the five categories are constructed based on analysis from the selected AQA models. There are four criteria mentioned by AUN-QA model which is related and agreed by other models; quality assurance system, course curriculum, student assessment and learning process. However, the criteria is reconciled for course curriculum to curriculum design, learning process to curriculum delivery, student assessment to assessment, quality assurance system to programme monitoring-review and continual quality improvement.

Table 2. Determination of categorisation based on AQA criteria

Criteria from AUN-QA

A

B

C

D

E

F

G

H

Quality assurance system

/

/

/

/

 

 

 

/

Course curriculum

/

/

/

/

/

/

/

/

Academic staff

/

/

/

 

 

/

 

/

Student assessment

/

/

/

/

/

/

/

/

Learning process

/

/

/

/

/

 

/

 

Environmental health and safety standard

 

 

/

/

 

 

 

 

Learning resources

/

/

 

 

 

 

/

/

Research funding and facilities

 

/

/

/

 

/

 

 

Services

/

/

/

/

 

 

/

 

Ethics

 

 

 

 

 

 

 

 

Human Resource Development

 

/

/

 

 

/

/

 

Notes: A-MQA, B-TEQSA, C-BANPT, D-JUAA, E-AQA-NZ, F-AACUP, G-SPRING, H-ENQA

3. Research Design

The creation of UML notation for AQA process take into consideration of three phases which are concepts investigation, relationships identification and UML notation (as in Figure 1). Concepts investigation is derived from trusted sources related to the domain from the view of organisation-based, area-based, activity-based and user role-based. Various models were analysed to understand the process in the AQA and to identify concepts and activities related. Metamodelling approach is used to extract the concepts and categorised based on area in the AQA.

Then each of the concepts are link using relationships. The suitable relationships are determined based on the activities and processes in the endeavour. In this is study, the relationships used differently based on the type of UML diagrams. After that, the concepts and relationships are visualised using use case diagram, class diagram and communication diagram. The details of each UML diagrams creation are in the next section.

Figure 1. Research process to model AQA process

4. The UML Notation for Academic Quality Assurance Process

In this section discusses on the development of UML notation for AQA process. The UML language has been used as a modelling tool for ontology and metamodel development. It has been applied in software development for different types of platform, hardware, operating system and programming language [18] and also has been used for building business models [19]. In this paper adopted three UML diagrams which are use case diagram as a representative of system context and describes the system functional requirements, class diagram illustrates a system static’s structure and the relationships between different objects and communication diagram.

4.1 Use case diagram

Table 3. List of actor and goal in AQA domain – Curriculum design phase

Actor

Goal / Use case

Resource person

Plan new curriculum

Create curriculum

Review curriculum

Improve curriculum

Monitor implementation

Update curriculum

Curriculum design team

Plan new curriculum

Create curriculum

Review curriculum

Improve curriculum

Present the new curriculum to Faculty

Industries

Review curriculum

Give comment

Faculty representative

Plan new curriculum

Monitor implementation

Approve programme

Lecturer

Monitor implementation

Implement curriculum

Student

Give feedback

Take assessment

Table 4. List of actor and goal in AQA domain – Curriculum delivery phase

Actor

Goal / Use case

Curriculum delivery team

Plan delivery

Develop T&L methods

Conduct programme evaluation

Industries

Give comment

Faculty representative

Monitor delivery

Lecturer

Plan delivery

Design assessment instrument

Implement T&L activities

Student

Enrol programme

Register course

Take assessment

Involve T&L activities

The Use Case Diagram (UCD) is a visual form of system design that helps software developers comprehend the system behavior [20]. List of actors are the stakeholders involved in AQA system represented in difference tables based on the AQA phases. Table 3 shows the list of actors and use case (goal) in the Curriculum design phase, Table 4 represents actors in Curriculum delivery phase, Table 5 shows actors in Assessment phase, Table 6 lists actors in Monitoring and review phase and Table 7 represents actors in Continual quality improvement phase. It will be visualised in the use case diagram explained in the following subsection based on the identification of actors and goals.

Table 5. List of actor and goal in AQA domain – Assessment phase

Actor

Goal / Use case

Lecturer

Plan assessment

Design assessment instrument

Review assessment

Update student assessment system

Link assessment and result

Student

Take assessment

Get results

Expert

Review assessment

Monitor assessment

Faculty representative

Plan assessment

Review assessment

Update student assessment system

Administrator

Link assessment and result

Update student assessment system

Table 6. List of actor and goal in AQA domain – Monitoring and review phase

Actor

Goal / Use case

Monitoring unit

Plan monitoring and review

Implement monitoring and review

Evaluate implementation

Faculty representative

Plan monitoring and review

Quality assurance body

Set up standard

Develop quality assurance system

Lecturer

Evaluate implementation

Implement monitoring and review

Review T&L

Improve T&L implementation

Student

Evaluate course

Give feedback

Industries

Plan monitoring and review

Table 7. List of actor and goal in AQA domain – Continual quality improvement phase

Actor

Goal / Use case

Faculty representative

Plan improvement

Monitor performance

Check against KPI

Quality assurance team

Plan improvement

Check against KPI

Auditor

Check against KPI

Manage accreditation

Conduct audit

Industries

Plan improvement

Review improvement

Administrator

Review improvement

Report achievement

Student

Give feedback

Lecturer

Reflection in improvement

Quality assurance body

Manage accreditation

4.1.1 Use case diagram description

Figure 2 depicts the basic flow of the Curriculum Design Scenario, and the explanation on the use case diagram is represented numerically.

Figure 2. Use case diagram for curriculum design

(1) Curriculum design committee (CDC) propose a new programme for a faculty.

(2) CDC with the help of resource person (RP) and support from the faculty representative, plan a new programme structure.

(3) CDC and RP create a set of course or curriculum based in qualification framework developed by quality assurance body.

(4) While industries review the curriculum proposed and give comment on the new curriculum plan.

(5) After review process, the curriculum will be improved by CDC and RP based on recommendation. The review process involved CDC, RP and industries.

(6) Then, the updated curriculum will be presented by CDC at faculty level.

(7) Faculty representative (FR) will consider to approve the new programme and bring the programme to university level.

(8) Lecturer implements the new curriculum according to the plan. The implementation will be monitored by the lecturer itself, RP and FR.

(9) The student give feedback to the new curriculum for review process and improvement.

Figure 3 depicts the basic flow of the Curriculum Delivery Scenario, and the explanation on the use case diagram is represented numerically.

Figure 3. Use case diagram for curriculum delivery

(1) Curriculum delivery team (CDM) with the lecturer are responsible to plan how to deliver the teaching and learning (T&L).

(2) Industries give comment to the delivery plan.

(3) Then, CDM will develop the T&L methods.

(4) Lecturer implements the T&L activities according to the plan and design the suitable assessment instrument for the course.

(5) The faculty representative monitors the implementation.

(6) While CDM conducts programme evaluation.

(7) Student must enroll the programme and register the course in order to be eligible to take assessment and involve in T&L activities.

Figure 4 depicts the basic flow of the Assessment Scenario, and the explanation on the use case diagram is represented numerically.

Figure 4. Use case diagram for assessment

(1) Lecturer and faculty representative (FR) plan the assessment for each course.

(2) Then, the lecturer designs the assessment instrument suitable to the course.

(3) To review the assessment involve three stakeholders; lecturer, FR and expert. The expert is from the internal.

(4) The expert also monitor the implementation of assessment whether it is follow the standard as planned in the curriculum design phase.

(5) Administrator, lecturer and FR will update the student assessment system.

(6) To link assessment and results, lecturer need to produce the report and give to the admin for documentation.

(7) Student takes the assessment and get the results every semester.

Figure 5 depicts the basic flow of the Monitoring and Review Scenario, and the explanation on the use case diagram is represented numerically.

Figure 5. Use case diagram of monitoring and review

(1) The plan of monitoring and review conducted by faculty representative (FR), industries and monitoring unit (MU) which appointed by the faculty management.

(2) MU and lecturer implement the monitoring and review plan.

(3) After that, MU and lecturer review the teaching and learning (T&L) methods.

(4) Lecturer evaluates the programme and student evaluates the course attend.

(5) Lecturer improve T&L implementation according to the current trend.

(6) Quality assurance body develop the quality assurance system with the set up standard as a guidance.

(7) Student give feedback to the course enroll for future improvement.

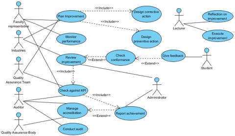
Figure 6 depicts the basic flow of the Continual quality improvement Scenario, and the explanation on the use case diagram is represented numerically.

(1) Faculty representative (FR), industries and quality assurance team (QAT) plan improvement strategy including corrective and preventive action.

(2) FR monitor the performance of quality assurance activities.

(3) Industries together with administrator review the improvement need to be highlighted.

(4) Lecturer will execute the improvement and do reflection on the improvement has been made.

(5) QAT, FR check the implementation against key performance indicator (KPI).

(6) Auditor conduct audit either internal or external audit.

(7) Auditor responsible to check the KPI during the audit process and manage the accreditation.

(8) Quality assurance body manage the accreditation for higher learning institutions.

(9) Administrator report the achievement has been done.

(10) Student give feedback to check conformance during review process and for continual improvement.

Figure 6. Use case diagram of continual quality improvement

4.2 Class diagram

In the class diagram, a few components must be determined to complete the drawing for instance, name of the class, attribute and methods of each class and the relationships that linked the classes. There are various examples of class diagram graphical notation, depends on the type of notation that user needs to show. For example, a basic class diagram can be represented using a solid-outline rectangle shape, containing only class name or with using three compartments of class name, attributes and operations (analysis level details). If there is an instance value for a class, it can be represented using the object notation in a class diagram. The notation uses the (:) symbol and underlined instance name (:Date) in a rectangle shape. Shortlisted of AQA concepts are derived and presented in Table 8 according to the criteria or phases. There are total of 111 concepts extracted from the document analysis. Next subsection will explain how the concepts are illustrated in the class diagram.

4.2.1 Curriculum design

Curriculum design is correlated to creation of programme structure, including syllabus, programme outcome, learning outcome and method of delivery. The central of metamodel is the Curriculum Design Organisation has aggregation association with the Curriculum Design Model and Curriculum Design Plan and has composite association with the Curriculum Design Team and HLI Vision. It is also based on Outcome Based Education that uses Resource. A Curriculum Design Model is based on HLI Framework. Curriculum Design Structure class has eight associations and they are linked to different class of concepts. Aggregation association is used to link the class of concept Learning Outcome, Teaching Method and Curriculum Design Plan. While Curriculum Design Team and Stakeholders concept has the relationship that is developed by the link to the Curriculum Design Structure. Resource Person who is manage the content of the Curriculum Design Structure. Lecturers use Teaching Method and Learning Management System to teach Student. While, Student uses the Learning Management System as a learning tool. Curriculum Design Plan class consists of Curriculum Design Goal and it is a part of Curriculum Design Structure and Curriculum Design Organisation which are developed and managed by Resource Person. The design of curriculum is based on HLI Framework. It also aims for Employability and outcome from the Curriculum Design Goal. Figure 7 illustrates the concepts and relationships of the curriculum design-area UML class of the AQA domain.

4.2.2 Curriculum delivery

Curriculum delivery is a process to deliver the teaching and learning activities to the students. The central of metamodel is the Curriculum Delivery Organisation has aggregation association with the Curriculum Delivery Plan, Delivery Method, Evaluation and Continual Quality Improvement. The Curriculum Delivery Organisation is related to deliver the teaching content in order to achieve the Learning Outcome. It is developed by Teaching Learning Committee based on Qualification Framework. The Curriculum Delivery Plan class of concept includes Delivery Method and Delivery Mode. The Teaching Learning Committee and External Stakeholders have assisted in delivering the teaching content. All the materials are stored in the Learning Resource. Continual Quality Improvement class of concept is a continuous process of improvement towards teaching and learning. It involves the External Stakeholders to monitor and give feedback for improvement that will produce the Strategic Planning which generate the identified improvement. The Learning Outcome is used as the benchmark indicator to ensure that the teaching and learning process is conducted based on the quality standard. The lecturer is responsible to teach Students and they are also involved in Evaluation process. The Evaluation is conducted to measure the achievement towards the learning outcome that used the Learning Outcome Domain as the indicator. This Evaluation process will involve Student and it will produce the Continual Quality Improvement. Figure 8 illustrates the concepts and relationships of the curriculum delivery-area UML class of the AQA domain.

Table 8. Shortlisted AQA concepts based on criteria

Quality Assurance Criteria

Concepts v1.1 (111)

Curriculum Design

Curriculum Design Structure; Curriculum Design Plan; Curriculum Design Model; Curriculum Design Organisation; Curriculum Design Team; Dissemination; Resource; Employability; Curriculum Design Goal; HLI Framework; Resource Person; Communication; Learning Outcome; Stakeholders; Student; Teaching Method; Lecturer; Learning Management System; Outcome based Education; HLI Vision.

Curriculum Delivery

Curriculum Delivery Organisation; Continual Quality Improvement; Curriculum Delivery Plan; External Stakeholders; Strategic Planning; Student; Evaluation; Lecturer; Qualification Framework; Delivery Method; Learning Outcome; Teaching Learning Committee; Learning Outcome Domain; Delivery Mode; Learning Resource.

Assessment

Assessment Organisation; Assessment Plan; Assessment Goal; Assessment Philosophy; Assessment System; Assessment Method; Assessment Practice; Assessment Type; Authority; Assessment Task; Measurement; Examination; Students; ExaminationTeam; Resource; Lecturer; QF Domain; Grading System; Learning Outcome; Assessment Outcome; Appeal System; Feedback; Assessment Monitoring; External Expert.

Programme Monitoring and Review

Programme Monitoring Plan; Programme Monitoring Organisation; Continual Quality Improvement; Programme Assessment; Programme Review Plan; Evaluation; Report; Monitoring Unit; Action Plan; Quality Assurance Body; Programme Review Committee; Improvement Evaluation; Learning Outcome; Quality Standard; Course Evaluation; Benchmark Programme; Course Review Report; Feedback; Qualification Framework; Students; Stakeholders; Graduate Outcome; Accreditation; Review Programme; Recommendation.

Continual Quality Improvement

Action Plan; Improvement Organisation; Assessment Organisation; Quality Assurance Activities; Quality Assurance Team; KPI; Assessment Type; Accreditation; Achievement Report; Corrective Action; Preventive Action; Communication; Coordination; Action And Feedback; Stakeholders; Self Assessment; Quality Assurance Body; Quality Assurance System; Staff; Self Review Report; Qualification Framework; Examiner Report; Best Practice Framework; Institutional Benchmark; Higher Education Provider; Students; PLO-PEO.

Figure 7. Curriculum design - UML class of concept

4.2.3 Assessment

Assessment consists of various concepts related to the processes and methods used to measure the level of knowledge among students [21]. The central of the metamodel is the Assessment Organisation that has four aggregation relationships connected to Assessment Plan, Assessment System, Assessment Monitoring and Assessment Philosophy which is monitored by Authority. It is a process of measuring the academic performance including programme assessment and institutional assessment. The Assessment Plan is an approach to conduct an assessment, consist of Assessment Goal, Assessment Task and Learning Outcome. In order to implement the assessment process systematically, an Assessment System is designed that includes the Examination concept. Examination must have a Grading System based on the QF Domain (qualification framework domain). The process is managed by Examination Team and involve Lecturer and Students. Other than that, an Appeal System is one of the component in the assessment system. From the system, it will produce Assessment Outcome such as the student’s result and the certificate. The monitoring process of assessment is in the Assessment Monitoring class of concept. It is a process to make sure the assessment conducted meets the expected Learning Outcome and at the standard. The Authority and External Expert involve in the monitoring process. Figure 9 illustrates the concepts and relationships of the Assessment UML class of the AQA domain.

Figure 8. Curriculum delivery - UML class of concept

Figure 9. Assessment - UML class of concept

4.2.4 Programme monitoring and review

Programme monitoring and review is a process to monitor the implementation of teaching and learning activities and also to review them systematically for future improvement. The central of metamodel is the Programme Monitoring Review Organisation has aggregation association with the Quality Assurance System, Monitoring Unit Programme Review Plan, Programme Review Committee, Programme Monitoring Plan, and Course Evaluation. In order to monitor the implementation of programme management, a Programme Monitoring Plan that used Benchmark Programme and monitored by Monitoring Unit is designed. From this concept, the Continual Quality Improvement which monitors the process periodically and systematically will give input for the planning and produce the Course Review Report. The Continual Quality Improvement concept will involve Students who take the CourseEvaluation. It used Action Plan to produce the Programme Recommendation. This recommendation is critical to improve the programme and produce the Benchmark Programme. While in Quality Assurance System, the concepts involved are the Quality Assurance Body and Accreditation Reviews to make sure the Quality Standards is achieved. Figure 10 illustrates the concepts and relationships of the Programme monitoring and review UML class of the AQA domain.

4.2.5 Continual quality improvement

Continual quality improvement is a process and activities of identifying, analysing and improving upon existing business processes within an organisation for optimisation and to meet new quotas or standards of quality related to the academic management. The central of metamodel is the Improvement Organisation has six aggregation association with the Quality Assurance Activities; Action Plan; Achievement Report; Action and Feedback; Assessment Organisation and Quality Assurance Team. This concept aims to continuously improve the current programme and to ensure its relevance to the industries [22]. The Quality Assurance Activities is a part of (using composite association) Quality Assurance System measured by KPI. This concept produces a Self Review Report which is created from Self Assessment that involved Higher Education Provider. The most important workforce in this area is Quality Assurance Team consisted of Higher Education Provider, Stakeholders and Staff. It is vital to have a good Coordination to manage the Quality Assurance System. The component of Assessment Organisation is Accreditation, and it is important to assure the quality of higher education. Institutional Benchmark is not only used to measure the accreditation process but it is also a guideline to the quality assurance system. From the Action Plan, it produces the Corrective Action and generates the Achievement Report which also generates the Preventive Action. The preventive action also requires the report form the corrective action. Figure 11 illustrates the concepts and relationships of the Continual quality improvement UML class of the AQA domain.

Figure 10. Programme monitoring and review - UML class of concept

Figure 11. Continual quality improvement - UML class of concept

4.3 Communication diagram

Figure 12 depicts the communication diagram for the AQA domain, which describes the entire process of AQA in managing the curriculum. It integrates the curriculum design, curriculum delivery, assessment, programme monitoring and review and continual quality improvement. A communication diagram can help to accelerate the development of a system by detailing the functions required in a domain. The AQA process, which is depicted in Figure 12, begins with the user or officer deciding to design the curriculum for a programme. This involves designing the program's structure, getting it approved, and implementing it into execution. Curriculum delivery, which encompasses methods on how to convey the material of the curriculum such as syllabus, teaching approach, and gathering student feedback, comes after curriculum design. The evaluation procedure is necessary to ensure that the curriculum is delivered effectively. Assessments will gauge students' understanding and keep an eye on how well the curriculum is being delivered. The programme monitoring and delivery method will then periodically assess the curriculum, measure the effectiveness of the result, and document the need for improvement. The final step in the AQA process is quality improvement, which the improvement was identified in the previous step. In this process, curriculum review needs to be enacted within 3 to 5 years once the curriculum is developed. Then the process will continuously to the curriculum design process.

5. Discussion and Conclusion

This study looked at how to model the academic quality assurance (AQA) process using the unified modelling language (UML) notation. Metamodelling approach was used to identify the domain concepts and relationships before transforming them into UML-based notation. Three different UML diagrams were presented and thoroughly discussed: use case modelling, structural modelling, and behavioural modelling. A 5-tuple UML class of concept which presented curriculum design, curriculum delivery, assessment, programme monitoring and review and continual quality improvement in AQA domain. UML class notation used to specify the concepts and relationships of the academic programme management process information. It shares a common understanding and can be shared easily among practitioners. It helps the stakeholders to understand and learn the domain as well as the new things that may arise from the metamodel instantiations.

This is done to encourage the practitioners to use the same language across boundaries. Other than that, this research has opened a new way of understanding the process of quality assurance. Now, the process will not solely depend on guided documents which can be interpreted differently, instead, it can be based on the proposed fixed concepts. Therefore, the practitioners, even from different higher learning institutions will be able to understand each other because they are using the same AQA language.

Figure 12. Generic communication diagram for AQA process

In addition, the AQA model also acts as the glossary or dictionary that defined the AQA concepts from the UML view. The UML class diagram which encapsulates the domain properties in specific fragment, explains the concept definitions and relationships among them. Therefore, it helped practitioners to communicate efficiently across border as the model act as generic and standardised domain language. It can be a one stop centre of knowledge for the stakeholders. In general, the AQA model has a significant impact on stakeholders' or practitioners' understanding of the business processes in the academic quality domain. The model helps system developers design related systems more quickly, reduce cost, and correctly based on user requirements that are included in the model.

For future work, the automation can be done by developing an information system tool or a plug in tool which is enabled for the system development. The automated transformation tool converts the UML class diagram into various programming languages, making the system development faster and easier, as the rules and constraint of the system have been determined in the UML model structure.

Acknowledgment

This work is supported and funded by the Universiti Teknologi MARA Johor Branch, Segamat Campus.

  References

[1] Larman, C. (2004). Applying UML and Patterns: An Introduction to Object-Oriented Analysis and Design and Iterative Development. Third. Prentice Hall.

[2] Eriksson, H., Penker, M., Lyons, B., Fado, D. (2004). UML 2 Toolkit. Indianapolis, Indiana: Wiley Publishing.

[3] Hisham, A., Ahmed, A., Khaled, M., Abdullatif, N., Kassem, S.S. (2021). Modelling of crime record management system using unified modeling language. Ingénierie des Systèmes d’Information, 26(4): 365-373. http://dx.doi.org/10.18280/isi.260404

[4] Amjad, A., Ul Haq, S., Abbas, M., Arif, M.H. (2021). UML profile for business process modeling notation. Proceedings of 18th International Bhurban Conference on Applied Sciences and Technologies, IBCAST 2021, January, pp. 389-394. https://doi.org/10.1109/IBCAST51254.2021.9393223

[5] Bennett, S., Skelton, J., Lunn, K. (2004). Schaum's Outline of UML. Second Edition, Second. McGraw-Hill Europe.

[6] Abdullatif, N., Kassem, S. (2020). Modelling of agent-based vehicle routing problem using unified modelling language. Journal Européen des Systèmes Automatisés, 53(6): 781-789. http://dx.doi.org/10.18280/jesa.530604

[7] Bouzidi, A., Haddar, N., Haddar, K. (2019). Traceability and synchronization between BPMN and UML use case models. Ingénierie des Systèmes d’Information, 24(2): 215-228. http://dx.doi.org/10.18280/isi.240214

[8] United Nations Educational Scientific and Cultural Organization. (2000). Quality assurance in higher education: standards, mechanism and mutual recognition. in International Conference on Quality Assurance in Higher Education: Standards, Mechanism and Mutual Recognition, p. 255.

[9] Mokhtar, R., Abdul Rahman, A., Othman, S.H., Mat Ali, N. (2014). Malaysian academic quality assurance system in the context of issues, challenges and best practices. In Knowledge Management International Conference (KMICe), 2014: 456-464. http://dx.doi.org/10.13140/2.1.3349.6002

[10] Malaysian Qualifications Agency, Code of Practice for Programme Accreditation, Second Edi. (2008). https://www2.mqa.gov.my/qad/v2/2021/June/COPPA%202nd%20Ed%20110621.pdf, accessed on 15 June 2022.

[11] European Association for Quality Assurance in Higher Education (ENQA). (2015). Standards and guidelines for quality assurance in the European Higher Education Area (ESG). https://www.enqa.eu/wp-content/uploads/2015/11/ESG_2015.pdf, accessed on 15 June 2022.

[12] Southeast Asian Ministers of Education Organization Regional Centre for Higher Education Development [SEAMEO RIHED]. (2012). A study on quality assurance models in Southeast Asian countries: Towards a Southeast Asian quality assurance framework. https://rihed.seameo.org/wp-content/uploads/2013/FrequentlyRequested/SEAMEO_RIHED_QA_in_SEA_report_2012.pdf, accessed on 15 June 2022.

[13] Australian Government Higher Education Standards, “Higher Education Standards Frameworks,” Australia, 2014. https://www.dese.gov.au/download/2823/final-proposed-higher-education-standards-framework-advice-minister-december-2014/3882/document/pdf, accessed on 15 June 2022.

[14] Brunei Darussalam National Accreditation Council, “Profile of National Accreditation.” (2009). https://www.kliec.org/uploads/1/3/0/8/130841694/bdnac_brunei_1.pdf, accessed on 15 June 2022.

[15] Japan University Accreditation Association, University Accreditation Handbook. (2018). https://www.juaa.or.jp/en/common/docs/accreditation/handbook_university.pdf, accessed on 15 June 2022.

[16] Australian Universities Quality Agency. (2006). Enhancement of Quality Assurance Systems in Higher Education (Issue October). https://www.apec.org/docs/default-source/Publications/2007/12/Enhancement-of-Quality-Assurance-Systems-in-Higher-Education-in-APEC-Member-Economies-2007/07_hrd_Enhance_QA_Edn.pdf, accessed on 15 June 2022.

[17] Malaysia Qualification Agency, Code of Practice for Programme Accreditation, Second. (2018). https://www2.mqa.gov.my/qad/v2/2021/June/COPPA%202nd%20Ed%20110621.pdf, accessed on 15 June 2022.

[18] Pathak, N., Sharma, G., Singh, B.M. (2017). Towards designing of SPF based secure web application using UML 2.0. International Journal of System Assurance Engineering and Management, 8(1): 208-218. http://dx.doi.org/10.1007/s13198-015-0338-6

[19] Teilans, A., Kleins, A., Sukovskis, U., Merkuryev, Y., Meirans, I. (2008). A meta-model based approach to UML modelling. In Tenth International Conference on Computer Modeling and Simulation (Uksim 2008), Cambridge, UK, pp. 667-672. http://dx.doi.org/10.1109/UKSIM.2008.60

[20] Andriyani, Y., Id, I.D., Mahdiyah, E., Aminuddin, A. (2022). Use case realization in software reverse engineering. Ingénierie des Systèmes d'Information, 27(2): 335-341. http://dx.doi.org/10.18280/isi.270218

[21] Malaysian Qualifications Agency, “Guidelines to Good Practices: Assessment of Students,” Malaysia. (2014). https://www2.mqa.gov.my/QAD/garispanduan/2019/GGP%20Assessment/3.%20GGP%20-%20Assessment%20of%20Students_BI%20-%20[FB].pdf, accessed on 15 June 2022.

[22] Malaysian Qualifications Agency, “Guideline to Good Practices: Monitoring, Reviewing and Continually Improving Institutional Quality.” (2014). https://www2.mqa.gov.my/qad/garispanduan/2017/GGP%20MR_CIIQ%20(BI).upload%20website%2013.10.17.pdf, accessed on 15 June 2022.